
А 74HC132 Представляет высокоскоростный, низкопроизводительный триггерный затвор NAND Schmitt, созданный расширенной технологией C²MOS.Этот компонент спроектирован для объединения быстрых операций, похожих на чипы LSTTL, с преимуществами энергосбережения, родными для технологии CMOS.Эта беспроблемная интеграция позволяет устройству работать превосходно в различных настройках вычислительной техники, улучшая его привлекательность для современных электронных приложений.Одним из замечательных аспектов 74HC132 является его мастерство в эффективном управлении медленными входными сигналами, которым помогает 25% гистерезис VCC на его входах.Эта черта способствует смягчению шума, в высоких задачах, где необходима целостность сигнала.В средах обработки сигналов, где медленные или переменные сигналы могут вызывать проблемы, 74HC132 источает устойчивость против потенциальных сбоев, обеспечивая надежную производительность.
74HC132 охватывает надежные гарантии от статического разряда и переходных пиков напряжения, что способствует повышению долговечности и надежности.Размышляя о промышленных сценариях, системы, которые включают в себя сложные стратегии защиты, имеют тенденцию демонстрировать устойчивую надежность, демонстрируя важность этих функций в практических применениях.Комбинация быстрой скорости и снижения энергопотребления в пределах одного компонента, примером которого является 74HC132, становится заметной среди растущих требований для энергоэффективных конструкций.Ощутимые преимущества, наблюдаемые в отраслях, ориентированных на устойчивость, подчеркивают заслуги в достижении такой эффективности.Включение элементов с низкой мощностью в крупномасштабные развертывания может значительно сократить общее использование энергии, что дает существенные долгосрочные экономические преимущества.

|
PIN -код |
Название вывода |
Описание |
|
1 |
1A |
Канал 1, вход |
|
2 |
1B |
Канал 1, вход B |
|
3 |
1y |
Канал 1, выход Y |
|
4 |
2A |
Канал 2, вход |
|
5 |
2B |
Канал 2, вход B |
|
6 |
2y |
Канал 2, выход Y |
|
7 |
Гнездо |
Земля |
|
8 |
3Y |
Канал 3, выход Y |
|
9 |
3A |
Канал 3, вход |
|
10 |
3B |
Канал 3, вход B |
|
11 |
4y |
Канал 4, выход Y |
|
12 |
4а |
Канал 4, вход |
|
13 |
4B |
Канал 4, вход B |
|
14 |
Венчурной |
Положительный запас |



74HC132 обеспечивает замечательную производительность со своей скоростью Swift с задержкой распространения всего 11 нс при 5V.Эта скорость облегчает обработку данных и обеспечивает преимущество в сценариях, требующих быстрых логических решений.Другие используют эту возможность повысить производительность цепи в цифровых системах связи, где необходима эффективность.
Проявляя минимальную энергию, начиная всего 1,0 мкА при 25 ° C, 74HC132 подходит для применений, чувствительных к энергопотреблению.Это низкое использование мощности в сочетании с его сильной функциональностью поддерживает конструкции, ориентированные на устойчивость, способствуя сохранению энергии как в портативных устройствах, так и в фиксированных установках.Многие находят этот аспект для построения экономически и экологически чистых устройств.
74HC132 заслуживает внимания своим высоким шумовым иммунитетом, обеспечивая стабильную функциональность даже среди электрических помех.Его поддержка диапазона напряжений, охватывающей от 2,0 В до 6,0 В, повышает его совместимость в различных условиях питания.Эти характеристики часто используются, чтобы обеспечить целостность данных и постоянную производительность устройства в различных условиях работы.
Согласившись со стандартами jedec, 74HC132 обеспечивает бесшовную совместимость и совместимость в электронных системах.Защита от ESD (электростатическое разрядки) и защелка усиливает его использование в широком спектре секторов, включая автомобильную, промышленную и электронику.Его соблюдение отраслевых норм часто делает его предпочтительным выбором в сценариях дизайна.
Технические характеристики, характеристики, параметры и совместимые компоненты для полупроводника Toshiba и 74HC132, аналогично 74HC132DАнкет
|
Тип |
Параметр |
|
Время выполнения завода |
12 недель |
|
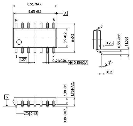
Пакет / корпус |
14 Soic (0,154, ширина 3,90 мм) |
|
Уровень использования |
Промышленная оценка |
|
Упаковка |
Вырезать ленту (CT) |
|
Опубликовано |
2016 |
|
Уровень чувствительности влаги (MSL) |
1 (неограниченный) |
|
Напряжение - поставка |
2 В ~ 6 В. |
|
Терминальная форма |
Крыло Печата |
|
Количество функций |
4 |
|
Время@Пиковой температуру (я) |
НЕ УКАЗАН |
|
Поставка напряжения мимин (VSUP) |
2 В |
|
Семья |
HC/UH |
|
Логический тип |
Нанд ворота |
|
Ток - покоя (максимум) |
1 мкА |
|
Длина |
8,85 мм |
|
Ширина |
3,9 мм |
|
Монтажный тип |
Поверхностное крепление |
|
Поверхностное крепление |
ДА |
|
Рабочая температура |
-40 ° C ~ 85 ° C. |
|
Ряд |
74HC |
|
Статус частично |
Активный |
|
Количество терминаций |
14 |
|
Терминальная позиция |
Двойной |
|
Пиковая температура отвоз (CEL) |
НЕ УКАЗАН |
|
Напряжение снабжения |
5 В |
|
Поставка напряжения-макс (VSUP) |
6 В |
|
Количество схем |
4 |
|
Количество входов |
2 |
|
Максимальная задержка распространения @ v, max cl |
19ns @ 5V, 50pf |
|
Функции |
Шмитт триггер |
|
Высота сидя (максимум) |
1,75 мм |
|
Статус ROHS |
ROHS COMPARINT |

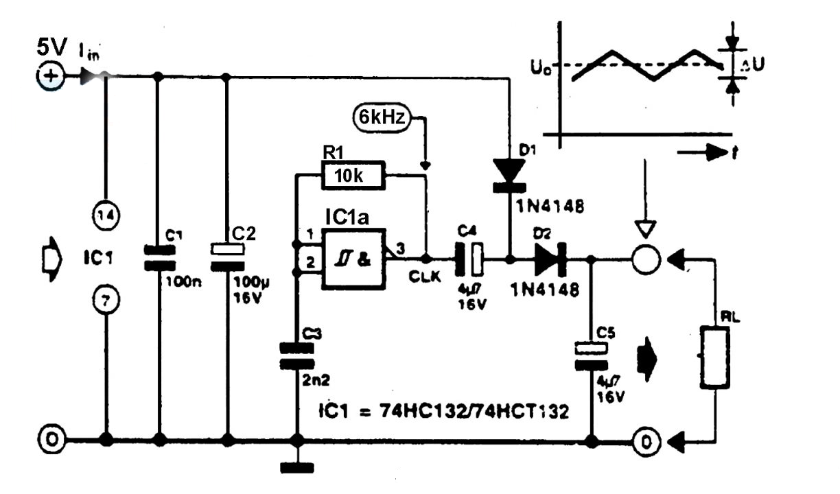
Триггер 74HC132 Quad Nand Schmitt служит гибкой основой для создания надежной схемы, предназначенной для эффективного повышения напряжения.Интегрируя элементы, такие как конденсаторы и диоды, эта схема может поднять вход 5 В почти 10 В.Прямость дизайна не только снижает затраты в задачах преобразования напряжения, но также демонстрирует его практическое использование в ряде приложений управления питанием.С глубоким погружением в тонкости выбора конденсаторов и понимания свойств диодов, вы можете повысить эффективность и устойчивость выходного выходного сигнала.
При разработке схемы удвоения напряжения выбор подходящих конденсаторов и диодов играет роль.Выбор конденсаторов с низким эквивалентным серийным сопротивлением (ESR) снижает потерю энергии, повышая эффективность.Диоды с минимальным перепадением прямого напряжения хороши для эффективного усиления напряжения.Эти вдумчивые решения в значительной степени формируют функциональность схемы, помогая достичь благоприятных результатов в своих электронных творениях.
Реализация конденсаторов и диодов в удвоении напряжения не ограничивается только их техническими функциями.Например, использование конденсаторов тантала может обеспечить устойчивость в нестабильных температурных условиях.Диоды Шоттки, предпочитаемые за их более низкое снижение напряжения вперед, часто выбираются по аналогичным причинам.Создание удвоения напряжения включает в себя нечто большее, чем просто выбор деталей;Он требует тщательного внимания к проектированию цепи и регулированию времени через 74HC132.Уточнение установки может повысить эффективность и надежность цепи.Этот строгий процесс смешивает теоретическое понимание с практическими экспериментами, где непрерывные улучшения уточняют производительность цепи с течением времени.
|
Номер части |
Описание |
Производитель |
|
74HC132PW |
NAND GATE, HC/UH SERIE |
Nexperia |
|
74HC132PW-T |
IC HC/UH Series, QUAD 2-входные NAND GATE, PDSO14,
SOT-402-1, TSSOP-14, GATE |
NXP полупроводники |
|
MC74HC132ADTR2G |
QUAD 2-входной NAND GATE с входом триггера Schmitt,
Tssop-14, 2500-reel |
OnSemi |
74HC132 служит уникальной цели создания волн и формирования импульсов, элементов, которые играют роль в современной электронике.Эти формы волны хороши для формования цифровых сигналов в различных приложениях, сохраняя целостность и точность.Многие, связанные с проблемами в генерации сигналов, обнаруживают, что предсказуемость и стабильность, предлагаемые 74HC132, значительно помогают при уточнении параметров сигнала.
При проектировании пристальных мультивибраторов 74HC132 становится очень полезным компонентом, улучшая приложения, которые требуют непрерывной генерации квадратных волн.Итеративный процесс экспериментов показывает, что последовательная надежность и стабильность частоты этого компонента.Широкий диапазон частот достижимый путем умело регулировать сеть-консистентности, факт, который резонирует с теми, которые глубоко знакомы с конструкцией схемы.
Внутри моностабильных мультивибраторов 74HC132 функционирует в виде строительного блока, преобразуя входные триггеры в отдельные выходные импульсы.Эффективность повышается по мере использования 74HC132, используя его способность приносить постоянные продолжительности импульса.Чувствительный к входным вариациям, оцените его вклад в точность, когда время имеет значение.
Способность 74HC132 генерировать сигналы времени подчеркивает его актуальность в различных электронных ситуациях.По мере увеличения сложности схемы возникает растущая потребность в надежных решениях по времени.Надежные выходы времени 74HC132, достигнутые посредством тщательной конфигурации, говорят о ее эффективности.74HC132 отличается от его гибкости и эффективности в нескольких электронных приложениях, с легкостью удовлетворения динамических потребностей технологий и обеспечения бесшовного операций и превосходного качества сигнала.

Toshiba Semiconductor & Storage глубоко влияет на разработку интегрированных продуктов в нескольких секторах, с акцентом на автомобильные и цифровые рынки.Быстро меняющиеся технологические ландшафты этих полей и дальновидные мысли, воплощающие качества, которые Toshiba стремится привить.Увлекательным аспектом влияния Toshiba на полупроводники и технологии хранения является его способность влиять на тенденции мирового рынка.По мере развития технологических инноваций усилия Toshiba могут выступать в качестве катализатора для будущих разработок в области электроники и автомобильных технологий.Это предвидение вдохновляет заинтересованные стороны отрасли рассматривать стратегические альянсы и ориентированный на инновации рост как важные аспекты будущих достижений.
Материальная декларация MC74HC132ADTR2G.PDF
Изменение сборки 16/февраль/2023.pdf
Пожалуйста, отправьте запрос, мы ответим немедленно.
74HC132 представляет собой четырех входной NAND-затвор, который беспрепятственно работает в пределах диапазона напряжений от 2 до 6 В.В отличие от варианта триггера Schmitt, эта модель предоставляет другой набор возможностей, что позволяет ему справиться с конкретными рабочими требованиями.
Чтобы рассмотреть неисправность 74HC132 на материнской плате, рассмотрите альтернативы, такие как 74HCT132D или 74AHC132D.Необходимо убедиться, что новый компонент соответствует параметрам напряжения и логики существующей настройки.Выбирая соответствующую замену, вы повышаете долговечность системы, отражая стандартные практики, в которых совместимость компонентов хорошо подходит для сохранения функциональности системы.
74HC132 опытный в выполнении операций NAND, причем входная функция, вызванная SCHMITT, добавляя к его возможностям путем улучшения стабильности сигнала и иммунитета к шуму.Это уместно в средах, склонных к электрическим помехам, где поддержание целостности сигнала хорошо для обеспечения удовлетворительной работы.Такая интеграция согласуется с методами телекоммуникаций, определяя приоритет устойчивости, чтобы защитить ясность сигнала среди потенциальных нарушений.
на 2024/11/7
на 2024/11/7
на 8000/04/18 147748
на 2000/04/18 111877
на 1600/04/18 111349
на 0400/04/18 83709
на 1970/01/1 79488
на 1970/01/1 66853
на 1970/01/1 62998
на 1970/01/1 62912
на 1970/01/1 54068
на 1970/01/1 52077