
А PIC16F886 является 8-битным микроконтроллером, хорошо подходящим для многих проектов из-за широкого спектра функций по доступной цене.Он поставляется с 28 контактами и включает внутренний генератор, который вы можете настроить с помощью программирования.Этот микроконтроллер предлагает 16-байтовую флэш-память, что достаточно для большинства задач, с которыми вы, вероятно, столкнетесь.
Благодаря мощным режимам и встроенным таймером сторожевого пса, PIC16F886 предназначен для эффективного и надежного работы.Он также поставляется в разных типах пакетов, обеспечивая гибкость в зависимости от ваших конкретных потребностей схемы.Программирование просты, так как для этого требуется только два контакта, что делает его удобным для пользователя вариант как для начинающих, так и для опытных пользователей.
На следующем рисунке показана расписка для PIC16F886.

Ниже приведены символ PIC16F886, след и 3D -модель.



Микроконтроллер PIC16F886 предлагает множество полезных функций, которые делают его адаптируемым для различных применений.Вот простой разрыв его основных функций:
У PIC16F886 есть простой процессор RISC, который требует изучения всего 35 инструкций, что облегчает программирование.Большинство из этих инструкций работают за один цикл, за исключением филиалов.Он может работать со скоростью до 20 МГц с 200-наносекундным циклом инструкций.У вас также есть возможности прерывания, 8-уровневой аппаратный стек и различные способы доступа к памяти, что дает вам гибкость в том, как вы используете микроконтроллер.
Этот микроконтроллер поставляется со встроенным точным внутренним висциллятором, который представляет собой заводской откалиброван до точности ± 1%.Вы можете настроить его частоту от 8 МГц до 31 кГц с помощью программного обеспечения.Чип имеет функции экономии питания, такие как спящий режим, двухскоростный запуск и возможность переключения режимов тактовых часов во время работы.Он также имеет такие функции безопасности, как сброс Power-On (POR), таймер питания (PWRT) и Brown-Out Reset (BOR) с опцией программного обеспечения.Таймер сторожевого пса (WDT) включает в себя генератор на чипе и может быть настроен с использованием программного обеспечения.
PIC16F886 предназначен для использования очень мало мощности, что идеально, когда вы хотите продлить время автономной работы.В режиме ожидания он рисует только 50 NA при 2,0 В.Во время нормальной работы он использует около 11 мкА при 32 кГц и 220 мкА при 4 МГц, оба при 2,0 В.Таймер сторожевого пса также потребляет минимальную мощность, около 1 мкА при 2,0 В.
Вы можете использовать до 24 выводов ввода/вывода (ввод/вывода), каждый из которых со своим собственным управлением направлением.Эти булавки могут обрабатывать высокие токи, что позволяет вам напрямую управлять светодиодами.Чип также поддерживает контакты прерываний на смене, программируемые слабые подтягивания и функцию пробуждения с ультра-низкой силой (ULPWU).Кроме того, существуют два аналоговых компаратора, регулируемый эталон напряжения и 10-битный конвертер A/D с до 14 каналов, что позволяет эффективно обрабатывать аналоговые сигналы.
Микроконтроллер включает в себя три встроенных таймера для точных задач времени.Timer0-это 8-битный таймер с программируемым предварительным профилем.Timer1-это 16-битный таймер с режимом ввода внешнего затвора и выделенным 32 кГц генератором для работы с низкой мощностью.Timer2-это 8-битный таймер с проксалером и пост-ассоциацией.Эти таймеры помогают создавать задержки, измерять интервалы времени и генерировать сигналы модуляции ширины импульса (ШИМ).
Модуль Enhanced Capture/Compare/PWM+ позволяет точно управлять сигналами.Он поддерживает 16-битный захват с разрешением 12,5 нс, а функция сравнения имеет разрешение 200 нс.Модуль также включает в себя 10-битный ШИМ, который поддерживает до четырех выходных каналов, что позволяет эффективно управлять моторным управлением или задачами по задерживанию светодиодов.
PIC16F886 поддерживает несколько протоколов связи.Он включает в себя улучшенный модуль USART, который может обрабатывать RS-485, RS-232 и LIN 2.0.Обнаружение автобуд и автоматическое пробуждение на функциях стартовых битов позволяет более плавно общаться.Микроконтроллер также поддерживает SPI и I2C через свой модуль главного синхронного последовательного порта (MSSP), что облегчает общение с другими устройствами.
С двумя контактами, посвященными последовательному программированию в цирке (ICSP), вы можете легко запрограммировать и отлаживать PIC16F886, не удаляя его из схемы.Это делает процесс разработки быстрее и менее сложным.
PIC16F886 поставляется с памятью высокой выносливости.Его флэш -память может обрабатывать 100 000 циклов записи, в то время как его EEPROM может выдержать 1 000 000 циклов записи.Это гарантирует, что ваши данные остаются безопасными с течением времени, с периодом хранения более 40 лет.Чип также позволяет вам читать или записывать память программы во время выполнения, давая вам большую гибкость во время работы.
В таблице ниже представлены технические характеристики и параметры для микрочипов PIC16F886-I/SP.
| Тип | Параметр |
| Время выполнения завода | 5 недель |
| Устанавливать | Через дыру |
| Монтажный тип | Через дыру |
| Пакет / корпус | 28-DIP (0,300, 7,62 мм) |
| Количество булавок | 28 |
| Пакет устройства поставщика | 28-Spdip |
| Преобразователи данных | A/D 11x10b |
| Типы памяти | ВСПЫШКА |
| Количество I/OS | 24 |
| Сторожевые таймеры | Да |
| Рабочая температура | -40 ° C ~ 85 ° C TA |
| Упаковка | Трубка |
| Ряд | Pic® 16f |
| Опубликовано | 2001 |
| Статус частично | Активный |
| Уровень чувствительности влаги (MSL) | 1 (неограниченный) |
| Максимальная рабочая температура | 85 ° C. |
| МИН рабочая температура | -40 ° C. |
| Максимальная диссипация власти | 800 МВт |
| Частота | 20 МГц |
| Базовый номер детали | PIC16F886 |
| Интерфейс | I2C, SPI, UART, USART |
| Максимальное напряжение снабжения | 5,5 В. |
| Мин напряжения питания | 2 В |
| Размер памяти | 14 КБ |
| Тип генератора | Внутренний |
| Номинальный ток снабжения | 220 мкА |
| Скорость | 20 МГц |
| Размер оперативной памяти | 368 x 8 |
| Напряжение - Поставка (VCC/VDD) | 2 В ~ 5,5 В. |
| Количество битов | 8 |
| Основной процессор | Картинка |
| Периферийные устройства | |
| Тип памяти программы | ВСПЫШКА |
| Размер ядра | 8-битный |
| Размер памяти программы | 14 КБ 8K x 14 |
| Подключение | I2c, spi, uart/usart |
| Время доступа | 20 мкс |
| Ширина шины данных | 8B |
| Количество таймеров/счетчиков | 3 |
| Адреса ширины шины | 8B |
| Основная архитектура | Картинка |
| Eeprom размер | 256 x 8 |
| Максимальная частота | 20 МГц |
| Количество конвертеров A/D | 1 |
| Количество программируемого ввода -вывода | 25 |
| Количество каналов UART | 1 |
| Количество каналов ADC | 11 |
| Количество каналов ШИМ | 2 |
| Количество каналов I2C | 1 |
| Количество каналов SPI | 1 |
| Высота | 3,81 мм |
| Длина | 35,56 мм |
| Ширина | 7,493 мм |
| Достичь SVHC | Нет SVHC |
| Радиационное упрочнение | Нет |
| Статус ROHS | ROHS3 соответствует |
| Свободно привести | Свободно привести |
В таблице показаны части, которые имеют аналогичные спецификации с микрочипом PIC16F886-I/SP.
| Номер части | PIC16F886-I/SP | PIC16F726-I/SP | PIC16F883-I/SP | PIC16F723A-I/SP |
| Производитель | Технология микрочипа | Технология микрочипа | Технология микрочипа | Технология микрочипа |
| Пакет / корпус | 28-DIP (0,300, 7,62 мм) | 28-DIP (0,300, 7,62 мм) | 28-DIP (0,300, 7,62 мм) | 28-DIP (0,300, 7,62 мм) |
| Количество булавок | 28 | 28 | 28 | 28 |
| Основная архитектура | Картинка | - | - | - |
| Ширина шины данных | 8B | 8B | 8B | 8B |
| Максимальная частота | 20 МГц | - | 20 МГц | - |
| Номер в/вывода | 24 | 24 | 25 | 25 |
| Интерфейс | I2C, SPI, UART, USART | I2C, SPI, UART, USART | I2C, SCI, SPI, SSP, UART, USART | I2C, SPI, UART, USART |
| Тип памяти | ВСПЫШКА | - | ВСПЫШКА | - |
| Размер памяти | 14 КБ | 7 КБ | 14 КБ | 7 КБ |
| Мин напряжения питания | 2 В | - | - | - |
| Максимальное напряжение снабжения | 5,5 В. | - | - | - |
| Посмотреть сравнение | PIC16F886-I/SP против PIC16F726-I/SP | PIC16F886-I/SP против PIC16F883-I/SP | PIC16F886-I/SP против PIC16F723A-I/SP |
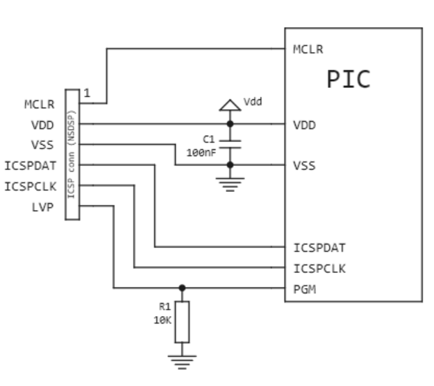
На следующем изображении показана настройка программирования LVP для PIC16F886.

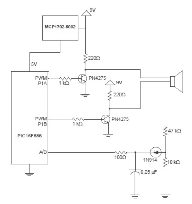
Ниже приведен пример установки драйвера рога PIC16F886.

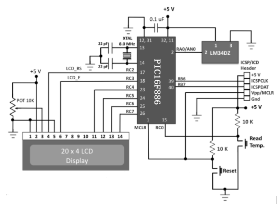
На следующем изображении показана конструкция схемы, используя PIC16F886.

Ниже приведена функциональная блок -схема PIC16F886.
• PIC18F883
| Номер части | Описание | Производитель |
| PIC16F886-H/MLVAO | Микроконтроллер RISC, 8-битный, Flash, CMOS, PQCC28 | Microchip Technology Inc. |
| PIC16F886FT-E/MLM | 8-битный, вспышка, 20 МГц, микроконтроллер RISC, PQCC28, 6 x 6 мм, высота 0,90 мм, пластик, QFN-28 | Microchip Technology Inc. |
| PIC16F886T-I/MLVAO | Microcontroller RISC, 8-битный, вспышка, 20 МГц, CMOS, PQCC28 | Microchip Technology Inc. |
| PIC16F886-I/MLM | 8-битный, вспышка, 20 МГц, микроконтроллер RISC, PQCC28, 6 x 6 мм, свободный для свинца, пластик, QFN-28 | Microchip Technology Inc. |
PIC16F886 хорошо работает для домашних проектов DIY, таких как простые системы автоматизации, управление освещением или базовые устройства безопасности.Его низкое использование мощности и легкое программирование делают его подходящим для небольших, доступных проектов, которые вы можете справиться самостоятельно.
В коммерческих продуктах этот микроконтроллер используется в устройствах, которые нуждаются в простых системах управления, таких как основная электроника или небольшие приборы.Его функции и простота использования делают его хорошим выбором для продуктов, которые производятся в больших количествах.
PIC16F886 может помочь вам управлять скоростью двигателя, используя свою функцию ШИМ (модуляция ширины импульса).Вы можете использовать его в таких устройствах, как вентиляторы или насосы, где требуется управление скоростью двигателя.
Кофейные машины часто используют микроконтроллеры, такие как PIC16F886, для выполнения таких задач, как время, управление температурой и реагирование на входы пользователей.Это хорошо подходит для управления этими задачами, потому что он может выполнять несколько функций одновременно.
В торговых автоматах используются PIC16F886 для контроля таких вещей, как принятие платежей, раздача продуктов и отслеживание инвентаря.Его низкое использование мощности и способность общаться с другими частями машины делают его надежным вариантом для такого рода работы.
На следующем изображении показан дизайн пакета PIC16F886.

Microchip Technology Inc. является компанией Pic16F886.Они являются мировым лидером в предоставлении микроконтроллеров и аналоговых полупроводников.Их продукция поддерживает различные области, включая промышленные, автомобильные и потребительские рынки.Microchip известен тем, что предлагает надежные и простые в использовании решения, которые могут помочь вам воплотить ваши идеи в жизнь.Их комплексный портфель, в сочетании с полезными инструментами разработки, позволяет создавать эффективные проекты при экономии времени и снижения риска.Microchip, базирующийся в Чендлере, штат Аризона, также обеспечивает высококачественную продукцию и техническую поддержку для удовлетворения ваших потребностей.
Да, вы можете запрограммировать его в C. Однако некоторые компиляторы C могут быть дорогими.Если вы пойдете на более дешевую или потрескавшуюся версию, она может иметь определенные ограничения.
Нет, PIC16F886 может обрабатывать температуру до +125 ° C.При 300 ° C он, вероятно, тает.
Чтобы измерить покоящий ток, вам нужно отключить источник питания.Затем поместите амперметр между шнуром питания и микроконтроллером.Когда вы включите его, амперметр отобразит покоящий ток.
16-байтовой флеш-памяти обычно достаточно, чтобы выполнять множество типичных задач.
Встроенный таймер сторожевого пса помогает повысить его надежность, монизируя систему и предотвращая потенциальные проблемы.
Он поставляется с двумя булавками программирования, что делает процесс настройки и программирования простым.
Пожалуйста, отправьте запрос, мы ответим немедленно.
на 2024/10/16
на 2024/10/16
на 8000/04/17 147711
на 2000/04/17 111658
на 1600/04/17 111314
на 0400/04/17 83579
на 1970/01/1 79218
на 1970/01/1 66746
на 1970/01/1 62925
на 1970/01/1 62793
на 1970/01/1 54020
на 1970/01/1 51937