
А LMV358 это универсальный операционный усилитель, предназначенный для работы с более низким напряжением питания, что делает его идеальным для ряда приложений.Он предлагает выходной до реле, что означает, что он может выходить сигналы, которые достигают пределов питания.Эта функция повышает качество сигнала и особенно полезна в устройствах, где необходима ясность сохранения сигнала.Конструкция с низким энергопотреблением хорошо подходит для портативной электроники с батарейным питанием, гарантируя, что устройство не истощает питание.Компактная конструкция LMV358 также позволяет ее размещать вблизи чувствительных областей сигнала на печатной плате, уменьшая помехи шума.Благодаря поддержке как одно, так и двойных источников питания, LMV358 отвечает потребностям проектов, которые требуют гибкости в опциях напряжения.

| PIN -код | Название вывода | Описание |
| 1 | Выходить из | Вывод Op-AMP A |
| 2 | В а - | Инвертирование ввода Op-AMP A |
| 3 | В+ | Не инвертирующий ввод Op-AMP A |
| 4 | V- | Земля или отрицательный (двойная полярность) |
| 5 | В B+ | Не инвертирующий ввод операционного усилителя B |
| 6 | В B- | Инвертирующий ввод Op-AMP B |
| 7 | Выходить | Вывод Op-AMP B |
| 8 | V+ | Напряжение снабжения |



LMV358 работает эффективно при низких напряжениях, в частности, в диапазоне от 2,7 до 5 В.Эта функция делает его совместимым с схемами с низкой мощностью, что позволяет ему хорошо работать в компактных, энергетических конструкциях.
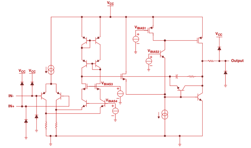
При выходе железной дороги LMV358 может выходить выходные сигналы, которые распространяются на пределы питания.Это качество гарантирует, что вы можете достичь всего диапазона выходных сигналов, что помогает в приложениях, где важно поддерживать целостность сигнала.
LMV358 рисует очень мало тока при простоя, максимум 220 мкА на канал.Этот низкий уровень покоя делает его идеальным для устройств с батарейным питанием, что позволяет батарее длиться дольше, сохраняя мощность, когда усилитель не активно обрабатывает сигналы.
LMV358 предназначен для того, чтобы избежать перекрестных искажений, поэтому сигнал остается чистым и свободным от нежелательных колебаний, когда он проходит через усилитель.Эта функция обеспечивает плавный и надежный сигнал, что делает его подходящим для приложений, где требуется точный выход.
LMV358 построен для обработки входов перегрузки, не вызывая обработки фазы.Эта стабильность предотвращает неожиданное инвертирование выходного сигнала, что может быть критическим качеством, когда вам нужен усилитель для поддержания предсказуемого поведения в различных условиях ввода.
Для автомобильных или аналогичных приложений доступны версии LMV358 с префиксом NCV.Они квалифицированы в соответствии с стандартом AEC-Q100, обеспечивая дополнительную долговечность и надежность в средах высокого стресса, что может быть полезно для инженеров, работающих в специализированных областях.
LMV358-без PB, без галогеников и соответствует стандартам ROHS, согласуясь с экологически чистыми производственными методами.Это делает LMV358 ответственным выбором для экологически чистых дизайнов и приложений.
| Тип | Параметр |
| Статус жизненного цикла | Активный (последний обновлен: 3 часа назад) |
| Время выполнения завода | 13 недель |
| Контакт | Олово |
| Монтажный тип | Поверхностное крепление |
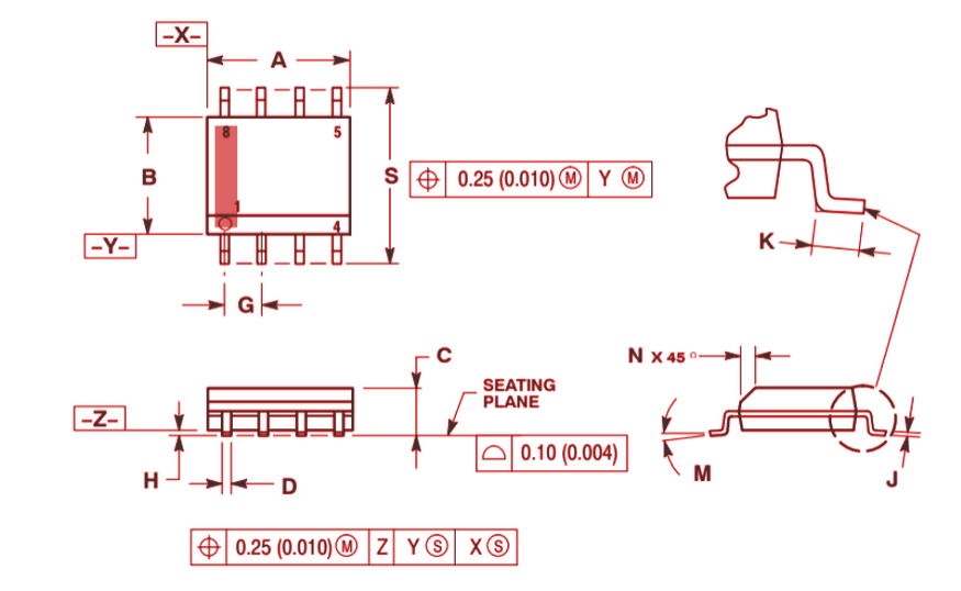
| Пакет / корпус | 8 SOIC (0,154, ширина 3,90 мм) |
| Поверхностное крепление | ДА |
| Количество булавок | 8 |
| Уровень использования | Промышленная оценка |
| Рабочая температура | -40 ° C ~ 85 ° C. |
| Упаковка | Лента и катушка (TR) |
| Опубликовано | 2005 |
| Код JESD-609 | E3 |
| PBFREE CODE | Да |
| Статус частично | Активный |
| Уровень чувствительности влаги (MSL) | 1 (неограниченный) |
| Количество терминаций | 8 |
| Код ECCN | Ear99 |
| Метод упаковки | Лента и катушка |
| Терминальная позиция | Двойной |
| Терминальная форма | Крыло Печата |
| Количество функций | 2 |
| Напряжение снабжения | 2,7 В. |
| Базовый номер детали | LMV358 |
| Подсчет штифтов | 8 |
| Вывод типа | Железнодорожник |
| Операционное напряжение питания | 3В |
| Количество каналов | 2 |
| Эксплуатационный ток снабжения | 210 мкА |
| Номинальный ток снабжения | 440 мкА |
| Выходной ток | 160 мА |
| Степень скорости | 1 В/мкс |
| Архитектура | Направление напряжения |
| Тип усилителя | Общее назначение |
| Общий коэффициент отклонения режима | 50 дБ |
| Ток - входной смещение | 1NA |
| Напряжение - подача, одно/двойной (±) | 2,7 В ~ 5,5 В. |
| Без галогена | Без галогена |
| Выходной ток на канал | 160 мА |
| Входное напряжение (VOS) | 9 мВ |
| Unity Gain BW-Nom | 1000 кГц |
| Усиление напряжения | 100 дБ |
| Коэффициент отклонения источника питания (PSRR) | 50 дБ |
| Низкий уровень | НЕТ |
| Частотная компенсация | ДА |
| Предел напряжения питания | 5,5 В. |
| Напряжение - входное смещение | 1,7 мВ |
| Низкий смещение | НЕТ |
| Микропонимая | ДА |
| Максимальная частота | 50 кГц |
| Программируемая сила | НЕТ |
| Продукт по пропускной способности номинального усиления | 1 МГц |
| Высота | 1,5 мм |
| Длина | 5 мм |
| Ширина | 4 мм |
| Достичь SVHC | Нет SVHC |
| Радиационное упрочнение | Нет |
| Статус ROHS | ROHS3 соответствует |
| Свободно привести | Свободно привести |


| Номер модели | Производитель | Описание |
| LMV8222ST | Stmicroelectronics | Низкая мощность (440UA), биполярные 5-вагольные усилители общего назначения, GBP = 5,5 МГц, двойной |
| LMV822Q1MM/NOPB | Техасские инструменты | Автомобильный класс, двойной, 5,5-В, 5,6 МГц, 40-мА выходной ток, операционный усилитель RRO 8-VSSOP -40 до 125 ° C |
Конструкция двойного пакета LMV358 с двумя усилителями в одном IC обеспечивает гибкость для поддержки приложений, которые требуют низкого энергопотребления и компактного размещения на платах в кругах.Работа с железной дорогой и минимальное использование питания на холостом ходу делает его отличным выбором для портативных устройств с аккумулятором, а также применения, нуждающихся в близком размещении усилителя к источнику сигнала, чтобы минимизировать шум.Благодаря широкому входному диапазону, который включает в себя землю, LMV358 также хорошо подходит для измерений с низким уровнем тока, которые распространены в приложениях мониторинга, где требуется точное зондирование тока.Компактная компоновка LMV358 также облегчает управление размещением в ограниченных пространствах на печатной плате.
Чтобы настроить LMV358 для приложений общего назначения, вы можете использовать его в не инвертирующей настройке.В этой настройке типичное усиление 10 может быть достигнуто с помощью резистора 1K и резистора 9,1k, что позволяет отрегулировать входное напряжение с помощью переменного потенциометра.При изменении входного напряжения выходной сигнал будет соответствующим образом корректируется на основе усиления установки.Можно использовать блок питания +12V и -12V, который поддерживает приложения, которые требуют стабильного выхода напряжения.Если вы применяете 1V на входе с усилением 10, LMV358 выведет 10V, демонстрируя его надежную производительность в простых конфигурациях.
LM358 является еще одним оперативным усилителем, который широко используется в приложениях общего назначения.Он содержит два высоких, компенсируемых частотных усилителей и поддерживает широкий диапазон напряжения.Эта универсальность делает его идеальным для усилителей датчиков, стадий усиления постоянного тока и других приложений, где OP-AMP может быть включен одним источником питания.Конструкция LM358 включает внутренние компоненты, которые стабилизируют выход усилителя и позволяют ему обрабатывать различные уровни сигнала без ущерба для производительности.Это подходящий выбор для основных задач усиления сигнала в различных типах цепей.

• Вы заметите, что LM358 использует больше мощности, чем LMV358.В то время как LM358 тянет около 500 мкА, LMV358 сохраняет его до 210 мкА на канал.Это делает LMV358 лучшим вариантом для проектов, где вам нужно сохранить батарею или более низкое использование питания.
• Два усилителя также различаются по своим диапазонам питания.LMV358 хорошо работает в пределах диапазона от 2,7 до 5 В, подгоняя более низкие напряжения.LM358, с другой стороны, более гибкий, работающий от 3 В до 32 В для одного снабжения или ± 1,5 В до ± 16 В для двойной мощности.Этот более широкий диапазон позволяет адаптировать LM358 для настройки, требующих более высоких напряжений.
• Еще одним преимуществом LMV358 является его выходной сигнал, который позволяет ему использовать весь диапазон напряжения.Эта функция помогает вам получить более полный, более точный сигнал по сравнению с LM358, который не включает вывод по железной дороге.Если ваш проект нуждается в точном выходе сигнала, LMV358 будет удовлетворять эти потребности лучше.
| Номер части | LMV358DR2G | LMV358IDRG4 | LMV358IDR | MC33202DR2G | LMV358ID |
| Производитель | На полупроводнике | Техасские инструменты | Техасские инструменты | На полупроводнике | Техасские инструменты |
| Пакет / корпус | 8 SOIC (0,154, ширина 3,90 мм) | 8 SOIC (0,154, ширина 3,90 мм) | 8 SOIC (0,154, ширина 3,90 мм) | 8 SOIC (0,154, ширина 3,90 мм) | 8 SOIC (0,154, ширина 3,90 мм) |
| Количество булавок | 8 | 8 | 8 | 8 | 8 |
| Степень скорости | 1 В/мкс | 1 В/мкс | 1 В/мкс | 1 В/мкс | 1 В/мкс |
| Входное напряжение | 9 мВ | 7 мВ | 8 мВ | 7 мВ | 7 мВ |
| Коэффициент отклонения источника питания (PSRR) | 50 дБ | 50 дБ | 66,02 дБ | - | 50 дБ |
| Общий коэффициент отклонения режима (CMRR) | 50 дБ | 50 дБ | 60 дБ | 50 дБ | 50 дБ |
| Напряжение снабжения | 2,7 В. | 2,7 В. | 5 В | 2,7 В. | 2,7 В. |
| Эксплуатационный ток снабжения | 210 мкА | 210 мкА | 900 мкА | 210 мкА | 210 мкА |
| Посмотреть сравнение | LMV358DR2G против LMV3588IDRG4 | LMV358DR2G против LMV3588IDR | LMV358IDR против MC33202DR2G | MC33202DR2G против LMV358ID | LMV358DR2G против LMV358ID |
Низкое напряжение и низкое энергопотребление LMV358 делает его отличным совпадением для портативной электроники, такой как ноутбук и КПК, где он помогает управлять сигналами, не осушая батарею устройства.
Инструменты с батарейным питанием получают выгоду от эффективной конструкции LMV358 и низкого уровня покоя.Его способность работать с низкой питанием позволяет таким устройствам работать дольше между сборами, добавляя удобство для пользователей, которые полагаются на мобильное оборудование.
LMV358 подходит для конструкций активного фильтра, где необходимы фильтрация и ясность сигнала.Его выходной сигнал и стабильная работа повышают точность и эффективность фильтрации приложений, которые могут быть особенно полезны в обработке аудио или схемах датчиков.
В Wien Bridge Gscillators LMV358 обеспечивает стабильный и чистый выход, необходимый для генерации колебаний.Его низкое использование мощности помогает поддерживать производительность без добавления чрезмерной нагрузки на источник питания, поддерживая приложения, которые требуют постоянной частоты сигнала.
LMV358 может быть настроен в качестве компаратора с гистерезисом, помогая уменьшить нежелательные колебания сигнала в цепях.Это полезно в приложениях, которые нуждаются в надежном действии переключения, особенно если сигналы могут варьироваться или когда шум может вызвать ошибки при выходе.
LMV358 является сильным выбором для масштабов взвешивания, которые полагаются на точное усиление сигнала для измерения веса.Его чистая обработка сигнала и низкая ток входного тока тока точные измерения, что делает ее ценным для масштабов, которые требуют высокой точности.
Медицинские инструменты, в том числе устройства ЭКГ, часто требуют низкого шума и стабильного усиления для чувствительных биологических сигналов.Особенности LMV358, такие как выход железной дороги и низкий уровень покоя, позволяют обрабатывать эти чувствительные приложения, поддерживая точные и последовательные показания.


На полупроводнике компания, стоящая за LMV358, фокусируется на разработке энергоэффективных решений для широкого спектра приложений.Их портфель включает в себя продукты для управления энергетикой и сигналами, а также пользовательские решения, которые отвечают сегодняшнему спросу на более низкое использование электроэнергии.С сильной цепочкой поставок в полупроводнике поддерживает производственные мощности, продажи и центры дизайна в ключевых регионах, включая Северную Америку, Европу и Азиатско-Тихоокеанский регион, обеспечивая постоянную доступность и поддержку.
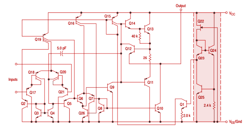
LMV358 представляет собой чип из эксплуатационного усилителя с низким энергопотреблением, предназначенный для работы с низкими напряжениями питания.Он оснащен выходом на рельс-рельс, который позволяет использовать полный диапазон напряжения питания в своих выходных сигналах.
LM358-это оперативный усилитель общего назначения, подходящий для широкого спектра приложений, в то время как LMV358 специально разработан для низкого напряжения.LMV358 имеет более узкий диапазон источника питания, что означает, что он работает при более низких напряжениях, чем LM358.Кроме того, LMV358 предлагает выходной сигнал с рельсом, что позволяет ему достичь полного диапазона напряжения, в отличие от LM358.
Пожалуйста, отправьте запрос, мы ответим немедленно.
на 2024/10/29
на 2024/10/29
на 8000/04/16 147710
на 2000/04/16 111644
на 1600/04/16 111313
на 0400/04/16 83571
на 1970/01/1 79202
на 1970/01/1 66736
на 1970/01/1 62920
на 1970/01/1 62784
на 1970/01/1 54018
на 1970/01/1 51932