
А CD4027 IC выделяется из-за своей искусственной конструкции среди двойных шлепанцев JK на основе CMOS, известных как скоростью, так и надежностью.Каждое устройство включает в себя два идентичных шлепанца JK с участием J и K входов, а также функции Clock Terminal и RESET.С возможностью работы до 16 МГц при 15 В, этот IC находит свое место в различных приложениях.Он выступает в качестве важного компонента в хранении данных, заметно в прилавках и управляющих цепях, демонстрируя свою адаптивность в регистрации и функциях переключения.Со временем было отмечено, что устройства такого рода может повысить производительность в приложениях с минимальной памятью.Многие благодарны за его способность в защелке данных, аспекте при выполнении управления и регистров хранения.Гибкость CD4027 очевидна благодаря широкому диапазону приложений, часто используемых в проектировании систем управления, где стабильный поток данных важен.Он обнаруживает, что используется в устройствах, которые требуют быстрого переключения и точного удержания состояний, легко интегрируя в аналоговые и цифровые цепи.Его постоянная производительность позволяет функции триггера превзойти стандартные роли памяти, способствуя более сложным операциям в телекоммуникационных системах и управлениях автоматизации.Часто упомянутым преимуществом является способность триггера оптимизировать процессы с его надежным временем перехода и ограниченной задержкой распространения.

|
Штифт № |
Название вывода |
Описание |
|
1 |
Q1 |
Выходной штифт шлепанца 1. |
|
2 |
Q2 ' |
Переверенный выходной штифт шлепанца 2. |
|
3 |
Часы-2 |
Ввод часов для триггера 2;Триггеры на краю часов. |
|
4 |
Сброс-2 |
Сбросить вход для триггера 2;Устанавливает Q2 = 1 и Q2 '= 0, когда
высокий. |
|
5 |
К2 |
K Ввод для шлепанца 2. |
|
6 |
J2 |
J Ввод для шлепанца 2. |
|
7 |
Набор-2 |
Установить ввод для шлепанца 2;Устанавливает Q2 = 1 и Q2 '= 0, когда
высокий. |
|
8 |
VSS / Ground |
Заземляющий штифт, подключенный к земле системы. |
|
9 |
Набор-1 |
Установить вход для шлепающего флопа 1;Устанавливает Q1 = 1 и Q1 '= 0, когда
высокий. |
|
10 |
J1 |
J Ввод для шлепанца 1. |
|
11 |
K1 |
K Ввод для шлепанца 1. |
|
12 |
Сброс-1 |
Сбросить вход для триггера 1;Устанавливает Q1 = 1 и Q1 '= 0, когда
высокий. |
|
13 |
Часы-1 |
Ввод часов для триггера 1;Триггеры на краю часов. |
|
14 |
Q1 ' |
Переверенный выходной штифт шлепанца 1. |
|
15 |
Q2 |
Выходной штифт шлепанца 2. |
|
16 |
VDD / VSS |
Штифт источника питания, обычно подключенный к 5 В или другим
Напряжение на уровне логики. |
|
Функция/спецификация |
Описание |
|
Тип |
Двойной JK Flip-Flop IC |
|
Рабочая скорость |
16 МГц |
|
Рабочее напряжение |
5 В, 10 В, 15 В. |
|
Максимальное рабочее напряжение |
20 В |
|
Вход вклад/время падения при 5 В |
45 мкс |
|
Входное напряжение высокого уровня (мин) |
2 В |
|
Входное напряжение низкого уровня (макс) |
0,8 В. |
|
Типы пакетов |
Доступны в 14-контактных пакетах GDIP, PDIP и PDSO |
|
Типичная рабочая скорость |
16 МГц на средней скорости при подаче 10 В 10 В |
|
Диапазон подачи напряжения |
3,0 В - 15 В. |
|
Тип работы шлепанца |
Статический |
|
Шумовой иммунитет |
Высокий, обычно 0,45 ВДР |
|
Дополнительные функции |
Установить и сбросить возможности |
|
Совместимость |
TTL-совместимый |
|
Энергопотребление |
Обычно 50 NW (низкая мощность) |
• 74LS73
• CD4013B
• 74LS76
• CD4095
• CD4043
• CD4042
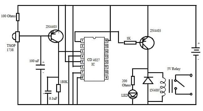
В разработке технологии дистанционного управления наблюдается замечательное преобразование, переходя от крупных, сложных конструкций к высоко компактным и эффективным системам с меньшим количеством компонентов.Примечательным примером этого прогресса является ИК -схема дистанционного управления, которая включает в себя провал CD4027 JK.Эта схема играет роль в упрощении управления бытовыми приборами, такими как лампы, вентиляторы и свет, что позволяет им включать или выключить с пультом.

ИК -схема дистанционного управления с помощью CD4027 JK FF
Эта схема опирается на несколько компонентов, каждый из которых способствует своей общей функциональности.К ним относятся:
• Макета: служит основой для сборки цепи.
• Благодарность питания: батарея 5 В питает цепь.
• TSOP 1738 IR Sensor: обнаруживает входящие IR -сигналы при 38 кГц.
• Транзисторы (Q1: NPN 2N4401, Q2: PNP 2N4403): амплифицируют и обрабатывают сигналы.
• CD4027 JK Flip Flop IC: действует как переключатель переключателя для логики управления.
• Реле 5 В: управляет подключенным устройством.
• 1N4007 Диод: защищает схему от обратной эмф, сгенерированной реле.
• Светодиод: обеспечивает визуальную индикацию активации реле.
• Резисторы и конденсаторы: обеспечить стабильную работу и кондиционирование сигнала.
Датчик состоит из фотодиода PN и внутреннего предусилителя, который обнаруживает IR -сигналы 38 кГц.Эти сигналы подаются в IC CD4027, который функционирует как надежный переключатель переключателя, управляя реле и обеспечивает беспрепятственное переключение подключенных приборов.
Схема функционирует в простой и логической последовательности, чтобы обеспечить надежную производительность.Он начинается с IR -датчика TSOP 1738, который обнаруживает IR -сигнал 38 кГц от дистанционного управления и преобразует его в электрический сигнал.Этот сигнал затем усиливается транзистором Q1 до подходящего уровня для обработки.Амплифицированный сигнал запускает входной штифт CLK-2 CD4027 JK Flip Flop IC, который переключает его состояние.Это переключение активирует транзистор Q2, включив реле 5V.Светодиод загорается, чтобы указать активацию реле, позволяя включать или выключить подключенное устройство.Flip Flop JK играет роль, удаляя шум из входного сигнала, обеспечивая чистые и стабильные выходы, а также сохраняя состояние цепи для последовательной и надежной работы.Flip Flop JK усиливает схему, включив расширенные функции управления.Его совместимость с логическими воротами позволяет выполнять такие функции, как выбор режима (переключение между режимами работы), конфигурации времени (управление задержками или продолжительностью импульса) и переключение канала (управление несколькими устройствами).Эта универсальность заставляет JK Flip Flop компонентом для обработки как простых, так и сложных цифровых операций, что укрепит его важность во многих других целях.
• Хранение данных в схемах памяти: Последовательные логические свойства JK Flip Flop делают его идеальным для использования в системах памяти компьютеров, где он может эффективно хранить и сохранять двоичные данные.
• Регистры смены для обработки данных: Это обеспечивает создание регистров смены для временного хранения данных и передачи последовательных данных.
• Регистры управления и эпоры: Способность Flip Flop поддерживать состояния данных обеспечивает стабильность в контрольных регистрах и нелетучих схемах памяти.
• Генерация модуляции ширины импульса (ШИМ): Flip Flop играет важную роль в генерации сигналов ШИМ, которые широко используются в контроле скорости двигателя, светодиодном поклонении и обработке сигналов.
• Частотная модуляция и передача: Он поддерживает схемы, предназначенные для частотной модуляции, что позволяет эффективной передаче данных в системах связи.
• Частотное разделение в цепях генератора: Flip Flop JK служит частотным разделителем в синхронных бинарных счетчиках и генераторах для получения точных периодических сигналов.
Пожалуйста, отправьте запрос, мы ответим немедленно.
на 2024/12/13
на 2024/12/13
на 8000/04/18 147760
на 2000/04/18 111967
на 1600/04/18 111351
на 0400/04/18 83729
на 1970/01/1 79516
на 1970/01/1 66930
на 1970/01/1 63078
на 1970/01/1 63023
на 1970/01/1 54088
на 1970/01/1 52160