
Внутри ландшафта питания SwitchMode, TL494 Контроллер ШИМ появляется в виде гибкого компонента, работающего на фиксированной частотной основе.Представляемое как всеобъемлющее решение для одного чипа, он собирает все компоненты для эффективного управления ШИМ в приложениях питания.Регулируемый встроенный генератор представляет возможность точного контроля частоты для соответствия специализированным потребностям применения.Управление мертвым временем добавляет еще одно измерение, что позволяет сократить потери переключения, повышение эффективности для приложений, направленных на максимизацию энергосбережения.
Дополнительной выдающейся особенностью TL494 является его пульс-пленок, в управлении маршрутизацией выходного сигнала, влияющей на гибкость конструкций подачи электроэнергии.Точный регулятор 5 В в чипе действует как контрольная точка, во время разработки и тестирования, обеспечивая надежность системы в разных условиях нагрузки.IC поддерживает как напротив, так и односторонние режимы вывода, вмещая различные приложения.Эта универсальность позволяет TL494 вписаться в массив конструкций, от простых цепей сил до передовых архитектур в подаче электроэнергии.Его способность плавно интегрироваться в различные конфигурации демонстрирует его практичность, предлагая свободу расставлять приоритеты либо экономической эффективности, либо производительности.Благодаря этим адаптируемым функциям, TL494 остается предпочтительным выбором в передовой электронике, способствуя повышению повышения квалификации систем управления питанием и управления.

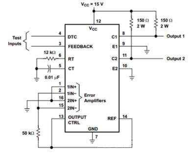
|
Штифт № |
Название вывода |
Описание |
|
1 |
1in+ |
Не инвертирующий вход в усилитель ошибки 1 |
|
2 |
1in- |
Инвертирование ввода в усилитель ошибки 1 |
|
3 |
ОБРАТНАЯ СВЯЗЬ |
Входной штифт для обратной связи |
|
4 |
DTC |
Ввод компаратора управления мертвым временем |
|
5 |
КТ |
Терминал конденсатора, используемый для установки частоты осциллятора |
|
6 |
Rt |
Терминал резистора, используемый для установки частоты генератора |
|
7 |
Гнездо |
Наземная булавка |
|
8 |
C1 |
Коллекционный терминал выхода BJT 1 |
|
9 |
E1 |
Эмиттер -терминал выхода BJT 1 |
|
10 |
E2 |
Эмиттер -терминал вывода BJT 2 |
|
11 |
C2 |
Коллекционный терминал вывода BJT 2 |
|
12 |
Венчурной |
Положительный запас |
|
13 |
Вывод Ctrl |
Выбирает односторонний/параллельный вывод или толчок
операция |
|
14 |
Рефери |
Вывод опорного регулятора 5-V |
|
15 |
2in- |
Инвертирование ввода в усилитель ошибки 2 |
|
16 |
2in+ |
Не инвертирующий вход в усилитель ошибки 2 |
|
Компонент |
Описание |
|
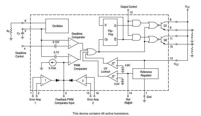
Справочный источник 5 В. |
Обеспечивает стабильный выход 5 В с использованием принципа Bandgap.
Активно, когда VCC превышает 7,1 В.Доступно в PIN 14 (REF) для внутренних или
внешнее использование. |
|
Операционные усилители |
Содержит два усилителя, работающих на одном источнике.А
Усилители выводят сильнее своих сигналов в PIN -код COMP через диоды
для дальнейшего контроля. |
|
Sawtooth осциллятор |
Генерирует форму волны напряжения между 0,3 В до 3 В.
Частота может быть скорректирована с использованием внешнего резистора (RT) и конденсатора (CT)
С формулой: F = 1 / (RT × CT). |
|
Пульс триггер |
Шлепанцы запускают один выходной транзистор во время
Падающий край сигнала компаратора.Сбрасывается при выходе компаратора
падает до нуля. |
|
Компаратор |
Сравнивает сигнал PIN COMP с формой волны пилообразной.
Выходы нуля, если напряжение пилотуции выше, а один, если сигнал COMP
выше. |
|
Управление мертвым временем
|
Устанавливает минимальное время, когда выходной сигнал не происходит.
Контролируется через вывод 4 (DTC).Максимальный рабочее цикл по умолчанию составляет 45%;уменьшается до
42%, когда DTC равен нулю. |
|
Усилители ошибок |
Усилители высокого усиления с входными диапазонами от -0,3 В до 2 В
Ниже напряжения питания.Выходы активны для управления ШИМ и регулировки
на основе обратной связи. |
|
Режимы выходного контроля |
Настраивает выходы для односторонних (синхронизированных) или
Push-Pull (чередование) операция.Независимо от генератора или шлепанца
рулевое управление. |
|
Выходные транзисторы |
Может погрузиться или источник до 200 мА.Напряжение насыщения:
<1,3 В (режим общего эмиттера) и <2,5 В (режим общего собрания).
Эффективная и надежная работа. |
• Предоставляет два выхода ШИМ с настраиваемыми режимами (нажимание или одностороннее).
• Включает в себя фиксированную частоту осциллятора и интегрированные усилители ошибок.
• Внутренний справочный источник 5 В для стабильной работы.
• Выходные транзисторы обрабатывают до 500 млн. Лет, источники или тока тона.
• Особенности недостатки блокировки для безопасности.
• Встроенное управление ШИМ с комплексной схемой.
• Осциллятор на шипе поддерживает операцию мастера или подчинения.
• Регулируемое управление мертвым временем для гибкого времени.
• Упрощает синхронизацию внешней цепи.
• Доступны модели, готовые к автомобилю (префикс NCV).
• Предлагаются бесплатные варианты упаковки.
|
Тип |
Параметр |
|
Рабочий диапазон напряжений |
7 В до 40 В. |
|
Количество выходов |
2 Вывод |
|
Частота переключения |
300 кГц |
|
Максимальный рабочий цикл |
45% |
|
Выходное напряжение |
40 В |
|
Выходной ток |
200 мА |
|
Максимальный выходной ток для обоих PWMS |
250 мА |
|
Температурная диапазон |
-65 ° C до 150 ° C. |
|
Время осени |
40 нс |
|
Время подъема |
100 нс |
|
Доступные пакеты |
16-контактный PDIP, TSSOP, SOIC, SOP |
|
Параметр |
Максимальный предел |
Описание |
|
Напряжение питания (VCC) |
41 В. |
Напряжение питания не должно превышать 41 В, чтобы избежать повреждения. |
|
Входное напряжение (VI) |
VCC + 0,3 В |
Напряжение входного вывода должно оставаться в пределах 0,3 В выше поставки
напряжение (VCC). |
|
Выходное напряжение (VO) |
41 В. |
Выходное напряжение у коллектора внутреннего
Транзистор должен оставаться ниже 41 В. |
|
Выходной ток (io) |
250 мА |
Ток коллекционера внутреннего транзистора не должен
превышать 250 мА. |
|
Жара пайки |
260 ° C (10 секунд) |
Максимальное тепло пайки, измеренное на уровне 1,6 мм (1/16 дюйма)
Из тела IC, ограниченного 10 сек. |
|
Температура хранения (TSTG) |
-65 ° C до 150 ° C |
Безопасный диапазон для хранения IC, чтобы избежать повреждения от
экстремальные температуры. |
Рекомендуемые параметры напряжения и тока для работы интегрированной схемы:
• Ток штифта обратной связи: ограничен максимум 0,3 млн. Лет.
• Частота осциллятора FOSC: регулируется в диапазоне от 1 кГц до 300 кГц.
• Конденсатор ГРМ -генератора КТ: должен иметь значение от 0,47 н.р. до 10000 нф.
• РТ -генераторный резистор генератора: может варьироваться от 1,8 кОм до 500 кОм.
• Напряжение питания VCC: должно варьироваться от 7 до 40 В.
• Входное напряжение усилителя VI: должно падать между -0,3 В и (VCC - 2 В).
• Напряжение коллекционера Vo Transistor: зафиксировано при 40 В, при этом каждый транзистор обрабатывает ток коллектора до 200 мА.
TL494 изготовлен для ловко управлять двумя выходами ШИМ на постоянной частоте с широким рабочим циклом.Это устройство оптимизирует работу с использованием минимального набора компонентов, таких как резисторы и конденсаторы, для управления генератором.В пределах своей архитектуры формы волны пилотушки умело сравниваются с контрольными напряжениями для получения выходов ШИМ, которые затем искусно управляются изобретательным шлепанцем.Эта стратегическая маршрутизация повышает как операционную эффективность, так и адаптивность, заметную в практических электронных приложениях, где ценится оптимизированный дизайн и экономические решения.
Частота осциллятора влияет на управление мертвым временем и генерацию стабильных сигналов ШИМ.Выбирая конкретные значения резистора (RT) и конденсатора (CT), возможно точный контроль этой частоты.Это решение напрямую влияет на выходное разрешение и отзывчивость контроллера ШИМ.Подробное исследование электронных схем времени показывает, что калибровка RT и CT позволяет достичь конкретных целей в системах, требующих точного управления.Например, при разработке источника питания, который приоритет эффективности, тщательно отрегулируйте эти параметры, чтобы соответствовать конкретным спецификациям при балансировании эффективности с тепловыми характеристиками.Этот тщательный фокус часто отделяет прочную конструкцию от других в функциональной электронике.
TL494 представляет собой универсальный контроллер ШИМ (модуляция ширины импульса), широко используемый в расходных материалах и преобразователях DC-DC.Он обеспечивает точное управление выходной мощностью посредством комбинации ключевых функций и настраиваемых настроек.Вот как это настроить и эффективно использовать его.Начните с подключения инвертирующих входных контактов усилителей ошибок к земле.Это устанавливает стабильную ориентир для регулирования.Не инвертирующие входные контакты должны подключаться к рефлекту, который обеспечивает эталонное напряжение 5 В.Эта настройка определяет целевое напряжение, которое будет регулировать TL494.
PIN-штифт DTC (управление постоянным током) и штифт обратной связи помогают тонкой настройке и стабилизированию системы.PIN -штиф DTC регулирует рабочее цикл ШИМ напрямую, предлагая простой способ изменения выходной мощности без изменения цикла обратной связи.PIN -контакт обратной связи обеспечивает мониторинг выходного сигнала, обеспечивая обеспечение постоянной производительности системы, несмотря на изменения в нагрузке или входном напряжении.Контакты 5 и 6 управляют частотой генератора, которая определяет скорость переключения сигнала ШИМ.Подключив внешний резистор и конденсатор к этим булавкам, вы можете настроить частоту для оптимизации эффективности.Эта частота также влияет на дизайн других компонентов, таких как индукторы и конденсаторы, балансируя размер и производительность.
Усилитель ошибки является ключом к работе TL494.Он сравнивает образец выходного напряжения с эталоном 5V и соответственно регулирует сигнал ШИМ.Эта система обратной связи гарантирует, что выход остается стабильным в различных условиях, обеспечивая надежное регулирование питания.При правильной конфигурации своих контактов и настроек TL494 предлагает надежное и точное решение для питания и приложений для преобразователя.

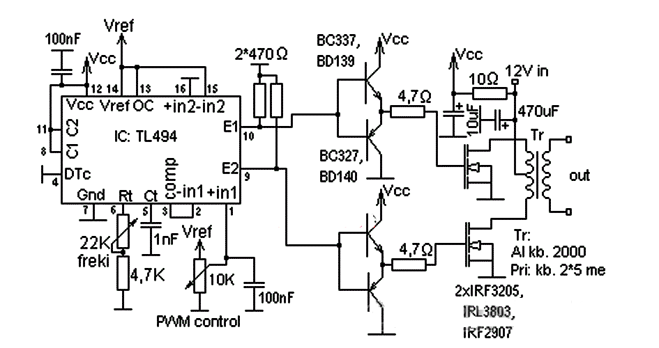
TL494 Тестовая схема
• Микроинверры для солнечных систем
• стиральные машины, от бюджета до высокого класса
• Электрические велосипеды
• дымовая сигнализация
• Инверторы для систем солнечной энергии
• Изолированные источники питания переменного тока/постоянного тока с коррекцией коэффициента мощности, более 90 Вт.
• Решения Power Power AC/DC для телекоммуникационного и серверов с двойными контроллерами и аналоговыми функциями
• Персональные компьютеры и ноутбуки
• Кухонные микроволновые печи
• Поставки питания для серверов

Схема схемы TL494

TL494 ГРМ

TL494 Классическая инверторная цепь
• UC3843
• TL3842
• UC2842
• SG2524

Контроллер ШИМ TL494 является важным инструментом, обеспечивающим гибкое решение для управления и регулирования мощности в широком спектре электронных применений.Его массив функций, включая двойные выходы ШИМ, регулируемые частоты осцилляторов и различные выходные конфигурации, делают его идеальным для построения эффективных и надежных цепей питания.Независимо от того, проектируете ли вы для небольших устройств или крупных систем, TL494 помогает оптимизировать сложные задачи, стимулировать инновации и улучшать функциональность ваших проектов.
Пожалуйста, отправьте запрос, мы ответим немедленно.
Интегрированная схема TL494 обеспечивает диапазон параметров конфигурации выходной сигнала, позволяя как нажимать, так и односторонние выходы.Эта адаптивность возникает из его функции управления выходом, которую дизайнеры часто используют для оптимизации системных конструкций в соответствии с конкретными требованиями.Эмоциональная удовлетворенность достижения эффективности и производительности в разнообразных приложениях является похвальным стремлением для многих инженеров.
TL494 регулирует доставку питания с использованием модуляции ширины импульса (ШИМ), управляя использованием энергии с помощью импульсов различной ширины.PWM является краеугольным камнем современного управления питанием, обеспечивая эффективную и последовательную работу системы.Энтузиасты PWM признают свою жизненно важную роль в сокращении энергетических отходов и тепловой продукции в электронных устройствах, вызывая чувство гордости за эффективное дизайн.
TL494 достигает ограничения рабочего цикла примерно 48%.Дизайнеры рассматривают эту границу при создании цепей, требующих точного регулирования мощности, работа в рамках этих параметров усиливает надежность устройства и долговечность.Инженеры наслаждаются задачей максимизации производительности, не превосходя этот порог, рассматривая его как возможность для творческого решения проблем.
Расчет частоты для TL494 выполняется с использованием формулы 1.2/(RTCT).Мастерство над этим расчетом является значимым для соответствия спецификациям схемы.Процесс выбора и расчета компонентов резонирует с опытными специалистами, которые наслаждаются влиянием точности на все, от моторного управления до верности аудио.
TL494 работает в рамках входного пролета напряжения от -0,3 В до 42 В.Этот обширный диапазон позволяет включить в различные отрасли, отвечающие требованиям как к низковольтным, так и высоковольтным конструкциям.Эмоциональное выполнение создания адаптируемых систем, которые соответствуют разнообразным проблемам, является уникальным аспектом инженерного дизайна.
Пыч для обратной связи TL494 необходим для сравнения и регулировки ширины выходного импульса, которая поддерживает работу на пути.Профессионалы, хорошо разбирающиеся в электронике, ценят регулирующую роль, которую играет этот PIN-код, используя его для адаптации цепей для колеблющихся сред.Поддержание стабильности и отзывчивости системы в различных условиях является источником удовлетворения.
Частота осциллятора TL494 варьируется от 1 кГц до 300 кГц, предлагая значительную гибкость выбора, адаптированную для конкретных потребностей применения.Корректировка этой частоты соответствует операциям с требованиями проекта, предлагая пользователям личное удовлетворение, поскольку они ориентируются на схемы синхронизации или задачи обработки сигналов с изяществом.
Текущее управление в TL494 достигается за счет обнаружения на контактах 16 или 1. Системы защиты от потенциальной перегрузки при сохранении долговечности компонентов является центральным направлением.Инженеры получают удовольствие от создания надежных гарантий, которые поддерживают целостность системы, расширяя жизненный цикл жизненно важных компонентов.
В TL494 SWM регулирует скорость двигателя путем регулировки служебных циклов через импульсы «On-Off», обеспечивая эффективность и точность.Модулирование доставки мощности до скорости управления и крутящего момента отражает энтузиазм операторов в таких областях, как робототехника и автомобиль, которые ценят плавный контроль, который он обеспечивает.
TL494 генерирует импульсные сигналы DC, которые не являются чисто AC и DC, что позволяет высокоэффективно контролировать мощность.Использование сигналов PWM достигает энергосбережения и улучшенного контроля, понимая, общие теми, кто занимается чувствительными к энергии применения или требует точного регулирования энергетики, что приводит к глубокому профессиональному удовлетворению.
на 2024/11/28
на 2024/11/27
на 8000/04/18 147760
на 2000/04/18 111969
на 1600/04/18 111351
на 0400/04/18 83732
на 1970/01/1 79520
на 1970/01/1 66930
на 1970/01/1 63080
на 1970/01/1 63024
на 1970/01/1 54088
на 1970/01/1 52163