
А BD140 является очень адаптируемым транзистором PNP средней мощности на основе кремния, в основном используемого в аудио-усилителях и квази-комплементарных схемах драйверов.Размещенный в пакете TO-126, он контролирует ток до 1,5А, что делает его хорошо подходящим для таких задач, как реле, светодиоды и двигатели.Его надежные напряжения коллекционера-эмиттер и коллекторной базы, которые достигают пика при 80 В, обеспечивают опытную работу в приложениях аудио.С напряжением насыщения -0,5 В и скоростью рассеяния мощности 12,5 Вт, его производительность в аудиозаписи заметно увеличена.Текущий коэффициент усиления этого транзистора, известный как бета, колеблется от 40 до 160, в то время как напряжение базового эмиттера достигает максимума 5 В, гарантируя, что он плавно интегрируется со встроенными системами, которые требуют функции на уровне логического уровня.Вы можете выбрать BD140 для его надежного баланса между эффективностью питания и производительности, в основном оцениваемой в конфигурациях компактных схем.
Транзистор BD140 PNP демонстрирует исключительную адаптивность, что делает его применимым в широком спектре сценариев.Когда к его основанию применяется положительное напряжение, работа между коллекционером и излучателями остановки;И наоборот, удаление этого напряжения позволяет электрическому потоку.Транзистор облегчает пиковый ток 1,5А через свой путь-эмиттер-коллиторный путь, чтобы достичь насыщения.Превышение этого уровня тока может поставить под угрозу целостность цепи.Переходя в режим отсечения, транзистор отключается, останавливая базовый ток, эффективно останавливая поток тока.Вы можете ценить эту возможность для его роли в защите от перегрузки, что является ключом к защите элементов активной цепи от потенциальных угроз.Эта неотъемлемая функция безопасности играет полезную роль в поддержании долговечности и эффективности сложных электронных систем.

|
PIN -код |
Название вывода |
Описание |
|
Пин-1 |
Излучатель |
Поток тока будет осуществляться через этот терминал
и обычно подключен к GND. |
|
Пин-2 |
Коллекционер |
Ток протекает через этот терминал и обычно
подключен к нагрузке. |
|
Пин-3 |
База |
Этот терминал контролирует смещение транзистора и используется
Чтобы включить/выключить транзистор. |
|
Функция/спецификация |
Подробности |
|
Тип транзистора |
Pnp |
|
Контакт |
Олово |
|
Монтажный тип |
Через дыру |
|
Количество булавок |
3 |
|
Материал транзистора |
Кремний |
|
Размеры (L x H x w) |
7,8 мм х 10,8 мм x 2,7 мм |
|
Использование |
Умеренное токовое устройство для средних мощных цепей |
|
Полученная стоимость (HFE) |
От 25 до 250 |
|
Ток коллекционера (IC) |
-1.5a (отрицательный указывает на транзистор PNP) |
|
Базовый ток (IB) |
-0.5a |
|
Рассеяние власти (PD) |
12,5 Вт |
|
Частота перехода (фут) |
190 МГц |
|
Температура соединения (TJ) |
150 ° C. |
|
Тип пакета |
До 126 (прямоугольная форма, эпоксидная смола и пластиковый материал) |
|
Напряжение базы коллекционера (VCB) |
-80V |
|
Напряжение коллекционера-эмиттер (VCE) |
-80V |
|
Напряжение из эмиттера (VEB) |
-80V |
|
Непрерывный ток коллекционера (IC) |
-1.5a |
|
Базовый ток (IB) |
-0.5a |
|
Напряжение разбивки базы излучателя (VBE) |
-5V |
|
Эквивалентные транзисторы |
BD170В BD140G, BD180, BD790, BD231, BD792, BD238GВ MJE702В MJE171 |
|
Дополнительный NPN транзистор |
BD139 |
|
Замена примечания
|
Значения напряжения и тока должны быть проверены перед
Заменить эквивалентами |
Достижение безопасного и эффективного использования транзистора BD140 включает в себя сильное внимание к его эксплуатационным границам, что повышает как его производительность, так и долговечность.Доминирует, что его оптимальное использование работает под порогом напряжения 80 В, практикой, которая защищает компонент от потенциального вреда или неисправности.
• Сохранение напряжения ниже 80 В является обязательным.Этот порог символизирует максимальный устойчивый уровень, который обеспечивает последовательность при предоставлении электрического напряжения.Понимание методов регулирования напряжения полезно;Использование компонентов, таких как разделители напряжения или выпрямители, может помочь управлять колебаниями, метод часто доверял сложным настройкам.
• Эффективное управление телом остается динамичным.Использование подходящего радиатора является важным для опытного диспергирования тепла.Размеры и материалы радиатора должны быть определены ожидаемой тепловой нагрузкой и рассеянием энергии транзистора.Вы можете часто применять тепловую пасту, чтобы повысить эффективность теплопередачи, инкрементную модификацию, которая может заметно повысить производительность и продлить срок службы эксплуатации.
• Реализация соответствующего базового резистора является серьезной для регулирования базового тока и обеспечения стабильной функции.Рассчитайте значение резистора на основе предпочтительной скорости переключения и конкретных требований применения.Во время прототипирования вы можете часто регулировать эти параметры для достижения оптимальных результатов.
• Функция в рамках температурного спектра от -55 ° C до +150 ° C обеспечивает стабильность и охранники против термического бегства.Признание экологических влияний, защитные стратегии, такие как теплоизоляция или корпуса, контролируемые климатом, могут быть рекомендуются для применения в экстремальных средах.Поиск этих элементов контроля температуры может способствовать более сильным конструкциям.
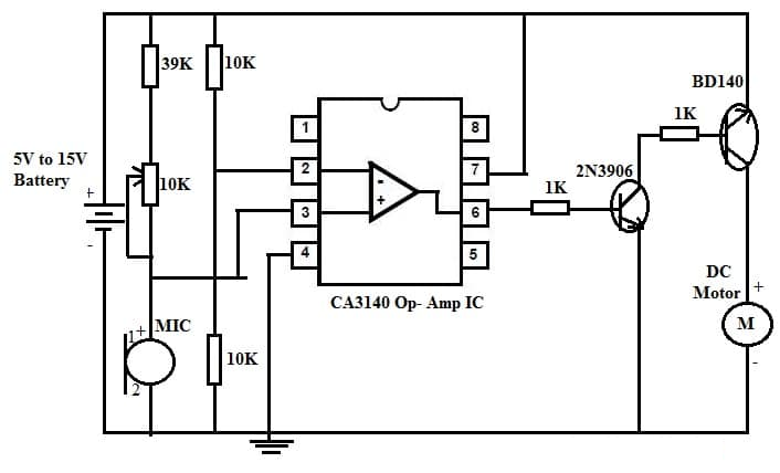
Инновационный мир управления моторным управлением звуком вводит увлекательный способ управления двигателями через слуховые сигналы.К этому подходу приводит к схеме с использованием IC CA3140, которая обеспечивает адаптируемость и точность для бесшовной производительности.Ключевые компоненты включают:
• Переменный источник питания (батарея 5 В 15 В)
• 2N3906 NPN транзистор
• CA3140 Оперативный усилитель (OP-AMP) IC
• DC Motor
• BD140 Transistor
• Электронный микрофон
• Резисторы, включая резистор переменного уровня 10K для контроля чувствительности

Op-AMP CA3140 работает в режиме компаратора, реагирующая обработка аудио входного ввода с электрофона.Эта конфигурация делает его идеальным для сценариев, требующих быстрой адаптации к колебаниям звуков.Благодаря умелой корректировке чувствительность компаратора может быть адаптирована для реагирования на конкретные слуховые частоты или объемы, позволяя точным стратегиям управления.
Транзисторы BD140 и 2N3906 функционируют как усилители для выхода CA3140, обеспечивая достаточную мощность для эффективного управления двигателем постоянного тока.Их выбор основан на способности управлять умеренными уровнями мощности, что делает их подходящими для портативных сценариев низкого напряжения.Мастерство в использовании этих транзисторов может увеличить долговечность цепи и производительность за счет тщательных корректировок.
Развертывание этой схемы для людей с нарушениями зрения значительно упрощает взаимодействие с электрическими устройствами, устраняя необходимость для физического взаимодействия или сложного контроля.Эта эксплуатационная легкость может глубоко повлиять на повседневную жизнь, предлагая новые возможности для независимости.Включение активируемого звука в игрушках и робототехнике повышает ваше взаимодействие за счет повышенной интерактивности.Помимо простой активации, этот метод закладывает основу для продвижения конструкций, где аудиосистемы могут запускать сложные последовательности в программируемых роботах или анимированных игрушках.Опыт в этих областях подчеркивает огромный потенциал для использования звука в качестве динамического интерфейса.
Транзистор BD140 является универсальным компонентом, находящимся на своем месте в широком спектре электронных применений, от образовательных усилий до сложных промышленных систем.Его выдающаяся роль как в аналоговых, так и в микроконтроллере, включая проекты Arduino, подчеркивает его адаптивность.Благодаря возможности управлять нагрузками под 1,5А, этот транзистор превосходит в эксплуатации небольших реле и двигателей.Кроме того, он часто используется в зарядных устройствах и драйверах двигателей, сценариях, где доминирует постоянное управление питанием.
В классных комнатах и семинарах транзистор BD140 знакомит вас с конечными принципами электроники, обеспечивая ощутимый способ изучения таких концепций, как усиление и переключение из -за его умеренных возможностей мощности.
В промышленной сфере BD140 демонстрирует надежность в приложениях, требующих низких до средних выходов.Он регулярно находит использование в аудио-усилителях и драйверах Hi-Fi, где точность качества звука динамична.Более того, его эффективность в схемах переключения и источниках питания демонстрирует его сложную утилиту.
BD140 сияет в практических приложениях, таких как телевизионные схемы и более сложные электронные рамки, где многовибраторные схемы и ретрансляционные драйверы являются основными.Его эффективность и надежность в условиях освещения еще больше подчеркивают его полезность.В усилении сигнала транзистор обеспечивает целостность и ясность сигналов, играя ключевую роль в поддержке коммуникации и критериев производительности.
Пожалуйста, отправьте запрос, мы ответим немедленно.
на 2024/12/10
на 2024/12/10
на 8000/04/18 147757
на 2000/04/18 111931
на 1600/04/18 111349
на 0400/04/18 83719
на 1970/01/1 79508
на 1970/01/1 66892
на 1970/01/1 63010
на 1970/01/1 62985
на 1970/01/1 54081
на 1970/01/1 52111