
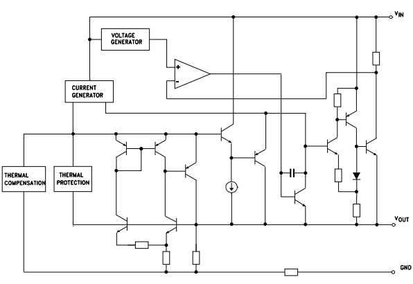
А LD1117S33TR Превосходство в качестве регулятора напряжения, предлагая до 800 мА с регулируемым эталонным напряжением, начиная с 1,25 В. Его простота интеграции в существующие системы благодаря совместимости PIN-PIN со стандартными отраслевыми модулями делает это устройство привлекательным для различных приложений.
Регулируемая версия LD1117S33TR обеспечивает заслуживающие внимания улучшения, такие как снижение напряжения отсева.Эта черта способствует эффективному использованию энергии, обеспечивая обеспечение стабильных систем в условиях колеблющихся условий ввода.Усовершенствованная толерантность к напряжению способствует надежности, значительно ценится в сценариях, требующих постоянного источника питания.В практическом применении LD1117S33TR демонстрирует универсальность между многочисленными цепями.Он приобретает признательность за упрощение интеграции, тем самым снижая затраты на редизайн и ускоряя сроки разработки.

|
PIN -код |
Название вывода |
Описание |
|
1 |
Земля |
Заземляющий штифт - подключен к земле системы. |
|
2 |
Виды |
Регулируемое выходное напряжение |
|
3 |
Вин |
Входное напряжение, которое должно регулироваться |



• LM1117MPX-3.3/NOPB
• LT1117IST-3.3#Tr
• LD1117S30C
• Базовая конфигурация: Чтобы использовать версию регулятора с фиксированным напряжением, вы должны подключить источник питания к штифту VIN и провести стабилизированный выход из штифта Vout, сохраняя заземленную штифт Adj/Ground.Внедрение конденсатора на выходе может значительно уменьшить помехи шума, что в основном полезно в чувствительных приложениях, обеспечивая ясность, когда шум может вызвать проблемы.
• Регулируемая конфигурация вывода: Для сценариев, требующих регулируемого выхода, подключение двух резисторов, R1 и R2, обеспечивает настройку напряжения в соответствии с нужной спецификацией.Увеличение пульсального отказа, добавив конденсатора, CADJ, может повысить стабильность.Вы часто можете обнаружить, что настройка этих компонентов повышает производительность, особенно в динамических средах, требующих гибкости.
• Управление шумом: Реализация дополнительных конденсаторов как на входе, так и на выходе предлагает эффективную фильтрацию шума.Этот метод сохраняет целостность сигнала, аспект, активный в точной электронике.Понимание полевых испытаний и итеративных улучшений дизайна часто направляет оптимальный отбор и размещение конденсаторов, отражая глубину практической экспертизы.




|
Тип |
Параметр |
|
Статус жизненного цикла |
Активный (последний обновлен: 7 месяцев назад) |
|
Время выполнения завода |
8 недель |
|
Контакт |
Олово |
|
Устанавливать |
Поверхностное крепление |
|
Монтажный тип |
Поверхностное крепление |
|
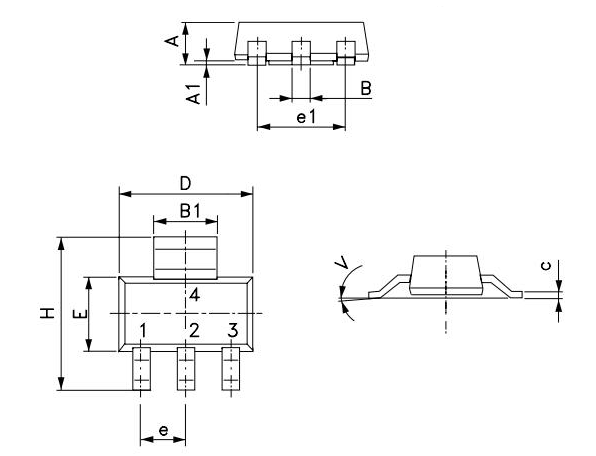
Пакет / корпус |
До 261-4, до 261AA |
|
Количество булавок |
3 |
|
Масса |
4.535924G |
|
Рабочая температура |
0 ° C ~ 125 ° C. |
|
Упаковка |
Лента и катушка (TR) |
|
Код JESD-609 |
E3 |
|
Статус частично |
Активный |
|
Уровень чувствительности влаги (MSL) |
1 (неограниченный) |
|
Количество терминаций |
4 |
|
Завершение |
SMD/SMT |
|
Код ECCN |
Ear99 |
|
Метод упаковки |
ТР, 7 дюймов |
|
Максимальная диссипация власти |
12 Вт |
|
Терминальная позиция |
Двойной
|
|
Терминальная форма |
Крыло Печата |
|
Количество функций |
1 |
|
Базовый номер детали |
LD1117 |
|
Подсчет штифтов |
4 |
|
Код JESD-30 |
R-PDSO-G4 |
|
Количество выходов |
1 |
|
Выходное напряжение |
3,3 В. |
|
Вывод типа |
Зафиксированный |
|
Максимальный выходной ток |
1.3a |
|
Напряжение |
3,3 В. |
|
Максимальное напряжение снабжения |
15 В |
|
Мин напряжения питания |
4,75 В. |
|
Выходная конфигурация |
Положительный |
|
Рассеяние власти |
12 Вт |
|
Крыжительный ток |
10 мА |
|
Точность |
1% |
|
Максимальное выходное напряжение |
3,3 В. |
|
Выходное напряжение 1 |
3,3 В. |
|
Количество регуляторов |
1 |
|
Мин входное напряжение |
4,75 В. |
|
Особенности защиты |
Над током, выше температуры |
|
Отступие напряжения (макс) |
1,2 В @ 800 мА |
|
PSRR |
75 дБ (120 Гц) |
|
Отметное напряжение |
1,1 В. |
|
Номинальное входное напряжение |
3,3 В. |
|
Обратное напряжение1-ном |
1,1 В. |
|
Мин выходной напряжение |
3,3 В. |
|
Номинальное выходное напряжение |
3,3 В. |
|
Входной смещение ток |
5 мА |
|
Точность выходного напряжения |
1% |
|
Высота |
1,8 мм |
|
Длина |
6,5 мм |
|
Ширина |
3,5 мм |
|
Достичь SVHC |
Нет SVHC |
|
Радиационное упрочнение |
Нет |
|
Статус ROHS |
ROHS3 соответствует |
|
Свободно привести |
Свободно привести |
|
Номер части |
Производитель |
Пакет / корпус |
Количество булавок |
Количество выходов |
Максимальный выходной ток |
Мин входное напряжение |
Номинальное входное напряжение |
Мин выходной напряжение |
Номинальное выходное напряжение |
Выходное напряжение |
Максимальное выходное напряжение |
Точность |
Посмотреть сравнение |
|
LD1117S33TR |
Stmicroelectronics |
До 261-4, до 261AA |
3 |
1 |
1.3 а |
4,75 В. |
3.3 В |
3.3 В |
3.3 В |
3.3 В |
3.3 В |
1% |
LD1117S33TR против NCP1117ST33T3G |
|
NCP1117ST33T3G |
На полупроводнике |
До 261-4, до 261AA |
3 |
1 |
1.3 а |
3,6 В. |
2,5 В. |
2,5 В. |
2,5 В. |
2,5 В. |
2,5 В. |
1% |
LD1117S33TR против NCP1117ST33T3G |
|
LD1117str |
Stmicroelectronics |
До 261-4, до 261AA |
4 |
1 |
1:00 утра |
3,5 В. |
- |
3.3 В |
3.3 В |
3.3 В |
3.3 В |
1% |
LD1117S33TR против LD1117STR |
|
LD1117S50CTR |
Stmicroelectronics |
До 261-4, до 261AA |
3 |
1 |
1.3 а |
2,35 В. |
- |
1,25 В. |
- |
15 В |
15 В |
1% |
LD1117S33TR против LD1117S50CTR |
|
LD1117S25TR |
Stmicroelectronics |
До 261-4, до 261AA |
3 |
1 |
1.3 а |
6,5 В. |
- |
5 В |
- |
5 В |
5 В |
1% |
LD1117S33TR против LD1117S25TR |
Цилиндрические держатели батареи.pdf
LD11117S33TR-это универсальный регулятор напряжения с низким содержанием трансляции, который может обрабатывать до 800 мА выходного тока.Доступный в фиксированных и регулируемых версиях напряжения, он предлагает несколько стандартных выходных напряжений.Его широко распространенное использование является свидетельством его эффективности и гибкой роли, которую она играет в обеспечении стабильных источников питания, особенно в чувствительных к энергосистеме.Регулятор демонстрирует адаптивность, отвечая различным технологическим требованиям.В приложениях вы можете обнаружить, что LD11117S33TR превосходит в чувствительных к тепло сценариям, помогая продлить срок службы и эффективность устройства.
Отсутствие напряжения - это наименьшая разница в напряжении, необходимая между входом и выходом, чтобы гарантировать, что регулятор поддерживает правильное регулирование выходного напряжения.Эта мера отражает эффективность регулятора, в основном, когда входное напряжение приближается к выходному напряжению.Более низкое напряжение отсевания подразумевает большую эффективность, что имеет замечательные последствия для устройств, которые полагаются на ограниченные источники энергии, такие как батареи.На практике уменьшение напряжения отсева может значительно повысить долговечность и производительность портативной электроники за счет минимизации ненужного рассеяния мощности.
Пожалуйста, отправьте запрос, мы ответим немедленно.
на 2024/10/29
на 2024/10/29
на 8000/04/17 147721
на 2000/04/17 111797
на 1600/04/17 111330
на 0400/04/17 83660
на 1970/01/1 79393
на 1970/01/1 66812
на 1970/01/1 62970
на 1970/01/1 62871
на 1970/01/1 54051
на 1970/01/1 52033