
А MAX232 это двойной драйвер и приемник, предназначенный для преобразования логических уровней TTL на совместимые с RS-232 уровни.Он использует емкостный генератор напряжения для достижения этого преобразования при работе на одном 5-вольтовом источнике.Этот IC обычно используется в приложениях, требующих связи между микроконтроллерами и устройствами RS-232.В этой статье вы узнаете о его конфигурации, функциях, приложениях и многом другом, чтобы понять его функциональность и использование.

| PIN -код | ПИН Имя | Описание |
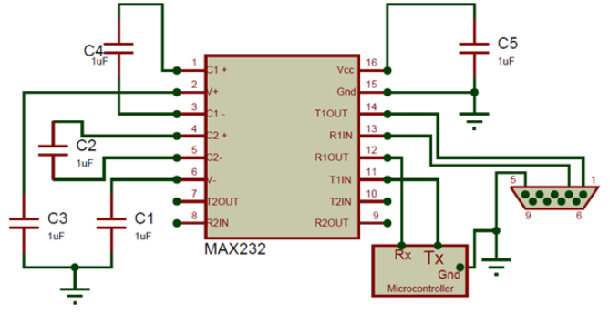
| 1 | C1 + | Подключается к положительному концу первого конденсатора |
| 2 | V+ | Подключается к одному концу конденсатор & Другой конец основан |
| 3 | C1 - | Подключается к негативному концу первого конденсатора |
| 4 | C2+ | Подключается к положительному концу второго конденсатора |
| 5 | C2- | Подключается к негативному концу второго конденсатора |
| 6 | V- | Подключается к одному концу конденсатора, а другой конец заземлен |
| 7 | T2 Out | Проводка передачи второго модуля преобразователя для кабеля RS232 |
| 8 | R2 в | Приемной штифт второго модуля преобразователя для кабеля RS232 |
| 9 | R2 Out | Прием модуля второго преобразователя для микроконтроллера (RX) |
| 10 | T2 в | Пыч для передачи второго модуля преобразователя для микроконтроллера (TX) |
| 11 | T1 в | Пыч для передачи модуля первого преобразователя для микроконтроллера (TX) |
| 12 | R1 Out | Прием модуля первого преобразователя для микроконтроллера (RX) |
| 13 | R1 в | Приемной штифт первого модуля преобразователя для кабеля RS232 |
| 14 | T1 Out | Пинист трансмиссии модуля первого преобразователя для кабеля RS232 |
| 15 | Земля | Подключается к земле цепи |
| 16 | Венчурной | Подключается к напряжению питания обычно +5 В |



Технические характеристики, особенности, характеристики и компоненты со сравнимыми спецификациями Texas Instruments MAX232
| Тип | Параметр |
| Статус жизненного цикла | Активный (последний обновлен: 2 дня назад) |
| Время выполнения завода | 6 недель |
| Устанавливать | Через дыру |
| Монтажный тип | Через дыру |
| Пакет / корпус | 16-DIP (0,300, 7,62 мм) |
| Количество булавок | 16 |
| Масса | 955.690774mg |
| Количество I/OS | 8 |
| Рабочая температура | -40 ° C ~ 85 ° C. |
| Упаковка | Трубка |
| Код JESD-609 | E4 |
| PBFREE CODE | Да |
| Статус частично | Активный |
| Уровень чувствительности влаги (MSL) | 1 (неограниченный) |
| Количество терминаций | 16 |
| Код ECCN | Ear99 |
| Тип | Трансивер |
| Терминальная отделка | Никель/палладий/золото (Ni/pd/au) |
| Напряжение - поставка | 4,5 В ~ 5,5 В. |
| Терминальная позиция | Двойной |
| Количество функций | 2 |
| Напряжение снабжения | 5 В |
| Базовый номер детали | MAX232 |
| Подсчет штифтов | 16 |
| Операционное напряжение питания | 5 В |
| Питания | 5 В |
| Интерфейс | RS-232 |
| Номинальный ток снабжения | 10 мА |
| Задержка распространения | 500 нс |
| Логическая функция | Приемник, трансивер |
| Скорость передачи данных | 250 кбит / с |
| Дифференциальный выход | НЕТ |
| Выходная полярность | Перевернут |
| Протокол | RS232 |
| Входные характеристики | Шмитт триггер |
| Количество водителей/приемников | 2/2 |
| Номер приемника | 2 |
| Дуплекс | Полный |
| Приемник гистерезис | 500 мВ |
| Количество водителей | 2 |
| Количество трансивер | 1 |
| Simplex/duplex | Полный дуплекс |
| Поставка напряжения1-нома | 5 В |
| Высота | 5,08 мм |
| Длина | 19,3 мм |
| Ширина | 6,35 мм |
| Толщина | 3,9 мм |
| Достичь SVHC | Нет SVHC |
| Радиационное упрочнение | Нет |
| Статус ROHS | ROHS3 соответствует |
| Свободно привести | Свободно привести |
MAX232 предназначен для удовлетворения или превышения требований TIA/EIA-232-F и МСЭ-рекомендации V.28.Это обеспечивает надежную связь в системах, требующих этих стандартов.
Этот IC работает эффективно на одном 5-вольтовом источнике питания, что позволяет легко использовать в различных целях без необходимости дополнительных источников питания.Это также требует только 1,0 мкл конденсаторов заряда, уменьшая сложность.
Благодаря возможности обрабатывать скорости передачи данных до 120 кбит/с, MAX232 подходит для приложений, требующих передачи данных умеренной скорости между устройствами.
IC оснащен двумя драйверами и двумя приемниками, что позволяет ему одновременно обрабатывать как передачу, так и прием сигналов.Эта двойная возможность полезна во многих настройках связи RS-232.
Он поддерживает входные уровни ± 30 В, что делает его универсальным и адаптируемым к различным требованиям входного сигнала.
Типичный ток питания всего 8 мА гарантирует, что MAX232 работает с минимальным использованием энергии, что идеально подходит для систем, управляемых аккумулятором.
IC обеспечивает защиту ESD, которая превышает стандарты JESD 22, предлагая защиту модели тела-тела (HBM) в 2000 году.Это помогает защитить IC от статического электричества и других пиков переходного напряжения.
Для улучшения защиты ESD до 15 кВ HBM и поддержки 0,1 мкл-конденсаторов зарядного насоса, MAX202 может использоваться в качестве обновленной версии MAX232.
MAX232 идеально подходит для использования в системах RS-232, работающих на батареях, так как его низкое энергопотребление и эффективная работа продлевают срок службы батареи.
Этот IC обычно используется для перевода логических уровней между устройствами RS-232 и TTL/CMOS, что делает его полезным в связи с микроконтроллером-PC.
Его низкие требования к мощности делают MAX232 отличным выбором для использования в модемах с низкой мощью, где важна энергосберегающая энергия.
IC поддерживает многопрочные сети RS-232, позволяя сообщать несколько устройств в одной и той же системе.
Компактная конструкция Max232 и эффективное использование питания делают его подходящим для портативных вычислительных устройств, которые требуют возможности связи RS-232.
MAX232 - это универсальный IC, часто используемый для обработки преобразования сигналов RX, TX, CTS и RTS в системах связи.Он обеспечивает бесшовную связь, преобразуя логические уровни TTL/CMOS в логические уровни RS-232, которые являются стандартными для последовательной связи с такими устройствами, как компьютеры.
Драйверы в MAX232 генерируют уровни напряжения TIA-232 (приблизительно ± 7,5 вольт) из одного 5-вольтового питания.Это достигается с помощью насосов на чипе и внешних конденсаторов, что делает его надежным и эффективным выбором для таких конверсий.
Если вам нужно интерфейс микроконтроллер с компьютером, MAX232 предоставляет эффективное решение.Его способность преодолеть разрыв между логическими уровнями этих устройств делает его компонентом для таких приложений.Независимо от того, работаете ли вы над основным проектом или более сложной системой, этот IC упрощает настройку связи.
MAX232 позволяет легко преобразовать логические уровни, позволяя общаться между такими устройствами, как микроконтроллеры и компьютеры.Несмотря на то, что он поддерживает два преобразования логического уровня, вы можете начать с одной микроконтроллера и настройки компьютера, чтобы ознакомиться с его функциональностью.
Для подключения используйте соответствующие контакты для передачи (T1 in и T1 Out) и приема (R1 in и R1 Out), оставляя вторичные штифты модуля (T2 Out, R2 in, T2 in, R2 Out), не подключенные, если этого не нужно.Эта настройка обеспечивает прямую конфигурацию, позволяя вам сосредоточиться на одном соединении за раз.

• MC1488
• RS232 модуль
• FT232RL
• RS232 адаптер кабель
MAX3232 часто рассматривается как обновленная версия MAX232, предназначенную для того, чтобы обеспечить большую гибкость при сохранении совместимости.Оба ICS имеют одну и ту же стиль и стиль упаковки, что делает MAX3232 прямой заменой MAX232 в большинстве приложений.
Ключевым улучшением в MAX3232 является его способность работать как с системами 3,3 В, так и с 5 В, тогда как MAX232 ограничен 5 -В системами.Эта более широкая поддержка напряжения позволяет использовать MAX3232 в современных системах низкого напряжения, что делает его более универсальным выбором в некоторых сценариях.Несмотря на эти различия, оба IC выполняют аналогичные функции, делая их взаимозаменяемыми в зависимости от требований к напряжению вашего проекта.
Перед началом убедитесь, что тестер выключен, чтобы предотвратить какой -либо непреднамеренный источник питания в IC.Этот шаг важен для безопасности и правильного тестирования.
Безопасно поместите чип MAX232 в гнездо ZIF (нулевая сила вставки).Убедитесь, что он правильно выровнен, чтобы избежать повреждения IC или гнезда.
Нажмите кнопку SW1, чтобы включить тестер.Это активирует среду тестирования, позволяя вам продолжить функциональные проверки.
Нажмите кнопку тестирования на тестере.Если MAX232 функционирует, как и ожидалось, зеленый светодиод загорется, указывая, что IC работает правильно.
Подключите IC к тестеру COM -порта, чтобы проверить его способность передавать и получать данные.Когда вы нажимаете клавиши, поток данных должен отображаться зеленым, и он будет повторяться обратно на терминал желтым цветом, подтверждая правильную работу.
После завершения тестирования нажмите SW1, чтобы выключить тестер.Осторожно удалите чип MAX232 из гнезда ZIF, чтобы завершить процесс.


Texas Instruments, также известный как TI, был ведущим названием в полупроводниковой промышленности с момента ее основания в 1958 году. С более чем 30 000 сотрудников по всему миру, TI фокусируется на разработке и создании аналоговых компонентов и встроенных решениях по обработке.Работая в 35 странах, компания стремится внедрить инновации и предоставлять надежные технологические решения для различных отраслей.Преданность TI развитию технологий сделала его доверенным производителем для таких продуктов, как Max232.
Части справа имеют спецификации, аналогичные Texas Instruments MAX232
| Модель | Max232ein | ADM202EANZ | ADM202JNZ | ADM1181AANZ |
| Производитель | Техасские инструменты | Analog Devices Inc. | Analog Devices Inc. | Analog Devices Inc. |
| Пакет / корпус | 16-DIP (0,300, 7,62 мм) | 16-DIP (0,300, 7,62 мм) | 16-DIP (0,300, 7,62 мм) | 16-DIP (0,300, 7,62 мм) |
| Количество булавок | 16 | 16 | 16 | 16 |
| Логическая функция | Приемник, трансивер | Приемник, трансивер | Приемник, трансивер | Приемник, трансивер |
| Интерфейс | RS-232 | RS-232 | RS-232 | RS-232 |
| Количество водителей | 2 | - | 2 | 2 |
| Номер приемника | 2 | - | 2 | 2 |
| Скорость передачи данных | 250 кбит / с | 230 кбит / с | 230 кбит / с | 120 кбит / с |
| Напряжение снабжения | 5 В | 5 В | 5 В | 5 В |
Пожалуйста, отправьте запрос, мы ответим немедленно.
MAX232 - это чип, предназначенный для обработки двойной передачи и приема сигнала.Он обычно используется для преобразования сигналов RX, TX, CTS и RTS.Этот чип обеспечивает выходы уровня напряжения TIA-232, приблизительно ± 7,5 вольт от одного 5-вольтового источника питания.Это достигает этого через зарядные насосы, которые поддерживаются внешними конденсаторами.
IC MAX232 играет важную роль в системах связи RS232 путем преобразования уровней напряжения между устройствами TTL и последовательными портами ПК.Он обеспечивает совместимость между этими устройствами, позволяя эффективно микроконтроллеры эффективно общаться с последовательным портом.Выступая в качестве аппаратного преобразователя слоя, он облегчает беспрепятственное взаимодействие между двумя системами.
Чтобы проверить MAX232, начните с выключения вашей установки и поместив чип в розетке ZIF.Включите питание, используя переключатель SW1, затем нажмите кнопку тестирования.Если зеленый светодиод загорается, чип работает.Вы можете дополнительно проверить его, используя тестер COM -порта, где нажатия клавиш должны привести к эхому отображению на терминале желтым цветом.Наконец, выключите питание, используя SW1 и удалите чип из розетки.Этот процесс подтверждает правильную функциональность чипа.
на 2025/01/17
на 2025/01/16
на 8000/04/17 147713
на 2000/04/17 111732
на 1600/04/17 111322
на 0400/04/17 83611
на 1970/01/1 79266
на 1970/01/1 66780
на 1970/01/1 62947
на 1970/01/1 62830
на 1970/01/1 54030
на 1970/01/1 51993