
А 74LS08 И Gate IC включает в себя четыре независимых двух входных и логических ворот.Каждый ворота могут работать индивидуально, делая его универсальным для различных приложений.Этот IC, часто называемый четырехкратным двумя входными и воротами, работает с одним источником питания и предлагает несколько форматов упаковки для удовлетворения разнообразных потребностей.Часть известной серии 74xxyy Logic, 74LS08 использует технологию транзистора Schottky Transistor для функциональностей Swift Logic, создавая транзисторную логику транзисторов (TTL).Его компактная форма и высокая производительность делают его идеальным для многочисленных электронных применений.
74LS08 содержит четыре дискретных и ворота в пределах одного IC, каждый из которых работает независимо.Это обеспечивает гибкость проектирования, позволяя вам использовать несколько логических ворот в одной схеме без дополнительных компонентов.Эта независимость подходит для электронного дизайна, так как она облегчает создание сложных логических цепей более эффективно и сплоченно.
• Варианты упаковки: IC поставляется в различных форматах упаковки, таких как двойная встроенная упаковка (DIP) и небольшая интегрированная схема (SOIC).Эти опции рассматривают конкретные ограничения проектирования, такие как пространственные соображения и тепловое управление.Разнообразная упаковка обеспечивает интеграцию 74LS08 как в традиционные, так и в современные круговые платы, приспосабливая к различным промышленным приложениям.
• Высокоскоростная логика: транзисторы Шоттки, известные своим низким перепадением напряжения и быстрого переключения, являются основными для 74LS08.Эта технология делает IC подходящим для высокоскоростных логических приложений, выгодными в сценариях, требующих быстрого времени отклика и высокочастотных операций, таких как цифровые системы обработки сигналов и вычислительные системы.Этот вид производительности часто активен в быстро развивающихся технологических ландшафтах, где скорость и надежность переплетаются.
• Совместимость с TTL: выходы IC TTL совместимы с обширным диапазоном цифровых электронных устройств, обеспечивая надежную связь между 74LS08 и другими компонентами, такими как микроконтроллеры.Это облегчает бесшовную интеграцию в сложные системы.Совместимость TTL обеспечивает постоянную производительность и надежность, что необходимо для поддержания целостности цифровых цепей с течением времени.

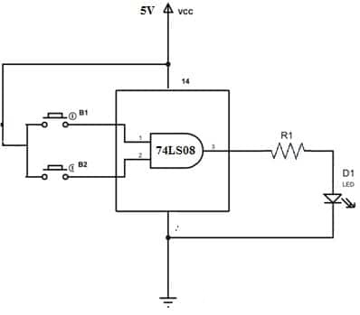
74LS08 и Gate IC, ключевой игрок в мире цифровой электроники, оснащен макет с 14 различными контактами, каждый из которых имеет уникальную роль в своей производительности.Углубленное понимание этих назначений выводов значительно помогает беспрепятственно интегрировать IC в схему.
• PIN 1 (A1): функционирует как начальный вход для первого и затвора IC, запуская первичную логическую последовательность.
• PIN 2 (B1): служит вводом компаньона для первого и затвора, что позволяет ему выполнять логическое соединение наряду с первым входом.
• PIN 3 (Y1): обеспечивает выход первого и затвора, представляя вычислимый логический результат.
• PIN 4 (A2): действует как первый вход для второго и затвора, инициируя его логические процессы.
• PIN 5 (B2): дополняет первый вход для второго и Gate, сотрудничая для завершения вывода.
• PIN 6 (Y2): выводит комбинированный результат из второго и логических операций Gate.
• PIN 7 (GND): заземляет цепь, играя важную роль в достижении стабильности и завершения цепи.
• PIN 8 (Y3): представляет результат логических операций третьего и ворота.
• PIN 9 (A3): основной вход для третьего и затвора, установив сцену для его логического введения.
• PIN 10 (B3): действует как вторичный вход для третьего и GATE, сотрудничая с входом A3, чтобы сформировать когерентный логический выход.
• PIN 11 (Y4): показал результат от четвертого и ворота, представляя единство его логических входов.
• PIN 12 (A4): начальный ввод для четвертого и затвора, закладывая основу для ее логической деятельности.
• PIN 13 (B4): завершает входную пару для четвертого и затвора, необходимого для его логических функций.
• PIN 14 (VCC): подключается к источнику питания, предоставляя необходимую электрическую энергию для работы IC.
Примечательно достойно своего быстрого времени отклика, эта функция особенно используется для приложений, где каждая миллисекунд имеет значение.Он гарантирует плавную производительность в опасных системах, обеспечивая мгновенную обработку и выполнение.Например, сетевые маршрутизаторы и коммуникационные устройства, которые требуют быстрой передачи данных, значительно выигрывают от высоких скоростей эксплуатации.
Эффективное использование энергии делает устройство отличным выбором для применений и устойчивых энергетики.Сокращая мощность, он продлевает срок службы портативных устройств и снижает затраты на энергию.Эта эффективность проявляется в более длительных медицинских устройствах и более экологичной потребительской электронике.
IC поставляется с четырьмя независимыми воротами, обеспечивая как универсальность, так и избыточность.Каждый ворота работает автономно, позволяя обрабатывать несколько сигналов одновременно.Эта емкость в основном полезна в сложных логических системах, таких как контрольные единицы для сложного механизма, где необходимо выполнить несколько условий одновременно.
Доступность в различных пакетах (SOP, PDIP, SOIC) обеспечивает гибкость в проектировании и реализации.Различные пакеты соответствуют разнообразным производственным требованиям и макетам доски, способствуя интеграции как в компактные, так и более пространственно щедрые приложения.Эта адаптивность обеспечивает пригодность в широком спектре отраслей, от потребительской электроники до промышленной автоматизации.
Предназначенное для простой работы, устройство уменьшает время и опыт, желаемый для развертывания.Эта доступность приносит пользу вашим развитию инноваций и быстрого прототипирования.Со временем простота использования способствует более надежным и сложным конечным продуктам.
Доступные цены, особенно при разработке крупномасштабных систем или чувствительных к затратам проектов, является заметным преимуществом.Высококачественная производительность по разумной цене гарантирует, что бюджетные ограничения не препятствуют технологическому прогрессу.Эта экономическая выгода очевидна в массовом производстве потребительских товаров, где поддержание низкой стоимости является окончательным.
Прямая совместимость с микроконтроллерами и устройствами TTL упрощает конструкцию системы, снижая необходимость в дополнительных компонентах взаимодействия.Эта функция обеспечивает надежную связь в цифровых системах, способствуя совместимости.Например, в наборах по образовательной робототехнике результаты TTL способствуют прямой интеграции и функциональности.
Выработка всех ворот в IC с помощью одного снабжения снижает сложность и потенциальные точки отказа в системе управления питанием.Эта простота приводит к снижению затрат и меньшему количеству компонентов, оптимизации дизайна и повышению надежности.В серьезных системах эта надежность доминирует в поддержании непрерывной работы.
Поддерживая максимальный ток 8MA, IC может привести к различным нагрузкам без необходимости усиления.Эта возможность полезна в сценариях прямого управления периферийными устройствами с низкой мощностью, эффективно управляя несколькими выходами и оптимизирующей сложностью цепи.
Быстрое время роста и падения полезны для поддержания целостности сигнала и минимизации задержки.Эти быстрое время перехода гарантируют, что IC может эффективно обрабатывать высокоскоростную обработку данных, используемая для систем, требующих точного времени и синхронизации, таких как протоколы цифровой связи.
Благодаря диапазону рабочих напряжений от 4,75 В до 5,25 В и рекомендуемым 5 В, устройство выравнивается со стандартными источниками питания в цифровых цепях.Эта совместимость упрощает конструкцию источника питания и обеспечивает стабильную работу в различных условиях.Гибкость напряжения в основном полезна в средах с колеблющимися напряжениями питания.
IC работает в пределах температурного диапазона от 0 ° C до 70 ° C, с допуском хранения от -65 ° C до 150 ° C, обеспечивая надежность в различных условиях окружающей среды.Этот широкий диапазон температур делает его подходящим для применений, охватывающих потребительскую электронику до промышленных элементов управления, подвергающихся воздействию переменных климата.

Понимание различий 74LS08 и Gate IC требует подробного понимания окончательной работы An и Gate.Этот IC работает с двумя внутренними транзисторами, каждый из которых действует как переключатель.Контроль этих транзисторов зависит от входов на их базовых клеммах, когда оба входа высоки, выход достигает высокого состояния.Однако, если любой вход низкий, выходной сигнал низкий.Такое поведение верно отражает таблицу истинности и обеспечивает надежные и ожидаемые результаты.
74LS08 и Gate IC оказываются ценным активом в практической конструкции схемы из -за его последовательного поведения.Вы можете использовать и ворота в цифровых цепях для управления потоком сигнала, обеспечивая удовлетворение условий перед активацией определенного выхода.Одним из заметных примеров является системы безопасности.Здесь и ворота могут быть настроены, чтобы запустить сигнал тревоги только тогда, когда как датчик двери, так и датчик окна активируются в один и тот же момент.Это гарантирует, что несколько критериев выполняются одновременно, обеспечивая адаптированное решение конкретной проблемы.
В то время как и ворота самостоятельно не могут производить другие логические ворота, их потенциал значительно расширяется при использовании совместного использования с другими основными воротами.Например, комбинирование и ворота с воротами не приводит к воротам NAND.Более сложные ворота, такие как XOR и XNOR, создаются путем интеграции и ворот с OR, а не Gates.Эти комбинации подчеркивают серьезную роль и Gate в формировании сложных цифровых логических цепей, демонстрируя ее универсальность и значимость в дизайне расширенных цепей.
IC 74LS08 и Gate служат фундаментальным инструментом для выполнения основных и логических операций.Встроенный в свою простую логическую методологию, он выступает в качестве краеугольного камня для более сложных цифровых систем.Вы можете часто включать его в проекты на уровне школьного уровня и образовательные наборы, предназначенные для предоставления логических рассуждений и навыков цифровой схемы.
IC широко используется в ряде серверов устройств, арифметических логических единиц (ALU), цифровой электроники, единиц памяти и сетевых устройств.На серверах он эффективно обрабатывает поток данных и логические вычисления.Единицы памяти используют свои возможности для выполнения опасных операций чтения/записи, поддержания целостности и скорости данных.
В качестве основной части различных цифровых проектов, 74LS08 и IC GATE функционирует в качестве строительного блока при построении передовых цифровых систем.Он обычно встроен в программируемые логические контроллеры (ПЛК), используемые для промышленной автоматизации.Эта интеграция усиливает способность системы выполнять сложные задачи с постоянной надежностью.
Разработанный для удовлетворения требований приложений, требующих быстрого логического операций, IC 74LS08 и Gate могут похвастаться высокоскоростными возможностями.Его роль в системах обработки данных является доминирующей, в основном в таких секторах, как телекоммуникации и современная автомобильная электроника.Основное внимание ИК на минимизации задержек напрямую повышает отзывчивость и эффективность системы.
Используя Transistors Schottky, IC 74LS08 превосходно в уменьшении задержек переключения по сравнению с обычной логикой транзисторов.Это продвижение примечательно в чувствительных к времени приложениям.Вы часто можете выбрать этот IC для схем времени и генераторов, где достижение точного времени имеет первостепенное значение.
74LS08 и GATE IC предоставляют экономичный вариант для реализации логических операций в спектре приложений.Баланс, который он предлагает между стоимостью и функциональностью, поощряет широкое использование, способствуя инновациям и развитию как в коммерческих, так и в образовательных областях.
Пожалуйста, отправьте запрос, мы ответим немедленно.
на 2024/10/4
на 2024/10/4
на 8000/04/18 147758
на 2000/04/18 111958
на 1600/04/18 111349
на 0400/04/18 83726
на 1970/01/1 79510
на 1970/01/1 66929
на 1970/01/1 63078
на 1970/01/1 63019
на 1970/01/1 54086
на 1970/01/1 52155