
А IRF630 признан его впечатляющими атрибутами мощности мощности 200 В N-каналов, в дополнение к обладанию в рамках 0,29 Ом и поддержанию непрерывного тока 9 A., заключенного в пакете TO-220, это устройство использует Pioneering Stripeering ™ Stmicroelectronics.процесс, который эффективно снижает входную емкость и заряд затвора.Эти характеристики делают IRF630 подходящим в качестве первичного переключателя в передовых, энергосберегающих изолированных преобразователях DC-DC.Технология Stripfet ™ повышает эффективность IRF630, совершенствуя скорость переключения и минимизируя потери.Этот технологический скачок обеспечивает способность устройства обрабатывать более высокие частоты, хорошо соответствуя современным приложениям мощности.Снижение заряда затвора приводит к снижению энергопотребления, что повышает общую эффективность системы.Надежность и надежность этого MOSFET обслуживают его использование в широком спектре сложных приложений.IRF630 высоко ценится в практических сценариях для его стабильности и производительности в интенсивных условиях, встречающихся в промышленной и электронике.

|
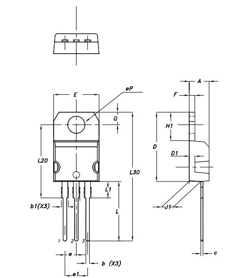
Штифт № |
Название вывода |
Функция |
|
1 |
Ворота |
Управляет потоком электрона между источником и дренажным;действует как
Переключатель, чтобы включить или выключить MOSFET.Требуется точная обработка напряжения,
Часто защищается резисторами затвора. |
|
2 |
Осушать |
Точка выхода для основного тока.Подключен к нагрузке в
схема схемы;методы рассеяния, такие как радиаторы, используются для
Управлять потоком высокого тока. |
|
3 |
Источник |
Входной терминал для тока, обычно подключенного к
земля.Поддерживает контрольное напряжение и помогает уменьшить электромагнитные
вмешательство. |

IRF630 Символ

IRF630 Footprint

IRF630 3D -модель
Отмеченные своими замечательными показателями DV/DT, IRF630 процветает в условиях, требующих быстрого напряжения.Эта возможность полезна для приложений, нуждающихся в быстрой корректировке, поддерживая как эффективность, так и надежность.Например, сложные системы переключения мощности используют эту способность улучшать функциональность на фоне сценариев динамической нагрузки.
IRF630 обладает особенно низкой внутренней емкостью, для минимизации потерь мощности и повышения общей эффективности системы.Снижение емкости уменьшает паразитические воздействия, которые могут вызывать задержки и потери энергии в высокочастотных цепях.
С минимальным зарядом ворот IRF630 выделяется в высокоскоростных контекстах.Эта черта снижает потребность в энергии на переключение состояния транзистора, способствуя более быстрому переключению с уменьшенным энергопотреблением.Другие сосредоточены на этой характеристике, чтобы усилить эффективность в системах преобразования энергии, где использование энергии тщательно управляется.
|
Тип |
Параметр |
|
Статус жизненного цикла |
Активный (последний обновлен: 8 месяцев назад) |
|
Время выполнения завода |
12 недель |
|
Устанавливать |
Через дыру |
|
Монтажный тип |
Через дыру |
|
Пакет / корпус |
До 220-3 |
|
Количество булавок |
3 |
|
Масса |
4.535924G |
|
Материал транзистора |
Кремний |
|
Ток - непрерывная дренаж (ID) @ 25 ℃ |
9A TC |
|
Напряжение привода (MAX RDS ON, MIN RDS ON) |
10 В |
|
Количество элементов |
1 |
|
Рассеяние власти (макс) |
75W TC |
|
Рабочая температура |
-65 ° C ~ 150 ° C TJ |
|
Упаковка |
Трубка |
|
Ряд |
Сетчатое наложение ™ II |
|
Код JESD-609 |
E3 |
|
Статус частично |
Активный
|
|
Уровень чувствительности влаги (MSL) |
1 (неограниченный) |
|
Количество терминаций |
3 |
|
Код ECCN |
Ear99 |
|
Сопротивление |
400 мох |
|
Терминальная отделка |
Матовая олова (SN) |
|
Дополнительная функция |
Лавина оценена |
|
Напряжение - рейтинг DC |
200 В |
|
Текущий рейтинг |
9а |
|
Базовый номер детали |
IRF6 |
|
Подсчет штифтов |
3 |
|
Свинцовый шаг |
2,54 мм |
|
Конфигурация элемента |
Одинокий |
|
Операционный режим |
Режим улучшения |
|
Рассеяние власти |
75 Вт |
|
Включить время задержки |
10 нс |
|
Тип FET |
N-канал |
|
Приложение транзистора |
Переключение |
|
Rds on (max) @ id, vgs |
400 мОм @ 4,5a, 10 В |
|
Vgs (th) (max) @ id |
4 В @ 250 мкА |
|
Входная емкость (ciss) (max) @ vds |
700pf @ 25v |
|
Заряд затвора (qg) (max) @ vgs |
45NC @ 10V |
|
Время подъема |
15NS |
|
VGS (макс) |
± 20 В. |
|
Время восстановления обратного восстановления |
170 нс |
|
Непрерывный ток дренажа (ID) |
9а |
|
Пороговое напряжение |
3В |
|
Jedec-95 код |
До-220AB |
|
Веревка к источническому напряжению (VGS) |
20 В |
|
Дренажный ток-ток (ABS) (ID) |
9а |
|
Слив до источника напряжения разбивки |
200 В |
|
Двойное напряжение питания |
200 В |
|
Номинальные VGS |
3 В |
|
Обратная связь Cap-Max (CRSS) |
50 пф |
|
Высота |
15,75 мм |
|
Длина |
10,4 мм |
|
Ширина |
4,6 мм |
|
Достичь SVHC |
Нет SVHC |
|
Радиационное упрочнение |
Нет |
|
Статус ROHS |
ROHS3 соответствует |
|
Свободно привести |
Свободно привести |
|
Номер части |
Описание |
Производитель |
|
IRF630 |
Транзистор с энергопотреблением, N-канал, металлический оксид
Полупроводник Fet |
Philips полупроводники |
|
SIHF630-E3 |
Транзистор 9 а, 200 В, 0,4 Ом, N-канал, SI, Power,
МОСФЕТ, TO-220AB, ROHS COMPAIN |
Вишай Силиконикс |
|
SIHF630 |
Транзистор 9 а, 200 В, 0,4 Ом, N-канал, SI, Power,
МОСФЕТ, TO-220AB, TO-220, 3 PIN-PIN, FET Общая цель власти |
Вишай Силиконикс |
|
IRF630PBF |
Транзистор с энергопотреблением, 9A (ID), 200 В, 0,4 Ом,
1-элементный, N-канал, кремний, металлический полупроводник FET, TO-220AB, ROHS
Соответствующий, до-220, 3 PIN |
Вишай Силиконикс |
|
Части |
IRF630 |
SIHF630 |
|
IHS Производитель |
Stmicroelectronics |
Вишай Силиконикс |
|
Достичь кода соответствия |
не соответствует |
неизвестный |
|
HTS -код |
8541.29.00.95 |
|
|
Время выполнения завода |
12 недель |
|
|
Описание Самацса |
IRF630, N-канальный MOSFET Transistor 9 A 200 В, 3-контактный
До-220 |
|
|
Производитель Samacsys |
Stmicroelectronics |
|
|
Рейтинг Evalanche Energy (EAS) |
160 MJ |
250 MJ |
|
Обратная связь Cap-Max (CRSS) |
50 пф |
250 pf |
|
Код JESD-609 |
E3 |
E0 |
|
Силовая рассеяние окружающая среда |
100 Вт |
|
|
Power Dissipation-Max (ABS) |
75 Вт |
74 Вт |
|
Терминальная отделка |
Матовая олова (SN) |
Олово/свинец (SN/PB) |
|
Включите время-макс (тонна) |
180 нс |
|
|
Базовый номер совпадает |
6 |
11 |
|
PBFREE CODE |
Да |
Нет |
|
Код ROHS |
Да |
Нет |
Переключение приложений: IRF630 обычно используется в цепях, которые требуют быстрого и надежного переключения.Он идеально подходит для источников питания, управления двигателями и систем освещения, где помогает повысить энергоэффективность за счет снижения тепла и потери мощности.
Поставки питания: В схемах питания, таких как регуляторы напряжения, инверторы и преобразователи DC-DC, IRF630 эффективно управляет потоком энергии, минимизируя потерю энергии и тепло.Он также используется в непрерывных расходных материалах (ИБП) для обеспечения стабильной выходной мощности во время колебаний напряжения.
Моторный контроль: IRF630 широко используется в драйверах двигателей постоянного тока и в системах управления ШИМ, помогая регулировать скорость мотора и крутящий момент на таких устройствах, как вентиляторы, насосы, роботы и электромобили.Его быстрое переключение повышает производительность и эффективность питания в двигательных системах.
Аудио усилители: В аудио-усилителях класса D IRF630 обеспечивает высококачественный звук с минимальным теплом.Он обычно используется в домашних аудиосистемах, автомобильном аудио и портативных динамиках, обеспечивая эффективную и надежную производительность.
Светодиодное освещение: IRF630 полезен для управления системами светодиодного освещения, включая гибкие огни и интеллектуальные решения для освещения.Это помогает эффективно управлять питание в уличных огнях, автомобильных огнях и системах домашнего освещения.
Системы солнечной и возобновляемой энергии: IRF630 используется в солнечных инверторах для преобразования мощности постоянного тока из солнечных панелей в полезную мощность переменного тока.Он также обнаруживается в системах хранения аккумуляторов и настройках энергии ветра, улучшении преобразования энергии и минимизации потери мощности.
Системы управления аккумуляторами (BMS): В системах управления аккумуляторами IRF630 управляет зарядкой и разгрузкой аккумулятора, продлению срока службы батареи и предотвращению перегрузки или перегрева.Это важно для таких устройств, как электромобили и портативная электроника.
Промышленная автоматизация: IRF630 используется в системах автоматизации для управления реле, соленоидами и приводами на фабриках и машине.Его долговечность и быстрое переключение делают его надежным для обработки тяжелых нагрузок в промышленных средах.
Высокочастотные схемы: Из-за его быстрого переключения IRF630 подходит для высокочастотных приложений, таких как радиочастотные усилители, генераторы и телекоммуникации.Это помогает поддерживать стабильные сигналы в беспроводных системах.
Защитные цепи: IRF630 используется в защитных цепях, чтобы предотвратить повреждение шипов напряжения или неправильных питания.Это обеспечивает безопасность, быстро отрезая мощность во время неисправностей.

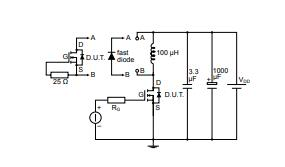
Тестовая схема для индуктивного переключения нагрузки и времени восстановления диодов

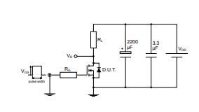
Тестовая схема для переключения резитивной нагрузки

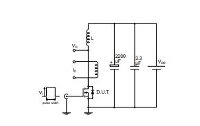
Непредвзятая схема тестирования индуктивной нагрузки

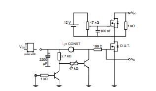
Тестовая схема для поведения заряда затвора

Непредвзятая индуктивная форма волны

Переключение времени волны


Stmicrolectronics появляется как влиятельная сила в секторе полупроводника.Stmicroelectronics превосходит в создании полупроводников на основе кремния.Это мастерство отражает преданность продолжающимся инновациям и многолетним прилежным уточнениям, чтобы соответствовать рыночным сдвигам.Непрерывные исследования по исследованиям и разработкам подпитывают создание продвинутых, надежных продуктов для глобальной аудитории.Основная компетентность компании в системной интеграции различает ее в отрасли.Благодаря комплексной методологии интеграции, STMICROELECTRONICS Designs Solutions для сложных приложений в различных секторах, таких как автомобильная и электроника.Stmicroelectronics непрерывно адаптирует дальновидную перспективу, признавая эволюцию полупроводниковой промышленности.Это постоянное стремление к улучшению проявляется в инновациях продуктов и более крупных стратегических проектах.Перспектива, сформированная эмпирическими знаниями и острыми наблюдениями на рынке, показывает роль гибкости и предвидения в отрасли, определяемой быстрым технологическим развитием.Совместное согласование ресурсов и стратегий с появляющимися моделями позволяет Stmicroelectronics поддерживать свою лидерскую роль, устанавливая критерии в эффективности и технологическом мастерстве, которое вдохновляет сверстников в этом секторе.
Пожалуйста, отправьте запрос, мы ответим немедленно.
Нет. Поскольку IRF630 и 9N25C имеют заметные вариации рейтингов мощности, непрерывного тока и возможностей напряжения, IRF630 не может эффективно функционировать в качестве замены 9N25C.Выбор надлежащего компонента требует глубокого рассмотрения уникальных спецификаций и потенциального влияния на работу схемы.Неэффективные замены могут привести к снижению производительности или даже сбое схемы.Захват замысловатых технических деталей может дать представление о выборе компонентов.
Транзисторы IRF630 и SIHF630 дифференцируются по спецификациям, в частности, стандарты рейтинга и производства Avalanche Energy, такие как коды JESD-609.В частности, IRF630 предлагает рейтинг энергии лавины 160 мДж, в то время как SIHF630 обеспечивает превосходный рейтинг 250 MJ.Кроме того, различия в их кодах JESD-609 подчеркивают различные стандарты, касающиеся их производства и предполагаемых применений.Вы должны понимать эти различия в тонкой настройке и обеспечить согласование с отраслевыми нормами, в конечном итоге способствуя устойчивой надежности и эффективности.
на 2025/01/13
на 2025/01/12
на 8000/04/18 147757
на 2000/04/18 111931
на 1600/04/18 111349
на 0400/04/18 83719
на 1970/01/1 79508
на 1970/01/1 66892
на 1970/01/1 63010
на 1970/01/1 62985
на 1970/01/1 54081
на 1970/01/1 52111