
История JRC4558 Указывает вас, так как он служит предпочтительным двойным усилителем.Его очарование заключается в значительном усилении напряжения и впечатляюще высоком импедансе, который он предлагает.Эта интегрированная схема на основе кремния, представленная в бесчисленных аудио и электронных схемах, может похвастаться адаптивностью, с такими пакетами, как SOP и DIP, улучшающие его привлекательность в конструкциях схемы педали.Среди заманчивых спецификаций - усиление напряжения 100 дБ, приветственный входной импеданс 5 MegaOHM и гибкий диапазон питания от ± 4 В до 18 В.Эти атрибуты в сочетании с доступностью делают его в основном привлекательным в глазах знания.
Со стандартной 8-контактной установкой JRC4558 изящно облегчает сложные схемы.PIN 8 предназначен для положительного входа источника питания.PIN 4 обслуживает отрицательный ввод мощности.Выходные контакты 1 и 7 передаются между двумя оперативными усилителями.Инвертирующие входы присваиваются контактам 2 и 6. Не инвертирующие входные данные находят свой дом на контактах 3 и 5. Уполномоченные с помощью внутренней компенсации и замечательного входного импеданса, каждый оперативный усилитель обеспечивает похвальную производительность в различных ситуациях питания.
JRC4558 выйдет в сторону от архетипа идеального оперативного усилителя, однако его максимальное усиление напряжения 100 дБ и скорость вылова 1,7 В/мкс точно обеспечивает запас, необходимый для большинства задач обработки аудио и сигналов.Его умение создавать более высокие выходные напряжения по сравнению с входом приносит его в приложениях, охватывающие усилители, компараторы и интеграторы.Friedrich в своей работе с единственным источником питания +5V, аккуратно откладывает потребность в аналоге -5 В, повторяя современные тенденции для оптимизированного энергоэффективного дизайна.

|
Штифт № |
Название вывода |
ПИНА ОПИСАНИЕ |
|
1 |
OUT (а) |
Выходной вывод Op-AMP A |
|
2 |
Инвертирующий вход (а) |
Инвертирующий входной штифт OP-AMP A |
|
3 |
Не инвертирующий вход (а) |
Не инвертирующий входной штифт OP-AMP A |
|
4 |
Власть (-vs) |
Земля или отрицательный терминал для снабжения |
|
5 |
Ссылка |
Не инвертирующий входной штифт OP-AMP B |
|
6 |
Выход |
Инвертирующий входной штифт OP-AMP B |
|
7 |
Сила (+против) |
Выходной вывод Op-AMP B |
|
8 |
+Против |
Положительный терминал |
|
Особенность |
Спецификация/деталь |
|
Диапазон подачи напряжения |
± 5 В до ± 15 В. |
|
Пропускная способность |
3 МГц |
|
Количество операционных усилителей |
Два (двойные операционные усилители в одном пакете) |
|
Интегрированная форма схемы |
8-контактный IC |
|
Диапазон рабочей температуры |
0 ° C до 70 ° C. |
|
Степень скорости |
1,7 В/мкс |
|
Усиление напряжения сигнала |
До 100 дБ |
|
Доступные пакеты |
8-контактные пакеты SOP и Dip |
|
Частотная компенсация |
Не обязательно |
|
Захватывающие проблемы |
Никто |
|
Текущее потребление |
Низкий |
|
Совместимость питания |
Поддерживает однократные и двойные настройки питания |
|
Дифференциальный диапазон напряжения |
Широкий диапазон с большим общим режимом жилья |
|
Отслеживание параметров |
Через указанные температурные диапазоны |
|
Фаза и сопоставление усиления |
Гарантируется между усилителями |
|
Входные транзисторы |
Низкий шум |
|
Расходы |
Значительно рентабельный |
|
Целевые приложения
|
Портативные и управляемые аккумулятором устройства |
|
Совместимость вывода |
Стандарт промышленности;Совместим с LM358 и MC1458 |
|
Надежность |
Проверено в коммерческом оборудовании и устройствах |
•LM74
Op-AMP JRC4558 демонстрирует свою гибкость в ряде сред, эффективно адаптируясь в автомобильных системах для усиления усиления сигнала.Его надежная производительность сохраняется даже в сложных условиях эксплуатации транспортных средств, обеспечивая бесшовное путешествие.В системах, упомянутых на земле, OP-AMP превосходит стабильность и последовательность, в основном там, где стремится точность между различными компонентами.Вы можете быть знакомы с различиями аналогичных операционных усилий и признать, что достижение такой надежности часто включает в себя тщательный выбор компонентов, подходящих для конкретных рабочих настройки.
Интеграция JRC4558 в портативные устройства приносит преимущество низкого энергопотребления, функцию, которая продлевает срок службы батареи и нажимает на потребительские желания для удобства и выносливости.Это надежная работа с сигнальными задачами, в то же время поддержание энергоэффективности получает оценку от вас, сосредоточенного на усовершенствовании портативной технологии.Такие устройства, как процессоры цифровых сигналов, используют превосходные возможности интеграции Op-AMP, беспрепятственно смешивание функциональности с инновациями.
JRC4558 находит свою нишу в образце и удерживает цепи, ключевые в процессах конверсии аналого-цифта, которые поддерживают современную связь.Исключительный дизайн этого Op-AMP облегчает точность и минимальное искажение сигнала, аспекты, которые вы можете оценить при стремлении к точности в работе по обработке сигналов.Это гарантирует, что жизнь цифровой связи остается нетронутой.
В рамках аварийных сигналов вторжения JRC4558 выделяется своей чувствительностью и отзывчивостью к изменениям окружающей среды.Вы можете оценить компоненты, которые обеспечивают минимальное содержание, поддерживая их бдительность от несанкционированного доступа.Природа, благоприятная для макета, поощряет легкое прототипирование и оптимизацию, помогая вам в вашем стремлении к надежным решениям.
В мире аудио миксеров и регистраторов спрос на высокий звук высокой точки зрения удовлетворяется JRC4558, который играет бесценную роль в обогащении слухового опыта.Вы можете часто подчеркнуть роль Op-AMP в улучшении звука, превращая слабые аудиосигналы в четкие результаты.Его актуальность распространяется на DVD -игрока, подчеркивая его влияние на развлекательные технологии, предлагая увлекательный опыт прослушивания.
Помимо этих конкретных применений, JRC4558 утверждает свою роль в создании генераторов функций, компараторов и инструментальных цепей, иллюстрируя ее адаптивность.Длительные таймеры и мультивибраторы также используют стабильность и точность OP-AMP.Вы можете найти выполнение в способности JRC4558 предлагать комплексные решения по различным конструкциям схемы, что позволяет оптимизированным подходам к сложным интегрированным системам.
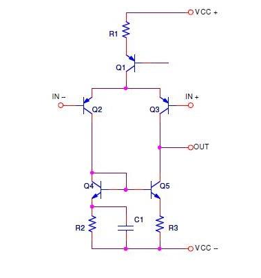
На начальном этапе конфигурации ввода, дифференциальный усилитель с длинным хвостом (LTP) сотрудничает с текущим зеркалом, настройка, широко прославленная за его искусство в поддержании и повышении точности входных сигналов.Эта сборка интегрирует компоненты, такие как Q1, Q2, Q3, Q4, Q5, R1, R2, R3 и C1, чтобы способствовать обработке сбалансированной обработки сигналов, создавая основу точности в электронном мире, где колебания и нарушения могут обличить интерпретацию данных.

Суть усилителя дифференциала LTP заключается в его конфигурации с идеально подходящими транзисторами, Q1 и Q2.Эта синхронность активна в минимизации шума общего режима, который часто преследует высокие электронные системы, снижая ясность сигнала.Сохраняя эти транзисторы одинаковыми, усилитель не только снижает шум, но и повышает пропускную способность, кульминацией которого является повышенная производительность, которая отражает ваши намерения.
Включая компоненты Q3, Q4 и R1, токовое зеркало действует как ключевой механизм для обеспечения устойчивого тока в дифференциальную пару.Постоянный ток способствует линейности усилителя, серьезно влияя на ее эксплуатационную надежность в разных сценариях нагрузки.Архитектура зеркала значительно влияет на установление надежной точки смещения для LTP, что поддерживает стабильность усиления и обеспечивая постоянную эффективность усилителя.
Конденсатор C1 искусно включен в эту систему, гармонизируя с резистивными элементами R2 и R3, чтобы искусственно управлять частотной реакцией.По мнению, выбирая ценности этих компонентов, вредные эффекты паразитических емкостей смягчаются, сокращая колебания, которые могут дестабилизировать усилитель.Этот стратегический подход способствует искажению сигнала предотвращения, поддерживая нетронутый путь сигнала через различные частоты.
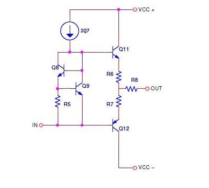
В расширенном дизайне выходной стадии множитель VBE выделяется благодаря своей замечательной роли в регулировании тока смещения в усилителе последователя излучателя класса AB.Этот основной элемент гарантирует, что усилитель отвечает на высокие текущие требования, задача, которую часто влияют на инженерную изящество.Вы часто можете столкнуться с такими проблемами, как искажение кроссовера, которое возникает в результате изменений температуры или изменчивости компонентов.Опыт показывает, что точные изменения на этапе дизайна могут значительно облегчить эти проблемы.

Классическая модель, JRC4558, работает в пределах выходного диапазона, который обычно остается на 1,5 В ниже напряжения питания.Учитывая, что этот фактор динамичен для повышения общей производительности.В сочетании выходные резисторы R6, R7 и R8 вносят замечательно для целостности системы.Эти компоненты не только облегчают баланс тока, но и способствуют тепловой стабильности.Их функция в предотвращении вредной прямой нагрузки между транзисторами предоставляет потенциал неэффективности или повреждения.

Различные возможности OP-AMP JRC4558 проявляются через его функции, такие как амплификация, интеграция и дифференциация.Он оказывается весьма совместимым с одновольными системами, часто появляющимися в настройках преобразователей, и блоки амплификации постоянного тока, наряду с другими аналоговыми схемами.Его способность к дифференциальной амплификации выделяется, искусно преобразуя один вход в дифференциальный выход.Это преобразование достигается с помощью тщательных конструкций схемы, которые обеспечивают превосходную линейность.

В реальных сценариях настройка включает в себя двойные первичные усилители.Один усилитель служит буфером, производящим Vout+.Одновременно второй усилитель переворачивает входной сигнал, генерируя Vout- против эталона 12V.Это дает дифференциальный выход, VDIFF, определяемый конкретными диапазонами напряжения, рассчитанным с использованием предварительно установившихся уравнений.Такие методологии обеспечивают точный контроль над выходными сигналами, демонстрируя их полезность в точной обработке сигналов.

Оперативный усилитель JRC4558 является краеугольным камнем в мире электроники, отмечаемый своей универсальностью, надежностью и исключительными показателями в различных приложениях.От обработки звука до точной обработки сигналов, этот двойной Op-AMP обеспечивает замечательную адаптивность, что делает его доверенным выбором для вас.Его надежные спецификации, низкая работа по шуму и доступность подчеркивают ее устойчивую привлекательность в ряде инновационных проектов.Будь то повышение качества звука, обеспечение стабильного усиления сигнала или питание творческих электронных решений, JRC4558 продолжает оставаться активным компонентом, преодолевая разрыв между простотой и изысканностью в электронных схемах.
Пожалуйста, отправьте запрос, мы ответим немедленно.
JRC4558 служит главным образом как оперативный усилитель (OP-AMP), адепт при обработке, таких как усиление сигнала и дифференцирование.Он хорошо работает как в приложениях математических, так и в схемах сравнения, обеспечивая универсальное решение в различных конструкциях.Его адаптируемость можно увидеть в разработке схемы, где ценятся плавные характеристики.
Op-AMP может похвастаться низким уровнем шума, минимальным искажением и широкой полосой пропускной способности, что делает его способным для высококачественного усиления аудиосигналов.При включении в конфигурации звука вы часто можете заметить улучшение ясности и точности звука.Вы можете ценить его способность гладить динамические различия музыкальных сигналов.
Известный для быстрого отклика и более высокого уровня напряжения, TL072 превышает JRC4558 в отношении скорости и обработки напряжения.Это преимущество разворачивается в ситуациях, которые требуют быстрой обработки сигналов и способности управлять более высокими напряжениями, где тщательная точность обеспечивает превосходную производительность.
Эффективно функционируя в диапазоне от ± 5 В до ± 15 В, JRC4558 предлагает значительную полосу пропускания 3 МГц.Его адаптивный характер очевиден в различных настройках напряжения, обеспечивая надежную производительность независимо от изменений питания.Это делает его универсальным вариантом для конструкций с изменяющимися требованиями напряжения.
RC4559 часто служит прямой заменой, поддерживая оперативную последовательность и предлагая аналогичные спецификации.Это оказывается надежным выбором, когда JRC4558 недоступен или не подходит, гарантируя, что желаемые результаты реализованы при производительности схемы.
С входным импедансом, приближающимся к 5 мегаомах, усилением напряжения 100 дБ и скоростью множества 1,7 В/мкс, JRC4558 иллюстрирует надежные и устойчивые возможности усиления.Эти технические особенности сыграют важную роль в поддержании высокой верности, особенно в приложениях аудио, где его способность управлять быстрыми изменениями ввода опасна для сохранения качества звука.
на 2024/11/26
на 2024/11/25
на 8000/04/18 147760
на 2000/04/18 111974
на 1600/04/18 111351
на 0400/04/18 83742
на 1970/01/1 79527
на 1970/01/1 66937
на 1970/01/1 63086
на 1970/01/1 63025
на 1970/01/1 54092
на 1970/01/1 52167