
А LM324 является динамичным четырех оперативным усилителем с четырьмя каналами.Он отмечается своей доступностью и функциональностью в настройках с одним положением.Примечательной особенностью является его способность интегрировать отрицательный источник питания как в его входные, так и в выходные диапазоны, обходя требования для внешнего смещения и делая его гибким выбором для различных использований, таких как блоки усиления постоянного тока и усилители преобразователей.LM324 сияет в условиях, где усиление сильного сигнала необходимо.В сенсорных системах его навык в управлении входными сигналами вблизи земли значительно повышает его полезность, оптимизируя конструкцию схемы при минимизации чисел компонентов.Это не только снижает затраты, но и повышает надежность - фактор, представляющий большой интерес к сложным электронным конфигурациям.
Этот дизайн усилителя обеспечивает использование питания интеллектуального использования, особенно активное в приложениях с батарейным питанием.Кроме того, его стабильная производительность в спектре температуры делает его привлекательным для промышленного использования.Такая устойчивость обеспечивает свою роль в создании надежных решений даже в требовательных условиях, демонстрируя надежный дизайн усилителя.Постоянная привлекательность LM324 может отражать стремление к компонентам, которые объединяют эффективность с экономической эффективностью.В то время как новые модели предоставляют расширенные возможности, LM324 предлагает убедительный баланс, который продолжает формировать проектные решения в различных электронных проектах.

Получение понимания индивидуальных ролей каждого вывода в LM324 обогащает опыт применения схемы.LM324 имеет 14 различных контактов, каждый из которых способствует своей функциональности.Осведомленность об этих конкретных функциях помогает повысить точность дизайна и устранение устранения устранения устранения.
Некоторые булавки посвящены источнику питания и заземления, а их надлежащее соединение способствует стабильности и производительности эксплуатационного усилителя.Острое понимание этих соединений воспитывает электрическую гармонию.
Входные и выходные контакты играют важную роль в обработке сигналов.Использование этих контактов влияет на способность усилителя эффективно обрабатывать сигналы, обогащая целостность сигнала.Деверение в этих функциональных возможностях предлагает путь к оптимизации производительности.

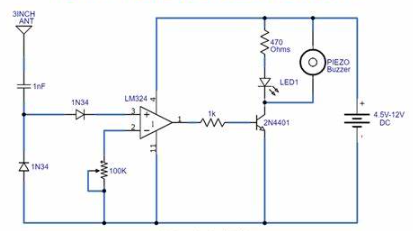
Конструкция и функция схемы детектора сотового телефона использует IC LM324.Схема определяет сотовые телефоны в диапазоне от 10 до 20 метров, перехватывая кодируемые сигналы во время вызовов или текстовых сообщений, хотя она не захватывает голоса.В его ядре находится LM324, где в этой конфигурации используется только один из его Op-AMP.
Интегрированная схема LM324 является основной для этой схемы.Он содержит несколько операционных усилителей, предлагающих различные приложения.В этой конструкции один оперативный усилитель используется для обнаружения сигналов, демонстрируя его адаптивность.
А 2N4401 Транзистор активирует серию светодиодов и зуммер.Схема может расширяться, чтобы поддержать до 25 светодиодов, повышая видимость при обнаружении ячейки.Он подчеркивает поддержание правильного напряжения для повышения эффективности цепи.
Детектор работает гладко от 4,5 до 12 вольт.Модифицирующие значения резистора могут приспосабливаться к более низким напряжениям.Эта гибкость оказывается полезной в различных настройках с различными потребностями в мощности.
Фактические приложения показывают, что факторы окружающей среды могут повлиять на точность обнаружения.Например, городская среда может ввести помехи, что требует тщательной калибровки.Он часто концентрируется на этих тонких настройках для достижения надежной производительности, раскрывая их глубокое понимание электронной динамики.
LM324 поставляется в четырех отдельных типах упаковки.Эти пакеты выбираются на основе их отдельных физических атрибутов и конкретных приложений, которые они поддерживают.
• TSSOP: пакет TSSOP ценится за его компактный размер, который привлекает внимание на экономии пространства в цепях высокой плотности.Его небольшой след играет важную роль в гладкой элегантности портативных устройств.
• SOIC: пакет SOIC ценится за его баланс между размером и простотой обработки во время производства.Эта гармония делает его предпочтительным в автомобильных и промышленных сферах, где она выдерживает как ограничения, так и требования надежных применений.
• CDIP: выбран для его тепловой стабильности и устойчивой надежности, CDIP превосходит в аэрокосмических и военных условиях.Его стойкость против суровых условий обладает уверенностью, когда надежность не может колебаться.
• PDIP: PDIP обычно выбирается в прототипировании и учебных настройках из-за его удобных для пользователя тестирования и макетирования.Его простой процесс сборки делает его надежным выбором в лабораториях и научных кругах.
|
Пакеты |
Размеры |
Единицы |
|
TSSOP
(14) |
5 ×
4.4 |
мм |
|
SOIC
(14) |
8.65
× 3.91 |
мм |
|
Поступок
(14) |
19.56
× 6,67 |
мм |
|
PDIP
(14) |
19.177
× 6,35 |
мм |
Оперативный усилитель LM324 предлагает различные атрибуты, которые служат ее функциональности в различных сценариях, формируемых человеческим пониманием и необходимостью.
|
Параметры |
Ценности |
Единицы |
|
Вход
Напряжение |
-0.3
до 32 |
V. |
|
Дифференциал
Входное напряжение |
32 |
V. |
|
Вход
Текущий |
50 |
магистр |
|
Власть
Рассеяние |
1130 |
МВт |
|
Хранилище
Температура |
-65
до 150 |
° C. |
|
Поставлять
Напряжение |
32 |
V. |

Схема LM324 показывает его внутреннюю структуру, подробно описывая, как входы и выходы выровнены с конкретными контактами.Он элегантно объединяет четыре операционных усилителя в один пакет, каждый усилитель демонстрирует отдельную конструкцию схемы.Эта компиляция обеспечивает различные задачи усиления, повышая адаптивность в различных сценариях.
Каждый усилитель в LM324 соответствует определенным контактам, причем стандартизированная интеграция смягчения макета в многочисленные схемы.В реальных ситуациях эти усилители превосходят роли, требующие точности и стойкости.
Конфигурация Quad в LM324 повышает гибкость.Многие часто используют это расположение в сложных цепях, позволяющих одновременно усилить множественные сигналы.Каждый усилитель работает независимо, уменьшая помехи и сохранение чистоты сигнала.
LM324 восхищается его универсальностью в области амплификации аудио и обработки сигналов.Его дизайн способен управляет широким спектром электрических сигналов с надежностью.Это популярный выбор среди профессионалов, создающих системы, где компактность столь же цена, как и надежная производительность.
Оперативный усилитель LM324 играет роль в робототехнике, например, в линейных роботах.Он обрабатывает входы датчиков и управляет моторными выходами, процветающими в постоянно меняющихся средах.Проектирование этих роботов требует балансировки чувствительности и времени отклика, областей, где LM324 отлично выполняется путем эффективной обработки нескольких входов.Выбор компонентов часто зависит от повседневных результатов, наблюдаемых на конкурентных аренах, отражая смесь технической спецификации и фактического применения.
В электронных цепях LM324 выполняет традиционные функции Op-AMP.
• Усиление
• Фильтрация
• Кондиционирование сигнала
LM324 используется при формировании генераторов и выпрямителей.
• Создание форм волны
• Преобразование переменного тока в DC
В среде моделирования Proteus я создал демонстрацию с использованием операционного усилителя LM324, сосредоточенного на автоматическом проекте уличного света.Это моделирование искусно иллюстрирует, как переходит состояние светодиода в ответ на изменения в светозависимом резисторе (LDR), предлагая ценный взгляд на его функциональность.
Встроенный в эту настройку, LM324 интегрирует четыре независимых OP-AMP в одном IC.Его адаптивность делает его хорошо подходящим для кондиционирования сигнала в автоматических системах освещения.Известный своей способностью двойного подачи и эффективным использованием мощности, он часто предпочитается для экологически чистых дизайнов.
LDR обнаруживает уровень окружающей среды и является основным для автоматизации уличного освещения.По мере того, как световые смягчают, его сопротивление повышается, влияя на напряжение по всему нему.Это изменение отражается LM324, который затем модулирует состояние светодиода.Оптимизация чувствительности в реальных настройках может заметно сократить потребление энергии в общественных системах освещения.
LM324 разработан с частотной стабильностью, которая помогает поддерживать постоянную производительность в разных приложениях.Вы часто используете этот атрибут для повышения надежности в точных инструментах, гарантируя, что оборудование работает плавно и эффективно с течением времени.
Замечательное усиление напряжения DC от IC позволяет ему эффективно усилить слабые сигналы, играя активную роль в таких областях, как аудио -обработка и сенсорные сети.Эта способность улучшать низкоуровневые сигналы значительно помогает в конструкции высокочувствительных измерительных устройств, где ценится точность.
С помощью полосы пропускания 1 МГц LM324 достаточно универсален для использования в многочисленных высокочастотных приложениях, включая системы связи.Эта адаптивность подчеркивает его компетентность в управлении различными задачами при сохранении точности сигнала, привлекательное качество для удовлетворения конкретных потребностей.
Широкий диапазон питания обеспечивает гибкость в конструкции цепи, поддерживая использование от гаджетов с батарейным питанием до более существенного промышленного оборудования.Многие ценят эту гибкость, поскольку она позволяет интегрировать в разных средах и источниках энергии.
LM324 поддерживает стабильность производительности независимо от сдвигов напряжения, которые используются для систем, подверженных неустойчивым условиям мощности.Эта характеристика в основном ценится в серьезных областях, таких как медицинские устройства, где стабильная работа глубоко ценится.
Начиная от отрицательного до положительного питания, диапазон дифференциального входного напряжения облегчает надежную обработку входных сигналов.Эта гибкость является существенной в схемах дифференциальных усилителей, что способствует высокой точности в фактическом сборе и обработке данных.
Установка выходного качания от 0 В до V+ и -1,5 В, LM324 вмещает различные конфигурации, повышая его полезность в сценариях, требующих стабилизированных амплитуд выхода.Эта изменчивость выгодно в конструкции аудио и радиочастотной схемы, где очень желателен постоянный выход.
Пожалуйста, отправьте запрос, мы ответим немедленно.
на 2024/10/2
на 2024/10/2
на 8000/04/18 147758
на 2000/04/18 111960
на 1600/04/18 111351
на 0400/04/18 83727
на 1970/01/1 79512
на 1970/01/1 66930
на 1970/01/1 63078
на 1970/01/1 63019
на 1970/01/1 54086
на 1970/01/1 52160