
А LM393d является чипом, который содержит два низковольтных компаратора, каждый из которых способен работать самостоятельно.Он построен для работы на одном источнике питания в широком диапазоне напряжения, но он также может использовать расщепления раскола питания, что делает его гибким для различных применений.Одной из его выдающихся функций является то, что он может обрабатывать заземление как часть своего входного диапазона, даже при использовании только одного источника питания.Это делает LM393D отличным выбором для всех видов электронных проектов, от простых проектов до более сложных систем.Благодаря широкому совместимости напряжения, он может работать с обычными батареями или другими источниками низкого напряжения, при этом хорошо работая.Эта гибкость особенно полезна во время прототипирования и для приложений, где конечные потребности могут варьироваться.Возможность включать заземление в входной диапазон без дополнительных деталей упрощает конструкцию схемы.Эта функция обеспечивает более легкие макеты с меньшим количеством деталей, повышая как надежность, так и эффективность.Меньше компонентов означают более низкие затраты и облегчают устранение неполадок и технического обслуживания, так как в сборе меньше деталей.

|
Тип |
Параметр |
|
Статус жизненного цикла |
Активный (последний обновлен: 7 месяцев назад) |
|
Устанавливать |
Поверхностное крепление |
|
Пакет / корпус |
8 SOIC (0,154, ширина 3,90 мм) |
|
Масса |
4.535924G |
|
Упаковка |
Трубка |
|
Статус частично |
Активный |
|
Количество терминаций |
8 |
|
Тип |
Общее назначение |
|
Максимальная диссипация власти |
710 МВт |
|
Терминальная форма |
Крыло Печата |
|
Количество функций |
2 |
|
Время@Пиковой температуру (я) |
30 |
|
Подсчет штифтов |
8 |
|
Питания |
5 В |
|
Номинальный ток снабжения |
1MA |
|
Время выполнения завода |
25 недель |
|
Монтажный тип |
Поверхностное крепление |
|
Количество булавок |
8 |
|
Рабочая температура |
0 ° C ~ 70 ° C. |
|
Код JESD-609 |
E4 |
|
Уровень чувствительности влаги (MSL) |
1 (неограниченный) |
|
Код ECCN |
Ear99 |
|
Терминальная отделка |
Никель/палладий/золото (Ni/pd/au) |
|
Терминальная позиция |
Двойной |
|
Пиковая температура отвоз (CEL) |
260 |
|
Напряжение снабжения |
5 В |
|
Базовый номер детали |
LM393 |
|
Вывод типа |
CMOS, DTL, ECL, MOS, Open-Collector, TTL |
|
Количество схем |
2 |
|
Рассеяние власти |
710 МВт |
|
Выходной ток |
18ma |
|
Задержка распространения |
1,3 мкс |
|
Включить время задержки |
1,3 мкс |
|
Напряжение - подача, одно/двойной (±) |
2V36V ± 1V18V |
|
Входное напряжение (VOS) |
1 мВ |
|
Средний предвзятый ток-макс (IIB) |
0,4 мкА |
|
Максимальный входной ток |
250NA |
|
Входной смещение ток |
250NA |
|
Напряжение - входное смещение (макс) |
5 мВ @ 30 В.
|
|
Диапазон температуры окружающей среды высокий |
70 ° C. |
|
Ток - выход (тип) |
18ma @ 5V |
|
Длина |
4,9 мм |
|
Достичь SVHC |
Нет SVHC |
|
Радиационное упрочнение |
Нет |
|
Максимальный ток снабжения |
1MA |
|
Крыжительный ток |
2,5 мА |
|
Время ответа |
1,3 мкс |
|
Выходной ток на канал |
18ma |
|
Усиление напряжения |
108.02db |
|
Предел напряжения питания |
36 В |
|
Двойное напряжение питания |
9 В |
|
Максимальная температура соединения (TJ) |
150 ° C. |
|
Ток - входной смещение (макс) |
0,25 мкА при 5 В |
|
Естественное тепловое сопротивление |
125 ° C/W. |
|
Высота |
1,75 мм |
|
Ширина |
3,9 мм |
|
Статус ROHS |
ROHS3 соответствует |
|
Свободно привести |
Свободно привести |

|
Номер части |
Описание |
Производитель |
|
LM393DG4 |
Двойной дифференциальный компаратор, Коммерческий класс 8-Soic 0
до 70 |
Техасские инструменты |
|
LM393N/nope |
Низкое мощное напряжение с низким уровнем смещения двойное компаратор 8-Pdip 0 до
70 |
Техасские инструменты |
|
LM393M/nope |
IC Двойной компаратор, 9000 ультрафиолетового ультрафиолета, отклик 1300 нс
Время, PDSO8, без свинца, SOIC-8, компаратор |
Национальная полупроводниковая корпорация |
|
LM393MX/NOPE |
Низкое мощное напряжение с низким уровнем смещения двойное компаратор 8-Soic 0 до
70 |
Техасские инструменты |
|
LM393YDT |
Двойной компаратор, 9000uv Offset-Max, 1300NS Time Repant,
PDSO8, без свинца, микро, пластик, SOP-8 |
Stmicroelectronics |
|
LM393d |
Двойной дифференциальный компаратор, Коммерческий класс 8-Soic 0
до 70 |
Техасские инструменты |
|
LM393M |
Компаратор |
Bay Linear Inc. |
|
LM393MX_NL |
Компаратор, 2 Func, 9000uv Offset-Max, 1400NS-ответ
Время, биполярный, PDSO8, SOP-8 |
Fairchild Semiconductor Corporation |
|
LM393DRG3 |
Двойной дифференциальный компаратор, Коммерческий класс 8-Soic 0
до 70 |
Техасские инструменты |
|
LM393dg |
Компаратор, двойное, низкое напряжение смещения, узкий корпус SOIC-8,
98 труб |
На полупроводнике |
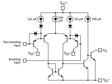
LM393D служит важным элементом, похожим на компаратор LM311, преимущественно выполняемый в задачах, включающих контраст напряжения в цифровых сетях.Он включает в себя как инвертирующие, так и не инвертирующие входные клеммы, определяя выход, оценивая напряжения на этих соединениях.Этот компаратор часто находит свое место в проектах, нуждающихся в преобразовании логического уровня или элементарных функциях аналого-цифрового цифта, демонстрируя его широкое применение в конструкции схемы.LM393D работает с обычным источником питания +5V.PIN-контакт VCC + связывается с источником + 5V, в то время как VCC-штин подключен к земле, устанавливая стабильную ссылку на 0 В.Эта настройка используется для достижения надежной производительности и предотвращения проблем, связанных с колебаниями питания.Регулируя напряжение, применяемое как к инвертирующему, так и к не инвертирующему входам, другие могут ловко управлять выходным поведением LM393D.Такое регулирование входов напряжения облегчает точные операции, например, запускает конкретные действия, когда пороговые параметры выполняются.Хотя LM393D предлагает контакты для регулировки смещения постоянного тока, они обычно остаются неиспользованными для упрощения общего управления вводом.Наблюдается, что отказ от ручных корректировок может повысить производительность и минимизировать сложность дизайна.
Применение LM393D заключается в кондиционировании сигнала, где он играет роль в фильтрации шума из аналоговых сигналов.Разумно сравнивая входящие сигналы с эталонным напряжением, он может оценить целостность сигнала с изяществом.
В управлении двигателем LM393D используется для модуляции ширины импульса (ШИМ), извлекая выгоду из его высокоскоростного дифференциального ввода.Он искусно преобразует различные входные сигналы в выходы ШИМ, способные, которые ценят для облегчения скорости двигателя и регулировки эффективности.Другие обнаружили, что соблюдение рекомендуемых условий эксплуатации способствует стабильным сигналам ШИМ, что поддерживает надежный контроль двигателя для удовлетворения технических требований.
В задачах по регулированию напряжения LM393D действует как компонент ядра в контрольных цепях и оптимизации уровней напряжения.Благодарно, обнаруживая колебания, он поддерживает поддержание стабильности в выходе, функция, заветная для защиты чувствительного оборудования.
Специальность компаратора в анализе уровня напряжения распространяется на системы мониторинга аккумулятора, которые полагаются на него для оценки здоровья аккумулятора и состояния заряда.Непрерывно сопоставляя напряжение аккумулятора с предопределенными порогами, это помогает предотвратить перегрузку или глубокую разгрузку, аспект для продления срока службы батареи и обеспечения безопасности.Эта способность имеет особую привлекательность в сценариях, где необходимо поддерживать целостность батареи.
Включенные в детекторы движения, LM393D оценивает сдвиги в входных сигналах, например, от инфракрасных датчиков, эффективно обрабатывая эти сигналы, чтобы инициировать оповещения или действия.Полевые наблюдения подчеркивают, что включение LM393D повышает отзывчивость и точность в системах обнаружения, черту, оцененной для обеспечения безопасности и эффективности в динамических средах.
Элемент LM393D в создании цепей защиты над током, предназначенным для предотвращения повреждения от чрезмерного потока тока.Обнаружая потенциальные ситуации сверхточного тока посредством сравнительного анализа чувствительных токов и устанавливающих пределов, он предлагает стратегию защиты, которая уравновешивает экономическую эффективность с надежностью.
Stmicrolectronics различает себя в сфере полупроводника, отмечаемой для создания сложных решений, которые плавно объединяют передовое производственное мастерство с обширным множеством активов интеллектуальной собственности.Компания воспитывает стратегическое сотрудничество, которое усиливает его глобальное присутствие, что способствует постоянному прогрессу.С акцентом на технологию системы на чипе (SOC), Stmicroectertronics питает замечательные разработки в различных современных приложениях, движущихся вперед полями, такие как телекоммуникации, электроника и автомобильная промышленность.Основной подход Stmicroelectronics включает превращение дальновидных идей в конкретные реалии благодаря тщательному вниманию к инновациям и стратегическим партнерским отношениям.Это неумолимое стремление к совершенству очевидно в их широком спектре решений, которые постоянно оспаривают пределы технологических возможностей.
MEMS и датчики 27/август/2013.pdf
Новые материалы, установленные для SO8 & SO14 PKG 18/NOV/2015.PDF
Mult Dev Cover Tape CHG 14/AUG/2019.pdf
Mult Devices Lead Frame 12/Jan/2018.pdf
LM193,293,393 (A), 2903 (v) DataHeet.pdf
Цилиндрические держатели батареи.pdf
LM393B, LM2903B, LM193, LM293, LM393, LM2903.pdf
Обновления сайта Bom/Assembly 03/Dec/2014.pdf
Сайт сборки добавить 22/октябрь/2015.pdf
Сайт сборки добавить rev 27/oct/2015.pdf
Цилиндрические держатели батареи.pdf
Цилиндрические держатели батареи.pdf
SOIC08 Медный провод 04/июль/2013.pdf
Пожалуйста, отправьте запрос, мы ответим немедленно.
LM393 служит универсальным компаратором двойного напряжения с различными входными и выходными терминалами.Он искусно переключает выходные уровни на основе отношения входного напряжения с заданным опорным напряжением.Точная возможность переключения компараторов повышает производительность, хорошо согласуясь с стремлением к точности и эффективности.
Как правило, замена LM393 LM358 не рекомендуется.В то время как LM358, оперативный усилитель, может несколько имитировать роль компаратора, он делает это с заметными ограничениями в скорости и точности.И наоборот, LM393 не хватает атрибутов усиления, присущих LM358, учитывая их основные различия в дизайне.
Ключевое различие LM293 от LM393 наблюдается в их температурных диапазонах.LM293 способен функционировать в более широком диапазоне от -25 ° C до 85 ° C, в отличие от от 0 ° C до 70 ° C LM393.Этот более широкий диапазон делает LM293 отличным выбором для среды, склонных к изменениям или крайностям температуры.
Использование LM393 для сравнения напряжений влечет за собой установление контрольного напряжения и развертывания регулируемых схем ослабления для управления различными уровнями ввода.Этот компаратор поддерживает как инвертирующие, так и не инвертирующие сравнения, которые дополнительно используются для эксплуатации светодиода через цепь инвертора.Этот подход выгоден для разработки систем, требующих быстрых реакций и минимального энергопотребления, подчеркивая полезность и адаптивность LM393 в широком спектре применений.
на 2024/11/11
на 2024/11/11
на 8000/04/18 147770
на 2000/04/18 112002
на 1600/04/18 111351
на 0400/04/18 83768
на 1970/01/1 79561
на 1970/01/1 66958
на 1970/01/1 63098
на 1970/01/1 63039
на 1970/01/1 54095
на 1970/01/1 52182