

Одна заметная разница между LM741 и LM358 это их требования к источнику питания.LM741 требует биполярного источника питания, что означает, что он требует как положительного, так и отрицательного источника напряжения.Эта конфигурация не подходит для операций по одному предложению, возможно, усложняет проект и увеличивая затраты на простоту.С другой стороны, LM358 превосходит с одним источником питания 30 В, опцией, которая улучшает его привлекательность.Это позволяет входному напряжению падать до 0 В, распространяться на отрицательный штифт подачи и вводить большую гибкость проектирования.Однако максимальный вход должен быть как минимум на 1,5 В ниже положительного штифта подачи.В практических сценариях способность LM358 работать с одной конструкцией цепочки с помощью единого снабжения и снижает необходимость в дополнительных компонентах преобразования питания.
Отдельные внутренние архитектуры LM741 и LM358 также приводят к различным токам ввода.Ток 100NA через резистор 10 кОм может показаться незначительным, но он генерирует напряжение ошибки 1 мВ, потенциально серьезное в зависимости от применения.Это может вызывать удивительную обеспокоенность в отношении точных измерений или с высокой точностью, где даже незначительные ошибки могут вызвать заметные отклонения от нормативных стандартов производительности.Более низкий входной смещение LM358 смягчает эту проблему, предлагая более стабильную работу в приложениях для точных применений.Например, в устройствах, управляемых аккумулятором, где энергоэффективность и минимальная маржа ошибок настойчивы, ток LM358 с низким уровнем смещения значительно способствует общей эффективности.
Анализ этих различий позволяет вам делать осознанные варианты, выбирая компоненты, которые лучше всего соответствуют их критериям эффективности в пределах заданных ограничений.Выбор между LM741 и LM358 часто оснащена конкретными требованиями приложения.Для дизайнов, требующих двойных источников питания, где энергопотребление менее серьезное, LM741 может быть подходящим из-за его надежности и устоявшейся истории производительности.Тем не менее, в конструкциях с низким энергопотреблением или с одним положением LM358 выгоден.Это в основном видно в портативных медицинских устройствах или оборудовании дистанционного зондирования, где можно использовать длительное время автономной работы.Используя уникальные свойства каждого операционного усилителя, вы можете адаптировать их конструкции для оптимизации производительности, эффективности и экономической эффективности.
|
Спецификация |
LM741 |
LM358 |
|
Напряжение питания (макс.) |
± 22 В. |
32 В (± 16 В) |
|
Входной ток смещения (макс.) |
~ 200NA |
100NA |
|
Диапазон входного напряжения (макс.) |
± 13 В (поставка ± 15 В) |
0 В - (V+ - 1,5 В) (30 В. |
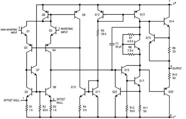
LM741 Внутренняя цепь

LM741 объединяет сложный внутренний дизайн с парой транзисторов NPN, которые буферируют стадию усиления усиления транскдукции PNP.Кроме того, точное зеркало распределяет току, симметрично по всему дифференциальному усилителю, в то время как выделенный источник тока способствует входной стадии, повышая стабильность и производительность.
Включение элементов, таких как текущие зеркала и усилители PNP, устанавливают эксплуатационные ограничения для LM741.Входное напряжение должно быть как минимум на 2 В над отрицательным направляющим подачи из -за падений напряжения из этих компонентов.Для операций с одним положением используются входные напряжения выше 1,5 В.Расположение транзисторного буфера NPN увеличивает ток смещения, что влияет на эффективность усилителя.
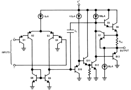
LM358 Внутренняя цепь

LM358 принимает уникальный подход с буферной стадией «дважды», которая эффективно сводит к минимуму токи смещения.На входной стадии транзисторы PNP поддерживают свои напряжения излучателя примерно на 0,6 В, даже если входное напряжение находится на уровне нуля, что обеспечивает низкое напряжение.Эта конфигурация использует дополнительные буферные транзисторы PNP для последовательного падения диода и защищает зеркало входного тока от потенциальных нарушений низкого напряжения.
|
Особенность |
LM741 |
LM358 |
|
Операция двойного снабжения |
Да |
Да |
|
Однонаправление |
Нет |
Да |
|
Входной диапазон общего режима |
Не включает нику, не должен быть не менее 2 В
выше и ниже |
Включает в себя рельс с отрицательным подачей, поднимается до 1,5 В.
положительный рельс |
|
Предвзятость ток |
Относительно выше |
Относительно ниже |
|
Рекомендуется для новых дизайнов |
Нет, более старая часть |
Да, общее назначение, легко доступно и дешево |
|
Пакет усилителей |
Одиночный усилитель в упаковке |
Двойные усилители в одном пакете, Quad с доступными |
Выбор между OP-AMPS LM741 и LM358 в конечном итоге зависит от конкретных требований вашего проекта.В то время как надежная конструкция LM741 и высокая скорость вывода делают его идеальным для высокоскоростных и точных применений, энергоэффективность LM358 и операция с одним положением обеспечивает большую гибкость для низкопробранных, портативных и встроенных систем.Понимание их отчетливых сил помогает вам оптимизировать производительность, эффективность и стоимость в различных электронных цепях.Если вам нужна высокочастотная точность или универсальность с низкой мощностью, оба OP-AMP обеспечивают надежные решения в разных сценариях.
LM741 функционирует как компаратор, оценивая уровни входного напряжения, чтобы определить, более ли они или ниже.Этот операционный усилитель IC имеет 8 различных контактов.В контекстах, требующих точного обнаружения порога, таких как аналоговые вычисления и инструменты, он обеспечивает надежную производительность из-за встроенной компенсации частоты и надежности конфигураций обратной связи.Его эффективность в дифференциальных настройках усиления сделала LM741 основным продуктом в различных инженерных приложениях.Его широко распространенное использование подчеркивает его динамическую роль в обеспечении точных сравнений напряжения и надежной обработки сигналов.
LM358 действительно является двойным оперативным усилителем с низким энергопотреблением, который включает в себя два операционных усилия с высокой и частотой.Он превосходит в буферизации сигналов и амплификации в рамках таких цепей, как компараторы напряжения, активные фильтры и контролируемые напряжением генераторы (VCO).Его низкое энергопотребление и способность работать в широком диапазоне напряжений делают его исключительно эффективным в цепях кондиционирования сигнала.Этот двойной Op-AMP в основном полезен в системах с батарейным питанием и портативными устройствами.При обработке аудиосигнала LM358 отмечен для значительного повышения ясности и целостности сигнала.
Для LM741/LM741A при VS = ± 15 В диапазон температуры работы составляет от -55 ° C до +125 ° C.Для LM741C/LM741E спецификации применяются в пределах от 0 ° C до +70 ° C.Эти температурные диапазоны позволяют LM741 надежно функционировать в различных условиях окружающей среды, что делает его адаптируемым как к промышленным, так и к коммерческому применению.Поддержание оптимального напряжения питания используется для стабильности и долговечности производительности OP-AMP, поддерживаемого обширным использованием поля.Эффективная практика теплового управления может дополнительно продлить срок службы этих устройств.
Пожалуйста, отправьте запрос, мы ответим немедленно.
на 2024/10/21
на 2024/10/21
на 8000/04/16 147710
на 2000/04/16 111642
на 1600/04/16 111313
на 0400/04/16 83570
на 1970/01/1 79201
на 1970/01/1 66733
на 1970/01/1 62918
на 1970/01/1 62781
на 1970/01/1 54018
на 1970/01/1 51931