
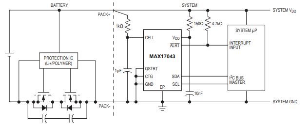
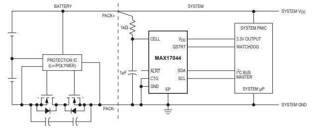
А MAX17043 и MAX17044 предназначены для того, чтобы предложить точный мониторинг батареи для мобильных и портативных устройств.MAX17043 оптимизирован для одного применения литий-ионных клеток, в то время как MAX17044 лучше подходит для двойной установки.В этих устройствах используются сложные алгоритмы для точных измерений современности (SOC), выдаваясь с необходимостью резисторов в текущем смысле.Этот подход оптимизирует сложность проектирования и снижает расходы, предоставляя заметное улучшение срока службы батареи, что переводится через точные обновления статуса заряда.
В сценариях, где компактность и энергоэффективность очень желательны, например, в смартфонах и носимых устройствах, эти мониторы предлагают бесценную точную оценку заряда.Эта функциональность поддерживает более эффективное управление батареями и расширенное время использования устройства, что соответствует ожиданиям в отношении более длительной производительности.Эффективный мониторинг батареи оптимизирует энергопотребление, позволяя устройствам искусственно обрабатывать мощность на основе моделей поведения.Эта возможность способствует устойчивым технологическим разработкам, уменьшая воздействие на окружающую среду за счет продления срока службы батареи и уменьшая электронные отходы.Устройства с этими мониторами обеспечивают надежную информацию о состоянии батареи, способствуя уверенности в оставшемся времени использования, что повышает общее удовлетворение и восприятие стоимости продукта.
Включение чипов MAX17043 и MAX17044 в продукты с батарейным питанием знаменует собой заметный скачок вперед в портативной технологии.Предлагая показания SOC и повышая энергоэффективность, эти мониторы приспосабливаются к динамическим тенденциям в электронике, резонируя с современными приоритетами в устойчивости и удовлетворении.Эта эволюция подчеркивает гармоничное взаимодействие между технологическим прогрессом и ее практическим применением в продуктах.

|
ПРИКОЛОТЬ |
ИМЯ |
Функция |
|
|
UCSP |
Tdfn |
||
|
А1 |
8 |
SDA |
Последовательные данные ввод/вывод.2-проводная линия данных с открытым драном.
Подключите этот вывод к сигналу данных 2-проводного интерфейса.У этой булавки есть
0,2 мкА типичное пульсирование для ощущения отключения. |
|
A2 |
7 |
SCL |
Ввод последовательных часов.Введите только 2-проводную часовую линию.Соединять
Этот штифт к тактовому сигналу 2-проводного интерфейса.Этот штифт имеет 0,2 мкА
Типичный пульс, чтобы почувствовать разъединение. |
|
A3 |
1 |
Ctg |
Подключиться к земле.Подключиться к VSS во время нормального
операция |
|
B1 |
6 |
QSTR |
Быстрый вход.Позволяет сбросить устройство через
аппаратное обеспечение.Подключитесь к GND, если не используются. |
|
B2 |
Северо -запад |
Нет подключения.Не подключайтесь. |
|
|
B3 |
2 |
КЛЕТКА |
Вход на напряжение аккумулятора.Напряжение сотового пакета
измеряется через этот вывод. |
|
C1 |
5 |
Алрт |
Оповещение об выводе.Активное прерывание прерывания низкого состояния
заряжать.Подключитесь к прерыванию ввода системного микропроцессора. |
|
C2 |
3 |
V.Дд |
Вход в подачу электроэнергии.2,5 В до 4,5 В.Подключиться к
Системная мощность через сеть развязки.Подключите 10NF типичную развязку
Конденсатор близко к булавке. |
|
C3 |
4 |
Гнездо |
Земля.Подключитесь к негативной рельсе системы системы. |
|
- |
- |
Эп |
Открытая площадка (только TDFN).Подключиться к земле.
|



Точность датчиков MAX17043 и MAX17044 впечатляет, предлагая показания напряжения с точностью ± 12,5 мВ и ± 30 мВ соответственно.Это точное приложения помогает, где производительность не может колебаться, поскольку даже небольшие ошибки измерения могут привести к неэффективности или потенциальным сбоям.Используя алгоритм ModelGauge, эти датчики обеспечивают точное состояние заряда, не требуя дополнительных компонентов, таких как Sense Revesitor, что упрощает проектирование и повышает надежность системы.
Интеграция этих датчиков улучшает системы мониторинга аккумулятора за счет повышения эффективности.Отсутствие внешних компонентов уменьшает сложность и уменьшает потенциальные точки отказа в цепях.Аварийные сигналы для низких условий аккумулятора приводят своевременное вмешательства, помогая предотвратить время простоя системы.Практический дизайн электроники показывает, что снижение внешних зависимостей повышает как надежность, так и срок службы системы.
Поддерживая простой двухпроводной интерфейс, эти датчики поставляются в компактной упаковке для легкой интеграции в различные устройства.Эта функция ценится там, где ограничения пространства и легкость интеграции являются проблемами.Интуитивно понятный интерфейс облегчает быстрое развертывание и упрощает техническое обслуживание, повышая эффективность проекта.
Эти датчики демонстрируют адаптивность в разных приложениях, от электроники до промышленных машин.Их баланс точности, минимальных внешних потребностей и дружественных интерфейсов адаптируется к технологическим достижениям.Это предвидение в гибкости конфигурации эффективно соответствует разнообразным требованиям современных электронных систем.
Технические характеристики, характеристики, параметры и компоненты, сравнимые с MAX17043G+T. из серии Maxim Integrated's MAX17043/MAX17044.
|
Тип |
Параметр |
|
Контакт |
Олово |
|
Монтажный тип |
Поверхностное крепление |
|
Количество булавок |
8 |
|
Упаковка |
Лента и катушка (TR) |
|
Опубликовано |
2012 |
|
Код префикса |
да |
|
Уровень чувствительности влаги (MSL) |
1 (неограниченный) |
|
Код ECCN |
Ear99 |
|
Терминальная позиция |
Двойной |
|
Напряжение снабжения |
3,6 В. |
|
Время@Пиковая температура отем (максимум) |
30 сек |
|
Функция |
Монитор батареи |
|
Интерфейс |
I2c |
|
Мин напряжения питания |
2,5 В. |
|
Номинальный ток снабжения |
50 мкА |
|
Химия батареи |
Литий-ионополимер |
|
Высота |
800 мкм |
|
Ширина |
2 мм |
|
Статус ROHS |
ROHS COMPARINT |
|
Устанавливать |
Поверхностное крепление |
|
Пакет / корпус |
8-wfdfn открытая площадка |
|
Рабочая температура |
-20 ° C до 70 ° C. |
|
Ряд |
Modelgauge ™ |
|
Код JESD-609 |
E3 |
|
Статус частично |
Активный |
|
Количество терминаций |
8 |
|
Терминальная отделка |
Олово |
|
Пиковая температура отвоз (CEL) |
260 |
|
Терминал |
0,5 мм |
|
Базовый номер детали |
MAX17043 |
|
Количество каналов |
1 |
|
Максимальное напряжение снабжения |
4,5 В. |
|
Аналоговый IC - другой тип |
Схема управления источником питания |
|
Регулируемый порог |
НЕТ |
|
Количество ячеек |
1 |
|
Длина |
3 мм |
|
Радиационное упрочнение |
Нет |

В смартфонах и планшетах наслаждайтесь улучшением подключения, с разработкой, бодрящие их взаимодействие.Эти устройства обеспечивают персонализацию, которая выполняет множество желаний и потребностей.
Фитнес -мониторы иллюстрируют влияние технологий на личные ритуалы здоровья.Предлагая понимание и отслеживание прогресса, они вдохновляют более здоровую жизнь.Размышления выявляют заметные улучшения в мотивации и достижении цели, когда эти инструменты умело используются.
Интеграция передовых технологий в камеры повышает качество изображения и эксплуатацию.Инновации, такие как Auto-Focus и E-Edated Tools, изменили фотографию, что делает ее более доступной и опытной.
В здравоохранении передовая технологическая интеграция усиливает диагностический и терапевтический потенциал.Эта эволюция отмечает более индивидуальные и тщательные решения в области здравоохранения, что дает возможность реализовать некогда неприятные результаты.
Беспроводные колонки представляют собой смесь легкость и впечатляющего звука.Их прямая работа и совместимость с множеством устройств подчеркивают тенденцию к домашним развлечениям.



Maxim Integrated расширяет комплексную помощь и адаптированные решения в различных областях, таких как промышленный и медицинский сектора.Их поддержка включает в себя широкий спектр дизайнерских ресурсов и технической документации, все это создано с глубоким пониманием сложных задач, столкнувшихся с развитием передовых технологий.Благодаря сочетание отраслевых знаний и комплексной технической поддержки, Maxim Integrated посвящена развитию инноваций в разных отраслях.Оценивая роль непрерывных улучшений, они выступают за подход к разработке итеративного продукта.Слияние с структурированной поддержкой не просто повышает эффективность, но и создает основу для новаторских технологических достижений.
Max17043 и MAX17044 от Maxim Integrated представляют прогресс в области мониторинга батареи для портативных устройств.Эти датчики обеспечивают точность в мониторинге литий-ионных батарей, адаптируясь к одноклеточным и двухклеточным конфигурациям для повышения надежности и доверия устройств.С их сложными алгоритмами и компактным дизайном MAX17043 и MAX17044 не только улучшают срок службы батареи и уменьшают электронные отходы, но и идеально соответствуют современным требованиям в отношении энергоэффективности и устойчивости устройств.
Цилиндрические держатели батареи.pdf
Максимальный интегрированный Reach.pdf
Maxim Integrated ROHS cert.pdf
Важные соображения дизайна для сердечного rate.pdf
Введение в слуховые аппараты и важный дизайн.pdf
Характеристика батареи для использования с помощью уровня топлива. PDF
Пожалуйста, отправьте запрос, мы ответим немедленно.
на 2024/10/28
на 2024/10/28
на 8000/04/18 147758
на 2000/04/18 111958
на 1600/04/18 111349
на 0400/04/18 83726
на 1970/01/1 79510
на 1970/01/1 66929
на 1970/01/1 63078
на 1970/01/1 63017
на 1970/01/1 54086
на 1970/01/1 52153