
А PIC16F876 Микроконтроллер приносит мощную смесь производительности и простоты использования, что делает его практическим выбором для многих приложений.Этот 8-битный микроконтроллер Flash на основе CMOS с архитектурой Microchip's PIC®, подходит в диапазоне устройств в 28-контактном пакете и совместим с предыдущими моделями PIC, такими как PIC16C5X, PIC12CXXX и PIC16C7X.Архитектура обеспечивает быстрое выполнение 200-наносекундных инструкций, поддерживая как скорость, так и эффективность.
Этот микроконтроллер, благодаря своим 256 байтам памяти данных EEPROM, встроенным самопрограммированием и отладкой в цирке.Он включает в себя пять каналов 10-битного конверсии аналого-цифта (ADC), полезные для аналоговых приложений и оснащен двумя дополнительными таймерами, функциями захвата/сравнения/ШИМ и нескольких портов связи.Порты могут быть настроены как трехпроводная последовательная периферийная интерфейс (SPI), либо двухпроводная межинтегрированная шина (I2C), а также универсальный асинхронный передатчик приемника (USART) для гибкой передачи данных.Вместе эти функции повышают его пригодность в таких областях, как автомобильная, промышленная, прибор и потребительская электроника.




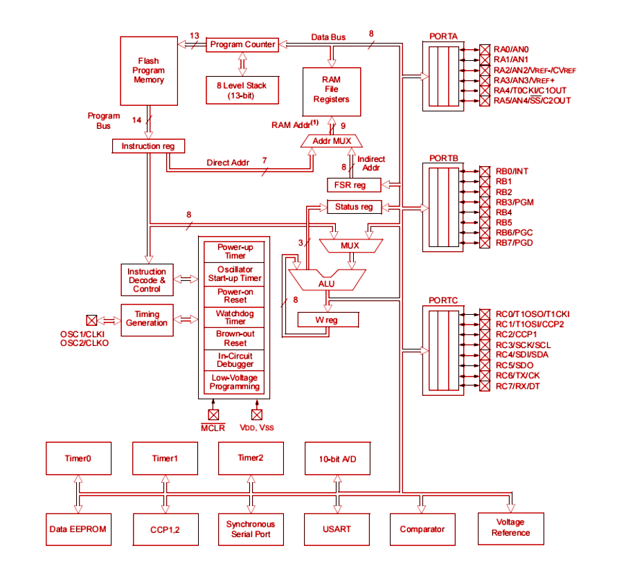
Архитектура процессора RISC этой микроконтроллера упрощает обучение, и только 35 инструкций для освоения.Все инструкции являются одноциклером, за исключением программных филиалов, которые занимают два цикла.Работая со скоростью до 20 МГц, он выполняет требовательные задачи при сохранении эффективности.Структура памяти включает в себя до 8K x 14 слов памяти программы флэш -программы, 368 x 8 байтов оперативной памяти и 256 x 8 байтов eEPROM, обеспечивая достаточное хранилище как для программ, так и для данных.
С тремя встроенными таймерами и целым рядом других функций этот микроконтроллер хорошо подготовлен для управления различными задачами.Timer0-это 8-битный таймер/счетчик с 8-битным прескалером.Timer1-это 16-битный таймер/счетчик с прескалером и может увеличить во время спящего режима через внешний кристалл.Timer2-еще один 8-битный таймер с 8-битным регистром, прескалером и PostScaler.Устройство также включает в себя два модуля захвата, сравнения и ШИМ (модуляция ширины импульса), а также синхронные и асинхронные интерфейсы связи, такие как SPI, I2C и USART.
PIC16F876 включает в себя 10-битный аналого-цифровой преобразователь с до 8 каналов, что позволяет ему обрабатывать различные аналоговые входы для точных измерений.Кроме того, он имеет два аналоговых компаратора с программируемыми параметрами эталонного напряжения и гибким мультиплексированием ввода, что делает его универсальным для аналоговых приложений, которые требуют последовательной производительности.
Этот микроконтроллер предназначен для гибкости и надежности, в которых есть впечатляющие 100 000 циклов стирания/записи для ее улучшенной флэш -памяти и 1 000 000 циклов стирания/записи для данных EEPROM.Данные EEPROM созданы для сохранения данных в течение более 40 лет, обеспечивая стабильность данных с течением времени.Он поддерживает последовательное программирование в цикле (ICSP) через два контакта, позволяя простым обновлениям и модификациям.Сторожевой таймер (WDT) и режим энергосбережения спят добавляют к его надежности, а также защиту кода для дополнительной безопасности.
Построенный из технологии CMOS с низким энергопотреблением, PIC16F876 работает эффективно в диапазоне напряжения от 2,0 В до 5,5 В, что делает его подходящим для различных настройки мощности.Его полностью статический дизайн позволяет ему обрабатывать применение с низкой мощностью, одновременно предлагая как коммерческие, так и промышленные температурные диапазоны, обеспечивая его универсальность в разных средах.
Технические характеристики, атрибуты, параметры и сопоставимые детали для микроконтроллера Microchip Pic16F876A-I/SS.
| Тип | Параметр |
| Время выполнения завода | 8 недель |
| Устанавливать | Поверхностное крепление |
| Монтажный тип | Поверхностное крепление |
| Пакет / корпус | 28-ssop (0,209, ширина 5,30 мм) |
| Количество булавок | 28 |
| Преобразователи данных | A/D 5x10b |
| Количество I/OS | 22 |
| Сторожевые таймеры | Да |
| Рабочая температура | -40 ° C ~ 85 ° C TA |
| Упаковка | Трубка |
| Ряд | Pic® 16f |
| Опубликовано | 1997 |
| Код JESD-609 | E3 |
| PBFREE CODE | Да |
| Статус частично | Активный |
| Уровень чувствительности влаги (MSL) | 1 (неограниченный) |
| Количество терминаций | 28 |
| Код ECCN | Ear99 |
| Терминальная отделка | Матовая олова (SN) |
| Дополнительная функция | Работает при минимальном поставке 4 В |
| Терминальная позиция | Двойной |
| Терминальная форма | Крыло Печата |
| Пиковая температура отвоз (° C) | 260 |
| Напряжение снабжения | 5 В |
| Частота | 20 МГц |
| Время@Пиковой температуру (я) | 40 |
| Базовый номер детали | PIC16F876A |
| Подсчет штифтов | 28 |
| Питания | 5 В |
| Интерфейс | I2c, spi, ssp, uart, usart |
| Размер памяти | 14 КБ |
| Тип генератора | Внешний |
| Номинальный ток снабжения | 1,6 мА |
| Размер оперативной памяти | 368 x 8 |
| Напряжение - Поставка (VCC/VDD) | 4 В ~ 5,5 В. |
| UPS/UCS/Периферический тип ICS | Микроконтроллер, RISC |
| Количество битов | 8 |
| Основной процессор | Картинка |
| Периферийные устройства | |
| Тип памяти программы | ВСПЫШКА |
| Размер ядра | 8-битный |
| Размер памяти программы | 14 КБ (8K x 14) |
| Подключение | I2c, spi, uart/usart |
| Размер бита | 8 |
| Время доступа | 20 мкс |
| Имеет АЦП | Да |
| Каналы DMA | Нет |
| Ширина шины данных | 8B |
| Количество таймеров/счетчиков | 3 |
| Адреса ширины шины | 8B |
| Плотность | 112 КБ |
| Eeprom размер | 256 x 8 |
| Семья процессоров | Картинка |
| Количество каналов ADC | 5 |
| Количество каналов ШИМ | 2 |
| Количество каналов I2C | 1 |
| Высота | 1,83 мм |
| Длина | 10,34 мм |
| Ширина | 5,38 мм |
| Достичь SVHC | Нет SVHC |
| Радиационное упрочнение | Нет |
| Статус ROHS | ROHS3 соответствует |
| Свободно привести | Свободно привести |
| Номер части | PIC16F876A-I/SS | PIC16F767-I/SS | PIC16F73-I/SS | PIC16F76-I/SS |
| Производитель | Технология микрочипа | Технология микрочипа | Технология микрочипа | Технология микрочипа |
| Пакет / корпус | 28-ssop (0,209, ширина 5,30 мм) | 28-ssop (0,209, ширина 5,30 мм) | 28-ssop (0,209, ширина 5,30 мм) | 28-ssop (0,209, ширина 5,30 мм) |
| Количество булавок | 28 | 28 | 28 | 28 |
| Ширина шины данных | 8 б | 8 б | 8 б | 8 б |
| Номер в/вывода | 22 | 25 | 22 | 22 |
| Интерфейс | I2c, spi, ssp, uart, usart | I2C, SPI, UART, USART | I2c, spi, ssp, uart, usart | I2c, spi, ssp, uart, usart |
| Размер памяти | 14 КБ | 14 КБ | 14 КБ | 7 кб |
| Напряжение снабжения | 5 В | 5 В | 5 В | 5 В |
| Периферийные устройства | Brown-Out DeTect/Reset, ... | Brown-Out DeTect/Reset, ... | Brown-Out DeTect/Reset, ... | Brown-Out DeTect/Reset, ... |


| Номер части | Описание | Производитель |
| PIC16F876T-04I/SO | Микроконтроллеры и процессоры 8-битный, вспышка, 4 МГц, микроконтроллер RISC, PDSO28, 0,300 дюйма, пластик, MS-013, SO-28 | Microchip Technology Inc. |
| PIC16F876T-04/SO | Микроконтроллеры и процессоры 8-битный, вспышка, 4 МГц, микроконтроллер RISC, PDSO28, 0,300 дюйма, пластик, MS-013, SO-28 | Microchip Technology Inc. |
| PIC16F876-04I/PM | Микроконтроллеры и процессоры 8-битные, вспышка, 4 МГц, микроконтроллер RISC, PDIP28, пластик, DIP-28 | Microchip Technology Inc. |
| PIC16F876T-04/PQ | Микроконтроллеры и процессоры 8-битные, вспышка, 4 МГц, микроконтроллер RISC, PQFP44, 10 x 10 мм, высота 2 мм, метрика, пластик, QFP-44 | Microchip Technology Inc. |
| PIC16F876-04/L. | Микроконтроллеры и процессоры 8-битные, вспышка, 4 МГц, микроконтроллер RISC, PQCC44, пластик, LCC-44 | Microchip Technology Inc. |
| PIC16F876T-04/L. | Микроконтроллеры и процессоры 8-битные, вспышка, 4 МГц, микроконтроллер RISC, PQCC44, пластик, LCC-44 | Microchip Technology Inc. |
| PIC16F876T-04I/PT | Микроконтроллеры и процессоры 8-битные, вспышка, 4 МГц, микроконтроллер RISC, PQFP44, 10 x 10 мм, высота 1 мм, пластик, TQFP-44 | Microchip Technology Inc. |
| PIC16F876-04/PQ | Микроконтроллеры и процессоры 8-битные, вспышка, 4 МГц, микроконтроллер RISC, PQFP44, 10 x 10 мм, высота 2 мм, метрика, пластик, QFP-44 | Microchip Technology Inc. |
| PIC16F876-04I-SP | Микроконтроллеры и процессоры 8-битный, вспышка, 4 МГц, микроконтроллер RISC, PDIP28, 0,300 дюйма, тощий, пластик, MO-095, DIP-28 | Microchip Technology Inc. |
| PIC16F876-04I/SO | Микроконтроллеры и процессоры 8-битный, вспышка, 4 МГц, микроконтроллер RISC, PDSO28, 0,300 дюйма, пластик, MS-013, SO-28 | Microchip Technology Inc. |
В автомобильных системах PIC16F876 часто используется для контроля датчиков, управления сигналами и обработки данных из различных компонентов.Его возможности аналого-цифровой конверсии и модуляции ширины импульса делают его полезным для мониторинга параметров двигателя и управления приводами, обеспечивая надежную производительность для функций транспортных средств.
Надежные функции PIC16F876, в том числе несколько таймеров, интерфейсы связи и аналоговые возможности, хорошо подходят для задач промышленной автоматизации.Он может управлять механизмом, обрабатывать датчики и обеспечивать точную обработку времени и обработки данных в производственных процессах, помогая поддерживать согласованность и точность в промышленных операциях.
Эта универсальность микроконтроллера делает его идеальным для современных приборов, где она может выполнять различные функции, от управления двигателем в стиральных машинах до управления датчиками в интеллектуальных термостатах.Его энергосберегающий режим сна и широкий диапазон рабочих напряжений особенно выгодны в приложениях для приборов, где ценится энергоэффективность.
В потребительской электронике PIC16F876 управляет задачами, которые включают пользовательские интерфейсы, обработку данных и функции управления.Его аналоговые и цифровые возможности позволяют ему работать с датчиками, управлять данными от входов, таких как кнопки или циферблаты, и управлять выходами, что делает его подходящими для таких продуктов, как домашние устройства автоматизации, дистанционные управления и интерактивную электронику.

Microchip Technology, Inc. Разрабатывает и поставляет встроенные решения для управления, которые помогают создавать надежные, подключенные и безопасные устройства.Продукты и инструменты разработки компании позволяют инженерам создавать высоко оптимизированные проекты, которые балансируют стоимость, производительность и время на рынке.Со штаб -квартирой в Чендлере, штат Аризона, Microchip обслуживает широкий спектр отраслей, включая автомобильную, промышленную, потребительскую электронику, аэрокосмическую личность, оборону и коммуникации.
Более 120 000 клиентов полагаются на микрочип для качества и согласованности, которые отражаются в его стандартах доставки и надежности продукта.Компания определяет приоритеты технической поддержки, предлагая ресурсы, которые помогают клиентам эффективно интегрировать компоненты микрочипа в свои проекты.Этот акцент на поддержке клиентов, в сочетании с широким выбором встроенных решений, усиливает роль Microchip в качестве ведущего выбора на рынке.
Осциллятор может не вибрировать из -за самого кристалла или подключений платы.Различные типы генераторов, такие как керамические и металлические кристаллические генераторы, подключаются по -разному.Убедитесь, что соединения совпадают с типом кристаллического генератора, который вы используете.Дважды проверка макета платы также может помочь определить любые проблемы с подключением.
Только константы могут храниться в памяти программы, что означает, что данные можно получить только с помощью таблицы поиска.Эти данные массива, когда-то хранящиеся в регистрации программы вместе с программой, становятся только для чтения и не могут быть изменены самой программой.Если вам нужно изменить данные, рассмотрите возможность добавления внешней вспышки чипа памяти, которая будет действовать как расширяемая память данных, которую PIC16F876 может получить доступ и изменять при необходимости.
Да, порт RB на PIC16F876 имеет встроенный резистор подтягивания, но он работает только тогда, когда порт установлен в качестве входного.При настройке в качестве выхода резистор подтягивания отключен.Чтобы обеспечить правильную функцию, убедитесь, что биты конфигурации устанавливаются правильно.Например, если вы используете кристалл 4M, установите его на XT, а кристалл 8M должен быть установлен на HS для высокоскоростного колебания.Кроме того, убедитесь, что бит программирования низкого напряжения (LVP) выключен.
Пожалуйста, отправьте запрос, мы ответим немедленно.
на 2024/10/29
на 2024/10/29
на 8000/04/18 147758
на 2000/04/18 111948
на 1600/04/18 111349
на 0400/04/18 83722
на 1970/01/1 79508
на 1970/01/1 66916
на 1970/01/1 63075
на 1970/01/1 63012
на 1970/01/1 54081
на 1970/01/1 52144