
А 2SC5200 является мощным транзистором NPN из Toshiba.Этот транзистор часто используется в усилителях аудиочастотной (AF) и мощных аудиозаписи.Его ток коллекционеров и высокий ток делает его идеальным выбором для приложений, требующих надежных производительности.Пакет TO-264 заключает в себе этот транзистор, поддерживая напряжение коллекционера-эмиттер (VCE) 230 В и ток коллектора 30A, который позволяет использовать его в широком спектре устройств, таких как телевизоры, аудиосистемы, мобильные телефоны иПромышленное управление.
Изготовленная для вынесения требовательных условий, 2SC5200 стал представленным компонентом как для новых конструкций, так и в качестве замены для TTA5200.Его способность обрабатывать высокую мощность и ток гарантирует, что он выдерживает непрерывные требования мощных выходных приложений.В тонких аудиосистемах высокий ток транзистора усиливает усиление усиления в поддержании ясности и мощности.Его универсальность дополнительно показывает его частым появлением в разнообразных средах, от стабильности систем промышленного управления до быстрых потребностей мобильных устройств для быстрой связи.
В сценариях высокого тока коллектора и частоты переключения 2SC5200 может быстро нагреться, что требует эффективного теплового управления.Интеграция радиаторов играет роль в предотвращении перегрева цепи, особенно в конструкциях схемы усилителей, где стабильные производительность и долговечность компонентов являются приоритетами.Эффективность, с которой управляется рассеивание тепла, может резко повлиять на общую надежность и эффективность системы.
Часто в сочетании с дополнительным 2SA1943, 2SC5200 устанавливает синергию, похожую на сбалансированную работу усилителей класса B, которые используют схемы толчка.Это спаривание не просто техническое, но переводится на обеспечение высококачественной аудиовывода, резонируя с ясностью и глубиной.Многие часто используют тепловую смазку или соединение между транзистором и его радиатором для повышения эффективности теплопередачи, обеспечивая работу транзисторов в оптимальных условиях.
Практическая реализация 2SC5200 требует острого взгляда на тепловое управление, чтобы избежать термического бега, что является общей проблемой в высоких аудио-усилителях.Использование соответствующих пар, таких как 2SC5200 и 2SA1943, может существенно минимизировать искажение.Кроме того, интеграция чрезмерных цепей защиты служит защитой от чрезмерного тепла, что может поставить под угрозу рабочую продолжительность жизни транзисторов.
Надежный дизайн и возможности компонента иллюстрирует детальный процесс отбора для создания надежных и эффективных электронных систем.Стратегическое сочетание 2SC5200 с 2SA1943 не просто максимизирует производительность, но также наносит на правилу тонкие линии между мощностью, эффективностью и долговечностью.Этот вдумчивый подход к электронному дизайну отражает глубокое понимание как технических, так и эмоциональных элементов, которые стимулируют разработку мощных электронных систем.
• 2SD1313
• 2SC5242
• 2SC3320
• FJL4315
• MJL3281A
• KTC5242
• TTC5200
• MJL13002A
• 2SA1943

Транзистор 2SC5200 разработан с тремя основными терминалами, которые являются неотъемлемой частью его работы в различных цепях:
Базовая терминала служит входным штифтом, который управляет смещением транзистора.Применяя небольшой ток или напряжение, основание регулирует поток тока между коллекционером и эмиттером.Это взаимодействие требуется для функциональности транзистора и может рассматриваться как шлюз, диктующий оперативное состояние, будь то отсечение, активное или насыщение.
Коллекционер - это терминал, через который течет основной ток.Подключенный к нагрузке в цепи, он облегчает передачу тока из внешнего источника питания через транзистор в эмиттер.Роль коллекционера необходима в операциях усиления питания и переключения.
Имиттер служит точкой выхода для тока, протекающего через транзистор.Обычно он подключается к земле или нулевому потенциалу схемы, обеспечивая эффективный выход тока.Это завершает путь схемы и стабилизирует общую работу.
В практических сценариях необходимо уделить внимание точной конфигурации этих булавок.В системах амплификации аудио правильное смещение в базе может значительно уменьшить искажение, усиливая акустическую верность.При переключении приложений точный базовый контроль хорош для быстрого перехода между проводящими и непроводящими состояниями, обеспечивая оптимальную производительность.Влияние надежного заземления эмиттера на тепловую стабильность и надежность транзистора.Обеспечение твердого грунтового соединения помогает смягчить перегрев и способствовать долгосрочной эксплуатационной стабильности как для промышленной, так и для потребительской электроники.Кроме того, эффективное соединение с нагрузкой коллекционера важно.Неправильные подключения нагрузки могут привести к неоптимальной производительности и потенциальному повреждению транзистора.Хорошо сделанные макеты, поддерживаемые дотошными расчетами тока и напряжения, помогают обеспечить работу 2SC5200 в рамках своих параметров, обеспечивая постоянную и надежную производительность.
|
Спецификация |
Деталь |
|
Тип |
Мощный транзистор NPN |
|
Упаковка |
До 264 |
|
Приложение |
Аудио усилитель (HiFi) |
|
Переключение |
Легко включить/выключить |
|
Частота работы |
С низкой до высокой частотой диапазоны |
|
Падение энергии |
Низкий, когда включил |
|
Гармоническое искажение |
Низкий |
|
Частота перехода |
30 МГц |
|
Ток коллекционера (IC) |
15A |
|
Излучатель к базовому напряжению (VBE) |
5 В |
|
Коллекционер к эмиттере напряжение (VCE) |
230 В. |
|
Базовый ток (IB) |
1,5а |
|
Рабочая температура |
-55 ° C до 150 ° C. |
|
Рассеяние власти (PD) |
150 Вт |

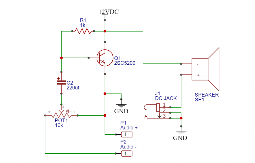
Функциональная схема усилителя звука может быть построена с использованием транзистора 2SC5200.Эта установка включает в себя громкоговоритель 0,5 Вт 8-Ом, потенциометр 10K, резистор 1K, конденсатор 220UF, питание 12 В, 3,5-миллиметровый разъем постоянного тока и макет.
Работа схемы начинается с аудиосигнала из источника, такого как смартфон или ПК.Во -первых, аудиосигнал подается через потенциометр, что позволяет пользователю отрегулировать уровень входного напряжения и практически управлять громкостью.Затем конденсатор блокирует любой компонент постоянного тока в сигнале, гарантируя, что только компонент переменного тока достигает базового терминала транзистора.Этот компонент переменного тока полезен для амплификации аудио.Затем, достигнув основания, транзистор 2SC5200 усиливает сигнал, превращая слабый шепот звука в надежный, четкий выход.Усиленный выход получается из терминала коллектора и направляется в отрицательный терминал громкоговорителя.Наконец, положительный терминал громкоговорителя подключен непосредственно к источнику питания.
Учитывая существенное усиление мощности, транзистор генерирует тепло.Реалом используется для предотвращения перегрева, тем самым поддерживая эффективную работу и расширяя долговечность устройства.Эта мера предосторожности является уважаемой практикой для обеспечения того, чтобы компоненты продолжали обеспечивать высокую производительность с течением времени.Описанная схема Audio усилителя находит его использование в нескольких практических сценариях.Он обычно используется в студиях музыкальной записи, где захват и воспроизведение звука высокой точки зрения-это искусство и наука.Схема также является неотъемлемой частью разработки военной акустической технологии, улучшая точное усиление звуковых волн для эффективного развертывания.Кроме того, радарные системы HVAC получают выгоду от этой схемы, поскольку она усиливает звуковые сигналы, улучшая возможности обнаружения.Эти разнообразные приложения подчеркивают универсальность и актуальность транзистора 2SC5200 в различных областях с высокими ставками.
Транзистор 2SC5200 ценится за его адаптивность в широком диапазоне использования.Он превосходит:
• Аудиочастотные усилители
• Средние переключатели питания
• AF/RF Circuits
• Нагрузки с высоким током до 15А
• Устройства с низкой скоростью
• Конфигурации пуль
• Мощные аудио
• Высокие текущие схемы
• Схемы регулятора напряжения
• Средние мощные цепи
Эти атрибуты делают его подходящим для стереосистем 200 Вт, которые требуют частотной характеристики от 5 Гц до 100 кГц и чувствительности 0,75 дюйма.Транзистор 2SC5200 поставляется с отдельным трехзначным номером лота, указывающим на соответствие стандартам PB-Free или ROHS.Эта приверженность полезна для экологически ответственных электронных проектов, предоставляя вам уверенность в соответствии с мировыми правилами безопасности и экологии.
Подробное исследование структурных атрибутов транзистора 2SC5200, эксплуатационных механизмов и практических развертываний показывает ее роль в повышении производительности и надежности мощных звуковых цепей и за ее пределами.Чтобы полностью использовать возможности 2SC5200, особое внимание уделяется эффективному тепловому управлению и соблюдению нормативных стандартов.Это гарантирует, что транзистор не только соответствует ожиданиям эффективности в различных требовательных средах, в конечном итоге отражает текущие достижения и инновационные приложения в области электроники.
Пожалуйста, отправьте запрос, мы ответим немедленно.
на 2024/10/8
на 2024/10/8
на 8000/04/18 147758
на 2000/04/18 111948
на 1600/04/18 111349
на 0400/04/18 83722
на 1970/01/1 79508
на 1970/01/1 66918
на 1970/01/1 63076
на 1970/01/1 63012
на 1970/01/1 54081
на 1970/01/1 52145