

|
Номер (ы) PIN -кода |
Название вывода |
Описание |
|
3, 4, 5, 6, 12, 13, 14, 15 |
Q.А к Q.ЧАС |
Выходные выводы реестра смены |
|
1, 2 |
A & B. |
Параллельные входные контакты |
|
6, 7 |
CLK |
PIN -контакт часов |
|
9 |
CLR |
Прозрачная булавка |
|
7 |
VSS |
Земля |
|
14 |
Венчурной |
Напряжение питания - 5 В, 10 В, 15 В |
|
Особенность |
Описание |
|
Тип |
8-битный, параллельный регистр смены серийного сериала |
|
Рабочее напряжение |
3v до 18 В. |
|
Напряжение питания - макс. |
5,25 В. |
|
Время задержки распространения |
25 нс |
|
МаксимумТактовая частота |
36 МГц |
|
Диапазон рабочей температуры |
0 ° C до +70 ° C. |
|
Часы функция |
Полностью буферные часы |
|
Типы пакетов |
16-контактный PDIP, GDIP, PDSO |
|
Имя |
Тип |
|
74LS379 |
Quad Parallel Shift Register |
|
4014 |
4 -битный реестр статического сдвига |
|
CD4035 |
8 -битный регистр смены |
|
74LS323 |
8 -битный регистр смены/хранения |
|
74LS166 |
8 -битный регистр смены |
|
74HC595 |
Двойной 4 -битный статический регистр |
|
74LS299 |
8 -битный регистр смены/хранения |
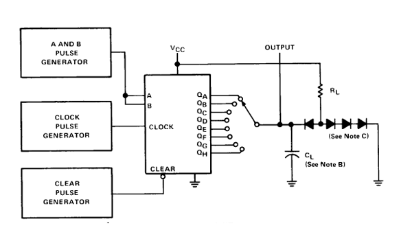
Реализация SN74LS164 Расширяет возможности систем ввода/вывода, управляемых микроконтроллером, предоставляя надежный вариант для приложений цифровой электроники.Этот гибкий 14-контактный чип оснащен 4 входом и 8 выводами и подключениями к мощности и заземлениям, что позволяет интегрировать в широкий спектр конструкций схемы.Связь с микроконтроллером облегчена через 4 важных линии: часы, прозрачные и две входные линии (A & B).Входы A и B работают в качестве типичного и затвора, обеспечивая логический высокий выход, когда оба входа получают 5 вольт, повышая точность управления сигналом.Сброс регистра сдвига с помощью прозрачного вывода является окончательным решением для приложений, нуждающихся в последовательной обработке данных.
Когда проекты требуют многочисленных периферических соединений, таких как сенсорные сети или сложные системы управления, SN74LS164 оказывается полезным при расширении контактов ввода/вывода.Его приложение раскрывает инновационные стратегии для оптимизации пространства и ресурсов, в основном в компактных настройках.Способность чипа управлять несколькими выходами из ограниченных входов повышает эффективность работы, представляя путь к оптимизированной конструкции схемы при сохранении функциональности.
Сохранение целостности сигнала является серьезной при включении SN74LS164 в электронные схемы.Точность времени, достигнутая с помощью тщательного управления тактовым сигналом, гарантирует синхронизацию всего системы.Эффективно используя часовую линию, реализованы точные временные последовательности, минимизируют ошибки и поддерживая надежную периферическую связь.Поддержание контроля над входами AND A и B -B, лежащих в основе надежных выходов, динамических в сценариях, требующих выдающейся надежности.

В ландшафте технологий интегрированная цепь SN74LS164 появляется как универсальный компонент с разнообразной полезностью в различных секторах.
Счет механизмов
В мире контр -дизайна SN74LS164 выделяется.Его искусственность в управлении существенными объемами данных оптимизирует подсчет приложений, обнаруживая актуальность в цифровых часах и частотных счетчиках.Вы можете опираться на его точность и последовательность, когда точность не подлежит обсуждению.
Хранение и передача данных
SN74LS164 значительно расширяет возможности хранения и передачи данных в регистрах, включая арифметические подразделения и регистры смены.Его роль в вычислениях распространяется на оптимизацию управления и обработки данных, демонстрируя устройство в качестве канала для повышения производительности в компьютерных архитектурах.Это отражает практическое понимание оперативной оптимизации на различных устройствах.
Преобразование данных
Развитие между последовательными и параллельными форматами данных становится плавным с SN74LS164, поддерживая различные протоколы связи.Эта гибкость соответствует развивающимся требованиям современных цифровых систем, освещая адаптивность технического дизайна и продвигая прогресс в технологиях связи.
Системы генерации и управления последовательностями
В запутанном танце генерации последовательностей SN74LS164 обеспечивает точность и непоколебимую стабильность, полезную для синхронизации в управляющих цепях.Его мастерство в создании стабильных последовательностей согласуется с практическими потребностями в ПЛК и процессах автоматизации, где время и порядок повышают функциональность.
Преобразование кода
SN74LS164 лежит в основе процессов преобразования кода с помощью изящества, быстро переживая между форматами данных для размещения различных стандартов кодирования.Эта возможность выравнивает технологические решения с практическими различиями в универсальной адаптивности, удовлетворяя различные экологические требования.

Пожалуйста, отправьте запрос, мы ответим немедленно.
на 2024/12/20
на 2024/12/20
на 8000/04/18 147761
на 2000/04/18 111984
на 1600/04/18 111351
на 0400/04/18 83743
на 1970/01/1 79538
на 1970/01/1 66948
на 1970/01/1 63087
на 1970/01/1 63028
на 1970/01/1 54092
на 1970/01/1 52171