

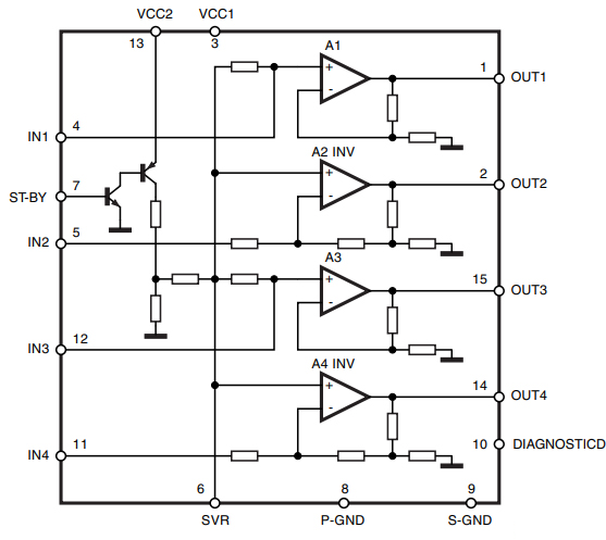
|
N ° |
Имя |
Тип |
Функция |
|
1 |
Out1 |
ВНЕ |
Выход канала 1 |
|
2 |
Out2 |
ВНЕ |
Выход канала 2 |
|
3 |
VCC1 |
Пвер |
Источник питания |
|
4 |
В 1 |
В |
Вход канала 1 |
|
5 |
В 2 |
В |
Вход канала 2 |
|
6 |
SVR |
В |
Отказ от напряжения подачи |
|
7 |
Святой |
В |
Управляющий штифт в режиме ожидания |
|
8 |
P-gnd |
Пвер |
Силовая земля |
|
9 |
S-GND |
Пвер |
Сигнал земля |
|
10 |
Диагностика |
ВНЕ |
Диагностика вывод |
|
11 |
Внедорожник |
В |
Вход канала 4 |
|
12 |
Внедорожник |
В |
Вход канала 3 |
|
13 |
VCC2 |
Пвер |
Источник питания |
|
14 |
Out4 |
ВНЕ |
Выход канала 4 |
|
15 |
Out3 |
ВНЕ |
Выход канала 3 |


А STA540 Усилитель инкапсулируется в 15-контактный пакет Multiwatt Ecopack® без Pb.Этот экологичный дизайн придерживается стандартов ROHS, иллюстрируя приверженность устойчивости в электронных компонентах.Его природа без свинца уменьшает экологическое воздействие, повторяя сдвиг электроники в сторону зеленых технологий.
STA540 имеет встроенные системы короткого замыкания и тепловой защиты, повышая надежность за счет защиты от нерегулярных рабочих условий.Тепловая защита автономно обрабатывает перегрев, что поддерживает стабильность производительности.Таким образом, вы можете направить их усилия на инновации, а не беспокоиться о рисках неудачи.В сочетании с этими гарантиями диагностические возможности усилителя предлагают быстрое обнаружение неисправности, способствуя сокращению времени простоя и оптимизации производительности.Эффективное устранение неполадок различает незначительные неудачи и значительные операционные перерывы.
С пониманием практического опыта в области дизайна электроники, STA540 широко используется в аудио приложениях, где активность ясности и надежность.Его надежность делает его фаворитом как для профессиональных аудиосистем, так и для потребительских продуктов.Предпочтение таким надежным компонентам иллюстрирует тенденцию к продуктам, которые обещают долговечность и эффективную производительность.Следуя стандартам ROHS, STA540 отмечает прогресс в снижении опасных веществ в электронике.Этот переход сокращает ущерб для окружающей среды и подчеркивает этическое обязательство по устойчивому развитию, резонируя с социальными ценностями, которые приоритет сохранению и ответственности.

|
Тип |
Параметр |
|
Статус жизненного цикла |
Активный (последний обновлен: 7 месяцев назад) |
|
Время выполнения завода |
6 недель |
|
Контакт |
Олово |
|
Устанавливать |
Через дыру |
|
Монтажный тип |
Через дыру |
|
Пакет / корпус |
Multiwatt-15 (вертикальные, изогнутые и ошеломленные лиды) |
|
Количество булавок |
15 |
|
Рабочая температура |
0 ° C ~ 70 ° C TA |
|
Упаковка |
Трубка |
|
Статус частично |
Активный |
|
Уровень чувствительности влаги (MSL) |
1 (неограниченный) |
|
Количество терминаций |
15 |
|
Код ECCN |
Ear99 |
|
Тип |
Класс AB |
|
Максимальная диссипация власти |
36 Вт |
|
Напряжение - поставка |
8 В ~ 22 В. |
|
Терминальная позиция |
Зигзаг |
|
Количество функций |
1 |
|
Терминал |
1,27 мм |
|
Базовый номер детали |
STA540 |
|
Подсчет штифтов |
15 |
|
Вывод типа |
2-канальный (стерео) или 4-канальный (квадроцикл) |
|
Операционное напряжение питания |
18В |
|
Поставка напряжения-макс (VSUP) |
22 В |
|
Поставка напряжения мимин (VSUP) |
8 В |
|
Количество каналов |
4 |
|
Рассеяние власти |
36 Вт |
|
Выходная мощность |
34 Вт |
|
Тип поставки |
Одинокий |
|
Пропускная способность |
22 кГц |
|
Усиление напряжения |
26 дБ |
|
Прирост |
26 дБ |
|
Максимальная выходная мощность |
38 Вт |
|
Максимальная выходная мощность x каналы @ нагрузка
|
38W x 2 @ 4 ω;16 Вт x 4 @ 4 ω |
|
Гармоническое искажение |
10% |
|
Импеданс нагрузки |
8 Ом |
|
Функции |
Короткая замыкания и тепловая защита, резервное состояние |
|
Высота |
10,7 мм |
|
Длина |
19,6 мм |
|
Ширина |
5 мм |
|
Достичь SVHC |
Нет SVHC |
|
Радиационное упрочнение |
Нет |
|
Статус ROHS |
ROHS3 соответствует |
|
Свободно привести |
Свободно привести |
|
Особенность |
Подробности |
|
Возможность высокой выходной мощности |
Конфигурации вывода мощности |
|
2x 38 Вт в 4 Ом при 18 В, 1 кГц, 10% THD |
|
|
2x 34 Вт в 8 Ом при 22 В, 1 кГц, 10% THD |
|
|
2x 24 Вт в 4 Ом при 14,4 В, 1 кГц, 10% THD |
|
|
2x 15 Вт в 8 Ом при 16 В, 1 кГц, 10% THD |
|
|
4x 13 Вт в 2 Ом при 15 В, 1 кГц, 10% THD |
|
|
4x 11 Вт в 4 Ом при 18 В, 1 кГц, 10% THD |
|
|
4x 7 Вт в 4 Ом при 14,4 В, 1 кГц, 10% THD |
|
|
Минимальные внешние компоненты |
Нет конденсаторов начальной загрузки, нет ячеек Boucherot, внутренне
Фиксированное усиление 20 дБ |
|
Функция резервной системы |
CMOS совместимы |
|
Нет слышимого поп |
Нет слышимой поп -музыки во время резервных операций |
|
Диагностические учреждения |
Детектор клипа, вывод в детектор короткого замыкания GND,
Вывод в детектор с коротким замыканием, мягкая проверка короткого замыкания при включении,
ПРЕДУПРЕЖДЕНИЕ ТЕРМАЛЬНОГО ОТКРЫТИЯ |
STA540 умело управляет короткими замыканиями в выходах AC/DC.Его прочная конструкция обеспечивает надежную производительность, значительное сокращение простоя.Обработка коротких замыканий является основным для защиты электрических компонентов и продления их продолжительности жизни.Специалисты часто сосредотачиваются на уточнении конструкций цепи, чтобы предотвратить потенциальные нарушения.
STA540 поддерживает мягкий старт во время питания, ограничивая ток запуска и защищается от возможного повреждения системы.Это постепенное увеличение напряжения обслуживает системы, которые чувствительны к резким изменениям.Применение методов мягкого запуска является широко принятым методом, который улучшает стабильность системы и расширяет долговечность.
С тепловыми ограничениями STA540 эффективно предотвращает перегрев.Эти температуры настраивают производительность при повышении температуры, обеспечивая безопасные операции.Вы можете выделить эти стратегии для сохранения целостности устройства, в основном в тепловых средах.Это отражает приверженность безопасности и надежности в инженерии.
STA540 переносит высокое индуктивное напряжение, что делает его способным для силовых задач с различными индуктивными нагрузками.Этот атрибут используется, когда компоненты сталкиваются с напряжением из индуктивных реакций.Вы часто можете включать эти аспекты для поддержания устойчивости и последовательной производительности в условиях смещения нагрузки.
Показывая защиту электростатического разряда (ESD), компоненты STA540 Shields из резких электронных разрядов, которые могут вызвать сбой.Интеграция защиты ESD является основным подходом к поддержанию производительности устройства с течением времени.Как правило, вы можете рассмотреть эти защитные функции полезными для обеспечения долговечности продукта и повышения удовлетворенности клиентов.

|
Часть |
Сравнивать |
Производители |
Категория |
Описание |
|
E-TDA7375AV |
STA540 против E-TDA7375AV |
ST Microelectronics |
Аудио усилители |
Усилитель IC 2Channel (стерео) или 4 -х канал (квадроцикл) класс
AB 43W x 2 @ 4 Ом;12 Вт x 4 @ 2 Ом 15-мультиватт |
|
TDA7375V |
STA540 против TDA7375V |
ST Microelectronics |
Аудио усилители |
Audio Amp-динамик 2CH Stereo/4CH Stereo 40W Class-Ab
15pin (15+Tab) Multiwatt V Tube |
|
TDA7375AV |
STA540 против TDA7375AV |
ST Microelectronics |
Аудио усилители |
Audio Amp -динамик 1CH MONO/2CH Стерео/4CH Stereo 25W
Класс-Аб 15PIN (15+TAB) Multiwatt V Tube |

Stmicroelectronics является выдающимся производителем полупроводников в Европе, созданный в 1987 году посредством интеграции французских и итальянских предприятий.С тех пор его штаб -квартира в Женеве стала центром влияния на глобальную электронику, сидя на пересечении технологических достижений и устойчивых практик.
Преданность компании инновациям демонстрируется за счет существенных инвестиций в исследования и разработки.Принимая во внимание передовые технологии, Stmicroelectronics соответствует различным требованиям рынка, производя компоненты для таких секторов, как автомобильная, промышленная, личная электроника и коммуникационное оборудование.Примечательно, что его шаги в области автомобильной полупроводниковой технологии способствуют созданию более энергоэффективных электромобилей.
Stmicrolectronics подчеркивает устойчивую практику, интегрируя экологически чистые методы в свои производственные процессы.Минимизируя свой углеродный след и выступая за возобновляемые источники энергии, компания согласуется с изменением промышленности в сторону экологической ответственности.Это не только поддерживает его репутацию, но и положительно влияет на сообщества, которые он обслуживает.
STA540 изготовлен для тех, кто ценит аудиосистемы с высокой точностью, в основном, когда желательны долговечности и звука.Разработанный для процветания в сложных условиях, он предлагает встроенные функции защиты, которые обеспечивают устойчивую производительность.Вы обнаружите, что он широко используется в системах домашнего кинотеатра, профессиональном аудиооборудовании и высококачественных настройках динамиков.Его способность производить четкий звук с минимальными искажениями привлекает вас, которые наслаждаются его плавной интеграцией и превосходными слуховыми характеристиками.Отличительным аспектом STA540 является его устойчивость в требовательных сценариях.Будь то в обширных местах или уютных домашних условиях, его механизмы защиты, такие как тепловое отключение и защита короткого замыкания, поддерживают непрерывную работу.Эти особенности помогают уменьшить беспокойство, связанные с внезапными перерывами, особенно во время живых событий или продолжительных периодов использования.
Пожалуйста, отправьте запрос, мы ответим немедленно.
на 2024/10/29
на 2024/10/29
на 8000/04/18 147757
на 2000/04/18 111931
на 1600/04/18 111349
на 0400/04/18 83719
на 1970/01/1 79508
на 1970/01/1 66892
на 1970/01/1 63010
на 1970/01/1 62988
на 1970/01/1 54081
на 1970/01/1 52111