
А STP55NF06 является очень способным N-канальным MOSFET, известным для обработки значительных потоков тока и обеспечения быстрого переключения.Это демонстрирует впечатляющую эффективность из-за его низкого уровня на воздействии.Устройство начинает проводимость с напряжения затвора 10 В и достигает максимальной эффективности при 20 В, позиционируя его в качестве сильного кандидата для эксплуатации мощных нагрузок.Его порог ворот 4V гарантирует, что он хорошо работает с микроконтроллерами, однако он достигает лучших в 10 В, поддерживая непрерывный ток до 27А.Для плавного интеграции с микроконтроллерами, рекомендуется участие схемы драйвера или MOSFET на уровне логического уровня, такого как 2N7002.Похвальная частотная характеристика устройства делает его подходящим для преобразователей DC-DC.
В приложениях с участием MOSFET, таких как STP55NF06, заземление затвора правильно необходимо, чтобы избежать непреднамеренного запуска.Поскольку MOSFET активируются и деактивируются на основе напряжения, управление напряжением мастеринга становится настойчивым.Вы часто можете включать дополнительные защитные меры, такие как Zener Diodes, чтобы стабилизировать напряжение затвора и щит в зависимости от скачков напряжения.
Успешная интеграция с микроконтроллерами требует стратегического развертывания цепей драйверов.Эти схемы рассматривают различия между выходным напряжением микроконтроллера и требованиями затвора MOSFET.В общем подходе используется водителя, изменяющего уровень, чтобы преодолеть этот разрыв, обеспечивая беспрепятственное взаимодействие между компонентами.




|
Особенность |
Спецификация |
|
Тип MOSFET |
N-канал |
|
Непрерывный ток дренажа (ID) |
35а |
|
Импульсный ток слив (ID-пик) |
50а |
|
Слив до источника напряжения разбивки (VDS) |
60 В |
|
Сопротивление источника источника (RDS) |
0,018 Ом |
|
Пороговое напряжение затвора (VGS-TH) |
20 В (макс) |
|
Время подъема |
50 нс |
|
Время осени |
15 нс |
|
Входная емкость (CISS) |
1300 пф |
|
Выходная емкость (COSS) |
300 pf |
|
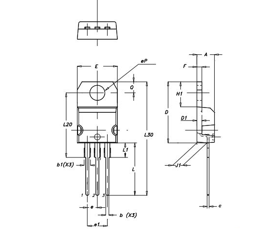
Тип пакета |
До-220 |
Системы электрического рулевого управления в современных транспортных средствах повышают как точность, так и комфорт в вождении.MOSFET STP55NF06 играет замечательную роль в оптимизации использования власти и времени отклика, что способствует этим усовершенствованиям.Драйверы часто сообщают о ощутимом снижении расхода топлива, так как системы EPS выбирают электроэнергию, что значительно влияет на эффективность транспортных средств.
В пределах ABS STP55NF06 обеспечивает быстрый и эффективный переключение, используемый для оптимального управления торможением.Его высокотемпературная устойчивость и быстрое переключение особенно полезны в чрезвычайных ситуациях.Тесты последовательно демонстрируют улучшенную безопасность, предотвращая блокировку колеса, подтверждая ее эффективность.
В системах управления стеклоочистителями STP55NF06 является основным для точных и надежных операций в различных погодных условиях.Его способность обрабатывать переменные нагрузки с минимальными потери мощности обеспечивает эффективную очистку ветрового стекла.Обширные тестирование в разнообразных климатах доказывает свою эффективность в повышении видимости и безопасности водителя.
STP55NF06 управляет двигателями и компрессорами в системах климат -контроля с исключительной эффективностью, что позволяет точно управлять температурой в транспортных средствах.Энергетические возможности этого MOSFET снижают общее энергопотребление транспортных средств.Практические применения демонстрируют свою роль в поддержании комфорта при продлении срока службы батареи.
Системы мощных дверей используют постоянную производительность STP55NF06 для плавных и надежных операций.Долговечность MOSFET в повторных циклах обеспечивает долговечность и сводит к минимуму обслуживание.Полевая обратная связь подчеркивает меньше неудач, что приводит к большей удовлетворенности потребителей и уверенности в автоматизированных дверях.


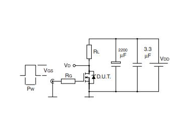
MOSFET STP55NF06 эффективно функционирует с помощью скромных требований напряжения, инициируя операцию около 4 В.Эта функция хорошо соответствует приложениям, требующим более низкого напряжения.При связи с VCC, Gate вызывает проводимость;Заземление останавливает ток.Если напряжение затвора падает ниже 4 В, проводятся.Отставленный резистор, обычно около 10K, гарантирует, что ворота остаются заземленными, когда неактивная надежность укрепления.
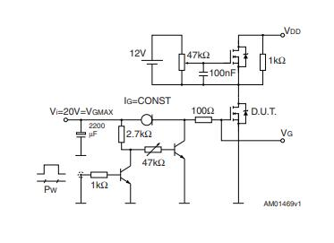
В практических приложениях стабильное управление напряжением затвора становится влиятельным для производительности.В сценариях, требующих точности, интеграция механизмов обратной связи может уточнить операции, позволяя системам поддерживать желаемую функциональность в условиях колеблющихся условий.

Чтобы поддерживать вовлеченные мосфет, затвор подключается к напряжению питания.Если напряжение проскальзывает ниже 4 В, устройство входит в область омической, останавливая проводимость.Отставленный резистор, такой как резистор 10K, стабилизирует цепь, поддерживая заземленные затворы, когда он не активен, снижая риск непреднамеренной активации от внезапных изменений напряжения.
|
Тип |
Параметр |
|
Статус жизненного цикла |
Активный (последний обновлен: 8 месяцев назад) |
|
Время выполнения завода |
12 недель |
|
Устанавливать |
Через дыру |
|
Монтажный тип |
Через дыру |
|
Пакет / корпус |
До 220-3 |
|
Количество булавок |
3 |
|
Масса |
4.535924G |
|
Материал транзистора |
Кремний |
|
Ток - непрерывная дренаж (ID) @ 25 ℃ |
50A TC |
|
Напряжение привода (MAX RDS ON, MIN RDS ON) |
10 В |
|
Количество элементов |
1 |
|
Рассеяние власти (макс) |
110 Вт TC |
|
Отключить время задержки |
36 нс |
|
Рабочая температура |
-55 ° C ~ 175 ° C TJ |
|
Упаковка |
Трубка |
|
Ряд |
Stripfet ™ II |
|
Код JESD-609 |
E3 |
|
Статус частично |
Активный |
|
Уровень чувствительности влаги (MSL) |
1 (неограниченный) |
|
Количество терминаций |
3 |
|
Код ECCN |
Ear99 |
|
Сопротивление |
18 мох |
|
Терминальная отделка |
Матовая олова (SN) |
|
Напряжение - рейтинг DC |
60 В |
|
Текущий рейтинг |
50а |
|
Базовый номер детали |
STP55N |
|
Подсчет штифтов |
3 |
|
Конфигурация элемента |
Одинокий |
|
Операционный режим |
Режим улучшения |
|
Рассеяние власти |
30 Вт |
|
Включить время задержки |
20 нс |
|
Тип FET |
N-канал |
|
Приложение транзистора |
Переключение |
|
Rds on (max) @ id, vgs |
18m ω @ 27,5a, 10 В |
|
Vgs (th) (max) @ id |
4 В @ 250 мкА |
|
Входная емкость (ciss) (max) @ vds |
1300pf @ 25v |
|
Заряд затвора (qg) (max) @ vgs |
60NC @ 10 В. |
|
Время подъема |
50NS |
|
VGS (макс) |
± 20 В. |
|
Время падения (тип) |
15 нс |
|
Непрерывный ток дренажа (ID) |
50а |
|
Пороговое напряжение |
3В |
|
Jedec-95 код |
До-220AB |
|
Веревка к источническому напряжению (VGS) |
20 В |
|
Дренажный ток-ток (ABS) (ID) |
55а |
|
Слив до источника напряжения разбивки |
60 В |
|
Импульсный ток сливного тока (IDM) |
200a |
|
Двойное напряжение питания |
60 В |
|
Номинальные VGS |
3 В |
|
Высота |
9,15 мм |
|
Длина |
10,4 мм |
|
Ширина |
4,6 мм |
|
Достичь SVHC |
Нет SVHC |
|
Радиационное упрочнение |
Нет |
|
Статус ROHS |
ROHS3 соответствует |
|
Свободно привести |
Свободно привести |
|
Номер части |
Производитель |
Устанавливать |
Пакет / корпус |
Непрерывный канатный ток
(ИДЕНТИФИКАТОР) |
Ток - непрерывная утечка
(ID) @ 25 ° C. |
Пороговое напряжение |
Веревка к источническому напряжению (VGS) |
Рассеяние власти |
Power Dissipation-Max |
|
STP55NF06 |
Stmicroelectronics |
Через дыру |
До 220-3 |
50 а |
50a (TC) |
3 В |
20 В |
30 Вт |
110 Вт (TC) |
|
STP65NF06 |
Stmicroelectronics |
Через дыру |
До 220-3 |
60 а |
60a (TC) |
1 V. |
15 В |
110 Вт |
110 Вт (TC)
|
|
STP60NF06L |
Stmicroelectronics |
Через дыру |
До 220-3 |
55 а |
55A (TC) |
2 V. |
25 В |
114 Вт |
114W (TC) |
|
STP60NF06 |
Stmicroelectronics |
Через дыру |
До 220-3 |
60 а |
60a (TC) |
4 В |
20 В |
110 Вт |
110 Вт (TC) |
|
FDP55N06 |
На полупроводнике |
- |
До 220-3 |
- |
60a (TC) |
- |
- |
- |
110 Вт (TC) |

Stmicrolectronics ведет в полупроводниковых решениях, демонстрируя глубокие знания в кремнии и системах.Этот опыт продвигает их вперед в продвижении технологии системы на чипе (SOC), соответствующей современным технологическим достижениям.Их высокоэффективные, энергоэффективные решения для владения кремния, необходимые для различных применений.От потребительской электроники до промышленных устройств эти решения способствуют быстрой эволюции связанных технологий, встречая жажду более умных, устойчивых инноваций.
Stmicroelectronics играет заметную роль в технологии SOC, интегрируя функции в один чип, оптимизируя производительность и сокращая затраты.Это отвечает спросу на эффективную, компактную и универсальную электронику.Автомобильные и IoT -сектора в основном демонстрируют влияние компании на трансформацию отраслей.Сектор полупроводника процветает в непрекращающихся инновациях и адаптации.Такие компании, как Stmicroelectronics, способствуют бесшовной совместимости устройств посредством сотрудничества и интеграции, адаптируясь к достижениям, обеспечивая при этом надежность и производительность.Их адаптивные стратегии и совместный дух предлагают тонкую модель для лучших практик отрасли.
Пожалуйста, отправьте запрос, мы ответим немедленно.
на 2024/10/30
на 2024/10/30
на 8000/04/18 147760
на 2000/04/18 111979
на 1600/04/18 111351
на 0400/04/18 83743
на 1970/01/1 79529
на 1970/01/1 66943
на 1970/01/1 63086
на 1970/01/1 63025
на 1970/01/1 54092
на 1970/01/1 52167