
А TDA7266SA это универсальный класс AB AB Dual Bridge Audio Power усилитель IC, используемый в различных технологиях, таких как материнские платы компьютеров, ЖК-дисплеи, телевизоры и портативные беспроводные устройства.Расположенный в пакете Clipwatt-15, он обеспечивает усиление 26 дБ через свои двойные каналы, включающие в себя резервную речь, немой, короткий замыкание и тепловую защиту.Он легко работает в диапазоне напряжений от 3 В до 18 В.Более внимательный взгляд на функции показывают, что функции TDA7266SA в режиме ожидания и немой Functions полезны для среды, ориентированные на эффективность питания и управление шумом.Включение короткого замыкания и тепловой защиты говорит о ее надежности, способствуя его долговечности в устройствах, где надежность является приоритетом.
• TDA7294V
• TDA7297

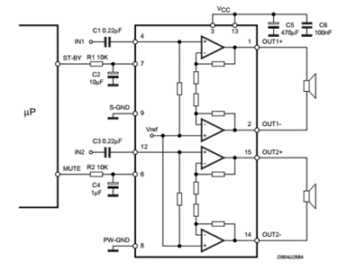
Штифт 1: Положительный выход (слева)
Доставляет обогащенный аудиосигнал в левый канал, предлагая ясность и точность.
Вывод 2: Отрицательный выход (слева)
Работает вместе с PIN 1, чтобы поддерживать гармоничный выход для левой стороны, способствуя превосходству аудио.
Вывод 3: Источник питания
Обеспечивает напряжение для IC, поддержание устойчивой производительности и надежности.
PIN 4: Input (справа)
Мелодии в аудиосигнал, обозначенный для усиления правого канала.Стратегически применяемое экранирование может уменьшить нежелательный шум.
PIN 12: Input (слева)
Функции как шлюз для левого аудио входа, где точность в сопоставлении импеданса повышает производительность.
Питатель 6: Немой
Временно останавливает аудиовыходные выводы плавно, что является преимуществом для переходов во время модификаций соединения.
Питатель 7: Поддерживать
Сохраняет энергию, сохраняя активные схемы основных цепей, что оказывается ценным в устройствах, работающих на ограниченных источниках электроэнергии.
PIN 8/9: Земля
Устанавливает надежный путь для возврата тока, обеспечивая стабильность схемы.Усовершенствованные методы заземления могут предотвратить проблемы сигналов, такие как искажение и гул.
PIN 13: Источник питания
Служит дополнительным входом мощности, выделяя требование для эффективного распределения мощности для смягчения напряжения на схеме.
Питатель 14: Отрицательный выход (справа)
Завершает выходной поток для правого канала, гармонизируя с выводом 15 для достижения сбалансированного производства звука.
PIN 15: Положительный выход (справа)
Выводит изысканный аудиосигнал, обеспечивая бесшовную передачу сигнала в парное оборудование.
|
Продукт
Атрибут |
Значение атрибута |
|
Производитель |
Stmicroelectronics |
|
Пакет / корпус |
Clipwatt-15 |
|
Упаковка |
Трубка |
|
Длина |
19,85 мм |
|
Ширина |
3,2 мм |
|
Высота |
11 мм |
|
Выходная мощность |
7 Вт |
|
Выходной ток |
2 а |
|
Прирост |
26 дБ |
|
Сорт |
Класс-Аб |
|
Коэффициент отклонения источника питания |
56 дБ |
|
Напряжение снабжения |
3 В ~ 18 В |
|
Рассеяние власти |
20 Вт |
|
Рабочая температура |
0 ° C ~ 70 ° C |
|
Монтажный стиль |
Через дыру |
|
Количество каналов |
2 канала |
|
Тип продукта |
Аудио усилители |
Усилитель TDA7266SA имеет фиксированное усиление 26 дБ, поддерживая разнообразный спектр напряжения.В этом диапазоне соответствуют различные приложения, повышая его адаптивность в разных контекстах.При практическом использовании такой спектр позволяет бесшовную интеграцию в универсальные конструкции системы, обеспечивая постоянный выход в различных средах.
Оснащенные обширными защитными механизмами, TDA7266SA защищен от потенциальных сбоев электрических точек.Эти особенности защищаются от рисков, таких как перенапряжение и короткие цирки.Включив эти гарантии, вы можете рассчитывать на устройство для надежного срока действия и продолжительного срока службы.
Управление аудио -выводом является простым с легко активированной функцией отключения от TDA7266SA с помощью управляющего штифта, избегая нежелательного шума.Режим резервного режима создан для снижения энергопотребления, согласуясь с принципами энергоэффективных систем.Этот вдумчивый дизайн поддерживает современные экологические цели и способствует устойчивости.
В стандартных условиях 12 В с нагрузкой 8 Ом TDA7266SA обеспечивает выход 8,0 Вт × 2.При 11 В с той же нагрузкой выход сдвигается до 7W × 2, поддерживая THD 10%.Эти спецификации позволяют ему управлять динамиками с ясностью, подходящими для различных приложений и обеспечивают надежную доставку звука.
Усиление получено с использованием формулы:
![]()
В этом уравнении (RF) представляет резистор обратной связи, а (RI) означает входной резистор.Взаимодействие между (RF) и (RI) допускает точную настройку уровней усиления, реагируя на разнообразные потребности и желания.Выбор значений резистора включает в себя сбалансирование различных факторов.Рассмотрим такие элементы, как толерантность к резисторам, температурные коэффициенты и уровень шума.Эта стратегия поддерживает надежность, даже когда условия колеблются.
Модулирование усиления для разных сценариев требует предвидения.Потенциометры предлагают регулируемые варианты усиления, что делает их идеальными для точных изменений в различных ситуациях.В этой области это обеспечивает быстрый ответ во время тестирования, повышения адаптивности системы и производительности.Инновационные методы, такие как цифровые программируемые усилители усиления (DPGAS), способствуют динамическим изменениям усиления.Эти системы обеспечивают немедленные модификации через цифровые интерфейсы, легко сливаясь с современными технологиями.Такой прогресс означает сдвиг в сторону более адаптируемых и интеллектуальных стратегий проектирования.
В TDA7266SA сложные внутренние цепи активно защищаются от потенциального вреда от коротких замыканий.Постоянно контролируя ток и скачки напряжения, система быстро обращается к аномалиям.Он подчеркивает ценность поддержания такого бдительного надзора, чтобы предотвратить сбои целей, практическое успех этих встроенных защит.
После обнаружения аномалий система может вызвать немедленные защитные меры, такие как выключение или сокращение выходной мощности.Эта вдумчивая стратегия отклика хороша для сохранения целостности как схем, так и докладчиков.В практических условиях этот механизм оказался неоценимым в предотвращении дорогостоящего ремонта и минимизации времени простоя.
Тепловая защита решает проблемы, связанные с чрезмерным теплом.Внедряя этот подход, система обеспечивает операционную последовательность и длительный срок службы.Данные свидетельствуют о том, что эффективное тепловое управление значительно повышает долговечность и надежность электронных компонентов.
Следуя ошибке, перед восстановлением мощности необходимо решать основные причины.Тщательные проверки помогают определить и исправить эти проблемы, предотвращать будущие инциденты и обеспечить плавную работу.Эта практика признана как стандартный подход в поддержании оптимальной производительности электронной системы.
TDA7266SA вносит свой вклад в аудиопроизводство современных телевизоров.Он включает в себя сложную технологию усиления, которая обогащает звуковую ясность и глубину.Удовлетворенность пользователями во время оценки продукта часто зависит от этой точности аудио.
Способный управлять двуканальным звуком, TDA7266SA заметно улучшает звук на ЖК-дисплеях.Эта функция становится очевидной в настройках, где несколько каналов полезны для полноразмерного звука, что последовательно доказывает ее ценность в высококлассных системах отображения.
В беспроводных гаджетах функции TDA7266SA в обработке сигналов, тонко повышая качество звука.Эта согласованность между уровнями объема часто отражает его значение в поддержании бесшовного звука.
TDA7266SA поддерживает превосходный аудиовыход на материнских платах компьютера, обеспечивая ясность и минимальные искажения.Это преимущество служит требованию точного воспроизведения звука, будь то для игр или любых аудио задач.
Чтобы управлять навязчивым «поп-носом», необходим тщательный контроль над резервными и немыми сигналами.Использование микропроцессора для организации последовательности и реализации емкости медленной зарядки эффективно снижает эти звуки.Дизайн системы показывает, что задержки с синхронизацией хороши в предотвращении нежелательных звуков, улучшая общую акустику.

Поддержание низкого сопротивления наземного сопротивления повышает ясность звука в приложениях TDA7266SA за счет минимизации помех и шума.Земные петли создают нежелательный гул, который влияет на верность звука.Конфигурация звездного заземления может решить эти проблемы, уменьшая потенциальные различия между наземными точками.
Стабильное напряжение питания между 3 В и 18 В поддерживает оптимальную производительность.Несоответствия напряжения могут привести к искажению звука или повреждению усилителя.Использование регулирующих органов или стабилизаторов напряжения обеспечивает устойчивые уровни напряжения.Незначительные колебания напряжения часто недооцениваются за их влияние на производительность.
Управление отключением функций отключения соответствующим образом избегает резких прерываний сигнала, которые вызывают всплывающие и клики.Механизмы мягкого начала обеспечивают плавные переходы без акустических нарушений.
Правильное входное и выходное сопротивление сопоставление оптимизирует эффективность передачи сигнала и верность.Несоответствия приводят к размышлениям и потери качества звука.Импедансные мостики или соответствующие трансформаторы могут быть выгодными в сложных настройках.Похваление тонких взаимодействий компонентов схемы часто приводит к повышению производительности звука.
Рассеяние тепла используется для долговечности TDA7266SA.Хитровые или активные системы охлаждения предотвращают перегрев, что является общей причиной отказа.Эффективное тепловое управление продлевает срок службы компонентов, демонстрируя, как проектирование тонкостей может повлиять на долговечность.
Защита электростатического разряда (ESD) повышает устойчивость усилителя против статического повреждения.Защитные диоды или ESD-безопасные материалы защищают чувствительные компоненты.Эта практика, помимо простых мер предосторожности, является неотъемлемой частью повышения надежности и долговечности электронных систем.
TDA7266SA - это двойной усилитель моста, в основном используемый для улучшения аудиосигналов.Это повышает аудиовыход в различных электронных устройствах, повышая четкость и интенсивность звука, напоминающую об усовершенствованиях, исходящих в системах.Знакомство с его функциями позволяет пользовательским приложениям, оптимизируя его использование в определенных контекстах.
Этот IC усиливает обе фазы аудиосигнала, усиливая как положительные, так и отрицательные половины.Это повышает верность звука, уменьшая искажения.Сбалансированное усиление является правильным достижением высококачественного производства, повторяя точные усилия в аудио.
Устройство работает эффективно между 0 ° C до 70 ° C.Этот диапазон обеспечивает постоянную производительность в различных условиях, отражая стратегии теплового управления, которые определяют приоритеты стабильной функции на электронных устройствах.
TDA7266SA поддерживает два независимых аудиоканала, обеспечивая стерео звучание.Эта установка обеспечивает захватывающее через пространственное разделение, сродни методам звуковой сцены, используемых в условиях концерта.
IC оснащен схемой тепловой защиты, предотвращая повреждение путем перезапуска при более безопасных температурах.Это отражает более широкий принцип проектирования в технологии, сосредоточенное на повышении долговечности и долговечности, что похоже на стратегии управления рисками, сохраняя серьезные функции под стрессом.
Пожалуйста, отправьте запрос, мы ответим немедленно.
на 2024/10/1
на 2024/09/30
на 8000/04/18 147757
на 2000/04/18 111931
на 1600/04/18 111349
на 0400/04/18 83718
на 1970/01/1 79508
на 1970/01/1 66881
на 1970/01/1 63010
на 1970/01/1 62973
на 1970/01/1 54081
на 1970/01/1 52107