

|
Штифт № |
Имя |
Описание |
|
1 |
1Out |
Вывод первого операционного усилителя |
|
2 |
1in- |
Инвертирование ввода для первого Op-AMP |
|
3 |
1in+ |
Не инвертирующий ввод для первого операционного усилителя |
|
4 |
VCC- |
Земля |
|
5 |
2in+ |
Не инвертирующий ввод для второго Op-AMP |
|
6 |
2in- |
Инвертирование ввода для второго Op-AMP |
|
7 |
2out |
Вывод второго Op-AMP |
|
8 |
VCC+ |
Напряжение снабжения |



А TL072 Оперативный усилитель выделяется в электронике для его высокоскоростной, низкоквартирной входной конструкции JFET, интегрируя двойные OP-AMP в компактный пакет.Эта архитектура обеспечивает минимальное гармоническое искажение, что делает его идеальным для приложений с высокой точностью, таких как предварительная амплификация аудио.Его способность предоставлять четкие и точные сигналы сделали его одним из основных продуктов в профессиональном аудио оборудовании, где точность и ясность являются основными атрибутами.
TL072, включающий низкий уровень смещения и смещения, предлагает адаптивность по различным конструкциям схемы, от усиления сигнала до фильтрации.Его надежность и гибкость делают его предпочтительным выбором для вас, сосредоточенного на сохранении целостности сигнала в требовательных приложениях.Двойные Op-AMPS в основном эффективны в стереопроизводных настройках и интегрированных аудиосистемах, оптимизируя пространство при расширении функциональности.При тщательной корректировке питания искажение может быть сведено к минимуму дальше, иллюстрируя ее точность и универсальность.
Оперативный усилитель TL072 играет доминирующую роль в аудио-засоревателях, в основном в достижении точности и минимизации искажений для высококачественного опыта прослушивания.Это обеспечивает аудио выходной сигнал с низким шумом и уменьшенным интерферентом, способствуя повышению ясности и верности.Эта техническая изящество удовлетворяет ваше стремление к захватывающему опыту.Кроме того, TL072 позволяет создавать тонкую настройку звуковых параметров, таких как громкость, бас и высокие значения, предлагая адаптированный звуковой профиль, обслуживающий личные предпочтения.
Приложения TL072 выходят за рамки аудиосистем из -за его универсального сравнения напряжения.Он находит эффективное использование в регуляции напряжения, кондиционировании сигнала и аналоговых вычислениях.В системах управления и инструментах TL072 выделяется из -за его точности и адаптивности.Вы можете отдать предпочтение для множества специализированных функций, с его надежностью, играющей роль в предпочтении этого компонента.
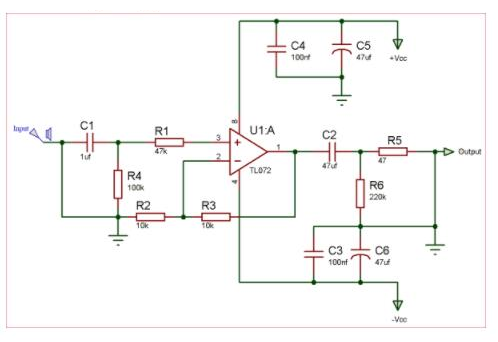
В мире предварительной амплификации аудио, TL072 служит надежным инструментом для повышения качества звука, оставаясь, оставаясь в эфире бюджета.Этот операционный усилитель превосходит свою производительность высшего уровня, обеспечивая аудио с невероятно низким шумом и незначительным искажением после того, как вход связан с выходом.Благодаря его высокому входному импедансу, увеличение значения резистора R4 может повысить производительность за счет снижения пола и искажения шума.С другой стороны, резистор R1 является ключевым для балансировки импеданса, тактика, обычно оттачиваемая в профессиональных конфигурациях аудио, для обеспечения четкой передачи сигнала.
Умышленное внимание к резисторам отрицательной обратной связи R2 и R3 являются основными;Их основная задача включает в себя измерение и тонкую настройку выходных сигналов.Достижение идеального равновесия в их ценностях является сложной задачей: если установить чрезмерное высокое значение, они могут усилить шум;Если слишком низко, они усугубляют искажение.Эта сложная балансировка имеет параллели с тонкими настройками музыкальных инструментов, где незначительные изменения могут глубоко улучшить общую акустику.
Для борьбы с возможными проблемами шума R6 используется для регулирования разряда или стабилизации потока через конденсатор C2.Эффективность этого компонента можно сравнить с мастерскими корректировками звукового инженера, чтобы сохранить чистоту сигнала во время живых выступлений.
Схема применения


|
Особенность |
Описание |
|
Низкое энергопотребление |
Эффективная работа с минимальным использованием энергии. |
|
Токи ввода и смещенные токи |
Оптимизирован для низкого ввода и смещения токов для
точные приложения. |
|
Защита короткого замыкания |
Встроенная защита от выходных коротких замыканий. |
|
Захватка бесплатная операция |
Обеспечивает стабильную работу без проблем. |
|
Двойной Op-AMP IC |
Содержит два операционных усилителя в одном пакете IC. |
|
Высокий входной импеданс |
Облегчает взаимодействие с высокими источниками импеданса. |
|
Внутренняя частота компенсация |
Обеспечивает стабильную работу в широком диапазоне условий. |
|
Широкий диапазон напряжения |
Поддерживает широкий общий режим (до VCC+) и дифференциал
Диапазон напряжения. |
• LM358
• NE5532
• OPA827

Stmicrolectronics отличает себя как ведущее сущности в полупроводниковом доминировании, получая восхищение своими новаторскими достижениями в широком спектре микроэлектроники.Компания искусно использует свои обширные ноу-хау в области кремния, исключительного мастерства производства и хорошо выбранных стратегических альянсов для развития прогресса в технологиях системы на чипе (SOC).По мере того, как рынок быстро развивается и появляются тенденции сближения, решение этих сдвигов становится динамической задачей.Постоянные инвестиции компании в исследования и разработки повышают свои возможности для изобретения и поддерживают свои позиции в отраслевой иерархии.Поклонники промышленности часто признают, что слияние технических навыков и проницательных рыночных знаний являются факторами в их достижениях.В постоянной технологической среде способность адаптировать и предвидеть будущие тенденции оказывается существенной выгодой.
Триумф STMicroelectronics замысловато связан с его глубоким командованием кремния.Этот глубокий опыт прокладывает путь для создания решений, которые являются эффективными и искусными для удовлетворения различных промышленных требований.Вы можете распознать ценность точности и надежности, атрибуты Stmicroelectronics постоянно поддерживаются.Вливая передовые материалы и оптимизируя методологии производства, компания не только повышает функциональность своих предложений, но и поощряет инновации посредством межсекторного сотрудничества в области технологических достижений.
Эта таблица содержит организованный обзор TL072CNS. Технические характеристики и атрибуты, наряду с информацией о соответствии.
|
Тип |
Параметр |
|
Устанавливать |
Через дыру |
|
Монтажный тип |
Через дыру |
|
Пакет / корпус |
8-DIP (0,300, 7,62 мм) |
|
Количество булавок |
8 |
|
Пакет устройства поставщика |
8-Dip |
|
Масса |
4.535924G |
|
Количество элементов |
2 |
|
Рабочая температура |
0 ° C ~ 70 ° C. |
|
Упаковка |
Трубка |
|
Статус частично |
Устаревший |
|
Уровень чувствительности влаги (MSL) |
Неограниченный |
|
Максимальная рабочая температура |
70 ° C. |
|
МИН рабочая температура |
0 ° C. |
|
Базовый номер детали |
TL072 |
|
Операционное напряжение питания |
18В |
|
Количество каналов |
2 |
|
Количество схем |
2 |
|
Максимальное напряжение снабжения |
36 В |
|
Мин напряжения питания |
6 В |
|
Эксплуатационный ток снабжения |
4 мА |
|
Номинальный ток снабжения |
5 мА |
|
Выходной ток |
40 мА |
|
Ток - поставка |
4 мА |
|
Мин входное напряжение |
12 В |
|
Степень скорости |
16 В/мкс |
|
Тип усилителя |
J-fet |
|
Общий коэффициент отклонения режима (CMRR) |
70 дБ |
|
Ток - входной смещение |
20pa |
|
Максимальное входное напряжение |
15 В |
|
Напряжение - подача, одно/двойной (±) |
6 В ~ 36 В ± 3 В ~ 18 В |
|
Выходной ток на канал |
40 мА |
|
Входное напряжение (VOS) |
3 мВ |
|
Пропускная способность |
3 МГц |
|
Получить продукт полосы пропускания |
4 МГц
|
|
Усиление напряжения |
106.02db |
|
Напряжение - входное смещение |
3 мВ |
|
Максимальное напряжение двойного питания |
18В |
|
Мин двойное напряжение питания |
3В |
|
Двойное напряжение питания |
± 15 В. |
|
Количество усилителей |
2 |
|
Высота |
4,95 мм |
|
Длина |
10,16 мм |
|
Ширина |
7,11 мм |
|
Достичь SVHC |
Нет SVHC |
|
Радиационное упрочнение |
Нет |
|
Статус ROHS |
ROHS3 соответствует |
|
Свободно привести |
Свободно привести |
Пожалуйста, отправьте запрос, мы ответим немедленно.
Чтобы выполнить полный анализ TL072CP, инициируйте путем консультации с листами данных для точных конфигураций PIN.Правильное измерение напряжений постоянного тока является доминирующим;Поместите черный зонд на шасси для заземления и последовательно нанесите красный зонд на выводе 8 (V+ Supply) и PIN 4 (V-поставка).Этот метод закладывает основу для раскрытия любых потенциальных аномалий.Более того, интеграция генератора функций вместе с осциллографом позволяет изучить реакцию усилителя на входящие сигналы, что дает более глубокое понимание его атрибутов производительности и удовлетворяя врожденное любопытство по всестороннему изучению дизайнерских различий.
В мире дизайна аналоговых схем OP-AMPS становятся универсальным ресурсом благодаря их адаптивности.Используя отрицательную обратную связь, вы можете скорректировать такие факторы, как усиление и импеданс через внешние компоненты, смягчая зависимость от неотъемлемых несоответствий OP-AMP.Эта гибкость сияет во множестве приложений, начиная от аудиоустройств до управления механизмом, согласуясь с стремлением поддерживать высокие стандарты производительности в различных условиях.
Стандартные OP-AMPS, как правило, источны или токи погружения от 30 до 40 мА, хотя определенные варианты поддерживают до 100 мА или выше.Те, у кого более высокий результат, могут предоставить более 1000 мА, удовлетворяя потребности приложений, требующих существенного тока, таких как усиление мощности.Установка этих спецификаций помогает выравнивать Op-AMPS с подходящими приложениями, не обеспечивая ни неадекватную силу, ни чрезмерное стремление, а также удовлетворение технического и эмоционального удовлетворения, полученного из оптимальной функциональности проектирования.
Эти операционные усилители выделяются своей скоростью, объединяя высоковольтный JFET и биполярные транзисторы.Общие характеристики, такие как высокие показатели езды и низкие токи ввода, делают их привлекательными для приложений, требующих точной обработки сигналов.Незначительные различия в спецификации между моделями могут привлекать уникальные предпочтения, позволяя каждой модели удовлетворить конкретные операционные требования и повторять разнообразие вашего выбора в альтернативах дизайна.
В серии TL072 используются высокоскоростные JFET, обеспечивая пиковую производительность с минимальным входным смещением и токами смещения, оптимизируя эффективность в разных приложениях.Их включение является ключом к обеспечению превосходного импеданса ввода и быстрого переключения, востребованных как в усилителях как аудио, так и в инструментах.Решение об использовании JFET представляет собой сбалансированный подход между инженерными потребностями и соображениями производства, отражающий пересечение рациональности и творчества в техническом принятии решений.
Серия TL07X достигает удивительно низкой общей суммы гармонических искажений (THD) всего 0,003%, поддерживая минимальные гармонические помехи в приложениях аудио.Эта беспрецедентная ясность звука в сочетании с емкостью скорости нажатия 13 В/мкс подтверждает склонность серии для высококачественных аудиосистем.Посвящение низкому искажению отражает коллективные амбиции в области достижения превосходной верности воспроизведения звука, резонируя с вашими ожиданиями в отношении чистоты и превосходства.
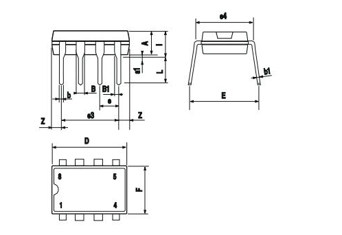
Понимание функциональности PIN -кода TL072X является необходимым для эффективной интеграции цепи и надежного конструкции.Инвертирующие входы (1 дюйм-и 7 дюймов-) регулируют фазу сигнала, в то время как не инвертирующие входы (4 в+ и 6 в+) принимают прямые и вспомогательные сигналы соответственно.Выходы (2 Out и 8 Out) обеспечивают усиленные сигналы и поддерживают альтернативную маршрутизацию сигнала.Контакты 5 и 10 помечены как NC (без подключения), упрощая планировку печатной платы.Выводы источника питания, 9 VCC+и 10 VCC - поддерживают стабильность цепи и обеспечивают необходимые положительные и отрицательные рельсы.Знакомство с этими ролями повышает эффективность схемы и обеспечивает надежную работу, отражая структурированный подход, необходимый для проектирования.
на 2024/11/22
на 2024/11/22
на 8000/04/18 147757
на 2000/04/18 111931
на 1600/04/18 111349
на 0400/04/18 83718
на 1970/01/1 79508
на 1970/01/1 66881
на 1970/01/1 63010
на 1970/01/1 62973
на 1970/01/1 54081
на 1970/01/1 52107