
А IR2110 является расширенным высоковольтным водителем IC, адаптированным для управления выключателями с высокими и низкими сторонами в мостовых цепях, таких как конфигурации низкого моста и полустака.Этот высокоскоростный Драйвер IC обеспечивает отдельные низкие и высокие выходы, способствуя совместимости со стандартными уровнями CMO и логикой LSTTL.Показывая надежную технологию CMOS-иммунных CMOS HVIC и защелки, выдерживает требовательную эксплуатационную среду, поддерживая диапазон напряжений от 10 до 20 В с пиковым выходным током 2,5А и током поставок 340 мкА, что делает его подходящим для различных мощных мощных.переключение задач.Проверенные методы проектирования подчеркивают баланс между производительностью и долговечностью этих приложений.
Промышленность и в автомобильных секторах IR2110 предпочитает свою устойчивость в сложных условиях, обеспечивая стабильную производительность на фоне колебаний мощности.Практическое понимание показывает, что включение этого драйвера часто снижает скорость отказов компонентов, повышая как долговечность, так и надежность сложных систем.
Высокоскоростные возможности IR2110 являются серьезными в приложениях, требующих быстрого и точного переключения, таких как системы возобновляемых источников энергии.В солнечных инверторах Swift переключение повышает эффективность преобразования энергии, ключевая для оптимизации урожайности энергии.По мере продвижения технологий, для соответствия новым стандартам производительности необходима непрерывная адаптация компонентов, таких как IR2110, подчеркивая роль инноваций и стратегического предвидения в электронном дизайне.

|
PIN -код |
Название вывода |
Описание |
|
1 |
LO |
Выходной штифт водителя водителя с низким уровнем затвора. |
|
2 |
Компонент |
Возвратный путь для конфигурации с низкой стороной. |
|
3 |
Венчурной |
Пингана питания для низкой стороны. |
|
4, 8, 14 |
Северо -запад |
Не подключенные булавки. |
|
5 |
ПРОТИВ |
Обратный путь с плавающей запятой для привода с высокой стороной. |
|
6 |
VB |
Плавучий пик для подачи, используемый для привода на высоком уровне. |
|
7 |
Хо |
Выходной сигнальный штифт, используемый для MOSFET на высокой стороне. |
|
9 |
Vdd |
+5 В пинку питания.Напряжение должно быть 5 В;используя ниже 4 В.
не может предоставить необходимый результат. |
|
10 |
Хит |
Вход сигнала ШИМ используется для привода высокого уровня. |
|
11 |
Сд |
Выключаемый штифт используется для автоматического выключения системы. |
|
12 |
Линейный |
Вход сигнала ШИМ для привода с низким уровнем. |
|
13 |
VSS |
Пин GND питания. |
|
Функция/спецификация |
Подробности |
|
Количество булавок |
14 |
|
Типы пакетов |
PDIP, SOIC |
|
DV/DT Immunity |
Да |
|
Под блокировкой напряжения |
Доступно для двух каналов |
|
Тип ввода |
Снизить входные данные CMOS Schmitt |
|
Логика выключения |
Край, вызванный циклом по циклу |
|
Задержка распространения |
Соответствует обоим каналам |
|
Входные/выходные фазы отношения |
Выходы находятся в рамках фазы по входам |
|
Логическая совместимость |
Совместим с логикой 3,3 В |
|
Диапазон подачи ворот |
10 В - 20 В |
|
Логический диапазон подачи |
3,3 В - 20 В |
|
Земля смещения |
Логика и мощность заземления ± 5 В |
|
Выходной ток |
2.5 а |
|
Диапазон подачи напряжения |
10 В - 20 В |
|
Время подъема |
35 нс |
|
Время осени |
25 нс |
|
Время задержки включения (макс) |
120 нс |
|
Время задержки отключения (мин) |
94 нс |
|
Эксплуатационный ток |
340 мкА |
|
Эквивалентные драйверы MOSFET |
MIC4608, UCC27714В FAN7392 |
В пределах конфигураций полустака IR2110 обеспечивает точную обработку как с высокими, так и с низкими сторонами.Этот IC является доминирующим в системах, которые требуют тщательного управления питанием и повышенной эффективности.Помимо его роли, он отражает намерение пользователя гармонизировать поток энергетики с рабочими требованиями.

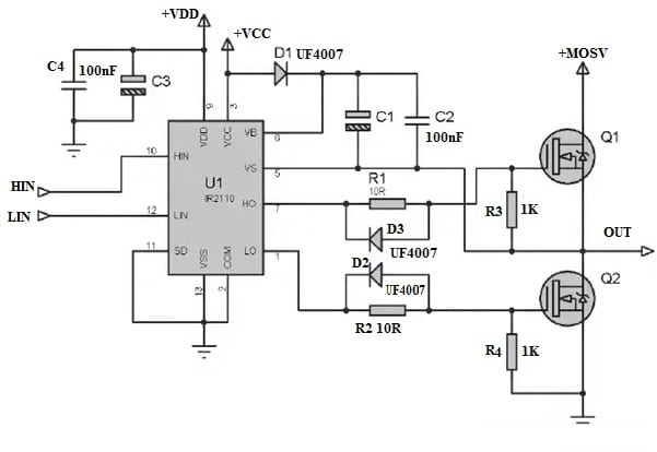
Цепь драйвера MOSFET IR2110 включает в себя диоды, конденсаторы и МОП -ф.Эти компоненты образуют основу схемы начальной загрузки, захватывая сущность поддержания соответствующих напряжений затвора.Их интеграция изображает приверженность усовершенствованию распределения энергии.
• Схема начальной загрузки и динамика конденсаторов: Схема начальной загрузки служит сердцебиением эффективных установок моста, что позволяет циклам заряда конденсатора.Этот деликатный баланс напряжений активен для функциональности затвора MOSFET, превращая условную конструкцию в эксплуатационную реальность.Экспериментирование в значениях конденсаторов на основе конкретных различий в цепи - это исследование оптимизации производительности.
• Быстрое поведение переключения: Diodes вылетели быстрые пути разряда, которые обходят резисторы затвора, значительно сокращая интервалы отключения MOSFET.Эта характеристика ценится в высокопроизводительных контекстах, поскольку она удовлетворяет необходимости быстрых переходов, резонируя с стремлением к скорости в электронных коммуникациях.
• Резисторы с воротами: Выступая в качестве молчаливых опекунов, резисторы от ворот к источникам предотвращают случайное запуск MOSFET от шума или проблем с плавающими воротами.Вдумчиво выбранные и стратегически расположенные, эти резисторы укрепляют целостность системы, отражая философию дизайна, которая осторожно отстает от внешних влияний.
IR2110 играет важную роль в повышении эффективности энергии во время высокоскоростной переключения, в основном для моторных дисков, инверторов и систем, требующих быстрых ответов.Его компетентность в управлении операциями по переключению Swift сводит к минимуму потерю энергии, что способствует повышенной эффективности.Суммально используя этот компонент, вы сообщаете о заметных успехах в надежности и производительности системы, особенно в промышленных средах, где точность высоко ценится.
Замечательным атрибутом IR2110 является его сильная электрическая изоляция, Adept при экранировании чувствительных входных цепи от потенциально вредных мощных выходных напряжений.Эта функция играет важную роль в защите хрупких электронных деталей от скачков напряжения и нарушений, тем самым продлевая эксплуатационную жизнь системы.Вы можете часто использовать этого драйвера в своих проектах для повышения мер безопасности и более низких долгосрочных усилий по техническому обслуживанию.
IR2110 превосходит при обработке как полуботажных, так и полных настройки, облегчая плавную двунаправленную регулирование энергии, которая требуется передовой электроникой.Эта гибкость поддерживает широкий спектр приложений, включая двигательные двигатели в электромобилях и сложную потребительскую электронику.Вы можете отметить, что его универсальность значительно упрощает процессы проектирования при сохранении конкурентных уровней производительности.
В приложениях управления двигателем IR2110 обеспечивает подробную модуляцию скорости и направления двигателя.Его быстрое переключение обеспечивает тщательный контроль, полезный для таких приложений, как робототехника, которые требуют точных моторных действий.За прошедшие годы было отмечено, что интеграция этого драйвера дает плавную работу и повышает эффективность, помогая в продвижении технологий автоматизации.
При переключении источников питания IR2110 играет важную роль в надежном управлении питанием, обеспечивая стабильную доставку энергии в различных контекстах.Его роль в конструкциях питания связана с улучшением регулирования нагрузки и эффективности.Вы можете использовать способности IR2110 могут привести к превосходным результатам производительности и энергоэффективности, подчеркивая его влияние на современную электронику.
Пожалуйста, отправьте запрос, мы ответим немедленно.
на 2024/12/16
на 2024/12/15
на 8000/04/18 147758
на 2000/04/18 111946
на 1600/04/18 111349
на 0400/04/18 83722
на 1970/01/1 79508
на 1970/01/1 66916
на 1970/01/1 63072
на 1970/01/1 63012
на 1970/01/1 54081
на 1970/01/1 52141