
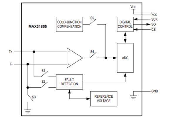
А MAX31855 действует как сложная связь между термопарами и цифровыми системами, включающая 14-битную АЦП со встроенной компенсацией холодного соединения.Это повышает точность мониторинга температуры, беспрепятственно соединяясь с микроконтроллерами (µC).Различные версии размещают различные типы термопары, идентифицируемые по суффиксам, таким как MAX31855K.
MAX31855 обрабатывает сигналы термопары для совместимости ADC, сводя к минимуму помехи шума.Он компенсирует изменение температуры окружающей среды, выравнивая тепловое напряжение до эталона 0 ° C.Для Thermocouples K-типа напряжение сдвигает приблизительно 41 мкВ/° C, выраженное как
Vout = (41,276 мкВ/° C) x (tr - tamb)
Каждый тип термопары демонстрирует различные признаки, требующие корректировки для решения их нелинейных производительности.
Этот компонент выявляет различия в температуре в термопаре соединениях, управляя им с компенсацией холодной соединения, синхронизируя его внутреннюю температуру от контроля.Включая эту температуру в необработанные данные термопары, он дает точные показания «горячего соединения».Размещение устройства стратегически, поэтому холодный соединение и MAX31855 имеют одинаковые температуры, обогащают согласованность измерения.Вы часто можете позиционировать это в настройках со стабильными температурами, оценивая надежность, которую она приносит тем, кто глубоко инвестирует в различия термических измерений.




|
Особенность |
Описание |
|
Интеграция сокращает время дизайна |
Снимите стоимость системы за счет упрощения процесса проектирования. |
|
14-битный преобразователь разрешения 0,25 ° C |
Обеспечивает высокую точность измерения температуры. |
|
Интегрированная компенсация в холодном соединении |
Автоматически компенсирует температуру холодного соединения. |
|
Поддерживает несколько типов термопары |
Совместим с K-, J-, N-, T-, S-, R- и E-Type
термопары. |
|
Обнаружение шорт термопары |
Обнаружает шорты в GND или VCC, улучшая систему
надежность. |
|
Открытое обнаружение термопары |
Определяет, когда термопару отключена. |
|
Совместимость интерфейса интерфейса микроконтроллера |
Легко взаимодействует с большинством микроконтроллеров. |
|
SPI-совместимый интерфейс |
Простой интерфейс SPI только для чтения для простых данных
коммуникация. |
Вот таблица, основанная на предоставленных спецификациях для максимальной интегрированной MAX31855TASA+.
|
Тип |
Параметр |
|
Время выполнения завода |
6 недель |
|
Монтажный тип |
Поверхностное крепление |
|
Пакет / корпус |
8 SOIC (0,154, ширина 3,90 мм) |
|
Поверхностное крепление |
ДА |
|
Количество булавок |
8 |
|
Масса |
506.605978mg |
|
Рабочая температура |
-40 ° C ~ 125 ° C. |
|
Упаковка |
Трубка |
|
Опубликовано |
2013 |
|
PBFREE CODE |
ДА |
|
Статус частично |
Активный |
|
Уровень чувствительности влаги (MSL) |
1 (неограниченный) |
|
Количество терминаций |
8 |
|
Код ECCN |
Ear99 |
|
Тип |
Термопару в цифровой преобразователь |
|
Терминальная позиция |
Двойной |
|
Терминальная форма |
Крыло Печата
|
|
Пиковая температура отвоз (CEL) |
НЕ УКАЗАН |
|
Количество функций |
1 |
|
Напряжение снабжения |
3,3 В. |
|
Терминал |
1,27 мм |
|
Время @ Пиковой температуру (я) |
НЕ УКАЗАН |
|
Базовый номер детали |
MAX31855 |
|
Подсчет штифтов |
8 |
|
Квалификационный статус |
Не квалифицирован |
|
Вывод типа |
Цифровой |
|
Операционное напряжение питания |
3,3 В. |
|
Интерфейс |
SPI |
|
Максимальное напряжение снабжения |
3,6 В. |
|
Мин напряжения питания |
3В |
|
Эксплуатационный ток снабжения |
900 мкА |
|
Тип ввода |
Термопара (множественная) |
|
Поставка тока MAX (ISUP) |
1,5 мА |
|
Разрешение |
1,75 б |
|
Длина |
4,9 мм |
|
Высота сидя (максимум) |
1,75 мм |
|
Ширина |
3,9 мм |
|
Достичь SVHC |
Неизвестный |
|
Статус ROHS |
ROHS3 соответствует |

|
Номер части |
Описания |
Производитель |
|
MAX318555NASA+Схемы сигналов |
Аналоговая схема, 1 Func, PDSO8, ROHS COMPARINT, SOP-8 |
Максимальные интегрированные продукты |
|
Номер части |
Производитель |
Пакет / корпус |
Количество булавок |
Количество терминаций |
PBFREE CODE |
Статус ROHS |
Упаковка |
Терминальная позиция |
|
MAX31855TASA+ |
Максимальный интегрирован |
8 Soic (0,154, 3,90 мм) |
8 |
8 |
Да |
ROHS3 соответствует |
Трубка |
Двойной |
|
TC4427EOA |
Технология микрочипа |
8 Soic (0,154, 3,90 мм) |
8 |
8 |
Да |
ROHS3 соответствует |
Трубка |
Двойной |
|
TC7662BCOA |
Технология микрочипа |
8 Soic (0,154, 3,90 мм) |
8 |
8 |
Да |
ROHS3 соответствует |
Трубка |
Двойной |
|
MCP1404-E/SN |
Технология микрочипа |
8 Soic (0,154, 3,90 мм) |
8 |
8 |
Да |
ROHS3 соответствует |
Трубка |
Двойной |



Влияние передовых систем в промышленных контекстах заключается в повышении производительности и оптимизации.Автоматизация, аналитика данных и IoT являются неотъемлемой частью этих достижений.Примечательным аспектом является внимание к прогнозирующему обслуживанию, использующему машинное обучение для предотвращения сбоев.Например, фабрики в настоящее время используют датчики для постоянного контроля здоровья оборудования, предоставляя понимание, которые предотвращают неожиданные сбои.Преобразование умных заводов переопределила отраслевые подходы к инновациям и адаптации на рынке.
Сегодняшние домашние приборы более взаимосвязаны, играя роль в развивающемся ландшафте умного дома.Подчеркивая энергоэффективность и комфорт, они используют, чтобы понять привычки и оптимизировать настройки.Фактические холодильники, предупреждающие вас об истечении предметов или стиральных машинах, калибрующих использование воды в зависимости от размера нагрузки.Эти инновации улучшают удобство при поддержке устойчивой жизни.Движение к экологичным технологиям отражает социальные ценности внимательного потребления.
Системы отопления, вентиляции и кондиционирования воздуха вносят значительный вклад в качество окружающей среды в помещении.Современные устройства HVAC используют умные термостаты и датчики для регулировки температуры в зависимости от занятости и погоды, улучшая как комфорт, так и энергопотребление.Растущая интеграция возобновляемых источников энергии, таких как солнечные батареи, подчеркивает движение к сокращению выбросов углерода.Инновации в воздушной фильтрации также участвуют в улучшении качества воздуха и поддержке здоровья посредством профилактических мер.Фокус эффективности в системах HVAC выравнивает стремление к комфорту с целью управления окружающей средой.
|
Тип пакета |
Код пакета |
Сбросьте нет. |
Земля нет. |
|
8 так |
S8#4 |
21-0041 |
90-0096 |
Maxim Integrated, в настоящее время является основной частью аналоговых устройств, приносит исключительную экспертизу в аналоговых и смешанных интегрированных цепях.Преданность компании таким секторам, как автомобильная, промышленная и коммуникация, позиционировала ее как выдающуюся организацию в этих областях.
Их разнообразные продукты включают решения для управления питанием, передовые датчики и надежные микроконтроллеры.Эти предложения направлены на повышение эффективности и функциональности, удовлетворяя сложные потребности современных электронных систем.Например, точность в обработке данных датчиков играет важную роль в функциях безопасности автомобилей, подчеркивая необходимость в тщательном проектировании и выполнении.
Базирующийся в Сан -Хосе, штат Калифорния, Maxim Integrated имеет замечательный глобальный след с многочисленными объектами и офисами на всех континентах.Это широко распространенное присутствие способствует сотрудничеству с различными отраслями и поддерживает бесшовную интеграцию их технологий в различных региональных условиях.Формирование местного партнерства было полезно в разработке решений, которые соответствуют конкретным нормативным и рыночным требованиям.
Аналоговое и интерфейсное руководство по продукту.pdf
Цилиндрические держатели батареи.pdf
MAX31855 - это сложная интегрированная схема, предназначенная для преобразования сигналов термопары в цифровую форму.Он интегрирует точную компенсацию в холодном соединении, давая 14-битный цифровой выход через интерфейс SPI.Его роль заметна в сценариях, где активна точность температуры.В промышленных средах его надежность и точность часто сравниваются с традиционными методами, демонстрируя, как точность цифровых данных повышает автоматические процессы.Этот переход от аналоговых к цифровым линии систем мониторинга температуры, способствуя их эффективности.
Термисторы и термопары необходимы в измерении температуры, каждый из которых работает на различных основных принципах.Термисторы меняют сопротивление с помощью колебаний температуры.Они очень чувствительны и идеальны для узких диапазонов.Термопары генерируют напряжение между двумя различными металлами, что позволяет им покрывать обширные температурные диапазоны и быстро реагировать.Использование этих датчиков предполагает глубокое понимание их уникальных характеристик.Это позволяет индивидуальному выбору для конкретных применений, значительно повышая эффективность мониторинга температуры в потребительской электронике и сложных инженерных системах.
Пожалуйста, отправьте запрос, мы ответим немедленно.
на 2024/10/24
на 2024/10/24
на 8000/04/18 147758
на 2000/04/18 111948
на 1600/04/18 111349
на 0400/04/18 83722
на 1970/01/1 79508
на 1970/01/1 66916
на 1970/01/1 63075
на 1970/01/1 63012
на 1970/01/1 54081
на 1970/01/1 52144