
А STM32F103RCT6 строится вокруг 32-разрядного ядра RISC Cort Arm Cortex-M3, предназначенного для эффективной работы на скорости 72 МГц.Он сочетает в себе эту возможность обработки с быстрыми встроенными воспоминаниями, предлагая до 512 кбайт флэш -памяти и 64 кбайт SRAM.Они в паре с широким спектром расширенных ввода/ОС и периферийных устройств, которые беспрепятственно соединяются через две автобусы APB.
Этот микроконтроллер выделяется, потому что он предлагает три 12-битных ADC, четыре 16-битных таймеры общего назначения и два таймера ШИМ.Кроме того, в нем есть богатая коллекция интерфейсов связи, таких как I2C, SPI, I2S, SDIO, USB, CAN и несколько USARTS, которые обслуживают как стандартные, так и передовые требования к применению.
Устройство работает эффективно в широком температурном диапазоне от -40 ° C до +105 ° C и работает на гибком источнике питания между 2,0 и 3,6 В. Он также предоставляет несколько режимов экономии мощности, что делает его подходящим для низкоэнергетических конструкций без энергетики без.компрометирование функциональности.
Эти возможности делают STM32F103RCT6 адаптируемым решением для различных приложений.Независимо от того, работаете ли вы над автобусами, медицинскими устройствами или периферийными устройствами, этот микроконтроллер может справиться со всем этим.Он также сильна подходит для промышленной автоматизации, GPS -систем и потребительской электроники, такой как тревоги, принтеры и системы HVAC.Его универсальность и надежная производительность отличают его как надежный выбор на нескольких областях.






Технические характеристики, особенности, характеристики и компоненты со сопоставимыми спецификациями STMicroelectronics STM32F103RCT6.
| Тип | Параметр |
| Статус жизненного цикла | Активный (последний обновлен: 7 месяцев назад) |
| Время выполнения завода | 10 недель |
| Монтажный тип | Поверхностное крепление |
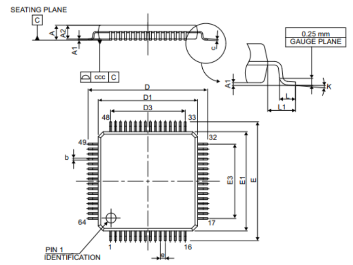
| Пакет / корпус | 64-LQFP |
| Поверхностное крепление | ДА |
| Количество булавок | 64 |
| Преобразователи данных | A/D 16x12b;D/A 2x12b |
| Количество I/OS | 51 |
| Сторожевые таймеры | Да |
| Рабочая температура | -40 ° C ~ 85 ° C TA |
| Упаковка | Поднос |
| Ряд | STM32F1 |
| Код JESD-609 | E4 |
| Статус частично | Активный |
| Уровень чувствительности влаги (MSL) | 3 (168 часов) |
| Количество терминаций | 64 |
| Завершение | SMD/SMT |
| Терминальная отделка | Никель/палладий/золото (Ni/pd/au) |
| Максимальная диссипация власти | 444 МВт |
| Терминальная позиция | Квадратный |
| Терминальная форма | Крыло Печата |
| Напряжение снабжения | 3,3 В. |
| Терминал | 0,5 мм |
| Частота | 72 МГц |
| Базовый номер детали | STM32F103 |
| Подсчет штифтов | 64 |
| Поставка напряжения мимин (VSUP) | 2 В |
| Интерфейс | Can, i2c, i2s, Irda, Lin, Sdio, SPI, UART, USART, USB |
| Размер памяти | 256 КБ |
| Тип генератора | Внутренний |
| Размер оперативной памяти | 48K x 8 |
| Напряжение - Поставка (VCC/VDD) | 2 В ~ 3,6 В. |
| UPS/UCS/Периферический тип ICS | Микроконтроллер, RISC |
| Количество битов | 32 |
| Основной процессор | ARM® Cortex®-M3 |
| Периферийные устройства | DMA, моторное управление PWM, PDR, POR, PVD, PWM, Temp Destor, WDT |
| Тип памяти программы | ВСПЫШКА |
| Размер ядра | 32-битный |
| Размер памяти программы | 256KB 256K x 8 |
| Подключение | Canbus, i2c, Irda, Linbus, SPI, UART/USART, USB |
| Поставьте ток-макс | 70 мА |
| Размер бита | 32 |
| Имеет АЦП | ДА |
| Каналы DMA | ДА |
| Ширина шины данных | 32b |
| ШИМ каналы | ДА |
| Количество таймеров/счетчиков | 8 |
| Плотность | 2 МБ |
| Основная архитектура | РУКА |
| Количество каналов ADC | 16 |
| Количество каналов I2C | 2 |
| Количество каналов SPI | 3 |
| Высота | 1,45 мм |
| Длина | 10 мм |
| Ширина | 10,2 мм |
| Достичь SVHC | Нет SVHC |
| Радиационное упрочнение | Нет |
| Статус ROHS | ROHS3 соответствует |
| Свободно привести | Свободно привести |
STM32F103RCT6 питается с помощью 32-битного процессора Cortex-M3 ARM Cortex-M3, который работает на максимальной частоте 72 МГц.Он предлагает эффективную обработку с производительностью 1,25 DMIPS/MHZ, обеспечивая плавную и надежную работу.Основной способность поддерживает умножение одного цикла и подразделение аппаратного обеспечения, которые идеально подходят для быстрого обработки сложных расчетов.
Этот микроконтроллер предоставляет гибкие решения памяти с 256 до 512 кби флэш -памяти для программного хранения и до 64 кбайт SRAM для обработки данных.Он также поддерживает статический контроллер памяти с четырьмя параметрами выбора чипа, позволяя бесшовной интеграции с различными типами памяти, включая компактную вспышку, SRAM, PSRAM и NOR и NAND.Кроме того, он включает в себя ЖК -параллельный интерфейс, совместимый с режимами 8080 и 6800.
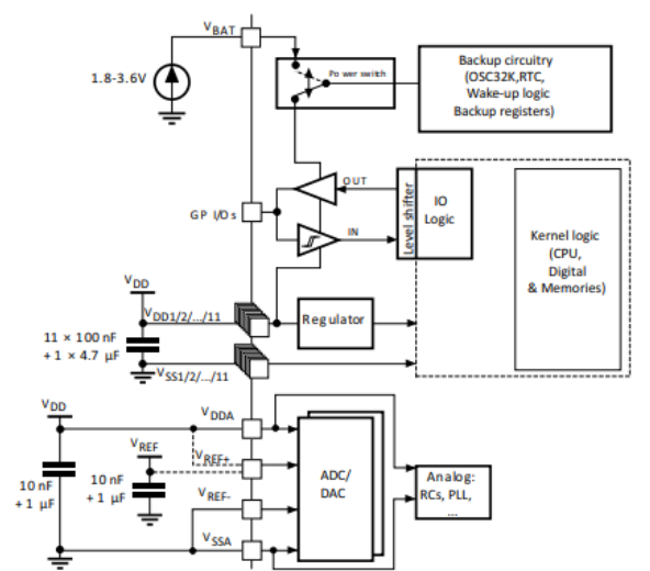
STM32F103RCT6 обеспечивает надежное управление мощностью и тактовым сигналом.Он работает с источником питания от 2,0 до 3,6 В и включает такие функции, как сброс питания (POR), сброс питания (PDR) и программируемый детектор напряжения (PVD).Устройство поддерживает множество генераторов, в том числе кристаллический генератор от 4 до 16 МГц, заводский RC-генератор 8 МГц и генератор 32 кГц для приложений RTC, все со встроенными вариантами калибровки.
Для энергоэффективных применений этот микроконтроллер предлагает несколько режимов с низкой мощью, включая сон, остановку и резерв.Эти моды помогают уменьшить энергопотребление при сохранении функциональности.Поставка VBAT гарантирует, что регистры RTC и резервного копирования остаются в эксплуатации даже в условиях низкой мощности.
Устройство включает в себя три 12-битных аналого-цифровых преобразователя (ADC) с быстрой скоростью преобразования 1 мкс, поддерживая до 21 входных каналов.Эти АЦП могут обрабатывать широкий диапазон конверсии от 0 до 3,6 В и предлагают тройные возможности для образцов и удержания.Встроенный датчик температуры добавляет дополнительную универсальность для мониторинга применений.
Включены два 12-битных цифровых преобразователя (DAC), что позволяет создать точную генерацию аналоговых сигналов.Эти ЦАП подходят для приложений, требующих гладких и точных аналоговых выходов.
12-канальный контроллер прямого доступа к памяти (DMA) упрощает передачу данных между периферийными устройствами, такими как таймеры, ADC, DAC, SDIO, I2S, SPI, I2C и USARTS.Это уменьшает нагрузку на процессор и повышает общую эффективность.
STM32F103RCT6 поддерживает расширенную отладку с помощью интерфейсов Serial Wire Debug (SWD) и JTAG.Кроме того, встроенная Trace Macrocell Cortex-M3 обеспечивает расширенные возможности отладки для разработки и тестирования.
Этот микроконтроллер имеет до 112 быстрых портов ввода -вывода, с 51, 80 или 112 в/ОС в зависимости от пакета.Многие из этих портов являются 5 V-толерантами, что делает их подходящими для подключения к внешним компонентам в различных приложениях.Каждый ввод -вывод может быть сопоставлен с внешними векторами прерывания, что позволяет гибкие конфигурации.

STMicroelectronics, производитель микроконтроллера STM32F103RCT6, является ведущей глобальной полупроводниковой компанией.Они специализируются на предоставлении широкого спектра решений для микроэлектроники, объединяя опыт в проектировании кремния и интеграции системы.Их продукция является неотъемлемой частью различных применений, включая промышленную автоматизацию, потребительскую электронику и автомобильные системы.STM32F103RCT6 иллюстрирует их приверженность предоставлению высококачественных, универсальных единиц микроконтроллера, которые удовлетворяют разнообразные отраслевые потребности.
Части справа имеют спецификации, аналогичные STMicroelectronics STM32F103RCT6.
| Особенность | STM32F103RCT6 | MK20DX256VLH7 | STM32F105RCT6 | STM32F107RCT6 | STM32F105RCT7 |
| Производитель | Stmicroelectronics | NXP USA Inc. | Stmicroelectronics | Stmicroelectronics | Stmicroelectronics |
| Пакет / корпус | 64-LQFP | 64-LQFP | 64-LQFP | 64-LQFP | 64-LQFP |
| Количество булавок | 64 | 64 | - | 64 | 64 |
| Основная архитектура | РУКА | РУКА | - | РУКА | РУКА |
| Ширина шины данных | 32 б | 32 б | - | 32 б | 32 б |
| Номер в/вывода | 51 | 51 | 40 | 51 | 51 |
| Интерфейс | Can, i2c, i2s, Irda, Lin, Sdio, SPI, UART, USART, USB |
Can, Ethernet, I2C, I2S, IRDA, LIN, SPI, UART, USART, USB |
- |
Can, i2c, i2s, Irda, Lin, SPI, UART, USART, USB |
Can, i2c, i2s, Irda, Lin, SPI, UART, USART, USB |
| Размер памяти | 256 КБ | 256 КБ | - | 256 КБ | 256 КБ |
| Напряжение снабжения | 3.3 В | 3.3 В | 3.3 В | 3.3 В | 3.3 В |
Пожалуйста, отправьте запрос, мы ответим немедленно.
STM32F103RCT6 оснащен 32-разрядным ядром RISC Cortex-M3 ARM3 Это работает с частотой до 72 МГц.Это позволяет микроконтроллер для эффективного выполнения задач, что делает его подходящим для Приложения, которые требуют надежной производительности и быстрой обработки скорость
Этот микроконтроллер предназначен для работы с диапазоном источника питания от 2,0 до 3,6 В. Эта гибкость гарантирует, что она может адаптироваться к различной власти требования при сохранении постоянной работы в разных приложения.
STM32F103RCT6 является универсальным и может использоваться во многих приложениях, в том числе управление двигателем, медицинские устройства, игровую периферийность, GPS Системы и промышленная автоматизация.Его функции и дизайн также делают это Хорошая подходящая для устройств с низким энергопотреблением и потребительской электроники.
на 2024/11/25
на 2024/11/25
на 8000/04/18 147757
на 2000/04/18 111931
на 1600/04/18 111349
на 0400/04/18 83718
на 1970/01/1 79508
на 1970/01/1 66881
на 1970/01/1 63010
на 1970/01/1 62974
на 1970/01/1 54081
на 1970/01/1 52107