
А STM32F446RET6 Микроконтроллер сосредоточен на мощном ядре коры Arm Cortex-M4, работающего до 180 МГц, что делает его хорошо подходящим для применений, способствующих производительности.Ядро Cortex-M4 поддерживает операции с плавающей точкой, позволяя ей справляться с сложными математическими задачами с точностью и эффективностью.Кроме того, он предлагает возможности цифровой обработки сигналов (DSP), которые расширяют диапазон своих приложений, от обработки аудио до управления датчиком.
Этот микроконтроллер оснащен встроенной флеш-памятью до 512 кбайт, а также 128 кбайт SRAM.Оба типа памяти предназначены для того, чтобы предложить быстрое и надежное хранилище, а дополнительные 4 кбайта резервного SRAM обеспечивают сохранение ключевых данных, даже если основной источник питания падает.
Для гибкой системной интеграции он обеспечивает диапазон ввода/ОС и периферийных устройств, подключенных к двум автобусам APB, двум автобусам AHB и 32-разрядной матрице шины с несколькими ахб.Эта конфигурация хорошо продуманна для управления потоками данных между ядром и различными периферийными устройствами, повышая эффективность сложных операций.
STM32F446RET6 также оснащен три 12-битных ADC, два ЦАП, часы в реальном времени (RTC) для хронометража и различные таймеры, в том числе два таймера PWM, подходящие для приложений управления двигателем.Широкий спектр интерфейсов связи, включая I2CS, SPIS, I2SS, USARTS, UARTS и USB OTG -порты, означает, что этот микроконтроллер может легко подключаться к другим устройствам в вашей системе.Дополнительные расширенные функции включают два интерфейса CAN, два последовательных аудио-интерфейса (SAI), интерфейс SDIO/MMC и поддержку HDMI-CEC и QuadSPI, что еще больше расширяет свои параметры подключения.
С этими функциями, STM32F446RET6 адаптируется ко многим задачам, особенно в областях, где ценят как обработка данных, так и подключение.






Технические характеристики, характеристики, характеристики и компоненты с сопоставимыми спецификациями STMicroelectronics STM32F446Ret6
| Тип | Параметр |
| Статус жизненного цикла | Активный (последний обновлен: 7 месяцев назад) |
| Время выполнения завода | 12 недель |
| Устанавливать | Поверхностное крепление |
| Монтажный тип | Поверхностное крепление |
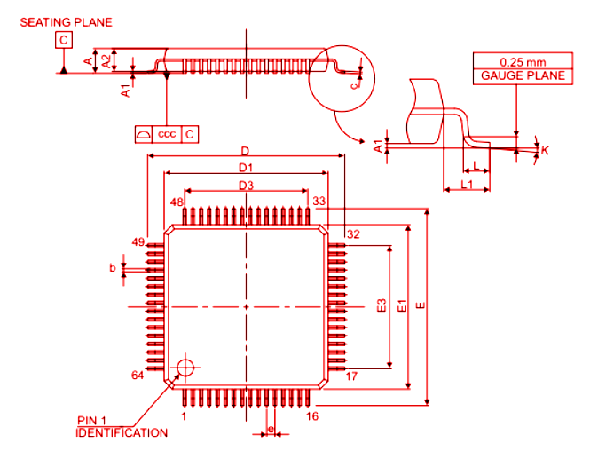
| Пакет / корпус | 64-LQFP |
| Количество булавок | 64 |
| Преобразователи данных | A/D 16x12b;D/A 2x12b |
| Количество I/OS | 50 |
| Сторожевые таймеры | Да |
| Рабочая температура | -40 ° C ~ 85 ° C TA |
| Упаковка | Поднос |
| Ряд | STM32F4 |
| Статус частично | Активный |
| Уровень чувствительности влаги (MSL) | 3 (168 часов) |
| Количество терминаций | 64 |
| Максимальная диссипация власти | 345 МВт |
| Терминальная позиция | Квадратный |
| Терминальная форма | Крыло Печата |
| Терминал | 0,5 мм |
| Частота | 180 МГц |
| Базовый номер детали | STM32F446 |
| Квалификационный статус | Не квалифицирован |
| Интерфейс | Can, i2c, i2s, Irda, Lin, SPI, UART, USART, USB |
| Размер памяти | 512 КБ |
| Тип генератора | Внутренний |
| Размер оперативной памяти | 128K x 8 |
| Напряжение - Поставка (VCC/VDD) | 1,7 В ~ 3,6 В. |
| Основной процессор | ARM® Cortex®-M4 |
| Периферийные устройства | Brown-Out Detect/Reset, DMA, I2S, LVD, POR, PWM, WDT |
| Тип памяти программы | ВСПЫШКА |
| Размер ядра | 32-битный |
| Размер памяти программы | 512KB (512K x 8) |
| Подключение | Canbus, Ebi/Emi, I2C, Irda, Linbus, Sai, SD, SPDIF-RX, SPI, UART/USART, USB, USB OTG |
| Поставьте ток-макс | 115 мА |
| Размер бита | 32 |
| Ширина шины данных | 32B |
| Количество таймеров/счетчиков | 14 |
| Основная архитектура | РУКА |
| На чип -программе ширина ПЗУ | 8 |
| Количество конвертеров A/D | 3 |
| Количество каналов ADC | 16 |
| Максимальная температура соединения (TJ) | 105 ° C. |
| Диапазон температуры окружающей среды высокий | 85 ° C. |
| Количество каналов SPI | 4 |
| Количество USB -каналов | 2 |
| Высота | 1,6 мм |
| Достичь SVHC | Нет SVHC |
| Статус ROHS | ROHS3 соответствует |
| Свободно привести | Свободно привести |
STM32F446RET6 имеет процессор Arm Cortex-M4, предназначенный для эффективного выполнения на скорости до 180 МГц.Этот процессор включает в себя плавающую подразделение (FPU), что позволяет ему плавно и с точностью обрабатывать сложные математические расчеты.Его встроенная возможность обработки цифровых сигналов (DSP) дополнительно позволяет выполнять задачи, такие как обработка аудио или анализ данных датчиков с минимальными усилиями.
Этот микроконтроллер оснащен 512 кбайт флэш -памяти и 128 кби SRAM, которые обеспечивают надежное хранилище как для программного кода, так и для данных.Флэш -память предлагает постоянное хранилище, в то время как SRAM идеально подходит для быстрого доступа.Кроме того, выделенные 4 кбайт резервного SRAM гарантируют, что основные данные остаются доступными даже во время потери мощности.
Для дополнительной гибкости STM32F446RET6 включает в себя внешний контроллер памяти, который поддерживает 16-битную шину данных.Эта функция позволяет подключать дополнительные типы памяти, такие как SRAM, PSRAM, SDRAM и NOR NOR и NAND Flash.Этот вариант дает вашей системе простой способ расширить емкость для хранения для более требовательных приложений.
Двойной интерфейс QuadSPI двойной режим позволяет быстро передавать данные, которые особенно полезны в приложениях, которые требуют больших объемов обработки данных или рендеринга изображений.Этот интерфейс является практическим выбором, если ваша система опирается на высокоскоростную память для хранения больших наборов данных или графики.
STM32F446RET6 включает в себя ЖК -параллельный интерфейс, совместимый с режимами 8080/6800.Этот интерфейс позволяет легко подключиться к ЖК -дисплеям, что упрощает интеграцию визуальных интерфейсов в вашу систему.Это особенно полезно, если вы проектируете устройства с пользовательскими интерфейсами на основе дисплеев.
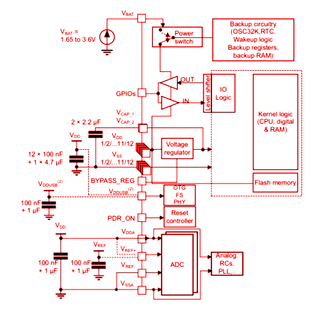
Этот микроконтроллер, сброс и функции управления поставкой, обеспечивают надежную структуру для поддержки стабильности вашего устройства.С подачей применения от 1,7 до 3,6 В, наряду с POR (сброс питания), PDR (сброс питания), PVD (программируемый детектор напряжения) и BOR (Brown-Out), эта установка обеспечивает плавный запуск инадежная операция.Он также включает в себя кристаллический генератор от 4 до 26 МГц, внутренний RC -генератор 16 МГц и генератор 32 кГц для RTC, все калиброваны для стабильного и точного времени.
STM32F446RET6 предлагает три режима с низкой мощностью - спящий, остановка и резерв - которые помогают сохранить энергию.Эти режимы делают его идеальным для устройств, управляемых аккумулятором, или других приложений, где минимизация энергопотребления является приоритетом.С этими режимами ваше устройство может выполнять необходимые функции при продлении срока службы батареи.
Этот микроконтроллер включает в себя три 12-битных ADC и два 12-битных ЦАП.ADC (аналого-цифровые преобразователи) позволяют преобразовать аналоговые сигналы в цифровые данные в течение до 24 каналов, в то время как ЦАП (цифровые преобразователи в анализ) позволяют цифровым сигналам конвертировать обратно в аналоговую форму.Эти функции полезны для таких приложений, как обработка аудио, считывание датчиков и системы управления.
Контроллер DMA (прямой память) 16-Stream с FIFO и поддержкой взрыва обеспечивает эффективную передачу данных без необходимости постоянного вмешательства ЦП.Эта функция особенно полезна для высокоскоростных приложений, где данные должны быстро перемещаться между периферийными устройствами и памятью и без задержек.
STM32F446RET6 включает в себя до 17 таймеров, которые поддерживают такие функции, как захват входных, сравнение выходного сигнала, ШИМ и подсчет импульсов.Среди них два таймера для мониторинга производительности системы и таймер Systick для базового хронометража.Эти таймеры обеспечивают гибкость и управление, что обеспечивает точное время в таких приложениях, как управление двигателем и планирование событий.
Интерфейсы отладки микроконтроллера, в том числе интерфейсы SWD (отладка серийного провода) и JTAG (группы тестов), облегчают устранение неполадок и тестирование программы.Кроме того, он включает в себя Macrocell Trace Cortex-M4, которая позволяет проводить более глубокий анализ и оптимизацию производительности вашего приложения, особенно полезной в сложных системах.

STMicroelectronics, глобально признанная полупроводниковая компания, известна разработкой надежных решений по всему полупроводниковому спектру.Эта компания сочетает в себе опыт в области кремния и проектирования системы, используя свои сильные производственные возможности и обширную библиотеку интеллектуальной собственности (IP).Работая с различными стратегическими партнерами, Stmicroelectronics играет роль в развитии современной микроэлектроники, особенно с ее ориентацией на технологию системы на чипе (SOC).STM32F446RET6 иллюстрирует этот подход, созданный для поддержки широкого спектра приложений с его универсальными возможностями.
| Номер части | STM32F401RET6 | STM32F446RET6 | STM32F401RDT6 | ATSAM4S8BA-AU | STM32F411RET6 |
| Производитель | Stmicroelectronics | Stmicroelectronics | Stmicroelectronics | Технология микрочипа | Stmicroelectronics |
| Пакет / корпус | 64-LQFP | 64-LQFP | 64-LQFP | 64-LQFP | 64-LQFP |
| Количество булавок | 64 | 64 | 64 | 64 | 64 |
| Основная архитектура | РУКА | РУКА | РУКА | РУКА | РУКА |
| Ширина шины данных | 32 б | 32 б | 32 б | 32 б | 32 б |
| Номер в/вывода | 50 | 47 | 50 | 50 | 50 |
| Интерфейс | Can, i2c, i2s, irda, ... | I2c, irda, mmc, ... | I2c, i2s, irda, spi, ... | I2c, i2s, irda, lin, ... | I2c, i2s, irda, lin, ... |
| Размер памяти | 512 КБ | 512 КБ | 512 КБ | 384 КБ | 512 КБ |
| Периферийные устройства | Brown-Out DeTect/Reset, ... | Brown-Out DeTect/Reset, ... | Brown-Out DeTect/Reset, ... | Brown-Out DeTect/Reset, ... | Brown-Out DeTect/Reset, ... |
Пожалуйста, отправьте запрос, мы ответим немедленно.
Stmicroelectronics известна своей работой в системе на чипе (SOC) технология.Это поле объединяет различные компоненты в один чип, позволяя устройствам эффективно выполнять несколько задач.Этот подход позволяет создавать мощную и компактную электронику для широкой Диапазон приложений.
STMicroElectronics является ведущей компанией в полупроводниковых решениях. Они проектируют и производят компоненты, которые помогают питать различные устройства в разных отраслях, от автомобильной до промышленной электроники, улучшая производительность и энергоэффективность.
Микроконтроллер STM32F446RET6 предлагает как стандартные, так и расширенные коммуникационные интерфейсы, позволяя ему подключаться и общаться с Разные устройства легко.Он также включает в себя плавучий блок (FPU), который позволяет ему точно выполнять сложные математические задачи, делая Подходит для приложений, требующих точности и скорости.
на 2024/10/30
на 2024/10/30
на 8000/04/18 147758
на 2000/04/18 111954
на 1600/04/18 111349
на 0400/04/18 83722
на 1970/01/1 79508
на 1970/01/1 66920
на 1970/01/1 63078
на 1970/01/1 63017
на 1970/01/1 54081
на 1970/01/1 52147