
Рисунок 1: Регулятор напряжения
• компаратор
Кораптор сравнивает выходное напряжение с установленным эталонным напряжением.Его задача состоит в том, чтобы гарантировать, что вывод остается в пределах желаемого диапазона, отправляя контрольные сигналы, которые соответствующим образом регулируют напряжение.Когда выходной сигнал выходит из эталонного значения, компаратор запускает корректировки, чтобы вернуть выход обратно в строке.

Рисунок 2: Цепь регулятора напряжения с компаратором напряжения
• Источник эталонного напряжения
Это очень стабильное напряжение, которое действует как эталон для сравнения.Опорное напряжение остается постоянным, даже если есть изменения в входном напряжении, температуре или нагрузке.Это обеспечивается ссылкой на полос в банде и предлагает надежную стабильность в различных условиях эксплуатации.

Рисунок 3: Источник эталонного напряжения
• Усилитель ошибки
Усилитель ошибки увеличивает разницу между эталонным напряжением и выходным напряжением.Этот амплифицированный сигнал затем используется для тонкой настройки механизма управления, уменьшая зазор между фактическим выходным и целевым напряжением.Он гарантирует, что выход соответствует предполагаемому напряжению как можно более близко.

Рисунок 4: Регулятор напряжения с усилителем ошибки
• Сеть обратной связи
Сеть обратной связи состоит из резисторов, а иногда и конденсаторов, которые отправляют часть выходного напряжения обратно в систему для мониторинга.Этот цикл обратной связи важен для установки правильного выходного напряжения и стабилизации регулятора.Коэффициент обратной связи, определяемый сетевыми компонентами, контролирует, сколько вывода возвращается к усилителю ошибки или компаратору.

Рисунок 5: Сигнал обратной связи в регуляторе напряжения
• Элемент управления
Элемент управления активно регулирует выходное напряжение.В линейных регуляторах это транзистор, работающий в его активном состоянии для регулирования напряжения.При переключении регуляторов элемент управления действует как переключатель, включив и выключает входное напряжение для передачи энергии через компоненты, такие как индукторы или конденсаторы, сглаживает выход.

Рисунок 6: Элемент управления в регуляторе напряжения
• Регулирование нагрузки
Регулирование нагрузки - это способность регулятора сохранять устойчивое выходное напряжение при изменении нагрузки.Сильная регулирование нагрузки означает, что выход остается постоянным, даже если количество тока, которое нагрузка рисует, колеблется.

Рисунок 7: Регулирование нагрузки
• Регулирование линии
Регулирование линии измеряет, насколько хорошо регулятор поддерживает стабильный выход, когда входное напряжение варьируется.Хороший регулятор напряжения показывает минимальные выходные изменения, даже когда входные сдвиги в входном напряжении.

Рисунок 8: Регулирование линии
• Радиатор
Для линейных регуляторов, которые могут генерировать тепло, рассеивая избыточное напряжение, часто требуется радиатор.Это помогает рассеять тепло, создаваемое элементом управления, такого как транзистор, сохраняя устройство в рамках безопасных рабочих температур.

Рисунок 9: Граам -раковина
• Схема защиты
Многие регуляторы напряжения поставляются со встроенными функциями защиты, такими как перегрузка, тепловое отключение и защита короткого замыкания.Эти гарантии предотвращают повреждение регулятора и подключенных устройств, повышая общую безопасность и надежность.
Регуляторы линейного напряжения используют основную часть, называемую проходным элементом, обычно тип транзистора, например, биполярного переходного транзистора (BJT) или MOSFET.Эта часть контролируется оперативным усилителем.Чтобы сохранить стабильное напряжение, регулятор постоянно сравнивает выходное напряжение с фиксированным внутренним опорным напряжением.Если они не совпадают, оперативный усилитель изменяет элемент проходов, чтобы исправить выход.Этот процесс продолжает работать, чтобы изменить разницу между двумя напряжениями максимально небольшим.
Поскольку линейные регуляторы могут только снизить напряжение, выход всегда будет меньше, чем входное напряжение.Несмотря на то, что это ограничивает то, как их можно использовать, линейные регуляторы по -прежнему популярны, потому что они просты и работают хорошо.Их легко разрабатывать, надежные, экономически эффективные и производить очень мало электромагнитных помех (EMI), означает, что в выходе меньше шума и пульсации.
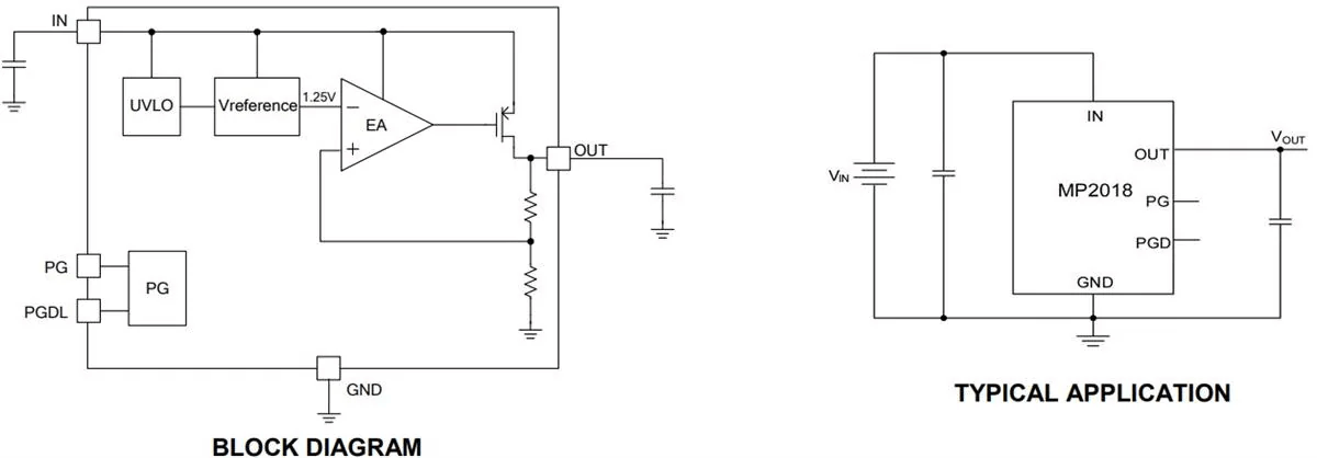
Например, простой линейный регулятор, такой как MP2018, нуждается только в входном конденсаторе и выходном конденсаторе для правильной работы.Это небольшое количество деталей делает дизайн простым, надежным и доступным.

Рисунок 10: Линейный регулятор напряжения
Регуляторы переключения являются более продвинутым вариантом по сравнению с линейными регуляторами, но их дизайн требует большей точности и внимания к деталям.В отличие от линейных регуляторов, регуляторы переключения зависят от внешних компонентов, тщательной настройки цикла управления и вдумчивого планирования макета.Эти регуляторы бывают трех основных типов: преобразователи понижению (BUCK), преобразователи шага (повышение) и комбинацию двух.Этот диапазон вариантов делает их гораздо более гибкими, чем линейные регуляторы.
Одним из преимуществ переключения регуляторов является их высокая эффективность, часто превосходящая 95%.Они также преуспевают в управлении теплом и способны обрабатывать большие токи, поддерживая широкий спектр входных и выходных напряжений.Тем не менее, компромисс для этой производительности является повышенной сложностью.Чтобы правильно работать, регуляторы переключения нуждаются в дополнительных компонентах, таких как индукторы, конденсаторы, полевые транзисторы (FET) и резисторы обратной связи.
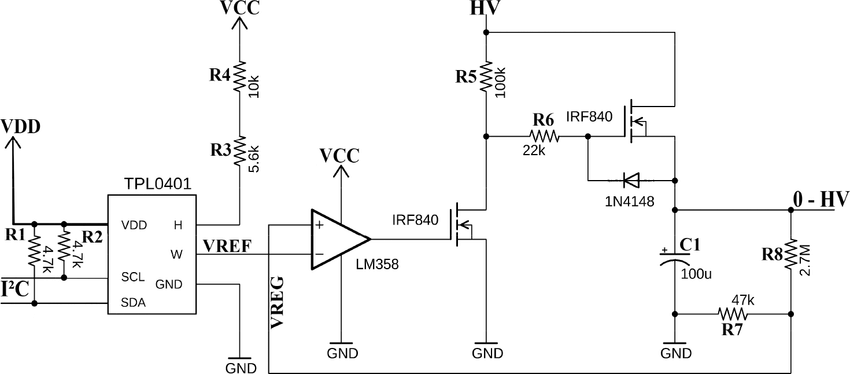
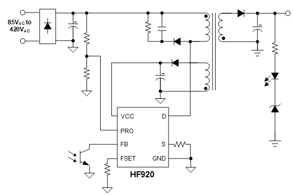
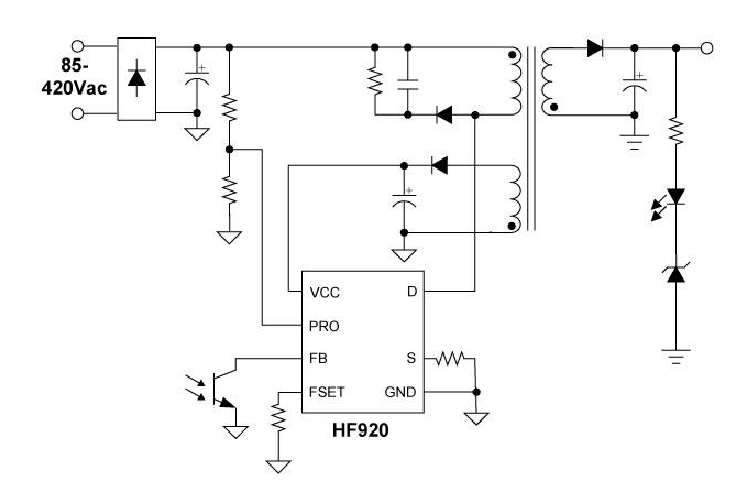
Хорошим примером регулятора переключения является модель HFS920, которая демонстрирует сильную производительность и надежное управление питанием, которые предлагают эти устройства.

Рисунок 11: Регулятор напряжения переключения
Бак регуляторы, также называемые преобразователями, используются для снижения более высокого напряжения до более низкого, более полезного выходного напряжения.Процесс начинается с транзистора, который включается и выключается на высокой скорости, разбивая входное напряжение на короткие всплески.Эти быстрые всплески напряжения затем пропускаются через индуктор, который временно хранит энергию.По мере того, как напряжение продолжается, оно дополнительно сглаживается конденсатором, что приводит к устойчивому более низкому выходному напряжению.Этот метод эффективен, снижая энергию, потраченную впустую как тепло.Регуляторы Buck хороши в таких устройствах, как ноутбуки, смартфоны и другая портативная электроника.

Рисунок 12: Схема регулятора Buck
Повысить регуляторы , часто называемые преобразователями, работающими для увеличения низкого входного напряжения до более высокого выходного напряжения.Здесь транзистор, заряжающий индуктора, когда он активен, и выпускает хранящуюся энергию, когда она выключается.Этот контролируемый выпуск повышает уровень напряжения.Эти регуляторы полезны в ситуациях, когда входная мощность, подобная батарее, слишком низка для потребностей устройства.По мере того, как батареи истощаются, регулятор усиления гарантирует, что напряжение остается последовательным, поддерживая работу устройств, даже по мере того, как уровни мощности падают.Это делает их идеальными для многих электроники с батарейным питанием, которая требует устойчивого напряжения, несмотря на колебание источника энергии.

Рисунок 13: Схема регулятора повышения
Buck-Boost Регуляторы Объедините функции как Buck, так и повышения преобразователей, позволяя им либо увеличивать, либо уменьшить входное напряжение по мере необходимости.Эти регуляторы сначала инвертируют входное напряжение, а затем отрегулируют его, либо поднимая его вверх, либо вниз, в зависимости от необходимого выхода.Эта способность адаптироваться к изменяющимся условиям делает регуляторы Buck-Boost отличным в системах с непредсказуемыми или нестабильными входными напряжениями, например, в автомобилях или приложениях для возобновляемых источников энергии, таких как Solar Power Systems.Предоставляя стабильный выход независимо от входных колебаний, они гарантируют, что подключенные устройства надежно работают в широком диапазоне условий.

Рисунок 14: Схема регулятора Buck-Boost
Комплект регулятора напряжения макета является идеальной точкой входа для начинающих, стремящихся получить практический опыт работы с пайками и базовым дизайном цепи.Мало того, что вы изучите основные концепции электроники, но к концу этого проекта вы создали полностью функциональное устройство, способное обеспечить устойчивый выход 5 В постоянного тока для малых проектов электроники.
Этот комплект включает в себя все необходимое для сборки надежного регулятора напряжения:
- Печатная плата (PCB)
- DC Power Jack
- конденсаторы и резистор
- светодиод статуса мощности
- штифты
- Комплексное руководство по руководству
Инструменты, необходимые для этого проекта:
- паящая железо и припаяна
- Проводные резаки
- Источник питания (например, настенный адаптер 6-18 В)
Процесс сборки разбивается пошаговым, чтобы помочь вам понять работу регулятора напряжения по ходу дела.
Шаг 1: Установка резистора и конденсатора
Начните с того, чтобы поднять резистор и сгибать его, чтобы вписаться в слот R1.Вставьте его в назначенное место на доске и надежно припаяйте лиды сзади.После припаянного, выпейте любой лишний проволочный, торчащий.Затем возьмите конденсатор 0,1 мкл и следуйте тому же процессу для слота C2.Нет необходимости беспокоиться о том, с каким образом они сталкиваются, эти компоненты могут быть размещены в любом направлении, потому что они не поляризованы.

Рисунок 15: Установка резистора и конденсатора
Шаг 2: Настройка регулятора напряжения и ствола
Поместите регулятор напряжения в слот V-Reg, обязательно выровняйте вкладку с линией, указанной на плате.Получение правильной ориентации важно, если установлено обратно, регулятор не будет работать и может повредить цепь.Роль регулятора состоит в том, чтобы сохранить напряжение устойчивым, даже если вход колеблется, обеспечение того, чтобы мощность, доставленная на вашу схему, остается стабильной.После пайки проводов обрежьте дополнительный провод.Теперь перейдите к бочковому разъему, вставьте его в слот B1 и припаяйте на месте.Это послужит основным подключением питания для вашего проекта.

Рисунок 16: Настройка регулятора напряжения и ствола
Шаг 3: Размещение конденсатора и светодиода питания
Вставьте 10 мкф конденсатор в слот C1, убедившись, что более длинный свинец попадает в (+) прокладку.Дважды проверьте, что полоса на конденсаторе находится рядом с меткой PWR для правильной ориентации.После этого установите светодиод в его слот, выравнивая выемку с соответствующей линией на символе платы, чтобы убедиться, что она правильно размещена.

Рисунок 17: Размещение конденсатора и светодиода питания
Шаг 4: Установка выключателя питания и штифтов макета
Поместите переключатель питания в слот PWR и надежно припаяйте.Когда дело доходит до булавок, им может быть сложно управлять, потому что им нужно припаять из -за этого.Чтобы сохранить их выровненные, вы можете либо удерживать их вручную, когда вы припаите или используете макет, чтобы поддержать их во время процесса.

Рисунок 18: Установка переключателя питания и штифтов макета
Шаг 5: Настройка рельсов питания
Чтобы убедиться, что регулятор напряжения работает правильно, вам необходимо настроить рельсы питания.Выберите сторону макета, которую хотите использовать.Давайте пойдем с левыми для этой установки.Совместите прокладки на доске с рельсами «+» и «-» на макете.Как только все будет выровнен, припаяйте полумесячные прокладки, чтобы заблокировать соединение на месте.Если вам когда -нибудь нужно обратить вспять полярность мощности, вы можете использовать номер части SWT7 на конкретных прокладках, хотя это обычно не рекомендуется.

Рисунок 19: Настройка рельсов питания
Шаг 6: Питание доски
Используйте источник питания DC 2,1 мм, который обеспечивает от 6 до 18 вольт для питания платы.Если входное напряжение превышает 12 вольт, регулятор может стать горячим, но это нормально и не причина для беспокойства.Если вы не используете макет, вы можете использовать паяные прокладки «+ -», расположенные рядом с бочкообразным разъемом, чтобы нарисовать 5 В регулируемой мощности.

Рисунок 20: Комплект регулятора напряжения макета
Регулятор напряжения похож на систему управления для энергии вашего проекта.Это гарантирует, что ваш проект получает правильное количество энергии.
Представьте, что ваш источник питания дает больше напряжения, чем потребности вашего проекта.А Линейный регулятор это простое устройство, которое снижает напряжение до безопасного уровня для вашего проекта.Он прост в использовании и работает хорошо, если разница между напряжением, которое у вас есть, и необходимым напряжением не слишком велика.
Но линейные регуляторы могут тратить энергию, когда существует большая разница между входным и выходным напряжением.Это потраченная впустую энергию превращается в тепло и станет проблемой для вашего проекта.
Если ваш линейный регулятор становится слишком горячим, это означает, что он тратит много энергии.В этом случае вы можете использовать регулятор переключения бакаПолемЭтот тип регулятора более эффективен и не тратит столько энергии.Он снижает напряжение, включив и выключает мощность очень быстро, чтобы создать среднее более низкое напряжение.
Если ваш проект нуждается в большем напряжении, чем может обеспечить ваш источник питания, Повышение регулятора переключения может помочь.Он увеличивает напряжение от вашего источника питания, чтобы дать вашему проекту дополнительную мощность, в которой он нуждается.
Иногда ваш источник питания может не быть стабильным, давая слишком много или слишком мало напряжения. Регулятор коммутатора Buck-Boost Может ли как увеличить, так и уменьшить напряжение по мере необходимости, убедившись, что ваш проект всегда получает правильное количество энергии.
Для проектов, которые нуждаются в очень стабильной мощности, вы можете объединить Регулятор переключения с линейным регуляторомПолемРегулятор переключения обрабатывает большие изменения в напряжении, в то время как линейный регулятор гарантирует, что мощность гладкая и устойчивая.
Таким образом, регулятор правильного напряжения зависит от того, насколько напряжение от вашего источника питания отличается от того, что нужно вашему проекту, и насколько устойчивым и чистым должно быть мощность.Каждый тип имеет свои сильные стороны, поэтому выбирайте тот, который лучше всего подходит для вашего проекта.
Изучение регуляторов напряжения охватывает важную часть электротехники, которая сочетает в себе практическое использование и теорию.В статье объясняются такие компоненты, как усилители ошибок и радиаторы, а также различия между линейными и переключающими регуляторами, что дает твердое понимание того, как эти устройства управляют мощностью.Он также включает в себя пошаговое руководство по созданию регулятора напряжения на макете, что помогает сделать процесс более четким и дает читателям практический опыт для поддержки концепций.По мере того, как электронные конструкции становятся более сложными, а потребности в мощности меняются, знание того, как работает регулирование напряжения, становится очень важным.Эта статья служит как учебным инструментом, так и практическим руководством, помогая как дизайнерам, так и любителям выбирать и использовать лучшие регуляторы напряжения для своих проектов, гарантируя, что их электроника длится дольше и хорошо работает.
Регулятор напряжения важен, когда требуется стабильное напряжение, чтобы электронные устройства работали должным образом.Он защищает от ущерба от внезапных изменений напряжения, что может произойти из -за сдвига в отношении спроса на электроэнергию или проблем с предложением.Он используется в таких вещах, как компьютерное питание, телекоммуникационное оборудование и другие устройства, которые чувствительны к изменениям напряжения.
Да, AVR (регулятор автоматического напряжения) является типом регулятора напряжения.Он автоматически регулирует уровень напряжения, чтобы обеспечить постоянное и подходящее напряжение в оборудование, независимо от изменений в нагрузке или входном напряжении.Это помогает в предотвращении повреждения и повышении эффективности электрических устройств.
Регулятор напряжения переменного тока управляет напряжением мощности переменного тока (AC), чтобы обеспечить стабильное выходное напряжение для подключенных устройств.Он компенсирует вариации в условиях входного напряжения и нагрузки, обеспечивая доставку постоянного выхода переменного тока, хорошего для надежной работы устройств с усилием переменного тока.
Нет, инвертор не является регулятором напряжения.Инвертор предназначен для преобразования постоянного тока (DC) в переменный ток (AC).В то время как некоторые инверторы имеют встроенные возможности для стабилизации выходного напряжения, их основной функцией является преобразование типа тока, а не регулирование напряжения.
Вот как проверить регулятор напряжения:
Установите мультиметр: Установите свой мультиметр для измерения напряжения.
Подключите мультиметр: подключите зонды к выходным клеммам регулятора.
Проверьте напряжение: включите систему и проверьте чтение.Это должно соответствовать ожидаемому результату регулятора.
Необязательно: тест с нагрузкой: измените нагрузку и посмотрите, остается ли выходной выход, что показывает, что регулятор работает правильно.
Контроллер напряжения регулирует выходное напряжение на основе ввода пользователя, например, изменение яркости света или скорость двигателя.Регулятор напряжения сохраняет напряжение устойчивым, даже если нагрузка или вход изменяются.Контроллеры изменяют напряжение по мере необходимости, в то время как регуляторы гарантируют, что оно остается постоянным.
Пожалуйста, отправьте запрос, мы ответим немедленно.
на 2024/08/19
на 2024/08/16
на 8000/04/18 147758
на 2000/04/18 111947
на 1600/04/18 111349
на 0400/04/18 83722
на 1970/01/1 79508
на 1970/01/1 66916
на 1970/01/1 63075
на 1970/01/1 63012
на 1970/01/1 54081
на 1970/01/1 52143