
А 74LS32 является интегрированной схемой, которая включает в себя четыре различных 2-в-входных или ворот, обеспечивая замечательную универсальность в приложениях цифровых технологий.В рамках серии 74xxyy он изящно соединяет CMO, NMO и TTL.Его выходы, которые придерживаются стандартов TTL, обеспечивают плавное взаимодействие с микроконтроллерами и аналогичными системами.Вдохновленный дизайн 74LS32 предлагает впечатляющую смесь скорости и надежности, характеристики, которые улучшают различные применения.
Интеграция 74LS32 в цифровые системы часто подчеркивает его впечатляющую совместимость и эффективность работы.В качестве компонента в шлепанцах он иллюстрирует, как 74LS32 способствует надежным конструкциям цепи.Его плавное включение обусловлено его двоичной или работой, логической функцией, которая поддерживает сложные вычислительные задачи.Расположенный в обширных архитектурах, 74LS32 поддерживает как простоту, так и функциональность, обогащая потенциал системы.

|
Штифт № |
Название вывода |
ПИНА ОПИСАНИЕ |
|
1 |
1A |
Ввод 1 из GATE 1 |
|
2 |
1B |
Вход 2 затвора 1 |
|
3 |
1y |
Вывод GATE 1 |
|
4 |
2A |
Ввод 1 из Gate 2 |
|
5 |
2B |
Вход 2 затвора 2 |
|
6 |
2y |
Вывод GATE 2 |
|
7 |
Гнездо |
Наземная булавка |
|
8 |
3Y |
Вывод GATE 3 |
|
9 |
3B |
Вход 2 затвора 3 |
|
10 |
3A |
Вход 1 из Gate 3 |
|
11 |
4y |
Вывод GATE 4 |
|
12 |
4B |
Вход 2 затвора 4 |
|
13 |
4а |
Ввод 1 из GATE 4 |
|
14 |
Венчурной |
Напряжение снабжения |
|
Штифт № |
Название вывода |
ПИНА ОПИСАНИЕ |
|
1, 4, 9, 12 |
Или входной штифт затвора (а) |
Первый входной штифт для или затвора |
|
2, 5, 10, 13 |
Или входной штифт затвора (б) |
Второй входной штифт для или затвора |
|
3, 6, 8, 11 |
Или выходной штифт затвора (Q) |
Выходной штифт для или затвора |
|
7 |
Земля |
Подключиться к земле цепи |
|
14 |
VCC (VDD) |
Используется для питания IC (обычно +5 В) |
• Quad 2-input или ворота: Содержит четыре независимых 2-в-входных или ворота для эффективных логических операций.
• Диапазон напряжения: Работает от 5 В до 7 В, совместимы с устройствами TTL Logic для бесшовной интеграции.
• Высокоскоростная производительность: Разработано для быстрой логической операции, необходимо для современной цифровой схемы.
• 14-контактный пакет: Компактный и простой в интегральном дизайне для использования в более крупных системах.
• Стандартные модели: Работать от 0 ° C до 70 ° C.
• Надежные модели: Работайте от -55 ° C до 125 ° C, подходит для экстремальных сред.
• Надежный и последовательный: Идеально подходит для различных электронных применений, предлагая надежную производительность.
74LS32 или Gate работает, выпуская высокий выход, когда по крайней мере один вход получает высокий сигнал.Такое поведение представлено его таблицей истины, которая показывает, что оба входа должны быть низкими, чтобы выход также был низким.Это может быть продемонстрировано с использованием резисторов и кнопок, подключенных к источнику питания, предлагая интерактивный способ изучения того, как входные состояния можно динамически контролировать.На рисунке ниже показана таблица истинности для IC 74LS32 Quad 2-input или Gate, подробно описывая, как вывод X ведет себя для различных комбинаций входов A и B.
|
А |
Беременный |
Х |
|
0 |
0 |
0 |
|
0 |
1 |
1 |
|
1 |
0 |
1 |
|
1 |
1 |
1 |
74LS32 Таблица правды

74LS32 или схема схемы затвора
Включение 74LS32 в конструкции схемы часто включает в себя объединение резисторов для регуляции тока и мгновенных кнопок нажатия для различного входного управления.Активация кнопки вводит напряжение на вход затвора, а поддержание хотя бы одного высокого входа сохраняет высокий выход.Эта прямая логика поддерживает основу более сложных цифровых систем, используемых в базовых вычислительных и управляющих приложениях.Физическое взаимодействие с операциями кнопок усиливает понимание того, как цифровые сигналы соединяются в электронных конструкциях.
Процесс включения IC 74LS32 в схему включает в себя подключение его к источнику питания через свои контакты VCC и GND, работающий при 5V.Этот IC имеет несколько или ворот, которые выполняют основные логические функции, обеспечивая высокий выход, когда хотя бы один вход высокий.Эффективное использование этих ворот закладывает основу для многих цифровых систем, демонстрируя, как или логика может тонко выполнять конкретные требования.На рисунке ниже показана таблица истины, конфигурация PIN и внутреннюю логическую диаграмму для 2-в-входного или затвора, демонстрируя, как выходной Q реагирует на различные комбинации входов A и B.
|
А |
Беременный |
Q. |
|
0 |
0 |
0 |
|
0 |
1 |
1 |
|
1 |
0 |
1 |
|
1 |
1 |
1 |
74LS32 Таблица правды

74LS32 ПИН -диаграмма
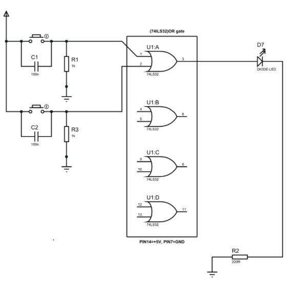
Одним из примеров практической настройки включается проектирование простой схемы с использованием 74LS32, дополненного раскрывающимися резисторами, чтобы убедиться, что входные данные остаются низкими, когда нажимают толкание.Когда кнопка задействована, она переключает вход в высокое состояние, включив светодиод, прикрепленный к выходу.Важные компоненты для такого расположения охватывают 74LS32 IC, светодиоды, резисторы и пультоны.На рисунке ниже показана практическая настройка схемы с использованием IC 74LS32 или GATE, в котором включены резисторы с расплыванием, толкание для управления состояниями ввода и светодиод, который освещается, когда вход высокий.

74LS32 Схема
• Легко взаимодействует с различными логическими семействами (например, TTL и CMO).
• Поддерживает среду смешанного сигнала и плавные переходы между более старыми и новыми технологиями.
• Бюджетный, подходящий для чувствительных к стоимости проектов.
• Надежный в течение длительных периодов, снижение затрат на техническое обслуживание и замену.
• Идеально подходит для устаревших систем и устойчивых проектов с расширенными жизненными веществами.
• Просто в реализации, даже для начинающих.
• Поощряет эксперименты и быстрое прототипирование.
• Гибкий для использования в сложных системах, таких как обработка сигналов, системы управления и инновационные технологии.
74HC32В 74HCT32В 74LVC32В 74AC32В 74ALS32В 74F32В 74C32В 74LS00В 74LS08В 74LS02В 74LS04В 74HCT04Полем
Квадроцикл или ворота в пределах 74LS32 образуют ядро при построении основных логических цепей.Он находит свое место в проектировании мультиплексоров и декодеров и активно способствует улучшению процессов в системах обработки цифровых сигналов и сетевых взаимодействий.
При включении в управляющие цепи, 74LS32 поддерживает интеграцию автоматических ответов, добавляя слои адаптивности и точности в системы.В компьютерных системах или Gate помогает в обработке инструкций и логическом принятии решений, что полезно для выполнения жидкости программы.Его способность управлять многочисленными сигналами одновременно подчеркивает его важность в компьютерной архитектуре.
Охват 74LS32 распространяется на повседневную потребительскую электронику, такую как двери и кухонные гаджеты, где он играет роль в упрощении взаимодействия и улучшения времени отклика устройства.Эти ворота помогают управлять последовательностями задач, которые обеспечивают практическую функциональность в ежедневной электронике.Используя такие компоненты, могут быть реализованы ощутимые улучшения в удовлетворенности и долговечности продукта.Сплошное понимание этой схемы облегчает разработку более дружелюбных и эффективных электронных продуктов.


Интегрированная схема 74LS32 является ключевым игроком в мире цифровой электроники.Он поставляется с четырьмя двумя входными или воротами, что делает его удобным инструментом для создания всех видов цифровых систем, от простых гаджетов до продвинутых компьютеров.Его дизайн позволяет легко соединиться с различными технологиями, и он работает надежно в широком спектре применений.Этот маленький чип показывает, насколько важны базовые логические ворота в продвижении современных технологий вперед.
Пожалуйста, отправьте запрос, мы ответим немедленно.
74LS32 является неотъемлемой частью построения сложных цифровых цепей, таких как кодеры, декодеры, мультиплекторы и арифметические логические единицы.Эти или ворота облегчают принятие логических решений в цифровых системах, что позволяет плавно выполнять логические функции.
74LS32 содержится в 14-контактном двойном встроенном пакете с четырьмя отдельными 2 входами или воротами.Эта конструкция поддерживает эффективное функционирование в диапазоне напряжений от 2,0 В до 6,0 В.Мастерство конфигураций PIN и их оптимизация в конструкции схемы может значительно повысить производительность и надежность, согласуясь с стремлением к надежным и интуитивно понятным взаимосвязанным системам.
74LS32 определяется как двойной вход или затвод, функционируя в цифровой логике, выводя высокий логический уровень, когда по крайней мере один вход высокий.Эта способность подчеркивает его роль в принятии двоичных решений и обработки сигналов в цифровых системах, резонируя с наклонностью к ясности и порядку в конструкции логической схемы на основе основных логических принципов.
Эта интегрированная схема включает в себя четыре человека или ворота.Этот сорт обеспечивает универсальность для выполнения различных логических операций в пределах одного IC, оптимизируя пространство и ресурсы в электронике, что является отличным аспектом в стремлении к миниатюризации современных устройств.
«QUAD» указывает, что IC содержит четыре идентичных 2-в-входных ворота.Хотя исходный текст ошибочно ссылался на Gates, 74LS32 состоит из или ворот.Эти ворота идеально подходят для объединения нескольких сигналов, обогащая дизайн цифровой схемы с их адаптируемой функциональностью и простотой интеграции, отражая способность к изобретательности и инновациям.
на 2024/11/24
на 2024/11/23
на 8000/04/18 147757
на 2000/04/18 111931
на 1600/04/18 111349
на 0400/04/18 83718
на 1970/01/1 79508
на 1970/01/1 66881
на 1970/01/1 63010
на 1970/01/1 62974
на 1970/01/1 54081
на 1970/01/1 52107