
А TP4056 Модуль предлагает экономически эффективное решение для зарядки одноклеточных литий-ионных или полимерных батарей.Это устройство использует IC TP4056 для управления циклом зарядки через USB -интерфейс или другие внешние источники питания, что позволяет обеспечить эффективную и безопасную зарядку с минимальными дополнительными компонентами.В основе модуля IC упрощает процесс зарядки, включив различные меры безопасности, такие как защита от чрезмерного напряжения и автоматическое завершение заряда.Эти функции хороши в предотвращении повреждения батареи и способствуют долговечности устройства, соответствующей эффективному управлению батареями.
Универсальность модуля делает его подходящим для многочисленных приложений, от потребительской электроники до портативных гаджетов, что оказалось выгодным в проектах, где требуется экономическая эффективность и экономия пространства.Для правильной реализации необходимо понимание тепловых характеристик.IC может генерировать тепло во время эксплуатации, так что включение радиаторов или обеспечение соответствующей вентиляции рекомендуется помочь рассеянию тепла.
|
Спецификация |
Ценить |
|
Тип батареи |
Литий-ион |
|
Зарядное напряжение |
4,2 В (фиксированная) |
|
Максимальный ток заряда |
1a (регулируемый) |
|
Диапазон входного напряжения |
4,5 В до 5,5 В. |
|
Диапазон рабочей температуры |
-40 ° C до 85 ° C. |
|
Завершение |
Зарядное прекращение, когда ток падает до 1/10 набора
ценить |
|
Точность заряда |
± 1,5% |
|
Резервный ток |
<2µA |
|
Упаковка |
SOP-8, DFN-8 |
Сущность модуля заключается в IC TP4056, известном своим точным напряжением и регулированием тока.Этот контроль играет роль в продвижении как безопасной, так и эффективной зарядки.IC включает в себя сложную защиту за перезарядки, останавливая процесс зарядки при достижении емкости, тем самым воспитывая срок службы батареи и предотвращая вред.
Схема защиты модуля не только защищает от переоценки, но и обеспечивает защиту от коротких замыканий.Эти элементы способствуют поддержанию общего состояния и срока службы батареи.Для эффективности батареи также включен механизм защиты от чрезмерного разряда, поскольку он предотвращает разряд за пределами безопасных ограничений, частой проблемы в управлении аккумуляторами.
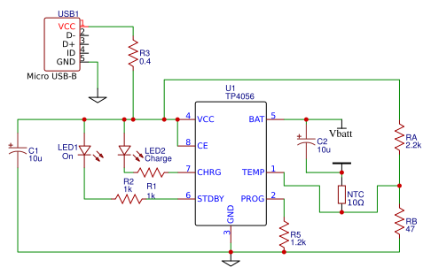
Светодиоды в модуле предоставляют немедленные визуальные сигналы относительно состояния зарядки, упрощая процесс мониторинга.Разъемы как для микро-USB, так и для Type-C позволяют легко зарядку с USB.Эта двойная совместимость повышает адаптивность, пусть вы выбираете источники питания на основе доступности и предпочтений.
Разъем облегчает использование модуля с помощью обычного USB -зарядного устройства, банка питания или компьютерного USB -порта, связывая его с источником питания USB.В зависимости от модели модуля можно выбрать микро-USB или Type-C.Type-C предлагает современную и адаптируемую альтернативу соединения.

Установите стабильную связь между битой+ и булавками и терминалами батареи, способствуя надежному потоку энергии.Использование высококачественных разъемов обеспечивает минимальное сопротивление, способствуя оптимальной производительности и плавной работе.
Интегрируйте в+ и в течение надежного источника питания 5 В.Стабильное входное напряжение воспитывает функциональность устройства, и колебания могут привести к неожиданным проблемам.Упреждающее управление энергоснабжением сводит к минимуму перерывы и обеспечивает бесшовный рабочий процесс.
Непосредственно синхронизируйте+ и вне нагрузки, облегчая непрерывную мощность во время зарядки.Эта конфигурация обеспечивает бесшовную работу устройства при балансировании распределения энергии.Хорошо продуманное понимание требований нагрузки усиливает эффективность системы, принося пользу как производительности, так и безопасности.

Модуль обеспечивает точную регуляцию напряжения и тока, что глубоко влияет на процессы зарядки.Подключаясь к источнику питания через USB, он тщательно управляет различными этапами зарядки для повышения как безопасности, так и эффективности.Такое регулирование продлевает срок службы батареи и уточняет использование энергии.
С самого начала модуль функционирует в режиме постоянного тока (CC), обеспечивая постоянный поток для батареи.Этот этап облегчает быстрое зарядку, сохраняя при этом тепловые уровни сбалансированы.Эффективное тепловое управление здесь предотвращает перегрев, свидетельство об хорошо отказанных практиках, разработанных с течением времени.
Поскольку батарея приближается к полной емкости, она перемещается в фазу постоянного напряжения (CV).Во время этого перехода модуль поддерживает стабильное напряжение, обеспечивая безопасную зарядку без перевышенных рисков.Этот метод искусно женится на эффективности с мерами безопасности, развиваясь посредством постоянных технологических улучшений.
При приближении к полной зарядке модуль переходит в режим зарядки.Эта мягкая фаза завершения гарантирует, что аккумулятор деликатно увенчана, сохраняя его долговечность и емкость.Метод получает выгоду от нюансированных корректировок, направленных на расширение здоровья батареи, информированных по опытным идеям.
TP4056 широко используется в портативной электронике, что ценится за его компактную форму и эффективные функции зарядки.Интеграция этого модуля обеспечивает сбалансированное использование энергии, расширяя производительность с долговечностью.Практика зарядки и взаимодействие с устройствами можно существенно повысить долговечность аккумулятора, обеспечивая ощутимые достижения в повседневной жизни.
Для энтузиастов DIY Battery Pack TP4056 появляется как надежная часть для создания пользовательских решений.Он предлагает простой способ надежно заряжать литий-ионные клетки.Благодаря практическим экспериментам и итеративным настройкам, созданные инновационные установки, адаптированные к их уникальным устремлениям, обеспечивая выполнение как безопасность, так и эффективность.
В качестве компонента в системах управления аккумулятором TP4056 способствует поддержанию здоровья батареи и продлению срока службы.Это помогает предотвратить такие проблемы, как переоценка и переоборудование.Наблюдения из практического использования подчеркивают значимость тонкой настройки каждой системы для соответствия ее конкретной среде.
Внедрение TP4056 в банки Power демонстрирует свою гибкость в портативных решениях в области энергетики, революционизируя, как управлять энергией при движении.Обратная связь от разных людей указывает на разработку улучшений, ориентированных на энергоэффективность, скорость зарядки и компактность, удовлетворяя растущую потребность в мобильной связи.
В контексте солнечной зарядки TP4056 выступает за устойчивую энергию, путем эффективного управления спорадической мощностью от солнечных батарей.Это открывает возможности для экологически чистых инноваций в областях с ограниченной электрической инфраструктурой.Уроки из практических применений оптимизируют стратегии размещения и хранения панелей, чтобы максимизировать захват и использование энергии.
Модуль TP4056 превосходит в эффективной зарядке литий-ионных батарей.Динамически регулируя токи зарядки в соответствии с потребностями батареи, он повышает долговечность аккумулятора и обеспечивает пиковую производительность.С регулируемыми настройками тока он предлагает настраиваемые решения для различных спецификаций батареи, демонстрируя его адаптивность.
Безопасность остается основным элементом модуля TP4056, с защитой от перегрузки и обороты.Эти меры защищают как модуль, так и аккумулятор от потенциального вреда, предлагая надежность, которая обогащает любой электронный проект.Многие ценят эти встроенные средства защиты для упрощения проектирования и сохранения пространства, устраняя необходимость дополнительных цепей безопасности в компактных устройствах.
В различных условиях окружающей среды модуль TP4056 обеспечивает устойчивую производительность даже на фоне температуры окружающей среды и входных изменений напряжения.Эта устойчивость великолепна, особенно в проектах, установленных в динамических средах, таких как последовательная работа.
Его простота использования способствует модулям TP4056 с простыми соединениями и простой работой, он доступен для тех, кто начинает свои первые электронные проекты.Эта удобная природа позволяет вам исследовать творчество и инновации, не запутываясь в сложных процессах настройки.
Выбор превосходных компонентов повышает долговечность и производительность.Высококачественные материалы предлагают улучшенную функциональность и расширенное использование, уменьшая хлопоты замены.Выбор авторитетных брендов может повысить стабильность системы и обеспечить более удовлетворительные навыки.
Воздушный поток играет роль в поддержании пиковой производительности.Компоненты, такие как процессоры и графические процессоры, выделяют существенное тепло, которое должно эффективно управляться.Инновационные решения охлаждения, включая системы жидкого охлаждения, могут предотвратить перегрев и повысить надежность системы.
Экстремальные температуры могут резко повлиять на производительность и продолжительность жизни компонентов.Последовательный мониторинг помогает предотвратить потенциальный вред.Тепловые датчики выгодны для оповещения о температурных точках, защиты ценного оборудования.
Бдительное управление привычками зарядки поддерживает здоровье батареи.Умные зарядные устройства, которые разумно изменяют текущую помощь, избегайте перезарядки.Поддержание уровней заряда между 20% и 80% может расширить долговечность аккумулятора за счет уменьшения напряжения на батареях.
Выбор соответствующих токов зарядки облегчает напряжение батареи.Медленная зарядка может привести к снижению производства тепла, положительно влияя на срок службы батареи.Использование технологий адаптивной зарядки может еще больше повысить долговечность систем с батареи.
Избегание глубоких сбросов помогает поддерживать здоровье батареи.Данные показывают, что регулярно истощающие батареи полностью могут привести к потере мощности.Поддержание постоянной процедуры зарядки может сохранить эффективные батареи и продлить свою эксплуатационную эффективность.
Во -первых, проверьте, что светодиодные соединения выровнены и безопасны.Рассматривайте свободные провода, которые могут нарушить сигналы.Убедитесь, что светодиодные компоненты сами функционируют.Использование мультиметра для сравнения уровней напряжения с спецификациями обеспечивает практическую диагностическую инструмент.
Недостаточные настройки тока или неадекватные источники питания могут вызвать медленную зарядку.Оцените вывод зарядного устройства и требования устройства, так как современные устройства часто имеют особые потребности в мощности.Например, обмен на сертифицированное зарядное устройство от общего может решить постоянную медленную зарядку, демонстрируя тонкое воздействие совместимости.
Обеспечение правильного воздушного потока - это Бог для теплового контроля.Поместите устройства в вентилируемых местах, избегая тесных участков, где накапливается тепло.Регулярные задачи, такие как очистка пыли от вентиляционных отверстий и вентиляторов, способствуют тепловому управлению, практика часто повторяется производителями.
Неисправные связи часто приводят к перерывам в зарядке.Осмотрите кабели и порты на наличие пыли, мусора или повреждения, которые могут препятствовать контакту.Незначительные загрязняющие вещества могут постепенно влиять на связь, пока они не будут очищены.
Аккумулятор, не удерживающий заряд, вероятно, требует высококачественной замены.Используйте диагностические инструменты для оценки здоровья батареи и эффективности, предлагая представление о циклах зарядки и долговечности.Качественные замены часто омолаживают стареющие устройства, повышая производительность.
Модуль зарядки TP4056 выделяется как универсальное и эффективное решение для управления зарядкой литий-ионной батареи, оснащенного надежными функциями безопасности и адаптируемым к различным приложениям.Модуль TP4056 способствует надежности, эффективности и производительности в устройствах с батарейным батарейным батарейным батарейным аккумулем, что делает его отличным компонентом в продвижении современных технологических решений.Это исследование показывает влияние того, что выделенная технология зарядки, такую как TP4056, может оказать как на повседневные, так и на специализированные электронные приложения, побуждая вас использовать эти достижения для оптимизации ваших электронных проектов.
Пожалуйста, отправьте запрос, мы ответим немедленно.
на 2024/10/4
на 2024/10/4
на 8000/04/18 147758
на 2000/04/18 111948
на 1600/04/18 111349
на 0400/04/18 83722
на 1970/01/1 79508
на 1970/01/1 66916
на 1970/01/1 63076
на 1970/01/1 63012
на 1970/01/1 54081
на 1970/01/1 52145