
А AD620 является экономичным и высоким усилителем инструментов.Это позволяет регулировать усиление до 10000, используя только один резистор.Доступный в 8-х лиде SOIC и DIP упаковки, он предлагает компактный след по сравнению с дискретными конструкциями.
Устройство обеспечивает минимальное энергопотребление с максимальным током питания 1,3 мА, что делает его хорошо подходящим для батарейных и портативных применений.AD620 может похвастаться высокой точностью с максимальной нелинейностью 40 ч/млн, напряжением смещения максимума 50 мкВ и максимумом смещения 0,6 мкВ/° C.Эти спецификации делают его эффективным в системах сбора точных данных, таких как масштабы взвешивания и интерфейсы преобразователей.Он имеет низкий уровень шума и низкий ток смещения входа, которые примечательны для медицинских устройств, требующих точных показаний.


|
Особенность |
Описание |
|
Простота использования |
Простой в использовании дизайн с внешним резистором для усиления
корректирование. |
|
Диапазон усиления |
Усиление установлено с одним внешним резистором, отрегулируемым от 1 на
10000. |
|
Диапазон питания |
Работает в широком диапазоне снабжения от ± 2,3 В до ± 18 В. |
|
Производительность |
Превосходит традиционные инструменты с 3-ооп
Усилитель дизайны. |
|
Упаковка |
Доступно в пакетах с 8 лидами и SOIC. |
|
Низкое энергопотребление |
Максимальный ток снабжения 1,3 млн. Лет. |
|
DC Performance |
B Grade имеет отличную производительность постоянного тока. |
|
Входное напряжение |
Входное напряжение смещения 50 мкВ. |
|
Входное смещение дрейф |
Низкое дрейф входного смещения 0,6 мкВ/° C. |
|
Входной смещение ток |
Максимальный ток входного смещения 1,0 НА. |
|
Общий коэффициент отклонений |
Коэффициент отклонений общего режима составляет 100 дБ при G = 10. |
|
Низкий шум |
Входное напряжение шум 9 нВ/√hz при 1 кГц. |
|
Входной шум |
0,28 мкВ-пикового шума в диапазоне от 0,1 Гц до 10 Гц. |
|
Спецификации переменного тока |
Отличный характер AC с пропускной способностью 120 кГц
в G = 100. |
|
Урегулирование времени |
Быстрое время оседания от 15 мкс до 0,01%. |
Вот подробная таблица Analog Devices Inc. AD620BN Технические спецификации, атрибуты и параметры, а также части с аналогичными спецификациями.
|
Тип |
Параметр |
Подробности |
|
Контакт |
Свинец, олово |
Свинец/олово |
|
Устанавливать |
Через дыру |
Через дыру |
|
Монтажный тип |
Через дыру |
Через дыру |
|
Пакет / корпус |
8-DIP (0,300, 7,62 мм) |
8-DIP (0,300, 7,62 мм) |
|
Количество булавок |
8 |
8 |
|
Количество элементов |
1 |
1 |
|
Рабочая температура |
-40 ° C ~ 85 ° C. |
-40 ° C ~ 85 ° C. |
|
Упаковка |
Трубка |
Трубка |
|
Код JESD-609 |
E0 |
E0 |
|
PBFREE CODE |
Нет |
Нет |
|
Статус частично |
Устаревший |
Устаревший |
|
Уровень чувствительности влаги (MSL) |
1 (неограниченный) |
1 (неограниченный) |
|
Количество терминаций |
8 |
8 |
|
Код ECCN |
Ear99 |
Ear99 |
|
Сопротивление |
10 гам |
10 гам |
|
Максимальная диссипация власти |
650 МВт |
650 МВт |
|
Терминальная позиция |
Двойной |
Двойной |
|
Количество функций |
1 |
1 |
|
Напряжение снабжения |
15 В |
15 В |
|
Терминал |
2,54 мм |
2,54 мм |
|
Базовый номер детали |
AD620 |
AD620 |
|
Подсчет штифтов |
8 |
8 |
|
Операционное напряжение питания |
36 В |
36 В |
|
Эксплуатационный ток снабжения |
1,3 мА |
1,3 мА |
|
Номинальный ток снабжения |
1,3 мА |
1,3 мА |
|
Рассеяние власти |
650 МВт |
650 МВт |
|
Степень скорости |
1,2 В/мкс |
1,2 В/мкс |
|
Тип усилителя |
Приборы |
Приборы |
|
Общий коэффициент отклонения режима |
93 дБ |
93 дБ |
|
Ток - входной смещение |
500pa |
500pa |
|
Напряжение - подача, одно/двойной (±) |
4,6V36V ± 2,3V18V |
4,6V36V ± 2,3V18V |
|
Выходной ток на канал
|
18ma |
18ma |
|
Входное напряжение (VOS) |
30 мВ |
30 мВ |
|
Отрицательное напряжение питания-нома |
-15V |
-15V |
|
Напряжение - входное смещение |
15 мкВ |
15 мкВ |
|
-3DB полосы пропускания |
1 МГц |
1 МГц |
|
Входное смещение ток-макс (IIO) |
0,00075 мкА |
0,00075 мкА |
|
Усиление напряжения |
1 |
1 |
|
Напряжение усиливание-ном |
10 |
10 |
|
Нелинейность-макс |
0,00% |
0,00% |
|
Длина |
9,27 мм |
9,27 мм |
|
Высота сидя (максимум) |
4,57 мм |
4,57 мм |
|
Радиационное упрочнение |
Нет |
Нет |
|
Статус ROHS |
Не совместимый с ROHS |
Не совместимый с ROHS |
|
Свободно привести |
Содержит свинец |
Содержит свинец |
|
Номер части |
Описание |
Производитель |
|
AD620BRZ-RL |
Усилитель инструментов, 85 ультрафиолетового офсета, 1 МГц-полоса
Ширина, PDSO8, свободный для свинца, MS-021-AA, SOIC-8 |
Rochester Electronics LLC |
|
AD620BRZ-REEL |
Усилитель инструментов, 85 ультрафиолетового офсета, 1 МГц-полоса
Ширина, PDSO8, MS-021-AA, SOIC-8 |
Аналоговые устройства вкл |
|
AD620BR-REEL |
Низкий дрейф, низкопроизводительный усилитель приборов с установленным усилением
от 1 до 10000 |
Аналоговые устройства вкл |
|
AD620BRZ-R7 |
Низкий дрейф, низкопроизводительный усилитель приборов с установленным усилением
от 1 до 10000 |
Аналоговые устройства вкл |
|
AD620BRZ |
Усилитель инструментов, 85 ультрафиолетового офсета, 1 МГц-полоса
Ширина, PDSO8, свободный для свинца, MS-021-AA, SOIC-8 |
Rochester Electronics LLC |
|
AD620BR |
Усилитель инструментов, 85 ультрафиолетового офсета, 1 МГц-полоса
Ширина, PDSO8, MS-021-AA, SOIC-8 |
Rochester Electronics LLC |
|
AD620BRZ-REEL7 |
Усилитель инструментов, 85 ультрафиолетового офсета, 1 МГц-полоса
Ширина, PDSO8, MS-021-AA, SOIC-8 |
Аналоговые устройства вкл |

AD620, с его исключительной точностью и минимальным напряжением смещения, оказывается дома в различных системах данных.Такие системы охватывают разные приложения, такие как веса масштабов и интерфейсы преобразователей, где стремление к точности измерения является неустанным.
AD620 процветает в среде, где доминирующая точность.Возьмите масштаб взвешивания, часто используемые в исследовательских лабораториях или промышленных условиях: здесь каждое измерение может быть шагом к революционным научным открытиям или превосходному качеству продукта.Высокий коэффициент отклонений усилителя (CMRR) и низкий уровень шума и характеристики низкого шума являются основой этой надежной и точной производительности.
Приложения интерфейса преобразователя - это еще одна арена, где AD620 демонстрирует свои возможности.Рассмотрим преобразователи, которые преобразуют физические явления, такие как давление, температура или сила в электрические сигналы.Точность этих конверсий является серьезной - будь то в точном управлении системами промышленной автоматизации или бдительным мониторингам условий окружающей среды.Высокий входной импеданс AD620 играет основную роль в сохранении целостности сигнала, что делает его неотразимым выбором для этих интерфейсов.
В мире медицинских инструментов AD620 сияет ярко.Такие устройства, как электрокардиограммы (ЭКГ) и неинвазивные мониторы артериального давления, полагаются на высокую точность и минимальное интерференцию сигнала для обеспечения надежной диагностики.Здесь необходимы низкий уровень шума и смещения AD620.Более того, мастерство усилителя в сохранении мощности значительно расширяет время автономной работы портативных медицинских устройств - основная особенность в сегодняшнем ландшафте мобильных решений здравоохранения, где каждый дополнительный час работы может иметь глубокое значение.
Работа AD620 включает в себя ряд простых шагов.Начнем с того, что эффективно управлять мощностью интегрированной цепи (IC) путем связывания вывода 7 с источником питания и выводом 4 с землей.Одиночный запас +5V часто подходит для этой задачи.Обеспечение того, чтобы вывод 2 (не инвертинг) и контакт 3 (инвертирование) управляют входным сигналом полезно для правильной функциональности.Чтобы стабилизировать выход, когда нет разницы в напряжении между входными контактами, обычно заземляющий контакт 5 (эталон) вместе с контактом 4.

Управление усилением AD620 является очень оптимизированным процессом, требующим только одного внешнего резистора.Установите усиление, поместив резистор (например, 500 Ом для усиления 100) между контактами 8 (+RG) и 1 (-RG).Затем усиление рассчитывается с использованием формулы.
G = (49,4 кОм / rГлин) + 1.
Эта формула обеспечивает точный выигрыш путем надлежащего выбора значений резистора, предлагая простой, но мощный метод для адаптации производительности усилителя к конкретным потребностям.Одним из часто пропускаемых аспектов является ток входного смещения.Конструкция AD620 сводит к минимуму этот ток, но смягчение любого дисбаланса в импедансе источника, подключенного к входным выводам, все еще оседает.Минимизация несоответствия уменьшает напряжение смещения, повышая общую точность, что в основном опасно в точных инструментах, где мельчайшие несоответствия имеют значение.Изменения температуры могут значительно повлиять на производительность AD620.Обеспечение того, чтобы резистор, используемый для настройки усиления, имеет низкотемпературный коэффициент, полезно для поддержания стабильного усиления в широком диапазоне температур.В приложениях, затронутых условиями окружающей среды, эта стабильность полезна для последовательной производительности.В практических сценариях, таких как системы промышленного мониторинга, поддержание стабильности усиления, несмотря на то, что колебания температуры активны, чтобы избежать измерения неточностей.Это подчеркивает важность выбора подходящих компонентов, которые находятся в гармонии с операционной средой, что обеспечивает надежный и точный мониторинг.Спортивный вывод (PIN 5) значительно влияет на выходное напряжение.Заземляя этот штифт вместе с контактом 4, как правило, Zeros выход, когда нет входного разности напряжений.Однако в более продвинутых настройках подключение этого вывода к определенному напряжению может ввести известное смещение в выходе, что полезно в приложениях, требующих точных сдвигов напряжения.

Analog Devices Inc. (NASDAQ: ADI) превосходит в проектировании, производстве и маркетинге интегрированных цепей высокопроизводительных аналоговых, смешанных сигналов и цифровых сигналов (DSP).Основанная в 1965 году, ADI посвятил себя преодолению сложных инженерных задач в обработке сигналов.Их гениальные решения обладают возможностью превращать реальные явления, такие как температура, давление и скорость в точные электрические сигналы, что обеспечивает различные и практические применения по всему миру.
За десятилетия ADI перешла от сосредоточения исключительно на аналоговых технологиях к более целостному подходу, который включает в себя технологии смешанного сигнала и DSP.Этот сдвиг отражает более широкую тенденцию в индустрии электроники в отношении интеграции нескольких функций в один чип, повышая производительность и резку мощности.Решения ADI находят свое место в приложениях по промышленной автоматизации, здравоохранению, потребительской электронике и автомобильных системам.
Портфель ADI охватывает широкий спектр технологий точных аналоговых продуктов, таких как усилители, линейные продукты и преобразователи данных, которые являются серьезными для зондирования и измерения высокого разрешения.Растворы смешанных сигналов, которые объединяют аналоговые и цифровые цепи на одном чипе, обеспечивают повышенную функциональность и эффективность.
AD620 и AD623 - оба одноашенных усилителей с совместимостью с выводом.Отчетливый фактор между ними заключается в их требованиях питания: AD620 нуждается в двойных поставках, тогда как AD623 может работать с двойными или отдельными постановлениями.Следовательно, AD620 может быть заменен AD623, если в исходной схеме используется двойные источники питания.Вы часто можете выбрать AD623 для его энергоэффективности и упрощенной конструкции мощности, поскольку он функционирует с одним источником питания.После такой замены производительность платы микроконтроллера остается стабильной и продолжает выполнять свои задачи плавно, обеспечивая надежность в практических приложениях.
P1 и P8: резисторы по установке внешнего усиления
P2 и P3: входные клеммы
P6: выходной терминал
P4 и P7: ± 5V Power Supplies
P5: вход на контрольный напряжение (400 мВ)
Эта конкретная конфигурация вывода облегчает структурированные и оптимизированные соединения компонентов, обеспечивая постоянную производительность и упрощение процессов устранения неполадок.
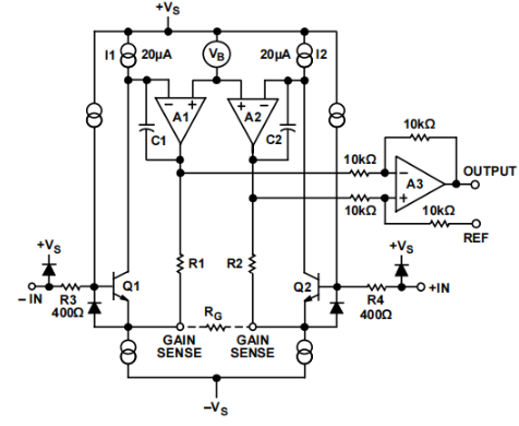
AD620 основан на традиционной конструкции с тремя точками, но включает в себя значительные повышения производительности широкого диапазона питания (± 2,3–18 В) и низкое энергопотребление (максимальный ток 1,3 млн. Лет).Эти функции делают его подходящим для низковольтных, низкопроизводительных конструкций.Его монолитная сборка и лазерная калибровка гарантируют высокую точность.Использование дифференциального биполярного ввода с помощью β -процесса достигает более низкого тока ввода и стабилизирует ток коллектора посредством внутренней обратной связи.Уравнение усиления g = 49,4 кОм / r_g + 1, где r_g - внешний резистор, который управляет усилением.Это отражает инновационную практику в области электроники, подчеркивая важность точности и эффективности в дизайне современного компонента.
AD620, как регулируемый усилитель усиления, обеспечивает сигнал напряжения.Эта универсальность особенно настаивает на приложениях, требующих точного усиления сигнала, таких как медицинские инструменты и контроль промышленного процесса.Его способность обеспечивать точное усиление сигнала подчеркивает его роль в поддержании высоких стандартов производительности в серьезных приложениях.
Если вывод остается отрицательным, несмотря на вход ± 5 В, несколько факторов могут быть в игре чрезмерного усиления и дисбаланса схемы.Осмотрите нарегулируемый резистор, связанный с булавками усиления, чтобы убедиться, что он соответствует спецификациям данных, и что усиление не является чрезмерно высоким, что может снизить риск усиливающих интерференционных сигналов.Поддерживая умеренное усиление на первом этапе и уравновешивая сопротивление предвзятости, вы можете эффективно решать проблемы точности и стабильности.Эти методы устранения неполадок подчеркивают практические меры для поддержки целостности сигнала в аналоговых схемах.
Пожалуйста, отправьте запрос, мы ответим немедленно.
на 2024/10/18
на 2024/10/18
на 8000/04/18 147760
на 2000/04/18 111973
на 1600/04/18 111351
на 0400/04/18 83741
на 1970/01/1 79527
на 1970/01/1 66934
на 1970/01/1 63084
на 1970/01/1 63025
на 1970/01/1 54092
на 1970/01/1 52166