
А AT89S52-24PU Microcontroller-это очень гибкое устройство, которое интегрирует 8-битный процессор с программируемой флэш-памятью на одном чипе.Используя расширенную технологию нелетней памяти Atmel, этот микроконтроллер поддерживает совместимость с уважаемым набором инструкций 80C51.Его встроенная перепрограммируемая вспышка удовлетворяет разнообразным потребностям различных систем встроенного управления способом, который является как эффективным, так и экономически эффективным.Микроконтроллер оснащен 8 КБ вспышки и 256 байтов оперативной памяти, обеспечивающих достаточную емкость для сложного программирования и обслуживания приложений, требующих сложной обработки данных.Включение 32 линий ввода-вывода общего назначения предлагает универсальность для соединения широкого спектра периферийных устройств.
С тремя 16-битными таймера/счетчиками AT89S52-24PU поддерживает точные функции, основанные на времени, которые неоценимы для обработки данных и настройки управления.Двойные указатели данных повышают эффективность обработки данных, эффективно поддерживая быстрые сценарии передачи данных.Таймер сторожевого пса добавляет уровень надежности путем сброса системы во время программных неровностей, что является функцией, заверяемой секторами, приоритетными для долгосрочной целостности системы.Емкость микроконтроллера к статической работе на различных частотах помогает сбалансировать производительность с энергопотреблением.Доступность режимов энергосбережения, включая холостое время и питание, подчеркивает ее уместность для приложений, управляемых аккумулятором, обеспечивая удержание содержания памяти на фазах питания.Эти функции решают проблемы с энергоэффективностью, о чем свидетельствуют его принятие в портативных и дистанционно управляемых устройствах.

|
Булавка № |
Название вывода |
Описание |
|
1-8 |
Порт 1 |
Интерфейс 1 имеет внутренние подтягивания и 8-битный
Двунаправленный порт ввода/вывода.Четыре входа TTL могут быть раковиной/источником в порту 1
выходные буферы.Когда 1 секунды записываются в контакты порта 1, внутренние подтягивания
Потяните их высоко, позволяя им использовать в качестве входов.Из -за внутреннего
Вытягивания, контакты порта 1, которые извне проталкиваются низко
(IIL) как входные данные.Кроме того, как показано в таблице, P1.0 и P1.1 могут быть установлены
чтобы быть таймером/счетчиком 2 Вход внешнего счета (P1.0/T2) и
Таймер/счетчик 2 триггера (P1.1/T2EX) соответственно.Во время вспышки
Программирование и проверка, порт 1 также получает адрес низкого порядка
байты. |
|
9 |
Перстю |
Ввод должен быть сброшен.Пока генератор
Функционирование, высокий уровень этого штифта для двух машинных циклов сбрасывает устройство.
После того, как сторожевой пейзаж поступил, эта булавка подходит высоко для 98 Осциллятор
периоды.Эта функция может быть отключена, используя бит Disrto в SFR auxr
(Адрес 8EH).Возможности сброса высокой высоты включена по умолчанию в бит
Разоблачить. |
|
10-17 |
Порт 3 |
Порт 3 является внутренним 8-битным двунаправленным вводом-выводом.
портЧетыре входа TTL могут быть потоплены или источны с использованием выходных буферов порта 3.
Когда 1 секунды записываются на контакты порта 3, внутренние подтягивания тянут их высоко,
позволяя им использовать в качестве входных данных.Из-за подтягиваний, порт 3 штифт, который
извне вытянуты низко ток исходного тока (IIL) в качестве входов.Для вспышки
Программирование и проверка, порт 3 получает некоторые контрольные сигналы.Как указано
На диаграмме ниже порт 3 также поддерживает функции многочисленных AT89S52
специальные функции. |
|
18 |
Xtal2 |
Вывод из инвертирующего усилителя генератора. |
|
19 |
Xtal1 |
Ввод в усилитель инвертирующего генератора и вход в
Внутренняя рабочая цепь часов. |
|
20 |
Гнездо |
Земля. |
|
21-28 |
Порт 2 |
Порт 2-это внутренний 8-битный двунаправленный ввод-вывод.
портЧетыре входа TTL могут быть раковинами/источником в выходных буферах порта 2.Когда
1s записаны на контакты порта 2, внутренние подтягивания тянут их высоко, позволяя
они будут использоваться в качестве входных данных.Из-за внутренних подтягиваний, порт 2 штифт, который
извне выдвигаются низким током источника (IIL) в качестве входов.Во время выборов
от внешней памяти программы и доступ к внешней памяти данных, которая использует
16-битные адреса (movx @ dptr), порт 2 издает байт адреса высокого порядка.
При передаче 1 с, порт 2 использует мощные внутренние подтягивания в этом
приложение.Порт 2 издает содержимое регистра специальной функции P2
Во время 8-битного адреса доступ к внешней памяти данных (MOVX @ RI).В течение
Флэш-программирование и проверка, порт 2 дополнительно получает высокий заказ
Адрес и различные контрольные сигналы. |
|
29 |
Псан |
Читающая строба для внешней программы вызывается
Программный магазин включен (PSEN).PSEN активируется дважды каждый машинный цикл, когда
AT89S52 запускает код из памяти внешней программы, с двумя PSEN
Активации игнорируются во время каждого доступа к внешней памяти данных. |
|
30 |
Эль/Проги |
Выходной импульс включения защелкивания адреса (ALE) используется для
Захватите низкий байт адреса во время обратной памяти.В течение
Флэш -программирование, этот вывод также служит программным входом импульса (PROG).
Эль высвобождается с устойчивой скоростью 1/6 частоты генератора в нормальном уровне
Работа и может использоваться для внешнего времени или снятия.Однако во время
Каждый доступ к внешней памяти данных, один импульс эля пропускается.Настройка бит 0
от SFR местоположения 8EH до 0 отключает эль функционирующий при желании.Эль только активен
Когда бит установлен с помощью инструкции Movx или MOVC.В противном случае булавка
поднялся высоко, но слабо.Если микроконтроллер находится во внешнем режиме выполнения,
Установка бита ALE-DISABLE не имеет эффекта. |
|
31 |
EA/VPP |
Внешний доступ включен.Чтобы устройство могло
Извлекать код из регионов памяти внешней программы, начиная с 0000H и заканчивая
В FFFFH EA должен быть подключен к GND.Однако, если блокировка 1 кодируется, EA
будет внутренне зафиксирован при сбросе.Для внутренних программ выполнения, EA
должен быть привязан к VCC.Во время программирования вспышки этот штифт дополнительно
Получает 12-вольтовое программирование включения напряжения (VPP). |
|
32-39 |
Порт 0 |
Интерфейс 0-это двунаправленный 8-битный порт ввода/вывода.
Каждый вывод может погрузить восемь входов TTL в виде выходного порта.Булавки на порту 0 могут
использоваться в качестве входных данных с высоким импедансом, когда они записаны для них.Во время доступа
На внешнюю программу и память данных, порт 0 также может быть установлен как
Мультиплексированный адрес низкого порядка/шина данных.P0 имеет внутренние подтягивания в этом
режим.Во время программирования Flash порт 0 также получает байты и выходы кода
их во время проверки программы.Во время проверки программы внешние подтягивания
требуются. |
|
40 |
Венчурной |
Напряжение снабжения. |

AT89S52-24PU Символ

AT89S52-24PU След

AT89S52-24PU CAD модель
• Стандартное соответствие MCS®-51: полностью совместим со стандартом MCS®-51, обеспечивая надежную и надежную производительность.
• 8K ISP Flash Memory: хранит большие программы.Поддерживает до 10000 циклов записи/стирания, идеально подходит для долгосрочных применений.
• Широкое рабочее напряжение (4 В - 5,5 В): адаптируется к различным средам питания.
• Высокоскоростная работа: обрабатывает статические условия до 33 МГц, балансируя энергоэффективность с потребностями в производительности.
• Усовершенствованная безопасность: функции блокировки памяти защищают интеллектуальную собственность.Предотвращает несанкционированный доступ или модификации.
• Гибкие функции ввода/вывода и таймера: легкая интеграция с датчиками и устройствами.Точный контроль для приложений времени, требующих точного времени.
• Двойные указатели данных: повышает эффективность в задачах с тяжелыми данными, такими как обработка сигналов и связь.Упрощает обработку потока данных.
• Режимы энергосбережения: режимы холостого хода и питания уменьшают потребление энергии.Оптимизирован для портативных устройств и устойчивых проектов.
|
Тип |
Параметр |
|
Время выполнения завода |
7 недель |
|
Устанавливать |
Через дыру |
|
Пакет / корпус |
40-DIP (0,600, 15,24 мм) |
|
Количество I/OS |
32 |
|
Рабочая температура |
-40 ° C ~ 85 ° C TA |
|
Ряд |
89 с |
|
Код JESD-609 |
E3 |
|
Статус частично |
Активный |
|
Количество терминаций |
40 |
|
Напряжение снабжения |
5 В |
|
Частота |
33 МГц |
|
Операционное напряжение питания |
5 В |
|
Интерфейс |
Uart |
|
Контакт |
Олово |
|
Монтажный тип |
Через дыру |
|
Количество булавок |
40 |
|
Сторожевые таймеры |
Да |
|
Упаковка |
Трубка |
|
Опубликовано |
1997 |
|
PBFREE CODE |
да |
|
Уровень чувствительности влаги (MSL) |
1 (неограниченный) |
|
Терминальная позиция |
Двойной |
|
Терминал |
2,54 мм |
|
Базовый номер детали |
AT89S52 |
|
Питания |
5 В |
|
Размер памяти |
8 КБ |
|
Скорость |
24 МГц |
|
Напряжение - Поставка (VCC/VDD) |
4 В ~ 5,5 В. |
|
Количество битов |
8 |
|
Периферийные устройства |
Wdt |
|
Размер ядра |
8-битный |
|
Подключение |
Uart/usart |
|
Время доступа |
24 мкс |
|
Каналы DMA |
НЕТ |
|
ШИМ каналы |
НЕТ |
|
Количество таймеров/счетчиков |
3 |
|
Количество каналов UART |
1 |
|
Длина |
52,58 мм |
|
Достичь SVHC |
Нет SVHC |
|
Статус ROHS |
ROHS3 соответствует |
|
Тип генератора |
Внутренний |
|
Размер оперативной памяти |
256 x 8 |
|
UPS/UCS/Периферический тип ICS |
Микроконтроллер |
|
Основной процессор |
8051 |
|
Тип памяти программы |
ВСПЫШКА |
|
Размер памяти программы |
8 КБ 8K x 8 |
|
Размер бита |
8 |
|
Имеет АЦП |
НЕТ |
|
Ширина шины данных |
8B |
|
Каналы ЦАП |
НЕТ |
|
Адреса ширины шины |
8B |
|
Высота |
4,826 мм |
|
Ширина |
13,97 мм |
|
Радиационное упрочнение |
НЕТ |
|
Свободно привести |
Свободно привести |
Три компонента, перечисленные справа, аналогичны спецификациям с технической технологией Microchip AT89S52-24PU.
|
Номер части |
Производитель |
Пакет / корпус |
Количество булавок |
Ширина шины данных |
Номер в/вывода |
Интерфейс |
Размер памяти |
Напряжение снабжения |
Периферийные устройства |
|
AT89S52-24PU |
Технология микрочипа |
40-DIP (0,600, 15,24 мм) |
40 |
8 б |
32 |
Uart |
8 кб |
5 В |
Wdt |
|
AT89C55WD-24PU |
Технология микрочипа |
40-DIP (0,600, 15,24 мм) |
40 |
8 б |
32 |
SPI, UART, USART |
32 КБ |
5 В |
Wdt |
|
AT89S51-24PU |
Технология микрочипа |
40-DIP (0,600, 15,24 мм) |
40 |
8 б |
32 |
Uart, USART |
4 кб |
5 В |
Wdt |
|
AT89C51RC-24PU |
Технология микрочипа |
40-DIP (0,600, 15,24 мм) |
40 |
8 б |
32 |
Uart, USART |
20 КБ |
- |
Wdt |
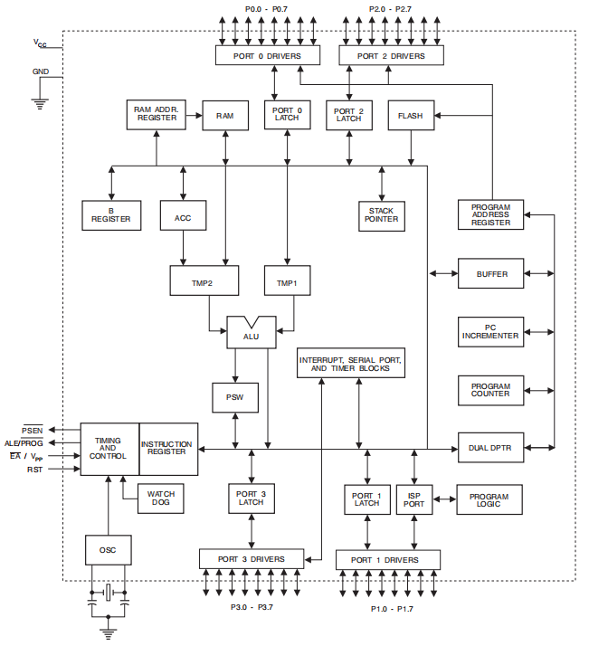
Диаграмма ниже иллюстрирует функциональную блочную структуру AT89S52-24PU.

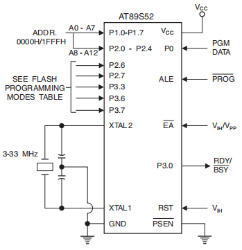
Рисунок ниже иллюстрирует процесс программирования флэш-памяти AT89S52-24PU в параллельном режиме.

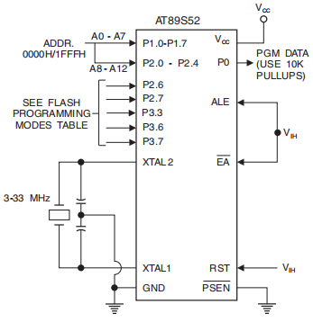
На рисунке ниже демонстрируется процесс проверки флэш-памяти в параллельном режиме для AT89S52-24PU.

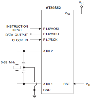
На рисунке ниже иллюстрирует последовательный процесс загрузки для флэш-памяти AT89S52-24PU.

|
Номер части |
Описание |
Производитель |
|
AT87F52-24PC |
Микроконтроллер, 8-битный, вспышка, 8051 ЦП, 24 МГц, CMOS,
PDIP40, 0,600 дюйма, пластик, DIP-40 |
Atmel Corporation |
|
AT87F52-24PI |
Микроконтроллер, 8-битный, вспышка, 8051 ЦП, 24 МГц, CMOS,
PDIP40, 0,600 дюйма, пластик, DIP-40 |
Atmel Corporation |
|
AT87F52-24PL |
Микроконтроллер, 8-битный, вспышка, 24 МГц, CMOS, PDIP40, 0,600
Дюйм, пластик, Dip-40 |
Atmel Corporation |
• Мониторинг здравоохранения: повышает точность в устройствах медицинского мониторинга.
• Автомобильная безопасность: интегрирует такие функции, как адаптивный круиз -контроль и помощь полосы движения.
• DIY Electronics: позволяет любителям создавать пользовательские устройства.
• Потребительская электроника: производит многофункциональные и интуитивные продукты.
• Умные дома и города: улучшает связь с устройствами для лучшего управления энергопотреблением и удобства.

Microchip Technology Inc. со штаб -квартирой, расположенной в Чендлере, штат Аризона, играет роль в микроконтроллере и полупроводниковой промышленности.Компания отличается своей стойкой преданностью новаторским достижениям и поддержанию высоких стандартов посредством линий продуктов, признанных за их надежность, что поддерживает эффективность развития и экономическую осторожность.Тщательно усовершенствовав свои проектные и производственные процессы, Microchip не только соответствует, но и превосходит отраслевые показатели, воспитывая настройки, которая поощряет постоянное улучшение и усовершенствование системы.Microchip Technology Inc. - это гораздо больше, чем поставщик микроконтроллеров и полупроводников;Он активно формирует ландшафт, в котором разрабатываются и используются эти технологии.Его стратегический акцент на эффективность, управление затратами и контроль качества ставит его в авангард отрасли.
Трубка доставки 19/сентябрь/2018.pdf
Маркировка CHGS 11/JUL/2017.PDF
Медная склеивающая проволока 17/октябрь/2013.pdf
Цилиндрические держатели батареи.pdf
Передача в Microchip/Label/Pkg 5/Sep/2016.pdf
Передача в Microchip/Label/Pkg 5/Sep/2016.pdf
Трубка доставки 19/сентябрь/2018.pdf
Цилиндрические держатели батареи.pdf
Цилиндрические держатели батареи.pdf
Маркировка CHGS 11/JUL/2017.PDF
Медная склеивающая проволока 17/октябрь/2013.pdf
Трубка доставки 19/сентябрь/2018.pdf
MBB/Label Chgs 16/Nov/2018.pdf
Маркировка CHGS 11/JUL/2017.PDF
Пожалуйста, отправьте запрос, мы ответим немедленно.
Основная разница сосредоточена на их размере флэш -памяти: AT89S51 оснащен 4K, в то время как AT89S52 расширяет это до 8K.Это расширение поддерживает более сложные приложения и хранение обширных кодовых баз, что соответствует разнообразным потребностям в разработке встроенных систем.
AT89S52 используется в нескольких встроенных контрольных задачах, часто ценится для энергоэффективности и надежной производительности.Его универсальность часто делает его предпочтительным вариантом в проектах, направленных на экономическую эффективность при сохранении функциональности, согласуясь с инновациями в балансе с финансовыми соображениями.
Это 8-битный CMOS-микроконтроллер, известный своим слиянием возможностей вычислительных и памяти в компактный блок.Эти качества заманчивы в оптимизированных процессах проектирования, где важны эффективность и пространство.
Встроенная флэш-память позволяет перепрограммировать, предлагая адаптацию для обновлений программного обеспечения и итеративную разработку.Эта функция дополняет современную перспективу развития, где непрерывные улучшения не только возможны, но и приветствуются.
AT89S52-24PU иллюстрирует эту комбинацию, где 8-битный процессор гармонизируется со флэш-памятью.Эта интеграция обеспечивает эффективную обработку и хранение для приложений, требующих надежных операций без избытка.
Он состоит из 8 тыс. Байтов вспышки, позволяя управлять данными программы.Эта экспансивность делает его подходящим для сложных задач, где ограниченная память может представлять препятствия.
Статическая логика включена, что позволяет работать на низких частотах с эффективностью.Эта характеристика используется в сценариях, требующих минимального использования мощности, повышения как долговечности, так и устойчивости в электронике.
Режим холостого хода делает процессор неактивным, достигая экономии энергии при сохранении функций микроконтроллера.Этот стратегический дизайн сводит к минимуму использование энергии в периоды менее интенсивной обработки.
Содержание ОЗУ остается нетронутым в режиме питания, что обеспечивает сохранение данных, несмотря на снижение энергопотребления.Эта функциональность хороша в условиях, требующих удержания данных наряду с минимальным использованием энергии, типично для устройств с батарейным питанием.
на 2024/11/22
на 2024/11/22
на 8000/04/18 147758
на 2000/04/18 111948
на 1600/04/18 111349
на 0400/04/18 83722
на 1970/01/1 79508
на 1970/01/1 66916
на 1970/01/1 63075
на 1970/01/1 63012
на 1970/01/1 54081
на 1970/01/1 52144