

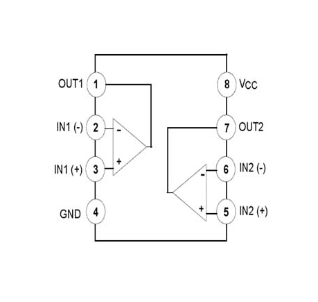
|
Штифт № |
Название вывода |
ПИНА ОПИСАНИЕ |
|
1 |
Вывод а |
Вывод первого (а) раздела IC или оперативного усилителя
1 |
|
2 |
Инвертирующий вход а |
Инвертирование ввода первого раздела IC (а) или оперативного
Усилитель 1 |
|
3 |
Не инвертирующий вход а |
Не инвертирующий ввод первого (а) разделения IC или
Оперативный усилитель 1 |
|
4 |
Земля (GND) |
Земля / отрицательный для обоих оперативных усилителей |
|
5 |
Инвертирующий вход б |
Инвертирование ввода второго (B) раздела IC или оперативного
Усилитель 2 |
|
6 |
Не инвертирующий вход б |
Не инвертирующий ввод второго (B) секции IC или
Оперативный усилитель 2 |
|
7 |
Выход б |
Вывод второго (B) раздела IC или операционного
Усилитель 2 |
|
8 |
Венчурной |
Положительный поставка обоих разделов / оперативных усилителей
IC |
|
Особенность |
Описание |
|
Широкие диапазоны снабжения |
Одиночная подача: от 3 В до 32 В |
|
Двойные принадлежности: ± 1,5 В до ± 16 В |
|
|
Низкая стока для снабжения |
Независимо от напряжения питания: 0,7 мА (типично) |
|
Диапазон входного напряжения общего мода |
Включает землю, позволяющую прямое зондирование вблизи земли |
|
Низкое смещение ввода и параметры смещения |
- Входное напряжение смещения: 3 мВ (типично) |
|
- версии: 2 мВ (типично) |
|
|
- Входные токи смещения: 2 na (типично) |
|
|
- версии: 15 NA (типично) |
|
|
- Входной смещение ток: 20 NA (типично) |
|
|
- версии: 15 NA (типично) |
|
|
Дифференциальный диапазон входного напряжения |
Равное напряжению питания с максимальным рейтингом: 32 В |
|
Усиление дифференциального напряжения открытой петли |
100 дБ (типично) |
|
Внутренняя частота компенсация |
Да |
|
Параметр |
Ценить |
|
Пакет / корпус |
PDIP-8 |
|
Количество каналов |
2 канала |
|
Напряжение питания - макс. |
32 В. |
|
GBP - Продукт GAIN BANDWIDH |
700 кГц |
|
Выходной ток на канал |
20 мА |
|
SR - Ставка |
300 мВ/мкс |
|
VOS - Входное напряжение смещения |
7 мВ |
|
Напряжение питания - мин |
3 В |
|
Минимальная рабочая температура |
0 ° C. |
|
Максимальная рабочая температура |
+70 ° C. |
|
IB - ток ввода смещения |
250 NA |
|
Эксплуатационный ток снабжения |
350 мкА |
|
Неисправность |
Нет отключения |
|
CMRR - общий коэффициент отклонений в режиме |
80 дБ |
|
en - плотность шума входного напряжения |
40 NV/√hz |
|
Ряд |
LM358 |
|
Упаковка |
Трубка |
|
Тип усилителя |
Усилитель высокого усиления |
|
Бренд |
Техасские инструменты |
|
Двойное напряжение питания |
+/- 3 В, +/- 5 В, +/- 9 В |
|
Функции |
Стандартные усилители |
|
Высота |
4,57 мм |
|
Тип ввода |
Железнодорожник |
|
Длина |
9,81 мм |
|
Максимальное напряжение двойного питания |
+/- 16 В. |
|
Минимальное напряжение двойного питания |
+/- 1,5 В. |
|
Операционное напряжение питания |
3 В до +/- 32 В, +/- 1,5 В, +/- 16 В |
А LM358P Оперативный усилитель предлагает разнообразные функциональные возможности в пределах датчиков, ориентированных на обнаружение света и темноты.Его способность адаптивно функционировать в различных ролях подчеркивает его гибкую природу в задачах, специфичных для датчиков.Получение понимания своей производительности в этих контекстах обогащает понимание методологий проектирования более широкой цепи.

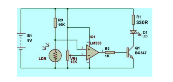
В конфигурациях, предназначенных для обнаружения темноты, LM358P соединяется со средним штифтом переменного резистора, прикрепленного к контакту 2. Эта конфигурация тонко регулирует отзывчивость цепи к сценариям с низким освещением.Внедряя резистор 20K, эта настройка обеспечивает точную регулировку уровней чувствительности, что позволяет схеме реагировать исключительно на заметные сдвиги в окружающем свете.

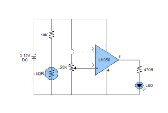
В схемах обнаружения света LM358P принимает роль компаратора, обслуживая для оценки входного напряжения по установлению эталонной точки для оценки интенсивности света.Использование резистора 20K, как видно из приложения датчика темного, способствует настройке чувствительности, обеспечивая точный подход.Это облегчает точные ответы на изменения в освещении, что продемонстрировано светодиодными индикаторами, подключенными к контакту 1.
В рамках оперативных усилителей LM358 серия служит основным компонентом, действующим в качестве брата LM324 В многочисленных приложениях.Это привлекает внимание к его адаптивности и функциональности.Для тех, кто хочет изучить варианты с аналогичными техническими спецификациями, LM158В LM258В LM2904и LM2409 представляют себя как жизнеспособные соображения.Следующие разделы углубляются в эти заменители, проливая свет на их роли и точные преимущества, которые они предлагают в различных сценариях.
|
Эквивалентная часть |
Производитель |
Тип замены |
|
LM358PE4 |
Texas Instruments Высокопроизводительный аналог |
Замена замены |
|
LM358PE3 |
Texas Instruments Высокопроизводительный аналог |
Замена замены |
|
LM358PSRE4 |
Texas Instruments Высокопроизводительный аналог |
Такая же функциональность |
|
LM358PSRG4 |
Texas Instruments Высокопроизводительный аналог |
Такая же функциональность |
|
LM358PWRG4-JF |
Texas Instruments Высокопроизводительный аналог |
Такая же функциональность |
|
LM358DR |
Texas Instruments Высокопроизводительный аналог |
Такая же функциональность |
|
LM358DGKR |
Texas Instruments Высокопроизводительный аналог |
Такая же функциональность |
|
LM358PWRG4 |
Texas Instruments Высокопроизводительный аналог |
Такая же функциональность |
|
LM358PWLE |
Texas Instruments Высокопроизводительный аналог |
Такая же функциональность |
|
LM358PSLE |
Texas Instruments Высокопроизводительный аналог |
Такая же функциональность |
|
LM358PWRG3 |
Texas Instruments Высокопроизводительный аналог |
Такая же функциональность |
|
LM358DG4 |
Texas Instruments Высокопроизводительный аналог |
Такая же функциональность |
|
LM358DGKRG4 |
Texas Instruments Высокопроизводительный аналог |
Такая же функциональность |
|
LM358PWG4 |
Texas Instruments Высокопроизводительный аналог |
Такая же функциональность |
|
LM358E4 |
Texas Instruments Высокопроизводительный аналог |
Такая же функциональность |
|
LM358DRG3 |
Texas Instruments Высокопроизводительный аналог |
Такая же функциональность |
|
LM358PSR |
Texas Instruments Высокопроизводительный аналог |
Такая же функциональность |
|
LM358PWR |
Texas Instruments Высокопроизводительный аналог |
Такая же функциональность |
|
LM358d |
Texas Instruments Высокопроизводительный аналог |
Такая же функциональность |
|
LM358PWE4 |
Texas Instruments Высокопроизводительный аналог |
Такая же функциональность |
|
LM358DRG4 |
Texas Instruments Высокопроизводительный аналог |
Такая же функциональность |
Операционный усилитель LM358P оказывается необходимым для множества полей, ценится за его двойные независимые Op-AMP-ампы в одном пакете и его способность потреблять минимальную мощность.Эта смесь функций представляет собой привлекательный вариант для адаптируемых и экономичных схем.
В мире аудиореализаторов LM358P поручено повышать слабые аудиосигналы до уровней, заполненных для последующего усиления.Его присутствие предпочитается в разработке аудиоустройств, где его точность с аудиосигналами отмечается для участия в производстве звука высокой точки.Выбор LM358P часто резонирует с признательностью как за надежность, так и за экономию.
Облегчение эффективного повышения небольших сигналов становится серьезным в устройствах, чувствительных к электронному шуму.LM358P превосходит при укреплении сигналов с низкой амплитудой, сохраняя при этом их целостность и минимизирует помехи шума.Эти задачи требуют проницательного понимания как электронной динамики шума, так и тонкостей, присущих обработке сигналов.
Когда дело доходит до общих схем эксплуатационных усилителей, LM358P является универсальным претендентом.Он выполняет несколько функций, таких как интеграция, суммирование и дифференциация, позволяя вам создавать сложные системы из оптимизированных конструкций.Такие возможности подчеркивают операционную эффективность, часто управляя процессом принятия решений в различных приложениях.
Для применений в подписчиках напряжения и буферизации LM358P является искусным при стабилизации выходного напряжения, обеспечивая гладкий путь сигнала с минимальным рисунком тока.Эта производительность становится особенно полезной в датчиках, где точность является ключевой для точных показаний датчиков.В этих контекстах глубокое понимание специфики датчика и требований к точности сильно влияет на проектирование и реализацию цепей.
Инструменты, такие как цифровые мультиметры и осциллографы, получают точность из вклада LM358P в измерение и сборы данных.С его высоким входным и низким выходным импедансом, Op-AMP способствует тому, чтобы обеспечить точные измерения.Эта роль делает это основным компонентом для аналитических и диагностических инструментов, часто формируя достижения в методах измерения и повышая точность данных.
Умечно управление управлением и регулированием цикла включает в себя тонкую настройку эксплуатационных параметров, домена в сильных сторонах LM358P.Поставляя надежную обратную связь и стабилизацию, он обеспечивает плавное функционирование плотно регулируемых систем.Здесь тщательное понимание динамического поведения системы и механизмов обратной связи добавляет глубину к его применению.
Расположенный в Далласе, штат Техас, штат Техас Инструменты (TI) известен своим мастерством в полупроводниковой промышленности, особенно в производстве интегрированных цепей.Репутация TI как лидера в аналоговом чипе и встроенных рынках процессора отражает его стратегическое внимание и непоколебимую приверженность этим областям.Помимо доминирования в области полупроводниковых технологий, TI добился замечательных успехов в цифровой обработке света и предлагает разнообразный спектр образовательных продуктов, подчеркивая его широкие возможности, которые стимулируют технологическую эволюцию.
Аналоговые чипы играют динамическую роль, когда они преобразуют реальные сигналы - например, температуру, скорость и звук - цифровую информацию.Встроенные процессоры являются основными в управлении функциональностью электронных устройств.Достижения TI в этих областях подчеркивают их влияние на обеспечение эффективной работы потребительской электроники, автомобильных систем и промышленного механизма.Это участие требует глубокого понимания электронных принципов и подлинного уважения к передовым инженерным методам.Тонкое искусство повышения производительности чипов неявно признается в качестве катализатора для заметных скачков в технологической эффективности.
Пожалуйста, отправьте запрос, мы ответим немедленно.
LM358P известен своей ролью в усилении преобразователей и управлении блоками усиления постоянного тока, предлагая улучшение в обработке сигналов, которая находит приложения в различных областях.В современных измерительных устройствах эти операционные усилители вносят значительный вклад в достижение точного измерения и контроля.Вы можете стремиться к точности и надежности и часто тяготеть к LM358P за его надежную производительность в усилении серьезных сигналов без проблем в различных областях.
LM358P размещает до 32 В, предлагая значительную адаптивность для включения в различные электронные конструкции.Эта терпимость привлекает внимание к необходимости вдумчивой конструкции схемы, чтобы помешать проблемы перевозок, которые могут поставить под угрозу целостность хрупкой электроники.Уважая пределы напряжения, вы можете эффективно поддерживать долговечность и производительность систем, использующих этот операционный усилитель.
LM358P оснащен пропускной способностью, простирающейся до нескольких сотен килохерц, что делает ее менее подходящей для высокочастотных задач.Его диапазон адекватно поддерживает многочисленные аудио и низкочастотные требования, где точность амплификации имеет приоритет над сверхбыстой функциональностью.Вы можете тщательно оценить эту пропускную способность, касающуюся их конкретных потребностей, часто оценивая LM358P за его надежную производительность в стандартных условиях работы, а не в том, что они сталкиваются с высокоскоростными проблемами.
Разница между LM358N и LM358P в первую очередь заключается в их упаковке;LM358N поставляется в двойном встроенном пакете (DIP), в то время как LM358P обычно доступен в одном встроенном пакете (SIP).Этот вариант значительно влияет на макет и сборку печатной платы, влияя как на пространственные расположения, так и тепловую обработку в электрических системах.Таким образом, выбор, касающийся форм -фактора упаковки, теплового управления и удобства сборки, помогает вам принять обоснованные решения, соответствующие их конкретным устремлениям дизайна.
на 2024/11/25
на 2024/11/25
на 8000/04/18 147757
на 2000/04/18 111931
на 1600/04/18 111349
на 0400/04/18 83718
на 1970/01/1 79508
на 1970/01/1 66881
на 1970/01/1 63010
на 1970/01/1 62973
на 1970/01/1 54081
на 1970/01/1 52107