
А LM380, созданный национальным полупроводником, является универсальным аудио -усилителем, известным благодаря его адаптивности в проектах со скромными потребностями в силе.Это эффективное звуковое решение обеспечивает до 2,5 Вт с твердым усилением 34 дБ, предлагая экономически эффективный способ усиления звука.Оснащенный термическим ограничением, он охраняет от коротких замыканий, обеспечивая надежную работу.Его широкая возможность входного диапазона обеспечивает утонченный и четкий аудиовыход, что делает его идеальным подходящим для наушников и небольших динамиков.Вы часто можете отдать предпочтение LM380 за его DIY -усилия, поскольку его простые проектные мощности Powers Compact Audio Systems идеально подходит для таких устройств, как интерком, и радиокомпании, улучшая ваше взаимодействие и творчество.
LM380 превращает слабые аудиосигналы в надежные, используя внутреннюю фиксированную прирост, сохраняя выходы сбалансированы на половине напряжения питания.Его совместимость с AC и заземляющими входами оптимизирует линии линии однократных операций.Минимизируя искажения и доставляя чистого аудио, LM380 обеспечивает высокий звук.Необязательный режим нагрузки на мост (BTL) усиливает выходную мощность, предлагая повышенную универсальность в различных аудиозаписях.
В практических реализациях вы можете обнаружить, что LM380 обогащает аудиопроизводительность в простых настройках.Его ценность в проектах DIY происходит от простоты интеграции и надежной стабильности.Эффективный выбор правильных конденсаторов и резисторов может существенно улучшить качество звука в компактных устройствах.Кроме того, его тепловая ограничивающая функция обеспечивает ощущение безопасности, особенно в динамических средах работы.Эти практические приложения иллюстрируют роль IC в улучшении как простых, так и сложных аудиоустройств, что значительно способствует удовлетворительному слуховому опыту.

|
PIN -код |
Название вывода |
Описание |
|
1 |
Обход |
Используется для подключения к конденсатору развязки. |
|
2 |
Не инвертирующий вход (в+) |
Не инвертирующий вывод усилителя, предоставленный звуком
сигнал |
|
3, 4, 5, 7, 10, 11, 12 |
Гнездо |
Наземные булавки. |
|
6 |
Инвертирующий вход (In-) |
Инвертирующий штифт усилителя, обычно заземленный. |
|
8 |
V.ВНЕ |
Выходной контакт усилителя, подключенный к нагрузке. |
|
14 |
V.с |
Пинч питания. |
|
9, 13 |
Северо -запад |
Не подключенные булавки. |
|
Функция/спецификация |
Описание |
|
IC Тип |
Audio Power усилитель IC |
|
Количество булавок |
14 |
|
Тип пакета |
Стандартный пакет DIP |
|
Диапазон подачи напряжения |
От 10 до 22 В. |
|
Крагативная сила (при 18 В) |
0,13 Вт |
|
Усиление напряжения |
50 |
|
Высокий входной импеданс |
150 кОм |
|
Высокая способность тока пика |
1,3 ампер |
|
Искажение |
Низкое искажение |
|
Крысовое выходное напряжение |
Половина подачи напряжения |
|
Температура хранения и соединения |
-65 до 150 ° C. |
Сопоставимые варианты
• LM317
• LM311
• LM318
• LM324N
• LM324
• LM335
• LM348
• LM339
• LM386
• LM358
Заменители
• IC6283
• AD620
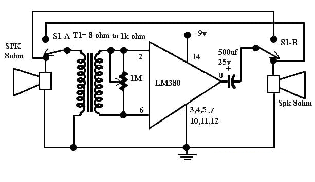
Системы интерком облегчают коммуникацию и управление оптимизацией в различных условиях, от домов до самолетов.Эти системы играют замечательную роль в обеспечении операций доступа и эффективного распространения информации.Включив IC LM380, эффективная и несложная цепь интеркала может быть построена с помощью ключевых компонентов, включая динамики и потенциометр.В этой конфигурации используется переключатель с одним полюсом (DPST), позволяющий плавным переходам между передачей и получением аудиосигналов.Этот дизайн дает вам ценную возможность изучить практическое опыт и развить базовые навыки.

Функциональность схемы зависит от того, что мощность доставляется в PIN-14 IC LM380, при этом конкретные контакты заземлены для поддержания стабильности и уменьшения помех.Переключатель DPST играет важную роль в определении того, какой динамик служит передатчиком, а какой в качестве приемника, обеспечивая практическое метод управления аудио -потоком.Кроме того, потенциометр обеспечивает точные регулировки объема, позволяя вам более интуитивно взаимодействовать с системой.
Часто подчеркивается эффективная устранение помех в электронные схемы, особенно в том, что многочисленные приложения требуют прозрачного и непрерывного общения.Вы можете часто выделять методы заземления и стратегии экранирования как активные в снижении шума и обеспечение превосходного качества передачи звука.
Схема генератора сдвига фазы умело генерирует непрерывные синусоидальные волны, координируя усилитель с изобретательно продуманной петлей обратной связи.В этом цикле используется сеть смены фазового сдвига, состоящая из резисторов и конденсаторов, достигая необходимого сдвига фазы на 180 ° для поддержания колебаний.IC LM380 служит доминирующим компонентом этого расположения, известный своей способностью беспрепятственно смешиваться с дополнительными элементами для повышения и стабилизации целостности сигнала.
Ключом к операции генератора является IC LM380, сопровождаемый вдумчиво расположенным резистивными и емкостными компонентами, которые вместе генерируют точный фазовый сдвиг на 180 °, используемый как для инициирования, так и для поддержания колебаний.В настройке используется серия сетей RC, каждая из которых вносит сдвиг на 60 °, в результате чего требуется общая фазовая модуляция.Эта модульная конструкция активна для обеспечения надежной производительности в различных условиях работы.

Ключевая роль генератора фазового сдвига заключается в производстве синусоидальных волн на выбранных частотах, представляющих интерес.LM380, с его внутренней структурой и внешней конфигурацией RC, обеспечивает совокупный фазовый сдвиг, который последовательно обеспечивает предполагаемый выход.Изменение параметров RC позволяет точно управлять частотой колебаний, что дает вам гибкость для адаптации системы к различным операционным требованиям.
IC LM380 с его компактным дизайном находит свою нишу в проектах, где пространство находится на премии.Его способность производить высококачественное звук отражает его компетентность в достижении хрустящего звука, что делает его предпочтительным компонентом в потребительской электронике, такой как радиоприемники и телевизоры.Кроме того, его бесшовная интеграция в различных системах демонстрирует ее способность удовлетворить различные потребности в улучшении звука.Уменьшенное гармоническое искажение способствует сохранению верности звука, обеспечивая плавную и приятную сеанс прослушивания.Беспланный аудиобаланс дополнительно достигается благодаря своей эгоцентрирующей функции вывода, увеличивая общую функциональность устройства.Более того, встроенная короткая замыкания и тепловая защита демонстрируют его надежность, охраняя цепь от потенциальных операционных опасностей и повышая ее долговечность.
Несмотря на то, что он может похвастаться несколькими полезными признаками, IC LM380 терпит неудачу в мощных приложениях, ограничивая его использование в сценариях, требующих существенной выходной мощности.В таких случаях включение внешних радиаторов становится необходимым рассмотрением для управления избыточным теплом от мощных операций, усложняя проектирование и эскалацию производственных расходов.Его ограниченный диапазон работы напряжения ограничивает его адаптивность для систем, требующих более высокой совместимости напряжения.Деликатный характер IC и случайный шум во время функции могут затруднить усилия по поддержанию неизменно высокого качества звука, представляя препятствия в дизайне аудиосистемы.
IC LM380 значительно повышает производительность различных аудио, связанных с аудио, просыпая различные аспекты технологии с его универсальной природой.Его компактный дизайн и эффективность делают его желательным выбором для портативных аудиоустройств, предлагая вам повышенный слуховой опыт.Кроме того, в сфере связи он играет роль в построении систем интеркала, способствуя прозрачной передаче голоса для плавной связи.
В образовательной среде LM380 сияет как основной компонент образовательных наборов, помогая студентам понимать основные принципы электроники и усиления звука.Эти наборы не только развивают практические навыки, но и укрепляют условные концепции, эффективно связывают академические и практические приложения.На главной фронте LM380 становится частью усилий Home Automation, где четкие аудиоупреки являются динамическими для уведомлений и сообщений о безопасности.Его интеграция в Smart Home Systems улучшает ваш комфорт и безопасность благодаря точной слуховой обратной связи.
Сила амплификации LM380 достигает рекреационного качества, улучшая качество звука в игрушках, тем самым обогащая интерактивный опыт.Это улучшение привлекает вас к продуктам, разработанным для развлечений и взаимодействия с очаровательными звуковыми эффектами.Кроме того, его использование в небольших звуковых системах DIY дает вам возможность экспериментировать, создавая пользовательские настройки звука, которые объединяют творчество с техническими навыками.
Выдающее использование LM380 находится в рамках компактных устройств связи, таких как ход.Здесь он играет роль в обеспечении ясности аудио, которая полезна для эффективных словесных обменов, особенно в средах, где окружающий шум может нарушить общение.Эта роль подчеркивает влияние качества звука на ваше удовлетворение и эффективность в коммуникационных технологиях.
Пожалуйста, отправьте запрос, мы ответим немедленно.
на 2024/12/13
на 2024/12/12
на 8000/04/17 147713
на 2000/04/17 111738
на 1600/04/17 111322
на 0400/04/17 83631
на 1970/01/1 79282
на 1970/01/1 66784
на 1970/01/1 62949
на 1970/01/1 62836
на 1970/01/1 54036
на 1970/01/1 52003