




А SN6505BDBVR Воплощает преобразующий скачок в технологии драйвера трансформатора, признанный за ее способность эффективно снижать шум и управлять электромагнитными нарушениями.Эти атрибуты делают его исключительно установленным для использования в компактных изолированных настройках питания.Его сложная конструкция поддерживает низкопрофильные трансформаторы с центральным нажатием, которые действуют эффективно при управлении напряжением постоянного тока в диапазоне от 2,25 В до 5 В.
В сегодняшнем электронном ландшафте стремление к меньшим и более эффективным решениям питания усиливается.SN6505BDBVR играет ключевую роль в этой прогрессии, предоставляя решения, которые соответствуют деликатному балансу между высокой производительности и ограниченным пространством.Его способность функционировать под низким напряжением не только помогает в сохранении энергии, но и значительно способствует повышению эффективности компактных электронных систем.Как вы наблюдаете, интеграция таких компонентов в сложные схемы проста, что требует минимальной настройки и облегчения легкой практической реализации.
Основная функция устройства поддерживается набором технических функций, которые повышают как эффективность, так и надежность.С помощью его способности минимизировать EMI, SN6505BDBVR обеспечивает обеспечение чистой и надежной мощности, которая имеет особое значение для деликатных электронных сегментов.Вы можете подчеркнуть, что надежный характер SN6505BDBVR способствует меньшему количеству осложнений во время диагностических и технических работ, что в конечном итоге продлит срок службы и надежность систем, которые выигрывают от ее реализации.
Универсальные возможности этого компонента находят применение в различных областях, особенно в системах, требующих изолированных источников питания.Эти системы охватывают интерфейсы, такие как CAN, RS-485, RS-422, RS-232, SPI и I2C.Изоляция помогает избежать цикла заземления и сохранения целостности данных в разных сегментах системы - элемент, часто приоритетный в инженерных решениях из -за его потенциального влияния на производительность и надежность.
Этот компонент оказывается в основном полезным в средах, требующих минимального шума, включая изолированные электроэнергии USB.На местности с точными электронными системами атрибуты с низким уровнем шума активны для предотвращения повреждения данных и измерения неточностей.Высокотехнологичные производственные среды часто зависят от этих признаков для поддержания оптимальной производительности без сбоев.
Телекоммуникационные и промышленные приложения управления процессами получают существенные выгоды от решений сплоченного питания.Эти решения повышают стабильность и надежность в разных условиях, превосходя традиционные методы.Глубокое понимание динамики власти открывает улучшения в этих секторах, способствуя более сильной и гибкой структуре связи и управления.
В динамическом поле распределения радиоприемников и связанных с ними источников питания инновационные решения необходимы для решения проблем помех и устойчивости энергии.Включение поддерживающих компонентов, которые воспитывают непрерывную работу, может способствовать заметному прогрессу в эффективности и охвате радиосистем.С квалифицированным дизайном тонкий прирост ясности сигнала становится очевидным благодаря выбору стратегического компонента.
В мире медицинских и точных инструментов достижение высокой точности при обеспечении безопасности является конечной.Здесь изолированные поставки, прикрепленные к инструментам, доминируют в защите как устройств, так и их операторов.Хитрый баланс между производительностью и безопасностью является свидетельством успешного дизайна прибора и использования в этом секторе.
В сценариях, включающих материалы с низким шумом, компонент играет важную роль в уменьшении нежелательных помех, тем самым сохраняя целостность конечного приложения.В этих контекстах даже минутные корректировки могут значительно повлиять на общую производительность-понимание, часто извлекаемое из обширного практического опыта применения.
• MAX253EUA-T

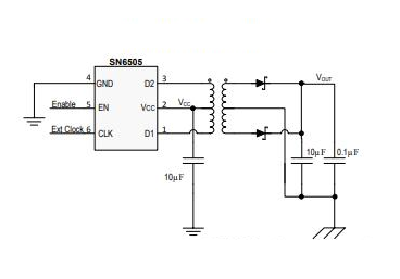
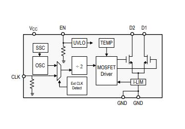
SN6505 создан для использования топологии толкания для управления изолированными преобразователями постоянного тока/постоянного тока с адептовой.Эта конфигурация служит для оптимизации передачи мощности и управления электрическим шумом, что является коэффициентом последствий в тонких приложениях.Включая тщательно калиброванную цепь осциллятора и привода затвора, устройство способно генерировать два дополнительных выходных сигнала.Эти сигналы становятся основными для чередующейся работы двух транзисторов, способствуя синхронизации и снижению риска осложнений, связанных с перекрытием, тонкого, но глубокого технологического достижения.
Доминирующим для работы SN6505 является его осциллятор, ключевой компонент, который устанавливает основные эксплуатационные параметры устройства.В сочетании с частотным разделителем этот элемент влияет на время и синхронизацию сигналов затвора.Этот дуэт не только повышает эффективность в различных условиях нагрузки, но и поддерживает стабильность при колеблющихся системах.В фактических приложениях надежная производительность генератора гарантирует, что устройства, работающие на SN6505, остаются устойчивыми в разных условиях окружающей среды, отражая более глубокое понимание надежности инженерии при стрессе.
SN6505 интегрирует передовую логику перед тем, чтобы предотвратить перекрытие транзистора, что является типичной проблемой в управлении питанием.Этот механизм гарантирует, что один транзистор полностью отключен до активации другой, тем самым уменьшая возникновение коротких замыканий и уменьшая деформацию компонента.В практических контекстах такая функция способствует долговечности и эффективности энергетических систем, инкапсулируя понимание того, что предвидение в дизайне защищает от потенциальных осложнений, что приводит к более устойчивым и надежным продуктам.



|
Тип |
Параметр |
|
Статус жизненного цикла |
Активный (последний обновлен: 3 дня назад) |
|
Время выполнения завода |
6 недель |
|
Контакт |
Золото |
|
Устанавливать |
Поверхностное крепление |
|
Монтажный тип |
Поверхностное крепление |
|
Пакет / корпус |
SOT-23-6 |
|
Количество булавок |
6 |
|
Частота переключения |
424 кГц |
|
Рабочая температура |
-55 ° C ~ 125 ° C. |
|
Упаковка |
Лента и катушка (TR) |
|
Код JESD-609 |
E4 |
|
PBFREE CODE |
Да |
|
Статус частично |
Активный |
|
Уровень чувствительности влаги (MSL) |
1 (неограниченный) |
|
Количество терминаций |
6 |
|
Код ECCN |
Ear99 |
|
Приложения |
Драйвер трансформатора |
|
Напряжение - поставка |
2,25 В ~ 5,5 В. |
|
Терминальная позиция |
Двойной |
|
Терминальная форма |
Крыло Печата |
|
Количество функций |
1 |
|
Напряжение снабжения |
5 В |
|
Терминал |
0,95 мм |
|
Базовый номер детали |
SN6505 |
|
Количество выходов |
1 |
|
Выходное напряжение |
16 В |
|
Вывод типа |
Регулируемый |
|
Максимальный выходной ток |
1A |
|
Операционное напряжение питания |
5,5 В. |
|
Эксплуатационный ток снабжения |
1,56 мА |
|
Номинальный ток снабжения |
1,56 мА |
|
Выходной ток |
1A |
|
Мин входное напряжение |
2,2 В. |
|
Максимальное входное напряжение |
5,5 В. |
|
Интерфейс тип IC |
Цепь интерфейса |
|
Максимальная температура соединения (TJ) |
150 ° C.
|
|
Диапазон температуры окружающей среды высокий |
125 ° C. |
|
Высота |
1,45 мм |
|
Длина |
2,9 мм |
|
Ширина |
1,6 мм |
|
Толщина |
1,2 мм |
|
Статус ROHS |
ROHS3 соответствует |
|
Свободно привести |
Свободно привести |
|
Номер части |
SN6505BDBVR |
MIC2009A-1YM6-TR |
MIC2005-0.8ym6-tr |
LMR12010XMK/NOPB |
MIC2009A-2YM6-TR |
|
Производитель |
Техасские инструменты |
Технология микрочипа |
Технология микрочипа |
Техасские инструменты |
Технология микрочипа |
|
Пакет / корпус |
SOT-23-6 |
SOT-23-6 |
SOT-23-6 Thin, TSOT-23-6 |
SOT-23-6 |
SOT-23-6 |
|
Количество булавок |
6 |
6 |
6 |
6 |
6 |
|
Максимальный выходной ток |
1A |
800 млн |
1A |
900 млн |
900 млн |
|
Выходной ток |
1A |
- |
- |
- |
- |
|
Мин входное напряжение |
2,2 В. |
2,5 В. |
2,5 В. |
2,5 В. |
2,5 В. |
|
Максимальное входное напряжение |
5,5 В. |
5,5 В. |
5,5 В. |
5,5 В. |
5,5 В. |
|
Выходное напряжение |
16 В. |
6 В |
17 В |
- |
- |
|
Количество выходов |
1 |
1 |
1 |
1 |
1 |
Пожалуйста, отправьте запрос, мы ответим немедленно.
на 2024/11/21
на 2024/11/21
на 8000/04/18 147758
на 2000/04/18 111946
на 1600/04/18 111349
на 0400/04/18 83722
на 1970/01/1 79508
на 1970/01/1 66916
на 1970/01/1 63072
на 1970/01/1 63012
на 1970/01/1 54081
на 1970/01/1 52142