
Десятичный счетчик бинарной кодировки (BCD) остается краеугольным камнем в цифровой электронике.Он искусен при подсчете десятичных цифр до десяти, автоматически сбрасывая с каждым тактовым импульсом.Уникальные выходы от 0000 до 1001 в бинарном формате генерируются с точностью, иллюстрируя его вклад в эффективность системы.IC 7490 представляет собой подробную интегрированную схему, специально созданную для десятичного подсчета, обеспечивая бесшовную работу электронных цепей.

Счетчики BCD находят свое место в бесчисленных приложениях, включая цифровые часы, одометры и калькуляторы.В сценариях, требующих точного представления десятичных чисел в бинарных формах, такие счетчики преуспевают путем облегчения конверсии в форматы, легко понятые.Поскольку счетчики BCD используются в системах управления и устройствах, требующих точного численного представления, более глубокое понимание их практичности возникает посредством повседневного использования.
IC 7490 отмечает примечательный шаг вперед в цифровом дизайне, способствуя бесшовным переходам и надежную производительность в подсчете задач.Инженеры высоко уважают свою адаптивность, особенно при работе над сложной электроникой, из -за его универсальной обработки различных функций подсчета.Эта эффективность в операции делает его предпочтительным вариантом для создания цифровых систем, где точность и надежность имеют значительное значение.
IC 7490 является сложной интегрированной схемой, разработанной в виде 4-битного десятилетия.По своей сути, он использует механизм переноса и оснащена серией взаимосвязанных шлепанцев-мастеров/рабов.Схема гениально организована в два различных функциональных сегмента: один облегчает операцию по разделению на два, а другой-разделитель за пятью операцией.Эта двойная конфигурация реагирует на различные тактовые частоты, что приводит к динамическим переходам состояния с каждым тактовым импульсом.Такой структурный подход позволяет универсально подсчитывать возможности, открывая возможности для сложных цифровых реализаций.
Уникальная структура с двойным сечением IC дает вам возможность изучить множество приложений цифрового подсчета.Охватывая разрыв на два и разделите функциональные возможности, вы можете адаптировать диапазоны с помощью сложных логических конструкций.Эта адаптивность доказывает выгодным в приложениях, связанных с частотным разделением, что делает его ценным активом в часах, частотных счетчиках и смежных цепях.Вы часто можете раздвинуть пределы его функций, стремясь к оптимизированной производительности как в синхронных, так и в асинхронных усилиях.

|
Штифт № |
Название вывода |
Описание |
|
1 |
КЛКБ |
Ввод часов 2 |
|
2 |
R1 |
Сброс 1 |
|
3 |
R2 |
Сброс 2 |
|
4 |
Северо -запад |
Не подключен |
|
5 |
Венчурной |
Положительный вход предложения |
|
6 |
R3 |
Сброс 3 |
|
7 |
R4 |
Сброс 4 |
|
8 |
QC |
Выходной вывод 3 |
|
9 |
QB |
Выходной штифт 2 |
|
10 |
Гнездо |
Земля |
|
11 |
QD |
Выходной контакт 4 |
|
12 |
QA |
Выходной штифт 1 |
|
13 |
Северо -запад |
Не подключен |
|
14 |
КЛКА |
Ввод часов 1 |
В таблице ниже представлена таблица истинности для IC 7490-града прилавок.Как показано, счетчик последовательно прогрессирует через состояния с 0 до 9, в этот момент он автоматически сбрасывает и начинает новый счет цикл.

|
Функция/спецификация |
Описание |
|
Рассеяние власти |
Приблизительно 145 милливатт |
|
График частоты |
Работает на 42 мегахерца |
|
Режимы подсчета |
Предлагает различные режимы подсчета |
|
Входные зажимы |
Ограничивает воздействие высокоскоростного прекращения |
|
Напряжение снабжения |
Работает в рамках напряжения питания 5 вольт |
|
Диапазон температуры окружающей среды |
Функциональный от -55 ° C до 125 ° C |

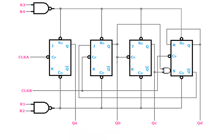
IC 7490 архизируется серией из четырех шлепанцев с мастером JK, сплоченно связанными, образуя ядро ее операционной схемы.Инициирование этой последовательности начинается с фрук-флопа, включенного в пин-штифт CLKA, прокладывая путь для последующих шлепанцев, которые маневрируются через штифт CLKB, организуя гармоничное и последовательное прогрессирование сигнала.

Структурная диаграмма IC 7490 демонстрирует его компоненты, с особым акцентом на входы, которые направляют его функциональность.
• VCC и GND обеспечивают энергию цепи, причем VCC представляет более высокий уровень напряжения, а GND выступает в качестве стабилизирующего заземления.
• Входы часов (A и B) обслуживают ритмическое пульсирование, необходимое для работы IC, воплощая отличительную черту конструкции Counter-IC.
• Установите входы (S1 и S2), как правило, подключаются к GND в их спящем состоянии, предлагая путь для предварительной пети IC в определенное условие, где количество часто вступает из 0000 (0).
Несколько концепций служат основой контр -дизайна;Понимание их является основным для эффективного применения:
• Асинхронные счетчики позволяют каждому триггеру функционировать независимо, лишенные синхронизированного склада, как показано на ICS, таких как 7490 и 7493.
• Синхронные счетчики полагаются на единый источник часов, способствуя синхронизированным действиям, что видно в моделях IC, таких как 74160 и 74163.
• BCD (бинарная кодированная десятичная демал) преобразует десятичные числа в двоичный формат, способствуя более гладким взаимодействиям данных в цифровых рамках.
• MOD-N подсчет определяет прогресс по состояниям в «N» до того, как произойдет сброс, определяя модуль счетчика.
• Частотное разделение формулирует метод сегментирования частоты тактового сигнала путем модуляции скорости активации триггера, тем самым демонстрируя, как счетчики искусно модулируют частоты сигнала.


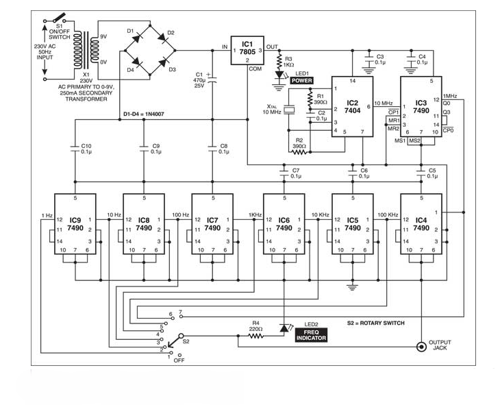
Функциональная способность IC 7490 в частотном разделении проявляется в его применении с кристаллическим генератором 10 МГц, сопровождаемым Hex Inverter IC 7404 и несколькими 7490 единицами.Эта настройка ловко производит спектр частот в диапазоне от 1 МГц до 1 Гц.На каждом уровне встречного уровня частота подвергается делению в течение десяти, визуально представленных светодиодными показателями, которые выделяют частоты выходных данных, подчеркивая надежные возможности IC 7490 в выполнении сложных задач разделения частотного.

IC 7490 действует как десятичный счетчик (BCD), кодируемый двоичной точкой зрения, элегантно продвигаясь через десять отдельных состояний в диапазоне от 0 до 9, зарабатывая ему обозначение счетчика модуля-10 (MOD-10).В его ядре находятся два интегрированных подсчеты: счетчик MOD-2 и MOD-5.В унисон эти подразделения проявляются в десятилетних способностях, удовлетворяя требованиям как точности, так и эффективности.Процесс инициирует с счетчиком MOD-2, который колеблется между двумя состояниями, 0 и 1. Это колебание генерирует выход, который функционирует как входной вход, управляя счетчиком MOD-5.Точные подключения полезны: свяжите часы счетчика MOD-5 с CLKB и счетчиком MOD-2 с CLKA, чтобы обеспечить плавную работу.

В тот момент, когда таксит сигнал включает в себя раздел MOD-2, он умело чередует свой выход, QA, между 0 и 1. Этот колеблющийся выход вызывает раздел MOD-5 через пять отдельных состояний, завершая цикл BCD от 0 до 9 с безупречной функциональностьюПолемОснащенный двумя штифтами сброса (R0 и R1) и двумя установленными контактами (S0 и S1), счетчик предлагает гибкий контроль над его состоянием.Привлечение штифта сброса с высоким сигналом или установление установленного штифта низко безупречно сбрасывает счет до 0000, гармонизируя цепь, чтобы начать заново.С другой стороны, низкий сигнал на сбросе и высокий набор позволяет счетчику взлететь до максимального количества 1001 или девять.

Чтобы смело расширить счетную емкость до двухзначных цифр (достижение 99, MOD-100) или даже тройные цифры (продление до 999, MOD-1000) требуют минимальных корректировок.Включая самый высокий выход из одного IC в качестве ввода часов в другой в последовательной серии, эти корректировки становятся возможными.Для типичных операций MOD-10 второй входной вход, обнаруженный на выводе 1, должен быть связан с QA, причем все другие контакты сброса соответственно заземлены.Один импульс, доставленный в PIN 1, эффективно начинает подсчет.Принимая запрос ума, для операций MOD-6, задействуйте вход 1 с заземленными сбросами R3 и R4, и гениально подключите QA к входу 2, чтобы перекалибровать структуру подсчета.
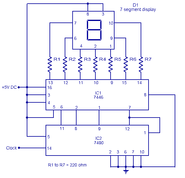
Изучение дизайна цифровой схемы с IC 7490 и IC 7446 для отображения от 0 до 9 на 7-сегментном дисплее, предлагает захватывающее путешествие в электронику.Каждый тактовой импульс изменяет эту комбинацию, создавая привлекательную последовательность визуальных дисплеев.
IC 7490 служит стойкой десятилетия, направляя подсчет от 0 до 9. Его задача включает в себя разделение тактового импульса на десять выходов, в которых подкреплена точность последовательности подсчета, видимой на дисплее.Вы часто можете восхищаться IC 7490 за его надежность, особенно в цифровых часах и частотных счетчиках, требующих точного контроля последовательности.
На практике настройка IC 7490 включает в себя тщательные соображения, такие как уровни мощности, снижение шума и точное выравнивание входных сигналов.Успешное управление этими аспектами обеспечивает плавную производительность и предотвращает ошибочный подсчет.Вы часто можете опираться на их опыт для параметров схемы тонкой настройки, повышая как стабильность, так и точность.

IC 7446 играет важную роль в преобразовании выходов бинарных подсчетов в визуально понятные числа на 7-сегментном дисплее.Он функционирует как драйвер, интерпретируя бинарный выход IC 7490 и активируя правильные сегменты для формирования десятичной цифры.
Реализация IC 7446 включает практические соображения.Обеспечение ограничений тока сегмента и качества соединения предотвращает выгорание и обеспечивает четкую видимость цифры.Вы можете стратегически включить резисторы, чтобы сбалансировать поток тока, тем самым продлевая срок службы.
Отличительная черта изысканных цифровых систем заключается в их функциональной универсальности и адаптации к различным тактовым частотам.Обеспечение выравнивания между частотой тактового импульса и системой подсчета поддерживает плавную работу с необходимыми корректировками для удовлетворения различных потребностей в проекте и средах.
В мире цифрового подсчета IC 7490 занимает центральное место с его врожденной способностью проходить через числа от 0 до 9. Поскольку устройства стремятся к точным управлению подсчетом, универсальности и совместимости этого десятилетия встречного завора.Раскрытие симбиотических отношений, которыми вы восхищаетесь.
IC 7490 находит значимую роль в 7-сегментных дисплеях, способствующих структурированному подходу к численному представлению.Такие дисплеи распространены в потребительской электронике, обеспечивая легкую читаемость.Вы часто можете покопаться в различиях в тонкой настройке IC 7490 для достижения оптимальной производительности дисплея, ремесла, которое не только повышает ваше взаимодействие, но и прокладывает путь для обнаружения неожиданной эффективности.Калибровка этих дисплеев с точностью отличает вас от новичков, стремящихся учиться.
При размещении в центре цифровых таймеров и часов IC 7490 раскрывает свое мастерство в точное время.Благодаря своему влиянию на системы, зависящие от времени, он обеспечивает надежные сегменты времени, используемые для операций.Освоение его синхронизации с помощью дополнительных компонентов требует продуманной сочетания теории и практических экспериментов.Это тщательное усилие превращает базовую функциональность в сложные инновации времени, которые лелеят поклонниками хронометража.
Включение IC 7490 в автоматизированные схемы управления в цифровых системах и серверах способствует повышенной эффективности работы.Он организует сложные процессы, такие как планирование задач и распределение ресурсов, тщательно отслеживая эксплуатационные циклы.Те, кто приправлен в оркестровке сервера, используют эти функции для уточнения пропускной способности сервера, тонко формируя динамику управления сетевым трафиком.Это осторожное приложение демонстрирует, как глубоко интегрированная технология переопределяет и повышает возможности системы.
Исследование IC 7490 в этой статье подчеркивает ее серьезную роль как столока десятилетия в цифровой электронике.С точным подсчетом и сбросом возможностей IC 7490 доказал необходимость во многих приложениях, которые требуют надежности и точности.Его интеграция в различные устройства не только повышает производительность, но и оптимизирует сложность, присущую конструкции цифровой схемы.Поскольку мы продолжаем раздвигать границы того, что возможно в цифровой электронике, первоначальные принципы, примером которых является IC 7490, несомненно, будут вдохновлять дальнейшие инновации, гарантируя, что он остается краеугольным камнем в разработке передовых электронных систем.Этот подробный изучение IC 7490 не только обогащает наше понимание, но и отмечает его устойчивую актуальность в формировании будущего технологий.
Пожалуйста, отправьте запрос, мы ответим немедленно.
IC 7490 - это двоичный счетчик, который считается от 0000 до 1001, идеально подходит для цифрового подсчета в десяти штатах.Он обычно используется в устройствах, требующих точного подсчета, таких как цифровые часы или счетчики измерения.Этот IC помогает разделить время на четкие сегменты, предлагая как практическую полезность, так и напоминание о течении времени.
IC 7490 построен с взаимосвязанными шлепанцами мастера/рабов, организованными в разделение за два и разделение за пятью секциями.Такое расположение обеспечивает эффективные переходы между бинарными состояниями, поддерживая синхронизацию в сложных системах, таких как хорошо скоординированная производительность.
IC 7490 работает асинхронно как счетчик модуля-10.Он подходит для применений, где точное время менее опасно, предлагая более простое и более экономичное решение по сравнению с синхронными счетчиками.
IC 7490 производит выходной вывод десятилетия, ездя на велосипеде через десять предопределенных состояний.Этот предсказуемый выход полезен в приложениях, которые требуют последовательных шаблонов, таких как счетчики событий или частотные разделители при цифровой обработке сигналов.
IC 7490 выполняет бинарное подсчет от 0 до 9, подходит для стандартного десятилетия.Напротив, IC 4017 имеет десять дискретных выходов, лучше для непосредственного управления дисплеями или управления последовательностями шага.Выбор между этими ICS зависит от конкретных потребностей выходного интерфейса.
IC 7490 управляет десятью штатами (MOD-10), что делает его подходящим для задач, которые включают подсчет до одного десятилетия.С другой стороны, IC 7493 может обрабатывать до шестнадцати состояний (MOD-16), что полезно для более широких приложений подсчета, таких как многофункциональные счетчики или более сложные цифровые часы.
Счетчик десятилетия движется через десять отдельных состояний, обычно от 0 до 9, а затем сбрасывается.В 4-битной конфигурации она также может подсчитать до 15. Эти счетчики часто используются в устройствах, которые требуют упорядоченных изменений состояния, таких как мультиплексированные дисплеи или системы, которые регистрируют события, основанные на подсчете.Эта функция гарантирует, что каждый цикл точно отслеживается и записан.
на 2024/11/28
на 2024/11/27
на 8000/04/18 147758
на 2000/04/18 111948
на 1600/04/18 111349
на 0400/04/18 83722
на 1970/01/1 79508
на 1970/01/1 66916
на 1970/01/1 63075
на 1970/01/1 63012
на 1970/01/1 54081
на 1970/01/1 52144