
А LM358 IC служит двойным оперативным усилителем, включающим два различных операционных усилия, которые используют общий источник питания.Эта конфигурация соответствует половине LM324, которая работает с четырьмя Op-AMP, питаемыми одним входом мощности.Блеск LM358 заключается в его двух независимо функционирующих усилителях с высоким уровнем усиления, сопровождаемых внутренней фиксированной частотой.Мрачно соединяя отдельные и многоупонентные системы, LM358 плавно интегрируется в настройки с одним предложением, улучшая его привлекательность для множества конструкций схемы.
Созданный для размещения обширного спектра питания напряжения, LM358 эффективно работает в диапазоне от 3 до 32 В.Такая универсальность обещает стойкую производительность в различных контекстах электроники.Широкий эксплуатационный диапазон предполагает особую полезность в гаджетах с батарейным питанием.LM358 оснащена покоящимся током почти одной пятой MC1741 на усилитель, подчеркивая его мастерство в приложениях с низкой мощью.
LM358 зарабатывает свое место в качестве предпочтительного выбора из -за своего мастерства в управлении различными условиями ввода, сохраняя при этом постоянную производительность.Его экспансивная емкость входного напряжения, достигая отрицательной рельсы питания, обеспечивает адаптивность при смещении сценариев нагрузки, доказывая полезным в таких приложениях, как кондиционирование сигнала датчика, активные фильтры и другие усилия по обработке аналогового сигнала.Конструкция устраняет необходимость в внешних частях смещения, оптимизации схем схемы и минимизации длительности сборки, повышая надежность и удобство использования в полях, таких как автомобильная и электроника.

|
Штифт № |
Название вывода |
Описание |
|
1 |
Вывод а |
Вывод первого оперативного усилителя. |
|
2 |
Инвертирующий вход а |
Инвертирование ввода первого оперативного усилителя. |
|
3 |
Не инвертирующий вход а |
Не инвертирующий ввод первого оперативного усилителя. |
|
4 |
Земля (GND) |
Земля или отрицательное предложение для оперативных усилителей. |
|
5 |
Не инвертирующий вход б |
Не инвертирующий ввод второго оперативного усилителя. |
|
6 |
Инвертирующий вход б |
Инвертирование ввода второго оперативного усилителя. |
|
7 |
Выход б |
Вывод второго оперативного усилителя. |
|
8 |
Венчурной |
Положительное подавление напряжения для обоих оперативных усилителей. |
• Двойные операционные усилители: LM358 включает в себя два операционных усилителя в одном чипе, что делает его полезным для многих приложений.
• Широкий диапазон питания: Он работает с отдельными источниками питания от 3 В до 32 В или двойными принадлежностями от ± 1,5 В до ± 16 В, что обеспечивает гибкость в требованиях к напряжению.
• Высокое усиление напряжения: Обеспечивает увеличение напряжения около 100 дБ, идеально подходит для усиления слабых сигналов.
•1 МГц полоса пропускания: Эффективно обрабатывает сигналы более высокой частоты.
• Низкое энергопотребление: Рисует только 700 мкА тока снабжения, экономия энергии.
• Широкий выходной напряжение: Выходные сигналы, которые охватывают большой диапазон напряжения, близко к пределам подачи.
• Гибкость входного напряжения: Диапазон дифференциального входного напряжения соответствует напряжению питания, увеличивая совместимость.
• Защита короткого замыкания : Выход защищен от повреждения во время коротких замыканий.
• Внутренняя частота компенсация: Включает встроенную компенсацию, поэтому внешние компоненты ненужны для усиления единства.
• Напряжение общего режима на землю: Обрабатывает входные напряжения, которые спускаются на землю, уменьшая необходимость в дополнительном смещении.
• Низкие входные токи смещения: Требуется минимальный ток смещения ввода, обеспечивая стабильную работу.
• Одно или двойная поддержка подачи: Работает как с одному, так и с двумя источниками питания для большей универсальности.
• Стандартная рабочая температура: Выполняется надежно при температуре от 0 ° C до 70 ° C.
• Высокая толерантность к температуре пайки: Выдерживает пайку до 260 ° C, что облегчает сборку.
• Несколько параметров пакета: Поступают в форматах TO-99, CDIP, SOIC, PDIP и DSBGA для различных потребностей в дизайне.
• Защита ESD: Встроенная защита от электростатического разряда на входных штифтах увеличивает долговечность.
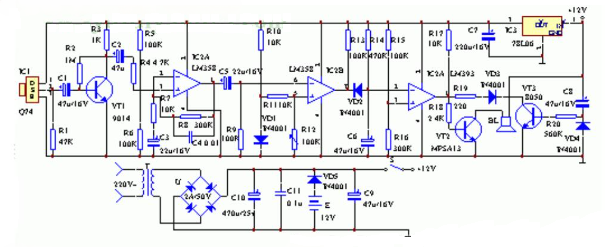
Эта замысловатая конструкция схемы сосредоточена на обнаружении испускаемых инфракрасных сигналов, которые выпускают аудио тревоги, когда человек входит в предопределенную область мониторинга.Система состоит из инфракрасного датчика, усилителя сигнала, компаратора напряжения, механизмов задержки и устройства аудио уведомления.Основная цель состоит в том, чтобы улучшить и тщательно изучить вход датчика, чтобы вызвать тревогу после определенного периода задержки, игнорируя короткие и безвредные нарушения.Включая такие соображения, как температура окружающей среды и потенциальные ложные тревоги, эта установка повышает надежность в различных условиях.

Схема LM358: инфракрасная тревога обнаружения
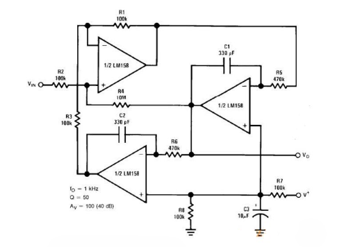
При борьбе с препятствиями, такими как отказ от проблем с обнаружением низкого напряжения и помех с прямым входом AD, схема обнаружения высокого класса обеспечивает сложное средство правовой защиты.Эта настройка обеспечивает стабильный выход, обеспечивающий четкий прием сигнала без ошибочных выходов в отсутствие тока.Благодаря использованию систем обратной связи и точно инженерных этапов фильтрации, эти схемы облегчают точную оценку тока в течение обширных диапазонов, для задач, где стремится высокая точность.

Схема LM358: обнаружение высокого класса тока

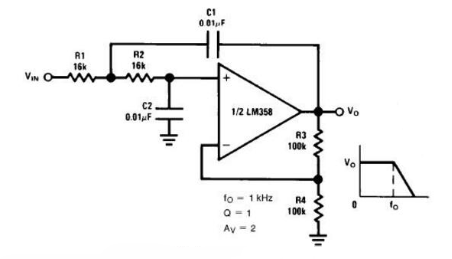
Схема LM358: активный фильтр RC с DC-связанным.

Схема LM358: RC Active Land-Pass Filter

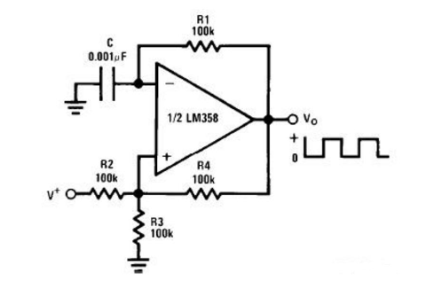
Схема LM358: генератор квадратных волн
LM358 - это универсальная интегрированная схема, которая функционирует как оперативный усилитель, так и компаратор.Он работает в широком диапазоне входных напряжений, с выводом 8 в качестве ввода питания.Как компаратор, он работает с 3 В до 32 В, в то время как в качестве Op-AMP он обрабатывает от 1,5 до ± 16 В.В режиме компаратора LM358 сравнивает напряжения между двумя контактами и выходами с высоким или низким уровнем в зависимости от разницы.Это упрощает такие задачи, как мониторинг напряжения или обнаружение нулевого пересечения без дополнительных компонентов, таких как резисторы подтягивания.Он обычно используется в таких системах, как управление питанием, для его быстрого ответа и простоты.
В режиме Op-AMP LM358 усиливает дифференциальные входные напряжения и поддерживает такие задачи, как обработка аудио и усиление сигнала датчика.Его два канала позволяют одновременно обрабатывать сигналы, делая цепи более эффективными и компактными.Это полезно для таких приложений, как фильтрация и регулирование напряжения.LM358 восхваляется за его надежность, широкую температуру и простоту использования.Его способность плавно переключаться между функциями делает его фаворитом для поиска простых, надежных дизайнов.По мере роста спроса на многофункциональные ICS LM358 остается популярным выбором для снижения сложности цепи и повышения производительности.
Оперативный усилитель LM358 включает в себя два внутренних компенсированных операционных усилителя в одном корпусе.Эта двойная настройка Op-AMP позволяет опции использовать оба усилителя одновременно или отдельно, обеспечивая глубину адаптивности в задачах проектирования.Отсутствие требования к двойным источникам питания делает конструкцию цепи более простыми и снижает сложность и стоимость компонентов.
Примечательным аспектом является его способность напрямую ощущать ближний потенциал земли, который расширяет спектр возможного использования.Это делает LM358 высокоэффективным в контекстах, требующих точного обнаружения сигнала низкого уровня.В осязаемых приложениях вы использовали эту способность тонко настраивать точность интерфейсов датчиков, часто приводя к системам, которые прививают доверие посредством повышенной надежности.
LM358 плавно интегрируется со всеми логическими семействами, обеспечивая легкое вписаться в различные электронные системы.Его обширная совместимость делает его предпочтительным выбором в ряде проектов, будь то аналоговый или смешанный сигнал.Следовательно, при столкновении с задачей разработки оборудования, которое требует взаимодействия между аналоговыми входами и цифровыми схемами, они часто видят совместимость LM358 как ценного актива, упрощая то, что в противном случае могло бы быть сложным процессом.
LM358 демонстрирует замечательную эффективность в контекстах с аккумулятором.Его низкое энергопотребление продлевает срок службы батареи, что делает его востребованным вариантом для портативных или удаленных приложений, где сохранение энергии является большим соображением.Оперативный усилитель LM358 эффективно перемещает различные препятствия в конструкции схемы, охватывая аспекты от адаптивности и интеграции до энергоэффективности.Его тонкая способность чувствовать чуть выше земли без проблем с питанием в сочетании с обширной совместимостью обеспечивает практические и обнадеживающие решения в разных сферах электронного дизайна.
• LM324
• LM158
• LM258
• LM2904
• LM2409
• GL358
• NE532
• OP04
• OP221
• OP290
• OP295
• OPA2237
• TA75358-P
• UPC358C
• AN6561
• CA358E
• HA17904
LM358 демонстрирует впечатляющую способность эффективно функционировать в блоках усиления постоянного тока, устанавливая себя в качестве ключевого элемента в различных электронных цепях.Эти блоки усиления сыграют важную роль в усилении низкоуровневых сигналов без необходимости двойного питания, облегчая тонкости конструкции цепи и предлагая выгоды затрат.Особенно на начальных этапах обработки сигналов такая функциональность оказывается неоценимой для точных потребностей усиления.Вдумчиво оптимизируя уровни усиления, схемы могут достичь предполагаемой силы сигнала, необходимой для последующего манипуляции или подробного анализа.Регулярные эксперименты и настройка в настройках усиления дают повышенную производительность в электронных приложениях, выявляя новые уровни потенциала.
В цифровых мультиметрах двойная конфигурация рабочих усилителей LM358 дает точность необходимой для точного напряжения и тока.Его способность искусственно обрабатывать амплификацию сигнала переменного и постоянного тока вносит огромное значение для адаптивности мультиметра.Такое функционирование обеспечивает надежность показаний, аспект, глубоко переплетенный с диагностикой электрических сложностей и проверки конструкций схемы.
При интеграции в осциллографы LM358 отлично подходит для обеспечения целостности сигнала посредством стабильного усиления на множественных частотах.Необходимо усилить сигналы для улучшения визуализации на экране осциллографа.Во время сложного анализа формы волны важность надежности не может быть преувеличена, поскольку малейшее искажение может привести к вводящим в заблуждение интерпретациям.Часто наблюдалось, что включение буферных стадий может увеличивать ясность и разрешение сигнала, расширяя возможности в анализе сигналов.
Для процессов кондиционирования сигнала LM358 хорош в точной преобразовании выходов датчиков, чтобы удовлетворить различные потребности системы сбора данных.Он способен изменять амплитуду, переводит форматы сигналов и отфильтровывает шум, устанавливая этап для последующей обработки данных.Постоянно использование LM358 в кондиционировании сигнала показало заметные улучшения качества сигнала, повышая точность анализируемых данных и полученных результатов.
В настройках преобразователя LM358 используется для его искусств в усилении слабых сигналов от разнообразных датчиков.Это усиление важно для преобразования физических явлений в измеримые электрические сигналы.
Установка передатчиков с циклом тока воспользуется преимуществами из мастерства LM358 в преобразовании выходов датчиков в стандартизированные сигналы тока, подходящие для передачи на большие расстояния.Это преобразование содержит промышленные контексты, где поддержание целостности сигнала в обширных кабельных пробегах вызывает особое значение.Усовершенствованная стабильность передачи часто реализуется путем объединения методов экранирования и правильного заземления с LM358, ценной чертой в полевых приложениях.
Адаптируемость LM358 растягивается в ролях, таких как активные фильтры и компараторы.В активных фильтрах это обеспечивает селективные частотные манипуляции для различных систем связи.При функционировании в качестве компаратора он обеспечивает быстрые переключающие ответы для цифровых цепей.Индивидуальные корректировки в этих приложениях часто приводят к повышению эффективности и минимизированию нарушения сигнала.Широкий спектр приложений LM358 подчеркивает его адаптивность и надежность.
|
Упаковка |
Измерение |
Единица |
|
DSBGA (8) |
1,31 x 1,31 |
мм |
|
PDIP (8) |
1,91 х 6,35 |
мм |
|
К канину (8) |
9.08 x 9.31 |
мм |
|
SOIC (8) |
4,90 х 3,91 |
мм |

LM358 Пакет
Пожалуйста, отправьте запрос, мы ответим немедленно.
LM358 часто использует в качестве усилителя преобразователя и блок для усиления постоянного тока, обеспечивая впечатляющее усиление напряжения постоянного тока около 100 дБ.Его возможности очевидны в его размещении для различных настройки питания и обширного диапазона выходного напряжения.Эта универсальность позволяет использовать его в различных контекстах, будь то в потребительской электронике или в промышленных системах измерения, где его гибкость хорошо соответствует требованиям согласованности и адаптивности.
При изучении LM358 наряду с LM741, LM358 выделяется в качестве эксплуатационного усилителя с низкой мощью, в отличие от роли LM741 в качестве компаратора напряжения.Эффективность LM358 делает его очень подходящим для устройств с батарейным питанием.Это различие выходит за разницу в теоретических спецификациях и освещает значимость энергопотребления при выборе компонентов, особенно в таких приложениях, как портативные медицинские устройства и удаленные датчики.
Несмотря на разделение многих параметров, взаимозаменяемость LM324 и LM358 в цепях требует некоторого внимания к модификациям схемы.LM358 часто выбирается для простоты его интеграции в более простые конструкции.Решение между этими вариантами часто может зависеть от конкретных требований проекта, таких как ограничения в пространстве совета директоров или желание минимизировать редизайн.
Несмотря на то, что LM358S предлагает повышенную производительность, что делает его подходящим для приложений, требующих точности и скорости.LM358S показывает свои преимущества в высокочастотных или быстро меняющихся системах, обеспечивая отличительное преимущество в разработке передовых решений.
LM258 характеризуется качеством промышленного уровня, превышаемого показателями коммерческого уровня LM358.Другие часто выбирают LM258 в сценариях, требующих повышенной надежности и долговечности.Эта часть выгодна в условиях, требующих устойчивости, таких как промышленная автоматизация или сложная среда, подчеркивая его роль в приложениях с высоким спросом.
на 2024/11/27
на 2024/11/26
на 8000/04/18 147757
на 2000/04/18 111931
на 1600/04/18 111349
на 0400/04/18 83718
на 1970/01/1 79508
на 1970/01/1 66881
на 1970/01/1 63010
на 1970/01/1 62973
на 1970/01/1 54081
на 1970/01/1 52107