
А LM3900 это универсальный массив четырех усилителей, предназначенный для эффективного функционирования в широком спектре напряжения и нескольких конфигураций питания, включая отдельные и разделенные расходные материалы.Его конструкция сводит к минимуму потоки тока независимо от напряжения питания, обеспечивая существенное размер выходного напряжения и заметную пропускную способность.Каждый усилитель в этом массиве компенсируется частотой и демонстрирует высокий прирост, что делает его подходящим для различных применений.
Одной из определяющих признаков LM3900 является его адаптивность к различным диапазонам напряжения.Эта адаптивность делает его необходимым в сценариях, где напряжения питания значительно колеблются.Различные поля отмечают свою постоянную производительность, даже в нестабильных условиях напряжения, что оказывается полезным в динамических средах.Этот атрибут гарантирует, что LM3900 остается надежным в приложениях, требующих точности и стабильности.
Каждый усилитель в массиве LM3900 частоты компенсируется, что помогает стабилизировать усилители и предотвратить колебания на различных частотах.Аспект высокого усиления гарантирует способность усилителя повышать слабые сигналы до более сильных уровней.В мирах аудио, коммуникации и обработки сигналов вы можете обнаружить, что эта высокая способность быть в основном ценной.Практические приложения показывают, что этот высокий прирост остается устойчивым, даже в налоговых средах, где поддержание целостности сигнала является серьезной.

|
PIN -код |
Название вывода |
Описание |
|
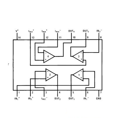
1 |
1in+ |
Не инвертинг
Вход 1 |
|
2 |
2in+ |
Не инвертинг
Вход 2 |
|
3 |
2in- |
Инвертирование
Вход 2 |
|
4 |
2out |
Выход
Вывод 2 |
|
5 |
1Out |
Выход
Штифт 1 |
|
6 |
1in- |
Инвертирование
Вход 1 |
|
7 |
Гнездо |
Земля
Приколоть |
|
8 |
3in- |
Инвертирование
Вход 3 |
|
9 |
3out |
Выход
Вывод 3 |
|
10 |
4out |
Выход
PIN 4 |
|
11 |
4in- |
Инвертирование
Вход 4 |
|
12 |
4in+ |
Не инвертинг
Вход 4 |
|
13 |
3in+ |
Не инвертинг
Вход 3 |
|
14 |
Венчурной |
Положительный
Напряжение снабжения |



LM3900 поддерживает обширный диапазон напряжений питания, охватывающий от 4 В постоянного тока до 32 В постоянного тока или ± 2 В постоянного тока до ± 16 В постоянного тока.Эта гибкость неоценима в различных приложениях, в которых можно системы низкого напряжения и высоковольтных систем.Вы часто можете столкнуться с различными сценариями питания, делая LM3900 универсальным выбором для бесшовной интеграции в разнообразные условия без серьезных потребностей в редизайне.Для компаний эта адаптивность упрощает линии продуктов, сводя к минимуму необходимость в нескольких дискретных компонентах и смягчая логистические бремени.
Поддерживая постоянный ток питания в пределах своего рабочего диапазона, LM3900 превосходит в чувствительных к питанию приложения, такие как устройства, управляемые аккумулятором.Его предсказуемое потребление тока может значительно продлить срок службы батареи.Эта стабильность помогает в термическом лечении и общей стабильности цепи, используемых на этапе проектирования для предотвращения эксплуатационных проблем.
LM3900 может похвастаться низким током входного смещения 30 NA, что делает его подходящим для источников сигналов с высоким импедансом и обеспечивая точную обработку сигналов с минимальной нагрузкой.Этот атрибут особенно полезен при взаимодействии датчика, где требуются точные измерения.Вы можете часто искать компоненты с низкими токами ввода-смещения, чтобы уменьшить ошибки в приложениях с низким содержанием тока, что повышает надежность и точность продукта.
С высоким усилением открытой петли 70 дБ LM3900 эффективно усиливает слабые сигналы, что делает его идеальным для аналоговых задач обработки сигналов, таких как амплификация аудио и кондиционирование данных датчика.Это усиление обеспечивает желаемое усиление с минимальным искажением.В практических приложениях высокое усиление открытого петли обеспечивает универсальность дизайна, что позволяет создавать надежные кондиционирование сигнала, которые поддерживают точность и производительность.
LM3900 имеет широкую полосу пропускания 2,5 МГц при усилении Unity, что поддерживает высокоскоростные потребности в обработке сигналов.Это гарантирует, что усилитель эффективно обрабатывает быстрые переходные сигналы без существенных потерь или фазового сдвига, основного в телекоммуникациях и высокочастотных приложениях.Вы цените такие возможности полосы пропускания, чтобы обеспечить оптимальную производительность в средах динамических сигналов.
Способность LM3900 создавать существенное выходы выходного напряжения позволяет ему приводить нагрузки со значительными требованиями напряжения, расширяя его совместимость с помощью различных компонентов и цепей.Эта вместимость в основном выгодна для управления приводами или высоковольтными устройствами, упрощив конструкцию цепи и повышение общей эффективности.
Внутренняя частота компенсация в LM3900 стабилизирует ее производительность на различных частотах, смягчая колебательные тенденции.В сочетании с внутренней защитой от короткого замыкания эти функции защищают усилитель от случайного ущерба из-за неисправностей схемы, повышения долговечности и надежности.Эти интегрированные средства защиты позволяют создавать компактные и устойчивые конструкции, отражая глубокое понимание сбоев общих цепей.
LM3900 взаимозаменяется с моделями National Semiconductor LM2900 и LM3900, обеспечивая гибкость проектирования и простоту замены.Эта взаимозаменяемость оптимирует процесс закупок и поддерживает надежное управление запасами, сокращая время простоя добычи.Использование совместимых компонентов способствует эффективному обслуживанию и обновлениям, так как замены могут быть легко интегрированы без обширного переоценки.
|
Тип |
Параметр |
|
Жизненный цикл
Статус |
Активный
(Последнее обновление: 2 дня назад) |
|
Фабрика
Время выполнения |
6
Недели |
|
Контакт
Покрытие |
Золото |
|
Устанавливать |
Через
Дыра |
|
Монтаж
Тип |
Через
Дыра |
|
Упаковка
/ Случай |
14-Dip
(0,300 ", 7,62 мм) |
|
Число
булавки |
14 |
|
Работа
Температура |
0 ° C ~ 70 ° C. |
|
Упаковка |
Трубка |
|
JESD-609
Код |
E4 |
|
Pbfree
Код |
Да |
|
Часть
Статус |
Активный |
|
Влага
Уровень чувствительности (MSL) |
1
(Неограниченное) |
|
Число
терминаций |
14 |
|
Eccn
Код |
Ear99 |
|
Максимум
Рассеяние власти |
1,15 Вт |
|
Терминал
Позиция |
Двойной |
|
Число
функций |
4 |
|
Поставлять
Напряжение |
15 В |
|
База
Номер части |
LM3900 |
|
Приколоть
Считать |
14 |
|
Работа
Напряжение снабжения |
5 В |
|
Число
каналов |
4 |
|
Работа
Ток снабжения |
6,2 мА |
|
Номинальный
Ток снабжения |
10 мА |
|
Власть
Рассеяние |
1,15 Вт |
|
Макс поставка
Текущий |
10 мА |
|
Ругаться
Ставка |
20 В/мкс |
|
Архитектура |
Направление напряжения |
|
Усилитель
Тип |
Общий
Цель |
|
Текущий
- входной смещение |
30NA |
|
Напряжение
- Поставка, одно/двойной (±) |
4.5V32V
± 2,2V16V |
|
Выход
Ток на канал |
10 мА |
|
Пропускная способность |
2,5 МГц |
|
Единство
Получить полосу пропускания |
2500
кГц |
|
Напряжение
Прирост |
68,94DB |
|
Средний
Смещение тока-макс (IIB) |
0,2 мкА |
|
Низкий уровень |
Нет |
|
Частота
Компенсация |
Да |
|
Поставлять
Предел напряжения-макс |
32V |
|
Низкий смещение |
Нет |
|
Микропонимая |
Нет |
|
Предвзятость
Ток-макс (IIB) @25 ° C. |
0,2 мкА |
|
Программируемый
Власть |
Нет |
|
Двойной
Напряжение снабжения |
3В |
|
Размеры
(Высота) |
5,08 мм |
|
Размеры
(Длина) |
19,3 мм |
|
Размеры
(Ширина) |
6,35 мм |
|
Толщина |
3,9 мм |
|
ДОСТИГАТЬ
SVHC |
Нет
SVHC |
|
Излучение
Укрепление |
Нет |
|
Rohs
Статус |
Rohs3
Соответствие |
|
Вести
Бесплатно |
Вести
Бесплатно |
|
Часть
Число
|
Производитель |
Упаковка
/ Случай |
Число
булавки |
Ругаться
Ставка |
Поставлять
Напряжение |
Работа
Ток снабжения |
Технология |
Pbfree
Код |
Число
функций |
Вид
Сравнивать |
|
LM3900N
|
Техас
Инструменты |
14-DIP (0,300,
7,62 мм) |
14 |
20 В/мкс |
15 В |
6,2 мА |
Биполярный |
Да |
4 |
LM3900N против
LM2900N |
|
LM2900N
|
Техас
Инструменты |
14-DIP (0,300,
7,62 мм) |
14 |
20 В/мкс |
15 В |
6,2 мА |
Биполярный |
Да |
4 |
LM2900N против
LM3900N |
|
LM224NG |
На полупроводнике |
14-DIP (0,300,
7,62 мм) |
14 |
0,6 В/мкс |
5 В |
1,4 мА |
Биполярный |
Да |
4 |
LM3900N против
LM224NG |
|
LM3900NE4 |
Техас
Инструменты |
PDIP |
14 |
20 В/мкс |
15 В |
6,2 мА |
Биполярный |
Да |
4 |
LM3900N против
LM3900NE4 |
|
LM2900NE4 |
Техас
Инструменты |
PDIP |
14 |
20 В/мкс |
15 В |
6,2 мА |
Биполярный |
Да |
4 |
LM3900N против
LM2900NE4 |


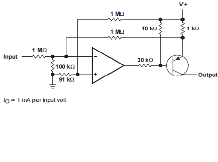
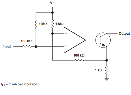
Усилители Norton, также известные как усилители текущего дифференцировки, очень универсальны в различных приложениях общего назначения, требующих операции с одним положением.Используя расходящийся ток инвертирующего входа через внешний резистор обратной связи, эти усилители генерируют выходное напряжение.Более того, они эффективно управляют уровнями сигналов вблизи или ниже заземления, используя смещение тока общего мода.Чтобы защитить от негативных входов, внутренние транзисторы действуют как зажимы.Внешняя сеть ограничивает ток примерно –100 мкА в высокотемпературных условиях.Правильное расположение схемы и входные серии резисторов необходимы для предотвращения колебаний, вызванных шумом.Ограничение пикового тока помогает поддерживать целостность системы.
Несмотря на то, что устройство может выдержать токи до 20 мА, расширенное воздействие высоких токов может ухудшить усиление зеркала, особенно при повышенных температурах.Эта деградация подчеркивает необходимость стратегического теплового управления в рамках конструкции схемы.


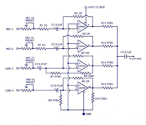
Аудио микшер, использующий квад -усилитель LM3900, искусно управляет несколькими звуковыми входами, демонстрируя заметную адаптивность и различие.Эта конкретная настройка представляет четыре различных канала: два входа микрофона, запутанные, разработанные для захвата деликатных различий в звучании, и два входа прямых линий, размещающие различные источники звука.Дополнительные схемы могут быть интегрированы параллельно, что позволяет расширить количество входов и добавлять дополнительную гибкость в систему.Каждый вход подключен к инвертирующим терминалам усилителей LM3900, где отдельные сигналы усиливаются, прежде чем беспрепятственно комбинируются на выходе.Выход, связанный с одной линией с сопротивлением до 680 тыс., Приводит к смешанному аудио -выходу с минимальными помехами шума.Чтобы обеспечить стабильность, развязки конденсаторы стратегически размещаются на каждом входе канала (C1-C4) и на конечном выходе (C5).
Интеграция высококачественного аудио микшера в функциональную среду включает в себя тщательную точную настройку и решение различных тонкостей дизайна.Например, создание среды с низким шумом, часто требует эффективного заземления и изоляции узлов с высоким импедансом

Этот аудио миксер отличается несколькими атрибутами.
• Он работает в широком диапазоне напряжений питания, от 4 В до 32 В, что делает его универсальным для различных силовых ситуаций.
• Совместимость с двумя поставками напряжения в диапазоне от ± 2,2 В до ± 16 В обеспечивает значительную гибкость.
• Низкий ток смещения входного смещения просто 30 NA обеспечивает высокий входной импеданс, тем самым уменьшая загрузку сигнала.
• Обеспечение заметного высокого усиления открытой петли 70 дБ, он обеспечивает надежное усиление сигнала, способное обрабатывать динамические звуковые диапазоны.
• Разработанный с выходной защитой от короткого замыкания, он предотвращает повреждение из-за случайных коротких цепей, надежности поддержки.
• Достижение низкого искажения и хорошей частотной реакции облегчается простым дизайном, что делает его незаменимым для высококачественных звуковых приложений.
Универсальность операционного усилителя LM3900 светит в усилении сигнала переменного тока.Его уникальная архитектура достигает значительного усиления при минимизации шума и искажения.Это делает его подходящим как для аудио, так и для радиочастотных цепей.Его широкая частотная реакция усиливает высококачественные звуковые приложения, гарантируя, что воспроизведение звука является ясным и точным.Они подчеркивают его надежность в обеспечении постоянной производительности в различных аудио -средах, необходимых как для студийных записей, так и для настройки живого звука.
При проектировании активных фильтров RC способность LM3900 обрабатывать широкий диапазон частот и поддерживать стабильность в различных условиях нагрузки.Эти фильтры являются искусными при устранении нежелательных частот из сигналов в телекоммуникациях или обработке аудио.Использование LM3900 в конфигурациях с низкой частотой, высокой частотой, полосой или полосой дает точный контроль над характеристиками фильтра.Это точное управление приложениями, требующие высокой селективности и минимальной деградации сигнала.
Для генерации треугольника, квадратных и импульсных сигналов LM3900 оказывается бесценным.Он производит стабильные и точные сигналы, подходящие для различных электронных применений, включая обработку сигналов и генераторы лабораторных функций.Его надежная конструкция позволяет обеспечить надежную генерацию формы волны с минимальным дрейфом, опасным для последовательных экспериментальных результатов и тестирования устройств.Вы часто можете использовать LM3900 для его способности доставлять предсказуемые и воспроизводимые результаты в экспериментальной электронике.
LM3900 играет важную роль в разработке тахометров, устройств, используемых для измерения скоростей вращения.Его чувствительность и время быстрого отклика делают его идеальным для преобразования скорости вращения в читаемый электрический сигнал.Автомобильная производственная и промышленная техника подчеркивает важность точного измерения скорости для мониторинга производительности и обеспечения безопасности.Вы можете часто похвалить LM3900 за его надежность в суровых и изменяющихся условиях окружающей среды, способствуя его широкому использованию в системах серьезных мониторинга скорости.
В цифровой электронике LM3900 выделяется как низкоскоростные цифровые логические ворота высоковольтных.Эта характеристика полезна в сценариях, когда обычные низковольтные логические ворота недостаточно, в основном в мощных приложениях или средах со значительным электрическим шумом.Вы можете сказать, что LM3900 предоставляет надежное решение для логических операций, обеспечивая целостность и стабильность системы.Гибкость и долговечность устройства при обработке высоковольтных сигналов без ущерба для производительности часто отмечаются активы в управлении сложными электронными системами.

Texas Instruments со штаб -квартирой в Далласе, штат Техас, выделяется как выдающийся дизайнер и производитель полупроводников и интегрированных цепей, обслуживающих глобальные рынки.Среди десяти лучших производителей полупроводников Texas Instruments уделяет замечательное внимание на аналоговых чипах и встроенных процессорах, образуя основную часть своего потока доходов.
Основанный в 1930 году под названием «Геофизическая служба», Texas Instruments, изначально сосредоточенные на технологии сейсмического разведки.Позже компания, смесченная приливами времени, впоследствии перешла в оборону, прежде чем в конечном итоге пионером полупроводниковой промышленности в 1950 -х годах.В 1980 -х годах преднамеренный поворот для аналоговых и встроенных процессоров укрепил свою репутацию и конкурентную позицию в отрасли.
Texas Instruments превосходят в аналоговых чипах, которые преобразуют фактические сигналы, такие как звук, температура и давление в цифровые данные для электронных устройств.Компания также может похвастаться опытом в встроенных процессорах, используемых в приложениях, от автомобильных систем до промышленной автоматизации.
LM324 (A), 224, 2902 (V), NCV2902.pdf
LM3900 интегрирует четыре двойных, внутренне компенсированные усилители, предназначенные для работы с одним положением.Он предлагает заметные перепады выходного напряжения.Показывая текущую зеркальную не инвертирующую входную функцию, он эффективно выполняет сложные задачи усиления, что делает ее универсальным для ряда приложений.
Усилитель Norton, также известный как ток-дифференциальный усилитель, включает в себя два входа тока с низким импедансом и единый выходной напряжение с низким импедансом.Выходное напряжение прямо пропорционально разнице между входными токами.Этот дизайн поддается приложениям, которые требуют точного различия в текущем разнице.Эти усилители обеспечивают надежное решение для конкретных задач обработки сигналов, повышая точность и эффективность операций.
Рабочий диапазон температуры для LM3900 охватывает от 0 до 70 градусов по Цельсию.Этот широкий диапазон поддерживает стабильность производительности в различных условиях окружающей среды, что делает его адаптируемым к различным практическим сценариям.
LM3900 включает в себя четыре операционных усилителя Norton.Эта конфигурация поддерживает сложные приложения обработки сигналов в пределах одной интегрированной схемы.Дизайн повышает эффективность, что делает его подходящим как для простых, так и для сложных систем.
Да, LM3900 может работать с разделенными поставками.Эта гибкость обеспечивает индивидуальные конфигурации питания, удовлетворение конкретных потребностей схемы и обеспечивая оптимальную производительность в различных условиях.
Напряжение питания оказывает минимальное влияние на ток утечка в LM3900.Эта характеристика обеспечивает стабильную работу и постоянную производительность, независимо от колебаний напряжения питания.Такая стабильность оказывается полезной в фактических приложениях с различными условиями питания, поддержанием надежности и эффективности.
Пожалуйста, отправьте запрос, мы ответим немедленно.
на 2024/10/14
на 2024/10/14
на 8000/04/18 147757
на 2000/04/18 111931
на 1600/04/18 111349
на 0400/04/18 83718
на 1970/01/1 79508
на 1970/01/1 66881
на 1970/01/1 63010
на 1970/01/1 62974
на 1970/01/1 54081
на 1970/01/1 52107