
А STM32F446 Серия, в которой используется процессор ARM® Cortex®-M4, демонстрирует расширенные возможности в проектировании встроенной системы.С скоростью, достигающими до 180 МГц, и включением блока с плавающей точкой, серия усиливает процессы, включающие расчеты с одной рецепцией.Функции защиты памяти и инструкции DSP используются для поддержания целостности программ, особенно в рамках сложных настройки проекта.Эта серия объединяет высокоскоростную вспышку до 512 кбайт, наряду с 128 кбайт SRAM и до 4 кбайт резервного SRAM.Эта комбинация позволяет требовательным приложениям для достижения быстрого доступа и хранения данных, эффективно управляя широким диапазоном ввода/ОС и периферийных устройств через несколько систем шин.Структура упрощает выполнение сложных задач.
Чтобы максимизировать производительность, стратегическое распределение задач, такое как делегирование сложных расчетов для специализированных единиц, служит для повышения общей эффективности системы.Серия STM32F446, оснащенная тремя 12-битными ADC и двумя ЦАП, превосходна в обработке точных аналоговых сигналов.RTC с низким энергопотреблением играет важную роль в сценариях, требующих тщательного управления временем с ограниченными энергетическими ресурсами.Различные таймеры, в том числе те, которые предназначены для управления ШИМ и двигателя, предоставляют сложные варианты управления в области автоматизации и роботизированных приложений.Серия оснащена обширными интерфейсами связи, которые обеспечивают широкую связь, идеально подходящую для интегрированных систем в современном технологическом ландшафте.Эти интерфейсы поддерживают взаимодействие жидкости с внешними устройствами, содействуя надежным и обмену данными.Сосредоточение внимания на стабильности соединения и минимизации задержки - это необходимость в обеспечении того, чтобы системы были не только реагирующими, но и надежными.



Ресурсы памяти в микроконтроллере включают 512 кбайт вспышки и 128 кбайт SRAM.Эта способность адаптируется к различным сложным задачам благодаря ее гибкости в поддержке широкого спектра внешних типов памяти.Многим пользуется свобода адаптировать проекты системы для удовлетворения конкретных потребностей обработки данных и хранения данных.
Благодаря исключительному соединению, STM32F446 имеет множество интерфейсов, таких как USB, I2C, USARTS, SPIS и CAN.Эти варианты обеспечивают плавную совместимость между различными устройствами и системами, обслуживая широкий спектр потребностей промышленных и потребителей.Разнообразные предложения подключения сыграют важную роль в создании эффективных решений IoT, где системные взаимодействия требуют внимательности.
Microcontroller представляет двухмодовый интерфейс Quadspi, который ускоряет передачу данных, для приложений, где время влияет на результаты.Сложные часы и управление питанием поддерживают использование интеллектуальной энергии, обеспечивая обеспечение энергосбережения при сохранении целостности производительности.Кроме того, различные режимы мощности позволяют создавать адаптивные энергетические решения, адаптированные к различным операционным требованиям.
Он обеспечивает поддержку приложений, с его комплексными таймерами и возможностями прерывания, которые обеспечивают точный контроль.Это может быть заслуживает внимания в автоматизации и робототехнике, где точность времени может преобразовать эффективность системы.Секретная настройка этих таймеров может заметно улучшить динамизм таких систем.
Усовершенствованные инструменты отладки позволяют провести тщательный системный анализ и эффективно устранения потенциальных проблем.Эта способность анализировать поведение системы снижает циклы разработки, одновременно повышая надежность конечного продукта.Роль сложных интерфейсов отладки в создании успешных, устойчивых решений.Интеграция надежного множества высокопроизводительных вычислений, широкого подключения и управления Adept, микроконтроллер STM32F446 оснащен для удовлетворения потребностей диверсифицированных приложений.Эта смесь функций позиционирует его как оптимальный выбор для инженерных усилий, которые уравновешивают инновации с практическими требованиями.
Технические характеристики, функции и параметры STMicroelectronics STM32F446, а также компоненты, сопоставимые с STM32F446ZCH6Полем
|
Тип |
Параметр |
|
Статус жизненного цикла |
Активный (последний обновлен: 6 месяцев назад) |
|
Тип поверхности |
Rohs |
|
Монтажный тип |
Поверхностное крепление |
|
Количество булавок |
144 |
|
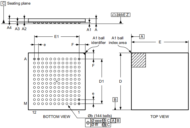
Пакет / корпус |
144-LFBGA |
|
Преобразователи данных |
16-битный ADC, 24-битный DAC |
|
Упаковка |
Вырезать ленту (CT) |
|
Ряд |
STM32H7 |
|
Сборка припоя маски (SML) |
PB (свинец) |
|
Код ECCN |
5A991.A-2 |
|
Терминальная отделка |
С |
|
Терминал |
0,5 мм |
|
Терминальная позиция |
НИЖНИЙ |
|
Частота |
550 МГц |
|
Поставка напряжения-мин (V) |
1,71 В. |
|
Поставка напряжения-макс (v) |
3,6 В. |
|
Тип напряжения (V) |
1,8 В. |
|
Напряжение - поставка (макс) |
3,6 В. |
|
Тип генератора |
Внутренний |
|
Размер памяти программы |
2 ГБ |
|
Тип памяти программы |
ВСПЫШКА |
|
Ток снабжения |
150 мА |
|
Булавки ввода/вывода |
168 |
|
ПИН -изменчиво |
Да |
|
Семья процессоров |
ARM Cortex-M7 |
|
Ширина данных внешней шины |
32 |
|
Ширина |
7 мм |
|
Статус ведущего |
ROHS COMPARINT |
|
Время выполнения завода |
12 недель |
|
Пакет / корпус |
144-LFBGA |
|
Количество I/OS |
168 |
|
Рабочая температура |
-40 ° C до +105 ° C. |
|
Статус частично |
Активный |
|
Количество терминаций |
144 |
|
Терминальная позиция |
НИЖНИЙ |
|
Напряжение снабжения |
1,8 В. |
|
Частота |
550 МГц |
|
Скорость передачи данных - макс. |
2400 тонн/с |
|
Размер памяти |
256 КБ |
|
Размер оперативной памяти |
1 ГБ |
|
Клеточный / Wi-Fi / Bluetooth |
GSM, GPRS, Edge, WCDMA, LTE, Bluetooth, Wi-Fi |
|
Ядер |
1 |
|
Каналы |
32 |
|
Автобусные каналы |
12 |
|
Адреса ширины шины |
32 |
|
Ширина шины данных |
32 |
|
Длина |
7 см |
|
Ширина |
7 см |
|
Статус ROHS |
ROHS COMPARINT |


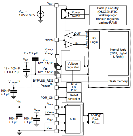
Погрузочные конденсаторы играют важную роль в поддержании устойчивого уровня напряжения, в то же время эффективно снижая шум в электронных схемах.Они управляют переходными ответами, тем самым формируя функциональность схемы.Тщательно выбирая и позиционируя эти конденсаторы, вы можете поддержать целостность сигнала и обуздать электромагнитные нарушения.Точная оценка параметров PIN -кода в рамках разнообразных сценариев загрузки является шагом к проверке проектных помещений и реализации необходимых модификаций.Используя современные подходы измерения, в том числе рефлектометрию во временной области, проливает свет на сложные взаимодействия между конденсаторами и дополнительными компонентами схемы.

Эффективная конструкция схемы зависит от нюансированного понимания параметров напряжения, образуя план, который не только способствует совместимости компонентов, но также также поддерживает надежность системы.Согласование этих норм напряжения помогает обойти вредные изменения, которые могут потенциально дестабилизировать схемы.Хорошо выполненный план напряжения влияет на долговечность и продолжающуюся функциональность электронных устройств.Приступая к конструкции схемы требует внимания к проверенным подходам, обеспечивая, чтобы все контакты были точно регулированы для эффективной работы.Использование контрольных компонентов напряжения верхнего уровня удерживает однородность напряжения по всей плате, тем самым поддерживая качество сигнала.Интеграция петлей обратной связи в конструкции позволяет немедленные регулировки напряжения в условиях изменений, сохраняя производительность на пике.

Настройка источника питания должна обеспечить, чтобы VDDA и VSSA были подключены к VDD и VSS соответственно.Это расположение помогает выравнивать ссылки на мощность как для аналоговых, так и для цифровых разделах схемы, снижая потенциальные несоответствия, которые могут нарушить функциональность.Среда смешанного сигнала требует гармоничного баланса власти, поскольку она глубоко влияет на оперативную надежность системы.
Определенные конфигурации пакета получают выгоду от преданного управления питанием USB.Эта функциональность стабилизирует операции в разных настройках устройств.Управление электроэнергией USB смягчает влияние скачков питания на подключенные периферийные устройства, особенно на портативных и компактных устройствах, где восхищаются экономящиеся и оптимизация использования мощности.Эти идеи связаны с методами проектирования, которые определяют приоритеты стабильности нагрузки.
Установление надежного макета власти имеет значение.Неспособность линии питания или шум может привести к ошибочной функциональности, влияя на эффективность устройства.В запутанных системах сильное управление питанием эффективно повышает надежность и выработку, отражая отраслевые стандарты, которые основаны на строгое тестирование и проверку, чтобы поддержать исключительное качество.
Чтобы повысить прочность, развертывание фильтрации конденсаторов вблизи питания может быть полезным.Они подавляют колебания напряжения и минимизируют шум, обеспечивая более чистый источник питания.Использование точных стратегий заземления и разработанных конструкций PCB Pathway может дополнительно противодействовать потенциальным нарушениям.Эти подходы отражают реальность, в которой вдумчивые корректировки конструкции приводят к заметным повышению эффективности устройства.
Микроконтроллер STM32F446 выделяется благодаря его адаптации в различных приложениях, от систем IoT до промышленных сред.Он удовлетворяет различные технологические потребности, улучшая как автоматизацию, так и электронику.
В экосистеме IoT STM32F446 способствует усилению подключения и обработки данных.Он лежит в основе сложных сетевых протоколов, что позволяет интеллектуальным устройствам эффективно общаться.Это поддерживает такие приложения, как умные дома и интеллектуальные транспортные системы, где необходимо надежное соединение.
В промышленных настройках STM32F446 используется для продвижения автоматизации и тонкого настройки.Это обеспечивает бесшовную интеграцию датчиков и приводов для современных процессов производства и обеспечения качества.
Промышленности, использующие STM32F446 для отчета о управлении и автоматизации моторного управления и повышенной эффективности эксплуатации и качества продукта, отражая его роль в трансформации промышленных методологий.
Исключительная производительность в управлении двигателем является отличительной чертой этого микроконтроллера, предлагая точный контроль над скоростью и положением.Он распространен в робототехнике и электромобилях, где точность и эффективность энергетики великолепны.
В медицинском оборудовании STM32F446 отмечается благодаря своей надежности и функциям безопасности.Он облегчает создание устройств от портативной диагностики до сложных систем мониторинга для точного ухода за пациентами.
В домашних приборах STM32F446 приносит расширенные функции, такие как энергоэффективные операции и интеллектуальные системы управления, обогащение и повышение устойчивости.Умные приборы, такие как стиральные машины и холодильники, используют эти микроконтроллеры для повышения энергоэффективности и адаптации в эксплуатации, что удовлетворяет ожидания для технического интегрированного проживания.

Stmicrolectronics появляется в качестве лидера в области полупроводниковых инноваций, предлагая передовые решения в области микроэлектроники.Этот драйв очевиден в его сильном фокусе на технологии системы на чипе (SOC), воплощая страсть к формированию будущего современной электроники.Благодаря стратегическим альянсам и предвидению Stmicroelectronics повышает свою способность решать сложные проблемы.Эта стратегия доказывает на навигацию Swift потребительских сдвигов, обеспечивая адаптируемую и сильную компанию.Благодаря огромной экспертизе и приверженности совместному росту, Stmicroelectronics продолжает влиять на полупроводниковую промышленность.
Материальная барьерная сумка 17/дек/2020.pdf
Mult Dev A/T Chgs 13/Dec/2021.pdf
Пожалуйста, отправьте запрос, мы ответим немедленно.
на 2024/10/29
на 2024/10/29
на 8000/04/18 147758
на 2000/04/18 111946
на 1600/04/18 111349
на 0400/04/18 83722
на 1970/01/1 79508
на 1970/01/1 66916
на 1970/01/1 63072
на 1970/01/1 63012
на 1970/01/1 54081
на 1970/01/1 52142