
А TIP32C PNP Transistor-это кремниевая эпитаксиальная компонент, заключенная в упаковку TO-220.Этот дизайн делает его хорошо подходящим для переключения мероприятий и сценариев, требующих умеренной линейной производительности мощности.С возможностью управления нагрузкой непрерывной тока до 3А и пиковой емкостью, достигающей 5А, он поддерживает максимальное напряжение нагрузки 100 В.Этот транзистор отображает значительный потенциал рассеяния мощности до 40 Вт, что делает его выгодным для использования на этапах усилителя аудио.Он также идеально подходит для автономных усилителей в системах динамиков благодаря надежному усилению тока, току коллекционера и простоте управления напряжением излучателя базы 5 В, наряду с порогом базового тока 120 мА.Устойчивая обработка тока TIP32C подчеркивает эффективное использование радиатора для опытного теплового управления в течение продолжительных рабочих периодов.Этот компонент находит свое применение в схемах аудио и усилителей мощности, где ценятся высокие уровни тока.

|
Штифт № |
Название вывода |
Описание |
|
Штифт 1 |
База |
Этот вывод используется для управления смещением транзистора
Включение/выключение транзистора. |
|
Вывод 2 |
Коллекционер |
Этот штифт позволяет поток тока и обычно
подключен к нагрузке. |
|
Вывод 3 |
Излучатель |
Этот штифт истощает поток тока и обычно
подключен к GND. |
|
Функция/спецификация |
Подробности |
|
Тип транзистора |
Pnp |
|
Монтажный тип |
Через дыру |
|
Тип пакета |
До 220-3 |
|
Рабочая температура (макс) |
150 ° C TJ |
|
Уровень чувствительности влаги (MSL) |
1 (неограниченный) |
|
Рассеяние власти (макс) |
40 Вт |
|
Конфигурация элемента |
Один элемент |
|
Ток коллекционера (макс) |
-3a |
|
Ток отсечения - коллекционер (макс) |
300 мкА |
|
Напряжение насыщения коллекционера-эмиттер (VCE) |
-1.2v |
|
Напряжение базового излучения (Vebo) |
-5V |
|
Температура соединения (TJ Max) |
150 ° C. |
|
Количество булавок |
3 |
|
Материал элемента |
Кремний |
|
Упаковка |
Трубка |
|
Базовое напряжение коллекционера (VCBO) |
-100 В. |
|
Текущий рейтинг |
-3a |
|
Частота перехода (фут) |
3 МГц |
|
Напряжение коллекционера-эмиттер (VCEO) |
-100 В. |
|
Напряжение разбивки коллекционера-эмиттер |
100 В |
|
DC ток прирост (HFE) |
От 10 до 50 |
CJF32C, BD582, TIP32D, BD592, 2N6475, BDT32C, 2N6476, MJE30C, 2SB1016, MJE32C, NSP582, MJE5195, NSP5195, RCA32C, RCA30C, TIP62A, TIP62C, TIP62B, 2SB761B, 2SB860, 2SB762B, 2SB869, BD242C, 2SB945, BD540C, ECG292, BD954В TIP32BВ TIP32AПолем

Транзистор TIP32C PNP обычно используется в электронных цепях, чтобы действовать как переключатель, регулируя поток тока к подключенной нагрузке.В отличие от транзистора NPN TIP31C, который подключен к отрицательной стороне источника питания, TIP32C настроен в обратном направлении, а его излучение подключено непосредственно к положительному напряжению питания.Эта перевернутая установка - это то, что определяет его операцию как транзистор PNP.В роли переключателя поведение транзистора контролируется напряжением, приложенным к его базовому терминалу.Когда базовое напряжение достаточно ниже, чем напряжение излучателя, транзистор «включается», позволяя току переходить от излучателя к коллекционеру.Если к основанию не применяется напряжение, транзистор «выключается», блокируя поток тока на нагрузку.
Резистор всегда включен в цепь, подключенную к базовой терминалу, чтобы предотвратить повреждение чрезмерного тока транзистора.Этот резистор ограничивает количество тока, входящего в базу, обеспечивая безопасную работу транзистора.Механический переключатель может быть введен в цепь для управления базовым напряжением.Когда переключатель закрыт, он обеспечивает необходимое напряжение для основания, активируя транзистор и позволяя току переходить к нагрузке.Когда выключатель открыт, базовое напряжение удаляется, выключите транзистор и отключает нагрузку от источника питания.

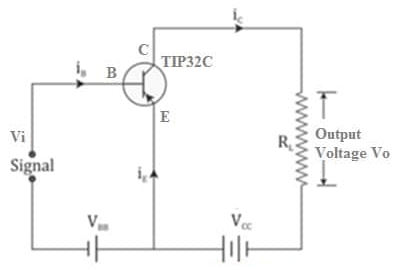
Транзистор TIP32C PNP не только эффективен в качестве переключателя, но и служит компонентом в цепях, предназначенных для усиления сигналов.В этой роли это увеличивает силу слабого входного сигнала, создавая более надежный выходной сигнал.Чтобы достичь этого, транзистор работает в своем активном регионе, состоянии, где он выполняет линейную амплификацию с минимальным искажением.Для надлежащего усиления схема должна устанавливать конкретные условия смещения.Используются два распада напряжения: один для перезагрузки соединения из эмиттеров-базы, а другой, чтобы обратить смещение соединения коллекционера-эмиттер.Эти смещения сохраняют поток носителей заряда, которые отвечают за усиление входного сигнала.
В стандартной настройке соединение из эмиттер-базы находится вперед с помощью источника напряжения, часто называемого VBB.Это смещение позволяет небольшому входному сигналу модулировать поток носителей заряда от излучателя к коллекционеру.В то же время отдельный источник напряжения, VCC, обеспечивает обратное смещение на соединении коллекционера-эмиттер, гарантируя, что транзистор остается в его активной области, а усиленный выходной сигнал является стабильным и точным.
Усиленный выходной сигнал появляется в нагрузочном резисторе (RL), подключенном к терминалу коллектора.Этот выход может представлять усиленное напряжение, ток или мощность, в зависимости от требований конструкции схемы.Например, в приложениях аудио, TIP32C может повысить слабые микрофона в громкие выходы динамиков.Аналогичным образом, в системах передачи данных он усиливает оптические или электронные сигналы для надежной передачи на большие расстояния.Способность TIP32C усилить сигналы делает его очень ценной в современных электронных дизайнах.Его универсальность позволяет ему выполнять задачи, начиная от мелкой обработки звука до сложной передачи сигнала, усиливая его двойную роль как переключателя и усилителя.

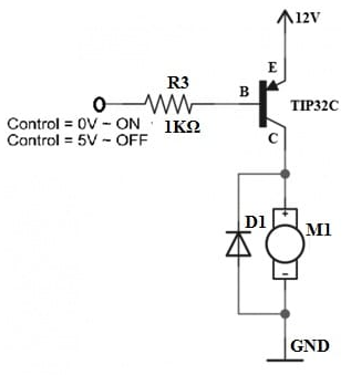
Транзистор TIP32C PNP является ключевым компонентом для управления двигателями постоянного тока в электронных цепях.Он работает, подключая основание к входному сигналу, излучающемуся из источника постоянного напряжения и коллекционера к двигателю на стороне земли.Эта настройка позволяет транзистору регулировать скорость двигателя через процесс, называемый переключением, где он чередуется между полностью на (насыщением) и полностью выключенными (отсеченными) состояниями.Управляя, как долго транзистор остается в каждом состоянии, он регулирует скорость и крутящий момент двигателя.Уникальной особенностью PNP -транзисторов, таких как TIP32C, является их по умолчанию »в« Состоянии », когда базовое напряжение низкое, применение более высокого напряжения выключает двигатель.Это делает его очень эффективным для приложений, требующих точного и надежного управления двигателем.Его компактный размер, эффективность и доступность делают его подходящим для широкого спектра использования как в промышленных системах, так и в повседневных устройствах.
Чтобы безопасно использовать транзистор TIP32C, важно следовать конкретным рекомендациям.Он может обрабатывать нагрузки до 3 ампер и 100 вольт, но превышение этих пределов может вызвать перегрев и сбой.Для мощных применений добавление радиатора имеет важное значение для управления теплом и поддерживать транзистор в пределах его безопасной температуры от -65 ° C до +150 ° C.Поскольку коллекционер подключен к металлической вкладке, необходима надлежащая изоляция для предотвращения коротких цепей или повреждения близлежащих компонентов.Придерживаясь этих мер предосторожности, TIP32C обеспечивает надежную производительность и долговечность в различных приложениях, от бытовых устройств до сложных промышленных систем.
• Транзистор TIP32C PNP представляет собой универсальный электронный компонент, способный обрабатывать высокие токи и напряжения, что делает его идеальным для ряда применений.
• В схемах усилителей это повышает слабые сигналы с минимальными искажениями, повышая качество звука и ясность общения.
• Эффективно управляет светодиодами и двигателями, обеспечивая плавное световое затемнение, точные регулировки скорости двигателя и повышение энергоэффективности.
• Он превосходит приложения с высоким содержанием тока переключения, обеспечивая надежную производительность в области источников питания, водителей двигателей и промышленного оборудования, одновременно снижая потребности в тепло и техническом обслуживании.
• В сочетании с микроконтроллерами, он обеспечивает расширенное управление двигателем в схемах H-мостовых для систем робототехники и автоматизации, которые требуют точности и гибкости.
• Широко используется в промышленной и общей электронике, он поддерживает как линейные, так и коммутационные системы, предлагая адаптивность и надежность в требовательных средах.
• Его долговечность и эффективность делают его выбором для оптимизации производительности, сокращения затрат и стимулирования инноваций в различных областях.
Уведомление о материалах Mult Dev Adv 8/Apr/2019.pdf
Пожалуйста, отправьте запрос, мы ответим немедленно.
на 2024/12/13
на 2024/12/13
на 8000/04/18 147758
на 2000/04/18 111946
на 1600/04/18 111349
на 0400/04/18 83722
на 1970/01/1 79508
на 1970/01/1 66916
на 1970/01/1 63072
на 1970/01/1 63012
на 1970/01/1 54081
на 1970/01/1 52142