
А TJA1050 действует как связь между контроллером протокола CAN и физической шиной, создавая способ плавно перемещаться по данным по этим точкам.Это надежное решение в высокоскоростных средах, что делает его подходящим для систем, где требуется быстрый, последовательный передача данных.Конструкция минимизирует электромагнитные выбросы, что означает, что он помогает предотвратить помехи в другие части системы.Эта функция особенно ценна в сетях, где другие компоненты тесно упакованы, а уменьшенные выбросы позволяют этим деталям функционировать без сбоев.
Когда узел не работает, TJA1050 поддерживает стабильность, позволяя общей сети оставаться незатронутой.В отличие от предыдущих приемов, эта модель пропускает режим ожидания, что делает его идеальным для частично питания сетей, где части системы могут иногда перейти в состояние питания, не влияя на оставшуюся сеть.Эта возможность делает его особенно полезным в автомобильных или промышленных условиях, где системы часто требуют непрерывного соединения.

| Символ | Приколоть | Описание |
| Txd | 1 | Передавать данные ввода;чтения в данных от контроллера CAN до драйверов линейки шины |
| Гнездо | 2 | Земля |
| Венчурной | 3 | Напряжение снабжения |
| Rxd | 4 | Получить выходные данные;считывает данные с линий шины до контроллера CAN |
| Вреф | 5 | Руководитель напряжения |
| Канл | 6 | Банная линия банки низкого уровня |
| Канх | 7 | Автобусная линия высокого уровня |
| С | 8 | Выберите «Ввод» для высокоскоростного режима или молчаливого режима |



TJA1050 обеспечивает быструю передачу данных, достигая до 1 мбауда, что означает, что он может обрабатывать высокоскоростные сети, где быстрая и надежная связь является приоритетом.Эта функция особенно полезна в настройках, которые требуют непрерывного, высокоэффективного обмена данными, таких как автомобильные и промышленные сети.
TJA1050 соответствует стандарту ISO 11898, обеспечивая совместимость с другими системами на основе банки.Это соответствие означает, что вы можете интегрировать его в различные сети без проблем совместимости, что делает его универсальным выбором для различных проектов.
Благодаря своей низкой электромагнитной конструкции излучения TJA1050 помогает снизить риск помех в близлежащие электронные устройства.Эта функция позволяет трансиверу эффективно работать, даже в средах, где устройства расположены в тесно, такие как автомобильные или промышленные настройки.
Широкий диапазон общего режима TJA1050 улучшает его иммунитет к электромагнитным помехам, помогая ему поддерживать стабильные характеристики в средах с высоким электромагнитным шумом.Эта стабильность необходима для обеспечения того, чтобы передача данных оставалась незатронутой в результате внешних нарушений.
Одним из уникальных преимуществ TJA1050 является его способность поддерживать стабильную шину CAN, даже если некоторые узлы не являются добытыми.Эта функция ценна в приложениях, где части сети могут время от времени включаться, позволяя остальной системе функционировать без сбоев.
Функция доминирующего тайм-аута TXD предотвращает ошибки передачи путем автоматической остановки передачи, если доминирующее состояние удерживается слишком долго.Эта функция помогает защитить сеть от непреднамеренных помех или нарушения сигнала, поддерживая общую стабильность сети.
Функция Silent Mode позволяет отключить передатчик, что делает TJA1050 идеальным для мониторинга или диагностики.Это позволяет устройству наблюдать за сетевой деятельностью без отправки каких -либо сигналов, что помогает в системах, где вам необходимо избежать нарушения постоянного трафика данных.
TJA1050 включает в себя встроенную защиту от автомобильных переходных процессов, которые защищают его от внезапных пиков напряжения.Эта долговечность гарантирует, что трансивер может надежно работать в транспортных средствах, где колебания напряжения являются обычными из -за различных электрических систем.
Совместимый с устройствами 3,3 В и 5 В, TJA1050 хорошо работает в разных системах, что дает вам гибкость в разработке и интеграции трансивера в ваши проекты без проблем совместимости напряжения.
TJA1050 оснащен тепловой защитой и устойчивостью к короткому кругу, охраняя его от перегрева и случайных соединений с батареей или заземлением.Эти функции улучшают долговечность устройства, что делает его надежным выбором в приложениях с высокими потребностями в безопасности и производительности.
При поддержке до 110 узлов TJA1050 может подключать множество устройств в сети, что делает его подходящим для крупных систем.Эта емкость полезна в приложениях, где многочисленные устройства должны эффективно общаться, не перегружая сеть.
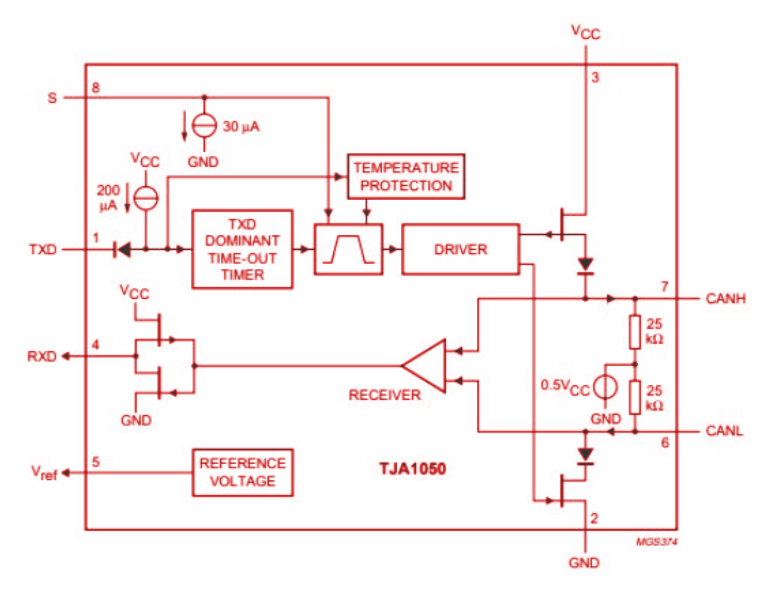
Блок -схема TJA1050 визуально представляет способ, которым этот компонент управляет потоком данных.Он иллюстрирует, как приемопередатчик отправляет и получает сигналы данных, поддерживая сбалансированный выход между линиями CANH (высокий уровень) и CANL (низкий уровень).Этот баланс является ключом к управлению электромагнитными интерференциями, что позволяет устройству с легкостью обрабатывать высокие скорости передачи данных.Каждый раздел блочной диаграммы показывает, как данные обрабатываются и передаются, что помогает вам понять общую работу устройства.
Он спроектирован с гибкостью, обработка скорости до 1 MBAUD, оставаясь в соответствии со стандартами CAN, включая ISO 11898. Этот подход позволяет TJA1050 адаптироваться к различным приложениям плавно, показывая функциональность и стабильность устройства в условиях высокоскоростной передачи передачи данных.



Технические характеристики, атрибуты, параметры и сопоставимые части для NXP USA Inc. TJA1050T/N, 118.
| Тип | Параметр |
| Монтажный тип | Поверхностное крепление |
| Пакет / корпус | 8 SOIC (0,154, ширина 3,90 мм) |
| Поверхностное крепление | ДА |
| Рабочая температура | -40 ° C ~ 150 ° C. |
| Упаковка | Лента и катушка (TR) |
| Опубликовано | 2002 |
| Код JESD-609 | E0 |
| Статус частично | Устаревший |
| Уровень чувствительности влаги (MSL) | 1 (неограниченный) |
| Количество терминаций | 8 |
| Тип | Трансивер |
| HTS -код | 8542.39.00.01 |
| Напряжение - поставка | 4,75 В ~ 5,25 В. |
| Терминальная позиция | Двойной |
| Терминальная форма | Крыло Печата |
| Пиковая температура отвоз (CEL) | НЕ УКАЗАН |
| Количество функций | 1 |
| Напряжение снабжения | 5 В |
| Терминал | 1,27 мм |
| Время@Пиковой температуру (я) | НЕ УКАЗАН |
| Базовый номер детали | TJA1050 |
| Подсчет штифтов | 8 |
| Код JESD-30 | R-PDSO-G8 |
| Квалификационный статус | Не квалифицирован |
| Питания | 5 В |
| Поставьте ток-макс | 0,075 мА |
| Скорость передачи данных | 1000 Мбит / с |
| Протокол | Канбус |
| Количество водителей/приемников | 1/1 |
| Дуплекс | Половина |
| Приемник гистерезис | 70 мВ |
| Количество трансивер | 1 |
| Длина | 4,9 мм |
| Высота сидя (максимум) | 1,75 мм |
| Ширина | 3,9 мм |
| Статус ROHS | ROHS3 соответствует |
TJA1050 и MCP2551 действуют как интерфейсы между контроллером протокола CAN и шиной физической банки, но они имеют уникальные особенности.TJA1050 предназначен для высокоскоростных сетей CAN, поддерживая дифференциальную передачу и прием между контроллером и шиной.Он подходит для сетей, где узлы могут быть включены, не влияя на остальную часть системы.MCP2551, с другой стороны, также поддерживает высокоскоростной банки, но известен своей устойчивостью к разлому, защищая контроллер от высоковольтных пиков, вызванных внешними источниками, такими как EMI и ESD.Эта функция обеспечивает дополнительный слой стабильности на шине, особенно в средах, подверженных электрическому шуму.
Уровни напряжения шины варьируются в зависимости от линии.На линии Canh (высокий) напряжение обычно расположено от 2,5 до 3,5 вольт при простоя, как правило, около 2,7 до 3,3 вольт во время работы.На линии CANL (низкий) напряжение обычно колеблется от 1,5 до 2,5 вольт при простоя и от 1,7 до 2,3 вольт в условиях работы.Эти уровни помогают поддерживать четкий дифференциальный сигнал, который необходим для надежной передачи данных на шине CAN.
TJA1050 работает в пределах диапазона напряжения питания от 4,75 В до 5,25 В.Это компактный модуль, длиной 22,0 мм, ширину 11,5 мм и высоту 3,3 мм, с весом от 0,8 до 1,0 грамма.TJA1050 может поддерживать до 110 узлов, что делает его подходящим для более крупных сетей CAN, где несколько устройств необходимо беспрепятственно общаться.
Raspberry Pi не поставляется со встроенным интерфейсом шины CAN, но включает в себя шину SPI на своих булавках GPIO, которая широко поддерживается многими контроллерами CAN.Автобус SPI использует четыре соединения: MOSI (Master Out Slave In), Miso (Master in Slab Out), SCLK (серийные часы) и CS (выбор чипа), позволяя Raspberry Pi взаимодействовать с модулем Can Cronceiver для CAN Communication CommunicationПолем
MCP2515 CAN CAN CAN в сочетании с трансивером TJA1050 позволяет общаться через интерфейс SPI.Этот модуль CAN CAN V2.0B Стандарты и поддерживают скорости передачи данных до 1 Мбит / с.Он работает на источнике питания в 5 В и имеет кристаллический генератор 8 МГц с резистором для завершения 120 Ом для стабильности сигнала.Подключившись к интерфейсу SPI на микроконтроллерах, таких как Arduino, этот модуль позволяет беспрепятственно управлять устройствами шин CAN, позволяя применению в проводящихся данных и профилактике сигнального излучения.
Пожалуйста, отправьте запрос, мы ответим немедленно.
на 2024/10/29
на 2024/10/29
на 8000/04/18 147758
на 2000/04/18 111946
на 1600/04/18 111349
на 0400/04/18 83722
на 1970/01/1 79508
на 1970/01/1 66916
на 1970/01/1 63072
на 1970/01/1 63012
на 1970/01/1 54081
на 1970/01/1 52142