
А UC3843 Контроллер ШИМ повышает производительность преобразователей постоянного тока в DC и автономных систем, обеспечивая точное управление напряжением и поток стабильного тока с минимальными внешними компонентами.Он поддерживает два режима: режим напряжения, который обеспечивает стабильное выходное напряжение для чувствительных систем, и режим тока, который стабилизирует выходной ток для приложений, таких как Power Power Supplies (SMPS).Широко используемые в таких устройствах, как зарядные устройства аккумулятора и регуляторы напряжения, UC3843 обеспечивает эффективное, надежное управление питанием с точным регулируемым током управлением PWM, что делает его идеальным для энергоэффективных и надежных конструкций системы.
UC3843 работает в качестве ключевого компонента в системах питания, используя модуляцию ширины импульса (ШИМ) для регулирования преобразования питания.Он регулирует рабочее цикл переключающего транзистора для управления изменениями входного напряжения и колеблющихся нагрузков, обеспечивая стабильность в конфигурациях BUCK или повышении конфигураций.В режим бака, UC3843 уменьшает входное напряжение до более низкого, стабильного выхода, защиты электронных компонентов и повышения эффективности.В режим повышения, он увеличивает входное напряжение, что делает его идеальным для устройств с батарейным питанием, которые требуют усиления напряжения.Механизм управления UC3843 зависит от выборки выходного напряжения и сравнения его с стабильным эталонным напряжением.Любые расхождения корректируются путем настройки сигнала ШИМ, обеспечивая постоянный выход, несмотря на изменения в входе или нагрузке.Производительность UC3843 зависит от точной интеграции с внешними компонентами.Правильное согласование спецификаций обеспечивает стабильность в различных условиях, раскрывая весь потенциал IC для превосходного управления питанием.

|
Штифт № |
Название вывода |
Описание |
|
1 |
COMP/Кораптор |
Выходной штифт, подключенный к контакту обратной связи напряжения через
резистор и конденсатор, обеспечивая сигнал с низким уровнем импеданса 1 МГц на основе
Вариации напряжения. |
|
2 |
Обратная связь VFB/напряжения |
Входной штифт в усилитель ошибки, обеспечивая вариацию
в уровнях напряжения к IC. |
|
3 |
Текущий смысл |
Контролирует ток цепи через шунтирующий резистор с
Напряжение через это дано в качестве обратной связи с этим штифтом. |
|
4 |
RT (резистор времени) / CT (конденсатор времени) |
Подключается к внутреннему генератору, который устанавливается с помощью
Внешний резистор и конденсатор. |
|
5 |
Гнездо |
Заземляющий штифт цепи. |
|
6 |
Выход |
Выводит сигнал модуляции ширины импульса (ШИМ) на основе
обратная связь, используемая для переключения электронных устройств питания. |
|
7 |
Венчурной |
ПИН -штифт подачи напряжения для IC. |
|
8 |
Вреф |
Условный штифт напряжения, на котором генерация сигналов PWM
основан. |
|
Функция/спецификация |
Подробности |
|
Тип |
Контроллер PWM-режима текущего мода |
|
Количество булавок |
8 |
|
Рабочий диапазон напряжений |
7,0 В - 8,2 В. |
|
Высокое выходное напряжение |
13,5 В. |
|
ВЫХОДНЫЙ ПИН -ПИНА |
1A |
|
Максимальный ток исходного происхождения |
22 мА |
|
Аналоговый входной диапазон |
-0,3 В до 6,3 В. |
|
Прирост |
3В |
|
Типичная частота колебаний |
52 кГц |
|
Низкое выходное напряжение |
0,08 В. |
• UC3842
• UC2842
• SG2524
• UC3844

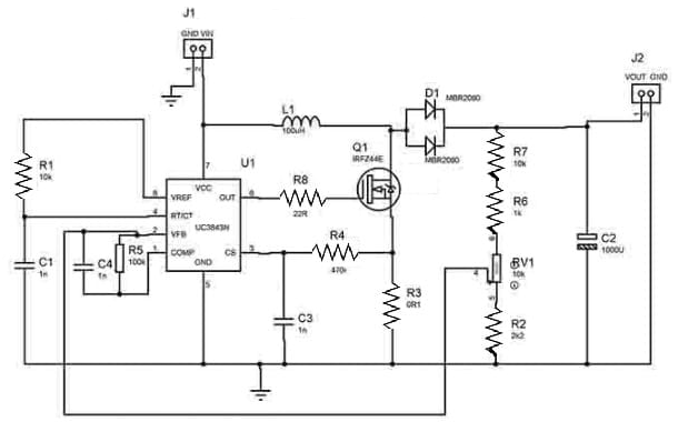
Проектирование преобразователя DC-DC Boost включает в себя выбор и сборку компонентов, которые работают вместе, чтобы эффективно увеличить напряжение DC.В основе этой системы лежит контроллер PWM UC3843, высоко оцененный IC, известный своей эффективностью в управлении конверсиями энергии.Ключевые компоненты в этой настройке включают перемычки, UC3843 IC, диод Schottky MBR2060CT, MOSFET IRFZ44, индуктор 100 мкH, 1NF -конденсаторы, 10 -километровый тройник, резистор 0,1 Ом, резистор 470 Ом, несколько 10 -километровых резисторов, 1000v 50В., резистор 22 Ом, резистор 2,2 кОм, резисторы 100 тыс. и контактный клемм 2x2.Каждая часть тщательно выбирается для обеспечения надежности схемы, обеспечивая стабильное и эффективное преобразование напряжения.
IC UC3843 предназначена для применений питания, оснащенных такими функциями, как функция мягкого запуска, защита от перенапряжения и компенсация внутренней температуры.Он работает с фиксированной частотой 50 кГц, обеспечивая устойчивую и надежную производительность.IC интегрирует компоненты, такие как усилитель ошибки, эталон напряжения, компаратор PWM, генератор и внешний драйвер MOSFET.Его универсальность в разных типах пакетов (SOP, TO-220 и DIP) позволяет адаптироваться к различным конструкциям.IC работает вместе с внешними конденсаторами и резисторами, чтобы эффективно регулировать напряжение, что делает его подходящим для широкого спектра задач преобразования мощности.
МОСФЕТ IRFZ44 служит компонентом переключения в конвертере, играя роль в увеличении напряжения.Известный своим низким уровнем устойчивости, он минимизирует потери мощности при обработке высоких токов и напряжений.Правильное тепловое управление, такое как использование соответствующего радиатора, предотвращает перегрев и обеспечивает непрерывную работу.Выбор подходящих резисторов затвора повышает производительность переключения MOSFET, обеспечивая эффективную работу при различных нагрузках.
MBR2060CT - это диод Шоттки, выбранный для его низкого перепада напряжения, что повышает эффективность цепи.Он действует как свободный диод, позволяя току течь в одном направлении, когда MOSFET выключен.Эта функция защищает схему от обратных токов при поддержке высокоскоростной переключения.Тщательно сопоставляя напряжение диода и рейтинги тока с требованиями схемы, долговечность и эффективность максимизируются.
Индуктор 100 мкН является ключевым компонентом, который хранит энергию во время MOSFET на фазе и высвобождает ее во время фазы выхода, увеличивая напряжение.Выбор индуктора с высоким током насыщения и низким уровнем сопротивления необходимо для минимизации потерь энергии.Это гарантирует, что преобразователь сохраняет стабильный выход напряжения даже в различных условиях нагрузки, обеспечивая постоянную производительность.
10K Trimpot используется для регулировки выходного напряжения.Интегрированный в цикл обратной связи IC, он позволяет точную калибровку для удовлетворения конкретных требований к напряжению.Выбор трипот с соответствующими значениями сопротивления гарантирует, что выходное напряжение стабильно и точно регулируется.Этот точный контроль необходим для питания чувствительных устройств, таких как ноутбуки, светодиодные драйверы и смартфоны, которые требуют более высоких и постоянных уровней напряжения.
• Требуется меньше внешних компонентов, упрощение конструкции схемы.
• Поддерживает автономные приложения конвертера.
• Особенности автоматической компенсации подачи на стабильность.
• Включает эффективную работу режима тока до 500 кГц, идеально подходит для высокочастотных использования.
• Экономически эффективность и уменьшает сложность
• Чувствителен к недостаточным напряжению, сложная в нестабильной силовой среде.
• Потенциальные проблемы с источником питания требуют тщательного планирования проектирования.
• Нелинейность усложняет точность задач, требующую калибровку и тестирование.
• Требование модификаций схемы и улучшения теплового управления.
В электронике Power контроллер PWM UC3843 высоко ценится за его эффективность и точность.Это повышает доставку мощности за счет сокращения потерь и обеспечивая последовательную работу, даже среди колеблющихся условий нагрузки.Поддержание прохладных и эффективных устройств часто увеличивает их срок службы и сводит к минимуму обслуживание.
Контроллер демонстрирует свою устойчивость в нагрузочном механизме, искусно управляя различными операционными проблемами.Его гибкость обеспечивает надежность устойчивой системы в различных условиях окружающей среды и электрических нагрузков.Облегчение более плавных операций и продолжительной долговечности машины.Это отлично в секторах, где точность и надежность являются обязательными.
Внедренная в устройства с батарейным питанием, контроллер PWM UC3843 играет роль в энергосбережении.Рафинируя энергопотребление, он продлевает срок службы батареи при сохранении функциональности устройства.Это равновесие используется в портативной электронике.Использование этого контроллера в системах управления питанием может заметно повысить удовлетворенность и конкурентоспособность рынка.
Пожалуйста, отправьте запрос, мы ответим немедленно.
на 2024/12/17
на 2024/12/16
на 8000/04/17 147719
на 2000/04/17 111777
на 1600/04/17 111327
на 0400/04/17 83645
на 1970/01/1 79327
на 1970/01/1 66802
на 1970/01/1 62965
на 1970/01/1 62854
на 1970/01/1 54045
на 1970/01/1 52029