

|
PIN -код |
Название вывода |
Описание |
|
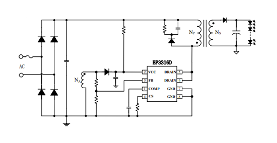
1 |
Компонент |
Петлевой компенсационный узел.Этот штифт соединяет конденсатор к
GND для стабилизации управляющего цикла и достижения точного светодиодного тока. |
|
2 |
Венчурной |
Пинч питания |
|
3 |
Фб |
Входной штифт напряжения обратной связи |
|
4 |
CS |
Текущий смысл |
|
5, 6 |
ОСУШАТЬ |
Внутренняя утечка мощности HV |
|
7, 8 |
Гнездо |
Наземная булавка |
|
Спецификация / функция |
Подробности |
|
Рабочее напряжение |
8,5 В до 18 В. |
|
Максимальный ток раковины |
5 мА |
|
Интегрированный мощный MOSFET |
650 В. |
|
Точность светодиода |
± 3% |
|
Ток запуска |
Ультра-низкий (33UA) |
|
Тип пакета |
Dip-8 |
|
Альтернатива BP3316D |
OB3350, SSL5015 |
|
Другой драйвер отображения |
LM3914В LM3915В MAX7219 |
А BP3316D замысловато создан для обеспечения постоянного вывода тока в приложениях светодиодного освещения, позиционируя его как основную часть современных технологий освещения.Работая в режиме опасной проводимости, он не только достигает похвального коэффициента мощности, но и эффективно минимизирует полное гармоническое искажение (THD).Этот аспект в основном актуален в сценариях, где многочисленные устройства взаимосвязаны, поскольку он смягчает вероятность помех и подкрепляет общую производительность системы.Кроме того, эффективность BP3316D играет заметную роль в снижении потребления энергии, резонируя с глобальными инициативами по устойчивости.

• PIN -штифт VCC подключается к источнику питания переменного тока, сопровождаемый обходным конденсатором, связанным с землей (GND).Эта конфигурация полезна для стабилизации уровней напряжения и обеспечения плавной работы.
• Когда напряжение VCC превышает порог поворота, внутренние цепи активируются, что приводит к быстрому повышению напряжения COMP-штифта до 1,5 В.Этот быстрый ответ активен для своевременного регулирования светодиодного вывода.
PIN -код FB служит двойной цели: он обнаруживает сигнал размагничения трансформатора, а непрерывно контролирует выходное напряжение.Эта двойная функциональность усиливает адаптивность водителя к различным условиям нагрузки.
• Пыч CS, подключенный к земле через резистор, измеряет ток, протекающий через мощный MOSFET.Этот ток является ключом для поддержания оптимальной производительности и защиты от потенциального повреждения перегрузки.
В практических приложениях значение интеграции надежных механизмов защиты является глубокой.BP3316D охватывает различные защитные функции, которые существенно поддерживают надежность системы:
• Открыть цепь и защиту короткого замыкания для светодиодов щит от непредвиденных сбоев.
• VCC Чрезмерное напряжение и недовольство защиты гарантирует, что драйвер функционирует в пределах безопасных параметров.
• Резистор CS Резистор открытая защита и велосипедный ток, ограничивающий ток, еще больше расширяет долговечность системы, подчеркивая необходимость тщательного проектирования и реализации в контекстах.
BP3316D играет динамическую роль в применении светодиодных ламп, значительно влияя на энергоэффективность, обеспечивая при этом высококачественное освещение.При проектировании этих лампочек он используется для рассмотрения теплового управления и электрических свойств BP3316D.Эффективные стратегии рассеяния тепла, такие как использование алюминиевых радиаторов, могут значительно продлить срок службы светодиодных ламп, что позволяет им сохранять пиковую производительность с течением времени.Эта практика резонирует с различными отраслями, которые определяют приоритеты долговечности и эффективности, отражая приверженность устойчивым решениям.
В приложениях прожектора BP3316D является основным для достижения целенаправленного и регулируемого освещения.Точность распределения света в основном авторитетна в таких условиях, как художественные галереи и торговые пространства, где правильная атмосфера может формировать восприятие и влиять на поведение.Включая расширенную оптику с BP3316D, световой вывод может быть дополнительно уточнен, создавая настраиваемые впечатления, адаптированные к конкретным потребностям.Полевые наблюдения показывают, что такие персонализированные решения освещения часто приводят к увеличению взаимодействия и удовлетворения.
Интеграция BP3316D в светодиодных лампах PAR30 и PAR38 иллюстрирует его способность обеспечить мощное освещение при минимизации использования энергии.Эти лампы часто используют как в жилых, так и в коммерческих контекстах, подчеркивая важность достижения баланса между яркостью и эффективностью.Вы можете сообщить, что добавление функций затемнения не только сохраняет энергию, но и повышает универсальность этих ламп в разных сценариях.Было показано, что регулировка интенсивности света в соответствии со временем суток или конкретной деятельности улучшает комфорт и функциональность как в живой, так и в рабочей среде.
Когда BP3316D используется в светодиодных строках T8 и T10, он облегчает бесшовную интеграцию освещения в обширных областях, таких как офисы и склады.Единообразие распределения света используется в этих средах, поскольку оно напрямую влияет на видимость и безопасность.Реализация интеллектуального управления освещением может дополнительно увеличить функциональность этих светодиодных строк, что позволяет адаптивным решениям освещения, которые реагируют на различие и естественные изменения света.Эта адаптивность согласуется с растущей тенденцией к устойчивой практике, которая подчеркивает как эффективность, так и опыт.
Универсальность BP3316D в широком спектре решений светодиодного освещения подчеркивает его важность в современном дизайне освещения.От декоративных приспособлений до практических промышленных огней производительность этого компонента может быть улучшена за счет тщательного дизайна и применения.Исследование новых технологий, таких как интеллектуальные системы освещения, которые соединяются с устройствами IoT, может привести к инновационным подходам, которые улучшают управление энергией и взаимодействие.Переход к интеллектуальным системам освещения отражает необходимую эволюцию в ответ на растущий спрос на устойчивость и эффективность в приложениях освещения.

Пожалуйста, отправьте запрос, мы ответим немедленно.
на 2024/12/20
на 2024/12/20
на 8000/04/17 147713
на 2000/04/17 111731
на 1600/04/17 111322
на 0400/04/17 83611
на 1970/01/1 79265
на 1970/01/1 66780
на 1970/01/1 62947
на 1970/01/1 62830
на 1970/01/1 54028
на 1970/01/1 51992