
А CD4060 является 14-битным бинарным счетчиком на основе CMOS, который имеет встроенный генератор.Часть семейства CD4000, он работает как универсальная комплементарная интегрированная цепь металла-оксида (CMOS).Его основная функция заключается в создании настраиваемых задержек времени, что делает его практическим выбором для приложений, связанных с временем.
В дополнение к задержкам времени CD4060 также способен генерировать диапазон частот.Это стало возможным благодаря внутреннему генератору, который беспрепятственно работает с несколькими внешними пассивными компонентами.Этот дизайн упрощает свою интеграцию в схемы, обеспечивая надежную производительность.
CD4060 также может быть отличным инструментом для энтузиастов аудио или синтезатора.С всего лишь одним конденсатором и двумя резисторами, он может генерировать десять уникальных частот, открывая мир творческих возможностей.
CD4060 представляет собой 16-контактный IC, разработанный как бинарный счетчик со встроенным генератором.Контакты Q4 по Q14 служат выходами, создавая двоичный счет с каждым положительным тактовым импульсом.Для цепей осцилляторов соединены с контактами девять и десять с использованием внешних компонентов, таких как резисторы и конденсаторы для контроля частоты.Этот простой дизайн делает CD4060 универсальным и простым в использовании в приложениях времени или подсчета.

| Название вывода | Приколоть # | Тип | Описание |
| Vdd | 16 | Власть | Напряжение подачи (от +3 до +15 В) |
| Гнездо | 8 | Власть | Земля (0В) |
| Q3-Q9 | 1-7 | Выход | Счетчики счетчиков |
| Q11-Q13 | 13-15 | Выход | Счетчики счетчиков |
| Секс | 9 | Вход | Соединение для внешнего конденсатора |
| Рекшен | 10 | Вход | Соединение для внешнего конденсатора |
| CLK11 | 11 | Вход | Ввод часов/штифт осциллятора |
| RST12 | 12 | Вход | Сбрасывает счетчик |
Вот практический пример, который вы можете построить, используя чип CD4060:

Чтобы настроить схему, вам понадобится несколько компонентов.К ним относятся чип CD4060 (например CD4060BE модель), поворотный переключатель для выбора таймера, а также резисторы и конденсаторы для управления временем.Вам также понадобится транзистор NPN, реле и дополнительные резисторы для регулирования потока тока.Как только эти компоненты подключены, схема начинает свою работу на основе настроенных настроек.
Используя конкретные значения для конденсатора (C1 = 0,22 мкф) и резистора (R1 = 100 кОм), схема работает на частоте, рассчитанной по формуле:
Частота (f) = 1 / (2,3 * C1 * r1)
Заменив значения, вы получаете:
F = 1 / (2,3 * 0,0000022 F * 100000 Ом) = 1,98 Гц
Эта частота означает, что схема генерирует почти два часовых импульса в секунду, что напрямую влияет на задержку по времени до того, как выходы достигли высокого уровня.
Выходы CD4060 переходят в высокое состояние после определенных часовых импульсов, следующим образом:
• Время Q3
Штифт Q3 становится высоким после 2 тай -или 8 часовых импульсов, что равняется около 4 секунд.
• Время Q4
PIN -код Q4 достигает высокого состояния после 2⁴ или 16 часовых импульсов, что дает задержку в 8 секунд.
• время Q5
PIN -штифт Q5 выходит высоко после 2⁵ или 32 часовых импульсов, что приводит к задержке 16 секунд.
• Время Q6
В Q6 штифт становится высоким после 2⁶ или 64 часовых импульсов, что соответствует задержке 32 секунды.
• время Q7
PIN Q7 переходит на высокий уровень после 2⁷ или 128 часовых импульсов, что эквивалентно 1 минуту и 4 секунды.
• время Q8
Пын Q8 становится высоким после 2⁸ или 256 часовых импульсов, что приводит к задержке на 2 минуты и 8 секунд.
• время Q9
PIN -штифт Q9 переходит на высокое время после 2⁹ или 512 часовых импульсов, что дает задержку 4 минуты и 16 секунд.
• Время Q11
В Q11 вывод становится высоким после 2¹ или 2048 часовых импульсов, что приводит к задержке 17 минут и 4 секунды.
• Время Q12
Пын Q12 поднимается высоко после 2¹² или 4096 часовых импульсов, что дает задержку 34 минуты и 8 секунд.
• Время Q13
Сковон Q13 становится высоким после 2¹³ или 8192 часовых импульсов, что соответствует задержке 1 час, 8 минут и 16 секунд.
Эти конфигурации времени делают CD4060 подходящим для приложений, которые требуют точных задержек времени.Регулируя значения резистора и конденсатора, вы можете настроить частоту и время в соответствии с вашими потребностями.Независимо от того, создаете ли вы простой таймер или более сложную систему управления, CD4060 обеспечивает гибкость и надежность в своей работе.
Двоичный счетчик пульсации состоит из серии D-шлепанцев, где выходной сигнал одного шлепанца подключается к входу часов следующего.Эта настройка позволяет каждому шлепанцу переключаться на основе сигнала, который он получает от того, что до него.Первый триггер в цепочке служит отправной точкой, где подается входной сигнал.

В этой иллюстрации простого 4-битного волнового счетчика вы видите, как вывод прогрессирует через цепь.Тем не менее, CD4060 делает эту концепцию намного дальше, включив 14 шлепанцев.С помощью этого расширенного расположения он может подсчитать до 16 383 шагов, что является максимально возможным значением для 14 бит.
Что выделяет CD4060, так это встроенный генератор.Этот компонент генерирует тактовые импульсы без необходимости внешнего источника часов, который позволяет счетчику работать самостоятельно.Эта функция позволяет CD4060 функционировать как таймер, где различные Q-выводы соответствуют различным интервалу времени или частотам.
Например, регулируя значения резистора и конденсатора, подключенные к генератору, вы можете установить его для получения тактового импульса 1 Гц, что означает, что счетчик счетчика раз в секунду.Если вы используете выход Q3, он будет переключаться до высокого состояния через 8 секунд.С другой стороны, выбор Q13 дает гораздо более длительную задержку 2 часа 16 минут (8 192 секунды).Эта гибкость делает CD4060 полезным инструментом для создания точных временных задержек или схем, посвященных частоте.
• CD4060 представляет собой 14-ступенчатую бинарную счетчик, интегрированный в компактный 16-контактный пакет, доступный в вариациях PDIP, CDIP, SOIC и TSSOP.
• Эффективно работает с задержкой распространения сброса 25 наносекунд при 5 В.
• IC поддерживает номинальные напряжения 5 В, 10 В и 15 В, предлагая гибкость в зависимости от требований к мощности.
• Он охватывает диапазон подсчета от 0 до 16 383, что делает его универсальным для крупных операций.
• Функции CD4060 в пределах диапазона напряжений от 3 В до 18 В, приспосабливаясь к различным средам питания.
• Он сочетает в себе двоичный счетчик с осциллятором, достигая максимальной тактовой частоты 30 МГц при 15 В.
• Функции PIN совместимы с серией TTL, упрощая интеграцию в существующие схемы.
• Работает на стабильной средней скорости 8 МГц при питании с 10 В, обеспечивая постоянную производительность.
• Поддерживается полностью статическая работа, с буферными входами и выходами, способствующими надежной работе.
• 16-контактная версия PDIP включает в себя входы, вызванные SCHMITT, что позволяет неограниченное время для повышения и падения для повышения удобства использования.
Вы можете заметить, что CD4060 не включает выходы Q0, Q1, Q2 или Q10.Несмотря на то, что нет официальной причины для этого упущения, одним из возможных объяснений является то, что CD4060 был разработан как обновленная версия CD4040.Чтобы разместить генератор и дополнительные функции в той же 16-контактной конструкции, некоторые выходы могли быть исключены.
Интегрированная схема CD4060 предназначена для беспрепятственной работы как бинарного счетчика и внутреннего генератора.Он прогрессирует с каждым тактовым импульсом, увеличивая значение счетчика на один всякий раз, когда происходит отрицательный сдвиг в тактовом импульсе.Этот подсчет выполняется в двоичных числах, что делает его эффективным для различных применений сроков и подсчета.
Чтобы соответствовать правильному функционированию чипа, вы должны подключить штифт сброса к земле или отрицательное напряжение питания.Это гарантирует, что счетчик и осциллятор работают плавно без перерывов.
Когда вы применяете высокий сигнал, который часто называют «1» или «высоким» к штифту сброса, он мгновенно сбрасывает генератор и противостоят нулю.Эта функция удобна, когда вам нужно перезапустить время времени или подсчета с самого начала.
| Таблица истины | Перезагрузить | Счетчик |
| X (не заботится) | 1 | Сбрасывает колебания до 0 |
| Негативные переходы | 0 | |
| Положительный переход | 0 | В значении счетчика нет изменений |
Таблица логики логики, приведенная выше, показывает, как взаимодействуют значение сброса и тактовой импульс.Он показывает, как счетчик ведет себя в ответ на различные сигналы, что облегчает понимание и управление операцией чипа.
CD4060 - это универсальный чип, который объединяет генератор и счетчик, что делает его отличным выбором для задач, которые требуют точного и регулируемого времени.Его дизайн позволяет эффективно выполнять временные задержки, что делает его популярным вариантом для проектов, связанных с временем.Независимо от того, строите ли вы схему для создания задержек времени или необходимо разделить сигнал на меньшие сегменты, CD4060 подходит для работы.
Этот IC особенно полезен для создания надежных схем задержки с очень небольшим количеством дополнительных компонентов, что делает его простым для настройки и использования.Он построен как 14-битный двоичный счетчик с 12 выводами, помеченными от Q1 до Q14, за исключением Q2 и Q3.Эти контакты генерируют двоичный счет, когда часовые импульсы отправляются в чип.По мере увеличения бинарного подсчета он позволяет иметь широкий спектр вариантов времени, от коротких до очень длинных длительности.
Если вы ищете решение для работы с временными или частотными проектами, CD4060 предлагает простой и надежный способ достижения результатов.Его способность считать от 0 до 16383 в двоичной форме, запускаемой входящими часовыми импульсами, делает его идеальным для приложений, требующих точного, не переполняя ваш дизайн.
Интегрированная цепь CD4060 имеет встроенный генератор, который беспрепятственно работает со своим двоичным счетчиком.Эта комбинация позволяет IC каждый в двоичном формате каждый раз, когда тактовой импульс переходит в более низкое состояние или «падает».
Чтобы схема работала должным образом, сброс для сброса всегда должен быть подключен к земле или отрицательному источнику питания.Если этот вывод получает положительный сигнал (часто называемый высоким или «" 1 ""), счетчик или осциллятор останавливаются и возвращаются к своей отправной точке.По сути, штифт сброса действует как кнопка перезапуска, гарантируя, что схема снова начинается с нуля при запуска.
| Таблица истины | Перезагрузить | Счетчик |
| Х | 1 | Сбрасывает счетчик до 0 |
| Отрицательный переход | 0 | |
| Положительный переход | 0 | Нет изменений |
Чтобы настроить частоту осциллятора в CD4060, вам необходимо использовать внешние компоненты, такие как резисторы и конденсаторы.Эти компоненты напрямую влияют на то, как функционирует внутренний генератор.В частности, частота зависит от емкости конденсатора, подключенного к контакту 11, и значений сопротивления, привязанных к контактам 9 и 10. Регулирование значений этих компонентов позволяет изменять задержку во времени или частоту колебаний в соответствии с вашими потребностями.
При настройке схемы полезно помнить, что резистор на контакте 11 должен быть примерно в десять раз больше, чем резистор на контакте 10. Это обеспечивает плавную работу.Неосвященные терминалы конденсатора и резисторов объединяются вместе для завершения схемы, как показано в схеме Proteus.
Чтобы рассчитать частоту, вы можете использовать эту простую формулу:
f = 1 / (2,5 x r1 x c1)

Например, если вы выберете R1 - 1 мл. Ом, а C1 - 0,22 мкл, расчет будет выглядеть следующим образом:
F = 1 / (2,5 * 1 000 000 * 0,00000022)
F = 1,8 Гц
Это означает, что генератор будет создавать такточную частоту 1,8 Гц с этими значениями.Чтобы найти период часов, вы просто принимаете обратную частоту:
1/f = 0,56 секунды
Стоит отметить, что в то время как генератор работает на этой частоте, выходные контакты переключают состояния с интервалами, которые являются множеством периода генератора.Это поведение дополнительно объясняется при анализе времени выходных выводов.

Как только схема будет питается, генератор начнет работать немедленно.Если вам нужно остановить или сбросить его, вы можете применить логику высокого или положительного сигнала к выводу сброса.Это остановит колебание и сбросит систему в его начальное состояние, готовое к тому, чтобы начать снова, когда это необходимо.
Чтобы выяснить время выходных контактов в CD4060, вы можете полагаться на простой частоту: каждый контакт работает на половине частоты той, что перед ним.Например, если PIN 3 работает при 4 Гц, PIN 2 удвоит его при 8 Гц.Это предсказуемое поведение помогает оценить интервалы времени для каждого вывода.
Время можно рассчитать с помощью формулы:
T = 2не / fosc
Здесь T представляет период времени для PIN -кода, FOSC является частотой генератора, а N - выходной контакт.Допустим, вы хотите рассчитать время для PIN Q6, причем N составляет 6, а частота генератора (FOSC) установлена на 1,8 Гц:
T = 26 / 1.8
T = 64 / 1,8
T ≈ 35,5 секунды
Этот расчет означает, что PIN Q6 будет переключаться на высокое состояние примерно через 35,5 секунды.Каждый вывод следует за этой формулой, позволяя легко определить время для различных выходов, просто заменив соответствующее значение n.Этот четкий шаблон гарантирует, что вы можете эффективно планировать задержки и выходы для вашего приложения.
Чтобы настроить CD4060, начните с подключения контакта VDD к положительному терминалу вашего источника питания и штифта GND к отрицательному терминалу.IC может обрабатывать напряжения питания от 3 В до 15 В, а некоторые версии даже достигают 20 В, поэтому всегда проверяйте свою таблицу данных для конкретной модели, которую вы используете.
Чтобы активировать генератор, вам нужно подключить резистор к контакту Rext, конденсатор к штифту Cext и еще один резистор к CLK PIN -штифу.Эти компоненты должны соответствовать общей точке, как показано на диаграмме конфигурации.

Частота определяется с использованием формулы:
Частота (f) = 1 / (2,3 × ct × rt)
Для точных результатов убедитесь, что RT значительно меньше, чем второй резистор (R2).
Если вам нужно сбросить чип, примените высокий сигнал на RST (сброс) вывод.Когда этот штифт низкий, чип работает нормально, но высокий сигнал вернет счет к нулю.
Выходы из контактов Q могут использоваться для управления различными операциями, причем каждый вывод достигает высокого состояния после определенного количества импульсов такта:
• Q3 достигает высокого уровня после 2 тайм -импульсов, эквивалентно 8 тактовыми циклами.
• Q4 достигает высокого уровня после 2⁴ импульсов, соответствующих 16 тактовыми циклами.
• Q5 достигает высокого уровня после 2⁵ импульсов, охватывая 32 тактовых цикла.
• Q6 достигает высокого уровня после 2⁶ импульсов, охватывая 64 тактовых цикла.
• Q7 поднимается до высокого уровня после 2⁷ импульсов, охватывая 128 тактовых циклов.
• Q8 поднимается до высокого уровня после 2⁸ импульсов, покрывая 256 тактовых циклов.
• Q9 поднимается до высокого уровня после 2⁹ импульсов, охватывая 512 тактовых циклов.
• Q11 достигает высокого уровня после 2¹ -импульсов, охватывающих 2048 тактовых циклов.
• Q12 достигает высокого уровня после 2 ² импульсов, охватывающих 4096 тактовых циклов.
• Q13 поднимается до высокого уровня после 2¹³ импульсов, покрывая 8192 тактовых циклов.
Использование кристалла с CD4060 может повысить точность его осциллятора.Эта установка обычно называется генератором Пирса и идеально подходит для приложений, требующих точного времени или генерации частот.
Хотя таблица DATASHIT CD4060 не дает обширного руководства по выбору значений компонентов для этой конфигурации, аналогичные чипы, такие как 74AHC1G4210, дают некоторую полезную информацию.Например, таблица данных 74AHC1G4210 предполагает использование резистора, регулирующего мощность, R1, для стабилизации работы генератора против изменений в напряжении или токе питания.
Для обеспечения того, чтобы генератор запускался и продолжает надежно колебаться, должна быть достаточной трансдуктивности цепи.Это означает, что R1 не должен иметь очень высокого значения.В качестве общего руководства значение резистора около 2,2 кОм является практичным для многих настройки кристаллического генератора, уравновешивая стабильность и надежную производительность.
Этот подход гарантирует, что генератор на основе кристалла работает плавно, обеспечивая стабильную частоту для вашей цепи CD4060.

Выбор правильного кристалла для CD4060 зависит от выходной частоты, которую вы хотите достичь.Если вы стремитесь использовать IC в качестве частотного делителя для получения постоянного выхода 500 Гц, частота кристаллов должна соответствовать соотношениям деления выходных контактов CD4060.
Время каждого штифта следует за шаблоном, где Q3 требует 8 часовых импульсов для высокого состояния и еще 8 для низкого состояния, в результате чего в общей сложности 16 импульсов за цикл.Этот шаблон согласован на всех выходах, что позволяет вычислять требуемую частоту кристаллов для выхода 500 Гц на разных контактах:
• Импульсы Q3: 500 Гц × 16 = 8 кГц
• Q4: 500 Гц × 32 импульсы = 16 кГц
• Q5: 500 Гц × 64 импульсы = 32 кГц
• Q6: 500 Гц × 128 импульсов = 64 кГц
• Q7: 500 Гц × 256 импульсов = 128 кГц
• Q8: 500 Гц × 512 импульсов = 256 кГц
• Q9: 500 Гц × 1024 импульсы = 512 кГц
• Q11: 500 Гц × 4096 импульсы = 2,048 МГц
• Q12: 500 Гц × 8192 импульсы = 4,096 МГц
• Q13: 500 Гц × 16384 импульсы = 8,192 МГц
В то время как некоторые из этих кристаллических частот могут быть недоступны, обычно используемые значения, такие как 2,048 МГц и 4,096 МГц, являются идеальным выбором для достижения выхода 500 Гц.Эта гибкость позволяет вам выбрать кристалл, который соответствует вашей желаемой частоте и тому, что доступно, обеспечивая эффективные функции CD4060 в вашем приложении.
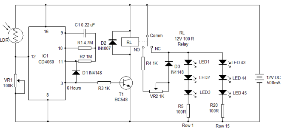
В этом примере CD4060 используется для создания системы управления уличным светом со встроенной 6-часовой задержкой.Настройка интегрирует светозависимый резистор (LDR), подключенный к штифту сброса, который помогает контролировать окружающие уровни света.Когда свет падает ниже определенного порога, LDR отправляет сигнал для сброса таймера.
После того, как сброс запускается, CD4060 начинает подсчет, и после задержки в 6 часов включается подключенные светодиодные фонари.Эта задержка времени достигается путем тщательной настройки частоты кристаллического генератора, чтобы соответствовать желаемому интервалу времени.

Вы можете изучить следующие альтернативы и эквиваленты для CD4060:
• CD4060 (различные производители, такие как NTE4060, MC14060В HCF4060В TC4060В HEF4060)
• 4020: 14-стабильный двоичный счетчик первой пустыни (без встроенного генератора)
• 4024: 7-ступенчатая бинарная пучка (без встроенного генератора)
• 4040: 12-стабильный бинарный счетчик (без встроенного генератора)
• CD4024B: Доступно в 7-битных и 12-битных конфигурациях, которые могут служить жизнеспособными заменителями
Эти альтернативы могут потребовать, чтобы вы разработали внешний генератор, если кто -то не включен в IC.
CD4060 идеально подходит для создания систем, которые требуют точного и последовательного отслеживания времени.Он широко используется как в промышленной, так и в потребительской электронике из -за его способности генерировать точные интервалы времени.Независимо от того, проектируете ли вы цепь таймера или управляете чувствительными во времени операций, этот IC упрощает процесс со своим встроенным осциллятором и функциональностью счетчика.
Когда вам нужно ввести значительные задержки в вашей схеме, CD4060 является надежным выбором.Это особенно полезно для таких приложений, как системы домашней безопасности или автоматизированные промышленные процессы, где точные задержки имеют решающее значение.Его способность обеспечивать длительные интервалы с минимальными компонентами делает его удобным вариантом для различных конструкций.
CD4060 превосходит при разделении высокочастотных сигналов на более мелкие, более управляемые сегменты.Эта функция особенно полезна в системах аудио и связи, где для правильной работы необходима корректировка уровней частоты.Встроенный счетчик IC упрощает процесс деления, экономия время и сокращение потребности в дополнительных компонентах.
CD4060 также эффективен в приложениях, где требуется подсчет событий или операций.От базовых задач подсчета до сложных систем промышленного мониторинга, он обеспечивает надежную производительность.Его универсальность делает его решением для проектов, связанных с отслеживанием событий или последовательными операциями.
Широкий диапазон приложений CD4060 демонстрирует его гибкость и полезность, что делает его надежным выбором для задач, связанных с по времени, управлением частотами и сопоставлением событий.
Texas Instruments (TI) является мировым лидером в полупроводниковой промышленности, известный своими инновационными вкладами в технологии.Работая в 35 странах, компания объединяет обширную команду талантливых людей.Путешествие TI началось в 1958 году, когда один из его сотрудников создал первую работающую интегрированную цепь, новаторское достижение, которое заложило основу для современной электроники.
CD4060-это универсальный IC, который сочетает в себе генератор и двоичный счетчик, чтобы выполнять широкий диапазон задач, связанных с синхронизацией и частотой.Независимо от того, нужны ли вам точные задержки времени, частотное разделение или надежный подсчет событий, CD4060 обеспечивает постоянную и простую в использовании функциональность.Его гибкий дизайн и широкие приложения делают его ценным инструментом для создания надежных схем в различных проектах
Пожалуйста, отправьте запрос, мы ответим немедленно.
CD4060 работает в диапазоне напряжений от 3 В до 18 В, делая его Подходит для различных приложений.Однако он чаще всего используется в 5 В для стандартных настроек.
Цена IC CD4060 может варьироваться в зависимости от поставщика и область.Вы можете проверить платформы, такие как jotrin, на самый современный Ценовые детали.
Осциллятор Пирса работает, используя кристалл для управления Частота колебаний.Кристалл работает на резонансе серии частота, обеспечивая точное колебание.В этой настройке цепь создает низкий путь между выходом и входом и Резонанс вызывает сдвиг фазы на 180 градусов.Этот фазовый сдвиг помогает Поддерживать положительные отзывы, позволяя генератору функционировать плавно.
Двоичный счетчик CD4060 подсчитывает 16 импульсов перед повернутой цепи на.Этот механизм является частью его встроенного бинарного подсчета функциональность.
CD4060 может быть настроен в качестве основного таймера для создания задержки выключение.Таймер может быть скорректирован, чтобы обеспечить задержки в диапазоне от 1 до 2 часа или даже дольше.Когда используется таким образом, цепь питает нагрузку изначально и автоматически переключает его после времени установленного времени задержки завершенный.
на 2024/11/29
на 2024/11/29
на 8000/04/18 147758
на 2000/04/18 111947
на 1600/04/18 111349
на 0400/04/18 83722
на 1970/01/1 79508
на 1970/01/1 66916
на 1970/01/1 63075
на 1970/01/1 63012
на 1970/01/1 54081
на 1970/01/1 52143