
А S9013 Transistor выделяется с его замечательной способностью как для высокоскоростных, так и для высокопрочных операций, и все это инкапсулировано в компактный пакет TO-92.Этот кремниевый эпитаксиальный плоский транзистор NPN превосходит как в требованиях к амплификации, так и в переключении в широком диапазоне коммерческих электронных применений.Показывая композицию двух N-легированных слоев, охватывающих P-летечный слой, эта архитектура создается с точностью для повышения подвижности электронов, что облегчает эффективную току.Эти атрибуты делают SS9013 в основном подходящими для таких ролей, как аудиовыходные этапы, инверторы и преобразователи, подчеркивая его широкую применимость.
Обеспечивая прирост постоянного тока до 150 и оперативная частота, достигающая 140 МГц, SS9013 достигает похвальных стандартов производительности.Он может поддерживать ток коллекционера до 500 мА и управлять рассеянием мощности до 625 МВт.Во время практического использования он поддерживает стабильность в спектре условий, демонстрируя надежность, в основном в схемах, требующей устойчивой, последовательной производительности с течением времени.

|
PIN -код |
Название вывода |
Описание |
|
Штифт 1 |
Излучатель |
Текущие поставки из этого терминала излучения |
|
Вывод 2 |
База |
Поток тока через этот терминал управляет
Текущая подача между эмиттерами и коллекционными терминалами. |
|
Вывод 3 |
Коллекционер |
Текущие потоки на протяжении всего этого терминала |
|
Функция/спецификация |
Подробности |
|
Тип транзистора |
Npn |
|
Количество терминалов |
3 |
|
Тип пакета |
До 92 |
|
Рассеяние власти |
650 МВт |
|
Максимальный ток коллекционера (IC Max) |
5 а / 500 мА |
|
Напряжение коллекционера к эмиттере (VCE) |
20 В |
|
Напряжение с коллекционером-базой (VCB) |
40 В |
|
Напряжение излучателя-базы (VBE) |
5 В |
|
Максимальная диссипация коллекционера (ПК) |
625 МВт |
|
Частота перехода (фут) |
150 МГц |
|
DC ток усиление (HFE) MIN & MAX |
64–202 |
|
Диапазон усиления |
40 (мин) до 300 (максимум) |
|
Дополнительный ПНП -транзистор |
SS9012 |
|
Хранение и рабочая температура |
-55 ° C до +150 ° C. |
|
Альтернативные/эквивалентные транзисторы |
S9013, 2N4401В S8050В 2N3904В BC547В BC338В BC337В
2N2222 |
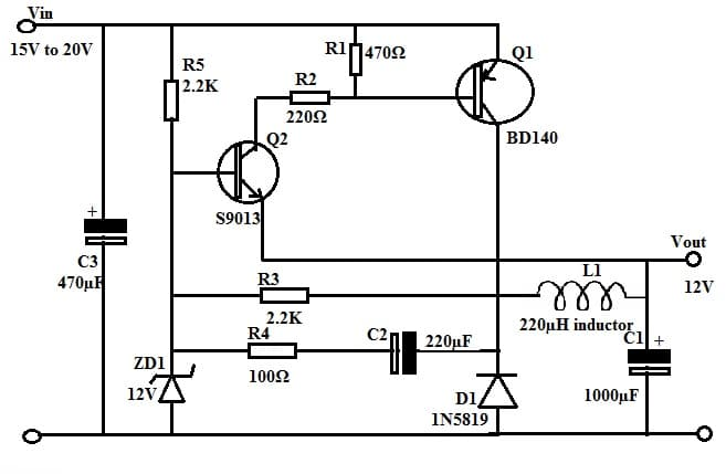
В современных проектах питания интегрированные цепи ценятся за их эффективность.Этот подход, однако, использует пару транзисторов, выровненных с основными компонентами для преобразования входа 15 В-20 В в устойчивый выход 12 В.Схема оснащена транзисторами Q1-BD140 и Q2-S9013, использующими такие элементы, как диод Schottky D1-1N5819 для выпрямления, ZenereEdode (ZD1) для регуляции напряжения, конденсаторы (C1, C2, C3) для фильтрации, резисторов (R1,R2, R3, R4, R5) для смещения и ограничения, а также индуктивность L1 для хранения энергии.Осторожная сборка схематической диаграммой обеспечивает точную модуляцию тока и последовательное выходное напряжение, свидетельство его универсальности в различных приложениях.

Q1-BD140 действует как основной переключатель, тесно сотрудничая с L1 и D1.Конструкция схемы включает в себя как NPN, так и PNP -транзисторы для введения петли обратной связи для управления частотой.Сложная система мониторинга напряжения через R4 и C2, наряду с поддержкой ZenerEdode ZD1, сохраняет выход при 12 В, даже когда входные уровни колеблются.После получения ввода DC Q2-S9013 становится активным через R5, косвенно модулируя проводимость Q1.Текущий направляется через излучение Q1 к основанию, направленное на L1, при этом Q2 наблюдает за процессом, под влиянием регулируемого напряжения ZD1.Когда выход превышает 12 В, Q2 выключается, останавливая ток, протекающий через Q1, подчеркивая фактическую потребность в последовательной производительности при колеблющихся обстоятельствах.
Для устойчивой эффективности и безопасности следует наблюдать несколько практических мер.Они включают в себя ограничение рабочего напряжения транзистора S9013 ниже 20 В, включая подходящий резистор, ограничивающий ток, и обеспечивая точные выравнивания выводов.Кроме того, поддержание нагрузочных соединений ниже 500 мА и рабочих температур от -55 до +150 градусов по Цельсию рекомендуется обеспечить устойчивую надежность.Такие меры предосторожности оцениваются посредством непрерывного тестирования и итерации, что означает смесь условных знаний и практического опыта в стремлении к долгосрочной работе.
Транзистор S9013 демонстрирует минимальное энергопотребление, что делает его привлекательным кандидатом для низковольтных усилий.Он заметно представлен в различных приложениях благодаря своим похвальным возможностям управления энергией.Транзистор может похвастаться впечатляющим усилением постоянного тока и требует лишь несущественного базового тока для манипулирования значительными токами коллектора, одновременно оптимизируя использование энергии.Кроме того, его низкое напряжение насыщения между коллекционером и эмиттером способствует повышению энергоэффективности.Его компактная структура ценна в средах, где максимизируется пространство приоритетным.Вы можете оценить его доступность и экономические решения, которые он приносит для чувствительных к стоимости проектов, что позволяет инновациям, не напрягая финансовые ресурсы.В практических сценариях вы можете часто тяготеть к компонентам, которые обещают надежность и снижают потребление энергии.Эти атрибуты способствуют продолжительности продолжительности жизни устройства и снижению эксплуатационных расходов.
S9013 не без ограничений, поскольку он борется с ограниченной мощностью и способностями обработки напряжения и ограниченным диапазоном частотной характеристики.Эти ограничения могут ограничить его эффективность в мощных или широкополосных частотных приложениях, что требует стратегического выбора компонентов на основе предполагаемых требований проекта.Будучи поляризованным устройством, оно требует точности в терминальных соединениях;Неправильная проводка может привести к немедленным операционным вопросам или постепенному деградации с течением времени.Этот аспект требует тщательного рассмотрения во время установки и часто требует опыта.Понимание опыта показывает, что незначительные ошибки в проводке могут привести к существенным сбоям системы, подчеркивая важность точных процессов сборки и комплексного тестирования для сохранения целостности и функции устройства.
Транзистор S9013 удерживает отчетливое положение в электронике из-за его универсальности, происходящего из рейтинга напряжения коллекционера-эмиттера 20 В.Эта умеренная характеристика напряжения способствует его надежности в широком спектре практических применений.
S9013 предназначен для задач усиления аудио, в частности, для требований с низким энергопотреблением.Он широко интегрируется в личные устройства, включая радиоприемники, сигналы тревоги и приемники связи.Предоставляя постоянную верность звука, обогащает ваше участие, получая признательность от вас, которые сосредоточены на сложных аудиозаписи.
Обеспечивая возможности тока коллектора 500 мА, S9013 превосходит в вождении и интегрированных цепях (ICS).Это мастерство в обработке тока вмещает мощные светодиоды и различные процессы переключения, что делает транзистор ключевым элементом в цепях, которые требуют надежности.Его искусственность в функционировании в сценариях высокого тока помогает в создании электронных систем, которые реагируют быстро и динамически.
Помимо его ролей в задачах аудио и вождения, S9013 искусно функционирует как переключатель, усилитель или выпрямитель в высокочастотных цепях.Эта гибкость ценна в замысловатых конструкциях схемы, где компоненты должны адаптивно выполнять различные роли.Вы можете регулярно рассчитывать на его многофункциональные характеристики для создания и реализации инновационных решений в электронном дизайне, обеспечивая как производительность, так и надежность.
Пожалуйста, отправьте запрос, мы ответим немедленно.
на 2024/12/16
на 2024/12/16
на 8000/04/18 147758
на 2000/04/18 111946
на 1600/04/18 111349
на 0400/04/18 83722
на 1970/01/1 79508
на 1970/01/1 66916
на 1970/01/1 63072
на 1970/01/1 63012
на 1970/01/1 54081
на 1970/01/1 52141