
Операционные усилители, или OP-AMPS, широко используются в электронике из-за их способности обрабатывать аналоговые сигналы.Они предназначены для усиления электрических сигналов и выполнения таких операций, как добавление, вычитание и интеграция.Вы часто найдете Op-AMPS в устройствах, которые требуют точного управления сигналом, таких как аудио оборудование, измерения приборов и системы управления.
Одна из причин, по которой Op-AMPS настолько универсальны,-это их высокое усиление напряжения.Это означает, что они могут взять даже очень маленькие входные сигналы и значительно усилить их.Добавляя внешние компоненты, такие как резисторы и конденсаторы, вы можете адаптировать OP-AMP для выполнения различных функций, включая фильтрацию и сравнение.
Оп-ампер играет большую роль в цепях, которые требуют точности и надежности.Среди множества доступных типов IC 741 является одним из самых популярных из -за его универсальности и простоты использования.Независимо от того, создаете ли вы простой усилитель или проектируете более сложные системы, IC 741 обеспечивает надежную основу.
IC 741 - это классический оперативный усилитель, известный своей универсальностью и широким спектром применений.Впервые представленные в 1963 году полупроводниками Fairchild, он быстро стал стандартом в мире аналоговой электроники.Этот Op-AMP предназначен для усиления входных сигналов и выполнения математических операций, что делает его подходящим для таких задач, как сложение, вычитание и интеграция сигнала.
Одной из выдающихся особенностей IC 741 является его высокое усиление напряжения, которое позволяет ему эффективно усиливать даже слабые сигналы.Он также работает надежно в широком диапазоне напряжений питания и включает в себя такие функции, как защита короткой замыкания и внутренняя частота.Эти характеристики делают его выбором для студентов, любителей и специалистов, работающих над аналоговыми схемами.
IC 741 доступен в разных пакетах, таких как 8-контактный DIP, 5-8 Metal Can и SOIC-форматы, что дает пользователям гибкость в том, как они интегрируют его в свои проекты.Его простота использования и надежность делают его фундаментальным строительным блоком во многих электронных проектах.

| Параметр | Ценить |
| Входной импеданс | Более 100 кило-омов |
| Выходной импеданс | Менее 100 Ом |
| Частотный диапазон | От 0 Гц до 1 МГц |
| Офсетный ток/напряжение | Низкий |
| Усиление напряжения | Примерно 200 000 |
| Параметр | Ценить |
| Источник питания | Требует минимального напряжения 5 В и может переносить до 18 В |
| Входной импеданс | Приблизительно 2 МОм |
| Выходной импеданс | Около 75 Ом |
| Усиление напряжения | 200 000 для низких частот (200 В/мВ) |
| Максимальный выходной ток | 20 мА |
| Рекомендуемая выходная нагрузка | Более 2 кОм |
| Входное смещение | Диапазоны от 2 мВ до 6 мВ |
| Степень скорости | 0,5 В/мкс (скорость, с которой OP-AMP обнаруживает изменения напряжения) |
Высокий входной импеданс IC 741 и низкий выходной импеданс делают его очень подходящим для использования в качестве усилителя напряжения.
В таблице ниже приведены сводку стандартных спецификаций для оперативного усилителя IC 741.
| Параметр | Символ | Типичное значение | Единица |
| Напряжение снабжения | Венчурной | ± 15 | V. |
| Выходное напряжение качание | Виды | ± 14 | V. |
| Выходной ток | IOUT | 25 | магистр |
| Открытая контянка | Аол | 200 000 | V/V. |
| Входной импеданс | Zin | 2 | МОм |
| Выходной импеданс | Zout | 75 | Ω |
| Смещение напряжения | Vos | 1 | мв. |
| Сметный дрифт напряжения | TCVOS | 7 | µV/° C. |
| СОЗДАНИЕ СТАРИТЕЛЬНОГО ВОЗДУХА | Avos/at | 0,3 | µV/месяц |
| Степень скорости | Старший | 0,5 | V/µs |
| Пропускная способность | Черный | 1.5 | МГц |
| Общий коэффициент отклонений | CMRR | 90 | дБ |
| Коэффициент отклонения источника питания | PSRR | 86 (положительный), 96 (отрицательный) | дБ |
Диаграмма показывает восемь контактов, с тремя из них - штата 2, 3 и 6 - особенно значимыми.Вывод 2 представляет инвертирующий терминал, а вывод 3-не инвертирующий терминал.Это входные точки, где применяются сигналы.PIN 6 служит выходным терминалом, предоставляя усиленный или обработанный сигнал.
Вывод 8 не используется в схеме и не имеет активной роли.«741» во имя IC отражает дизайн, где активные семь выводов, включая четыре контакта для ввода (2, 3, 4 и 7) и один для вывода (6).Треугольная форма во внутренней диаграмме IC представляет ее функцию как оперативный усилитель, подчеркивая его роль в задачах обработки сигналов и усиления.

• Булавки питания: PIN 4 и PIN 7
Контакты 4 и 7 представляют собой подключения питания для IC 741. PIN 4 подключается к отрицательному питанию напряжения, в то время как PIN 7 подключается к питанию положительного напряжения.Эти булавки обеспечивают энергию, необходимую для работы с IC.IC может работать в диапазоне напряжений от 5 В до 18 В, что делает его гибким для различных конструкций схемы.Обеспечение стабильного источника питания для этих выводов важно для надежной работы OP-AMP.
• Выходной штифт: PIN 6
PIN 6 - это место, где доступен выход IC 741.Напряжение на этом штифте зависит от механизма обратной связи и входных напряжений на контакте 2 и контакта 3. Если выходное напряжение высокое, оно будет приближаться к положительному напряжению питания, подключенному к контакту 7. С другой стороны, если выходное напряжение былоНизкий, он будет приближаться к отрицательному напряжению питания на контакте 4. Этот контакт отражает усиленный или обработанный сигнал на основе входной и конфигурации схемы.
• Входные контакты: контакт 2 и контакт 3 3
Вывод 2 и контакт 3 являются входными клеммами для IC.Вывод 2 действует как инвертирующий вход, а вывод 3 служит не инвертирующим входом.Если напряжение на контакте 2 выше, чем у контакта 3, выходное напряжение будет снижаться.И наоборот, когда напряжение на контакте 3 выше, чем у контакта 2, выходное напряжение будет подниматься.Эти входы позволяют вам управлять выходом, изменяя входные сигналы, делая их центральными для того, как OP-AMP работает в различных конфигурациях.
• Сметно смещенные булавки: контакт 1 и контакт 5
Свод 1 и контакт 5 используются для регулировки напряжения смещения IC 741. Из -за небольших нарушений в процессе производства или конструкции небольшие различия в напряжении на входных выводах могут влиять на выход.Чтобы исправить это, к контактам 1 и 5 можно приложить напряжение смещения с использованием внешнего потенциометра.Эта регулировка помогает тонко настроить выход для большей точности в чувствительных цепях.
• Не подключенный штифт: PIN 8
PIN 8 не имеет никаких внутренних или внешних соединений в IC 741. Он просто остается не связанным и не имеет роли в функционировании IC.Этот штифт занимает пространство для структурных целей в рамках 8-контактной упаковки.
IC 741 работает путем усиления разницы между двумя входными сигналами-одной, подключенной к инвертирующему терминалу, а другой-к не инвертирующей терминалу.Затем это различие обрабатывается через серию внутренних компонентов, включая транзисторы и токовые зеркала, которые работают вместе для обеспечения точного и стабильного усиления.
Входная стадия IC 741 использует дифференциальный усилитель, который изолирует входы и предотвращает нежелательную обратную связь.Этот этап устанавливает основу для того, как OP-AMP реагирует на различные входные напряжения.Затем сигнал проходит через промежуточную стадию, где он дополнительно обрабатывается и усиливается.Текущие зеркала внутри IC регулируют поток тока, обеспечивая постоянную производительность даже при различных условиях ввода.
Наконец, сигнал достигает выходной стадии, где он готов к доставке к подключенной нагрузке.Этот выход может быть либо в фазе с входным (не инвертирующим режимом), либо инвертированным (режим инвертирования), в зависимости от конфигурации схемы.IC 741 предназначен для обработки широкого диапазона входных напряжений и усиления их с минимальным искажением, что делает его надежным выбором для точной обработки аналоговых сигналов.

Внутренняя структура IC 741 представляет собой тщательно спроектированное расположение транзисторов, резисторов и тока зеркал, все интегрированные в один чип.Эта конструкция позволяет OP-AMP справляться с сложными операциями с точностью и стабильностью.
В своей основе IC 741 имеет дифференциальную входную стадию, где два транзистора обрабатывают инвертирующие и не инвертирующие входы.Этот этап определяет разницу между двумя входными сигналами, обеспечивая при этом изоляцию для предотвращения проблем обратной связи.Вывод этого этапа затем отправляется на второй этап усиления для дальнейшего повышения сигнала.
Для регулирования потока тока и обеспечения стабильности IC использует токовые зеркала - специальные конфигурации транзистора, которые управляют и повторяют ток с точностью.Эти текущие зеркала помогают Op-AMP сохранить постоянную производительность в целом целый ряд рабочих условий.
Окончательная выходная стадия включает в себя дополнительные транзисторы и резисторы, которые формируют усиленный сигнал для доставки на выходной штифт.Эта стадия также включает в себя механизмы защиты, такие как защита короткого замыкания, для защиты IC во время работы.
В целом, внутренняя структура IC 741 предназначена для баланса высокой производительности с надежностью, что делает ее подходящим для широкого спектра аналоговых приложений.
Способность IC 741 амплифицировать сигналы варьируется в зависимости от частоты входного сигнала.На более низких частотах, как правило, ниже 10 Гц, усиление остается относительно постоянным и чрезвычайно высоким, около 200 000.Это позволяет Op-AMP эффективно усиливать небольшие входные сигналы с минимальным искажением.
По мере увеличения частоты входного сигнала усиление постепенно уменьшается.Этот падение усиления становится значительным, поскольку частота приближается к 100 000 Гц, где усиление в конечном итоге сводится к единству (1).Это поведение типично для оперативных усилителей и зависит от внутренних ограничений, таких как емкость и полоса пропускания.
Эта связь между усилением и частотой изображена на графике ниже, показывая, как IC 741 переходит от высокого усиления на низких частотах на гораздо более низкое усиление на более высоких частотах.

Понимание этой характеристики имеет решающее значение для проектирования цепей, которые требуют точного управления амплификацией сигнала на разных частотах.Это помогает в выборе правильных конфигураций и компонентов для достижения желаемой производительности.
IC 741 может быть настроен в качестве интегратора или дифференциатора, что позволяет ему выполнять математические операции на аналоговых сигналах.Эти конфигурации требуют определенных компонентов и соединений для формирования выходного сигнала на основе ввода.
Чтобы изучить эти роли, вам понадобятся макет, резисторы, конденсаторы, IC 741, регулируемый источник питания и осциллограф (CRO).Интеграторные и дифференцирующие схемы подробно описаны ниже.

Схема интегратора, построенная с использованием IC 741, генерирует выход, который соответствует интегралу входного сигнала.Это означает, что выход представляет кумулятивное значение ввода с течением времени.Настройка схемы проста и позволяет вам увидеть, как IC 741 обрабатывает сигналы.
Для начала примените входной сигнал синусоидальной волны с частотой 1 кГц и амплитудой 2 В пика до пика.Этот входной сигнал управляет схемой и служит основой для наблюдения за производительностью интегратора.Как только схема установлена, подключите входные и выходные сечения к каналам Cro (катодный лучевый осциллограф).Эта настройка позволяет просматривать и сравнивать сигналы.
Наблюдая за формами волны на CRO, вы можете четко увидеть, как IC 741 преобразует входной сигнал в интегрированный выход.Обратите внимание на формы волны и сравните их с теоретическими прогнозами, чтобы подтвердить поведение цепи.Этот процесс подчеркивает способность IC 741 выполнять математические операции, такие как интеграция, которая широко используется в обработке аналоговых сигналов.

Схема дифференциатора с использованием IC 741 предназначена для получения выхода, который представляет скорость изменения входного сигнала.Это означает, что он подчеркивает, как быстро входной сигнал изменяется с течением времени, что делает его полезным для приложений, которые требуют обнаружения изменений или переходов в сигналах.
Чтобы настроить эту схему, примените треугольный сигнал волны с частотой 1 кГц и амплитудой 2 В пика до пика к входу.Эта входная форма волны позволяет вам наблюдать, как схема реагирует на различные скорости изменения сигнала.
Затем подключите входные и выходные сечения схемы к каналам Cro (катодный лучевый осциллограф).Этот шаг позволяет отслеживать и анализировать сигналы в режиме реального времени.Наблюдая за выходной формой волны на CRO, сравните ее с теоретическими ожиданиями, чтобы проверить, насколько хорошо работает схема дифференциатора.
Эта конфигурация демонстрирует возможность IC 741 расчета производной входных сигналов, что делает ее важным инструментом для задач обработки сигналов, требующих точности.

Обе конфигурации демонстрируют, насколько гибким является IC 741 в обработке математических операций по сигналам.Способность действовать как интегратор или дифференциатор делает его ценным компонентом в обработке сигналов, систем управления и различных электронных применениях.Эта универсальность подчеркивает его полезность в цепях, которые требуют точности и адаптивности.
В настройке с открытой петлей IC 741 работает без обратной связи, позволяя ему достичь максимального усиления напряжения до 200 000.Эта конфигурация идеально подходит для приложений для компараторов, где Op-AMP сравнивает напряжение на его инвертирующем и не инвертирующем входах, создавая либо положительный, либо отрицательный выход, основанный на сравнении.Однако из-за высокой чувствительности режим открытой петли менее подходит для усиления.Для стабильного и контролируемого усиления добавляется обратная связь, переходящая OP-AMP на конфигурацию с закрытым контуром.

Операционный усилитель IC 741 может быть настроен для различных приложений, в том числе в качестве сборочного, вычитания, компаратора, последователя напряжения, интегратора или дифференциатора.Эти приложения подчеркивают способность OP-AMP эффективно выполнять математические операции и обработку сигналов.
Диаграмма схемы ниже демонстрирует, что IC 741 используется в качестве компаратора.В этой настройке IC идентифицирует и обрабатывает слабые сигналы, облегчая различие и анализировать их в цепи.
Чтобы дополнительно изучить его функциональность, давайте посмотрим на две различные схемы усилителя напряжения, созданные с использованием IC 741. Эти конфигурации демонстрируют гибкость и производительность OP-AMP в усиливающих сигналах для различных видов использования.
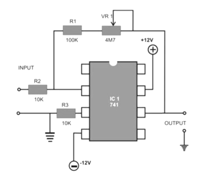
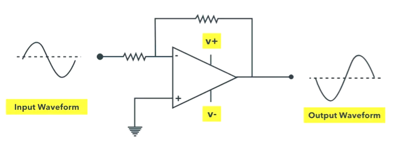
Схема инвертирования усилителя с использованием 741 OP Amp
В инвертирующем усилителе с использованием 741 Op-AMP PIN 2 служит входом, а вывод 6-выход.Когда входной сигнал применяется к контакту 2, выход, полученный из контакта 6, изменяется полярностью.Это означает, что положительный вход приводит к отрицательному выходу, а отрицательный вход приводит к положительному выходу.Это поведение - это то, почему оно называется инвертирующим усилителем.
Схема схема и соответствующая форма волны ввода вывода показаны ниже:

Усиление этого усилителя определяется с использованием формулы:
Увеличение (av) = -(r2 / r1)
Отрицательный знак в формуле указывает на инверсию полярности выходного сигнала.Изменив значения резисторов R1 и R2, вы можете управлять тем, насколько усиливается входной сигнал.
В не инвертирующем усилителе с использованием 741 Op-AMP, вывод 3 используется в качестве входа, и выходной вывод взят из вывода 6. Выход сохраняет ту же полярность, что и вход, что означает, что положительный вход приводит к положительному выходу, в то время как отрицательный вход дает отрицательный выход.Эта характеристика дает ему имя не инвертирующего усилителя.
Схема схема и форма волны ввода для не инвертирующего усилителя приведены ниже:

Формула для расчета усиления в этой конфигурации:
Усиление (av) = 1 + (r2 / r1)
Здесь усиление зависит от значений резисторов R1 и R2.Регулировка этих значений резистора позволяет вам достичь желаемого уровня усиления без поступления полярности сигнала.
Оперативный усилитель IC 741 является универсальным компонентом, широко используемым во многих электронных цепях.Ниже приведена разработка различных приложений:
IC 741 широко используется для усиления сигналов на разных частотах.Он может обрабатывать сигналы от постоянного тока до более высоких радиочастот, что делает его подходящим для многих приложений.Например, вы часто увидите его в частотно-селективных усилителях, которые имеют решающее значение по системам управления тоном для стерео и Hi-Fi Audio Setups.Эта способность избирательно усилить конкретные частоты помогает улучшить качество звука в этих системах.
Когда дело доходит до выполнения математических операций, IC 741 сияет.Он обычно используется в цепях, предназначенных для интеграции, дифференциации и суммирования.Эти операции ценны в системах обработки сигналов и управления, где для манипулирования аналоговыми сигналами требуются точные математические функции.
В приложениях, где регулярные диоды терпят неудачу из -за падения напряжения, IC 741 действует как точный выпрямитель.Он ведет себя как идеальный диод без падения напряжения, что обеспечивает точное исправление сигнала.Эта функция особенно полезна при обработке слабых сигналов без искажений.
IC 741 играет важную роль в создании колебаний.Вы найдете его в генераторах функций, производящих различные выходные сигналы, такие как синусоидальные, квадратные и треугольные волны.Кроме того, он часто используется в модуляторах ширины импульса (генераторы ШИМ), которые необходимы в цепях управления мощностью.
IC 741 широко используется в качестве компаратора, определяя, находятся ли два напряжения на одном уровне.Эта функциональность полезна в таких приложениях, как регулирование напряжения и схемы сравнения сигналов.Это помогает в разработке систем, которые необходимо принимать решения на основе порогов напряжения.
IC 741 способствует преобразованию цифровых сигналов в аналоговые и наоборот.Он обычно используется в цифровых в аналоговых преобразователях (DAC) для перевода бинарного ввода в соответствующие аналоговые выходы.Аналогичным образом, он используется в аналоговых в цифровых преобразователях (ADC), что обеспечивает плавное взаимодействие между аналоговыми и цифровыми системами.
• Переменная аудиочастотная генератор: помогает генерировать регулируемые аудиосигналы для тестирования и производства звука.
• Регулируемая регламентированная пульсация источника питания: обеспечивает стабильный источник питания, минимизируя колебания напряжения.
• Четырехканальный аудио микшер: объединяет аудиосигналы из нескольких входов в один выходной канал.
• Светооперационный переключатель: работает с светозависимыми резисторами (LDR) для управления устройствами на основе интенсивности света.
• Метр полярности напряжения постоянного тока: идентифицирует полярность напряжения постоянного тока в цепях.
• Комнатный термометр: измеряет комнатную температуру с помощью датчика.
• Слушатель ошибок: усиливает звук для прослушивания устройств.
• Усилитель микрофона: увеличивает прочность микрофона для аудио оборудования.
• Тестер Op-AMP: проверяет функциональность оперативных усилителей.
• Защита короткого замыкания для RPS: предотвращает повреждение путем защиты от коротких цепей.
• Термический сенсорный переключатель: активирует устройства с сенсорным тепловым переключателем.
• Преобразование напряжения в частоту: преобразует сигналы напряжения в соответствующие частотные выходы.
Оперативный усилитель IC 741 является универсальным и надежным компонентом, широко используемым в электронных цепях для усиления сигналов, выполнения математических операций и контроля напряжения.Его простой дизайн, простота использования и способность адаптироваться к различным функциям делают его фаворитом для различных приложений.Независимо от того, работаете ли вы над базовым усилением или более продвинутыми проектами, IC 741 предлагает прочную основу для создания эффективных и эффективных схем.
Пожалуйста, отправьте запрос, мы ответим немедленно.
IC 741 - это оперативный усилитель, который обрабатывает аналоговые сигналы выполняя математические операции, такие как добавление, вычитание, интеграция и дифференциация.Это широко используется в цепях, которые Требовать усиления, фильтрации или сравнения напряжений.
Чтобы проверить IC 741, примените входные напряжения к инвертированию и Не инвертирующие клеммы и измеряйте выходное напряжение.Функциональный IC предоставит ожидаемый усиленный выход или правильное сравнение Результат, в зависимости от конфигурации схемы.В качестве альтернативы вы можете Проверьте входные напряжения, чтобы подтвердить, что они находятся на правильных уровнях, как Это указывает на правильную работу.
В конфигурации с открытой петлей IC 741 имеет очень высокий усиление, Обычно около 200 000 об./Об.Однако в практических приложениях обратная связь добавляется для управления и стабилизировать усиление для желаемого усиление.
8-контактный макет позволяет выполнять несколько функций, включая вход терминалы, выходной терминал, подключения питания и смещение NULL корректирование.Этот дизайн обеспечивает гибкость для настройки Op-AMP Для различных цепей.
The IC 741 is an operational amplifier designed to process analog signals by amplifying or comparing voltages. On the other hand, the IC 555 is a timer used to generate square wave signals, making it ideal for tasks like oscillation, timing, and pulse generation. While both are versatile, their functions and applications are distinct.
на 2024/11/29
на 2024/11/29
на 8000/04/18 147757
на 2000/04/18 111931
на 1600/04/18 111349
на 0400/04/18 83719
на 1970/01/1 79508
на 1970/01/1 66892
на 1970/01/1 63010
на 1970/01/1 62987
на 1970/01/1 54081
на 1970/01/1 52111